模电-运放的供电
- Fang XS.
- 1452512966@qq.com
- 如果有错误,希望被指出,学习技术的路难免会磕磕绊绊
- 量的积累引起质的变化
- 注:本文章为唐老师讲电赛视频的个人笔记
运放的供电
- 所有的运放都可以单电源和双电源供电;
- 采用双电源供电的运放应同时引入正负电源;
- 禁止带电接线、改线。
- 单电源供电的缺点:
- 小电流时误差较大
- 能处理的频率较低<=100KHz
- 处理小信号应采用双电源供电;
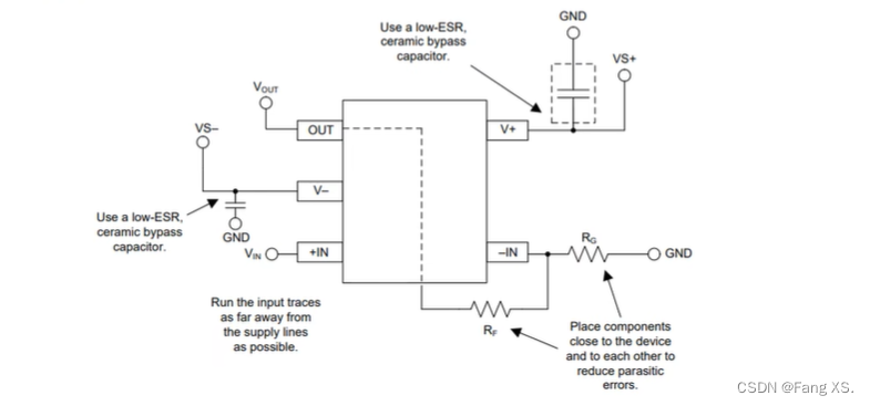
- PCB建议:
- 小的去耦电容尽量靠近电源引脚
- 大的去耦电容相对远离电源引脚
- 运放的反向输入端线路尽可能短
- 禁止将过孔打在去耦电容和电源之间
- 运放的DataSheet下载


- 参考设计



1131

被折叠的 条评论
为什么被折叠?



