没有更新完之前,专栏价格为59,更新完毕之后恢复到99. 专栏内包含2024年所有数学建模比赛思路和代码,有些重要比赛着重更新(华数杯、国赛、美赛),小比赛可能会有chatgpt4更新,只需订阅一次。有些文章没有完整代码,请到专栏内查找最新代码和思路。如果比赛结束后没有更新代码(可能会有事情来不及更新)赛后我会统一退款。
2024年第五届“华数杯”专栏地址:
2024 年华数杯全国大学生数学建模竞赛 C 题 老外游中国 第一问详细代码。-CSDN博客https://blog.csdn.net/m0_52343631/category_12482955.html?spm=1001.2014.3001.5482

目录
2024年第五届“华数杯”专栏地址:https://blog.csdn.net/m0_52343631/category_12482955.html?spm=1001.2014.3001.5482
摘要
本文研究了影响插层熔喷非织造材料的工艺参数、结构变量和产品性能之间的关系
和变化规律。
对于问题一
:本文首先进行了数据清洗,处理了异常值和缺失值。将六个指标按照
是否插层各自分为两组,并对两组数据进行
Wilcoxon
符号秩检验
,发现插层前后的厚
度、孔隙率、压缩回弹性率和过滤效率有所增大,而过滤阻力和透气性没有显著变化。
考虑到不同组实验的接收距离和热空气速度不同,本文将插层率按照大小分组,与接收
距离、热空气速度作为控制变量,以结构变量和产品性能作为响应变量,分别进行
多因
素方差分析
。发现插层率对除过滤阻力外的五个指标均有影响。
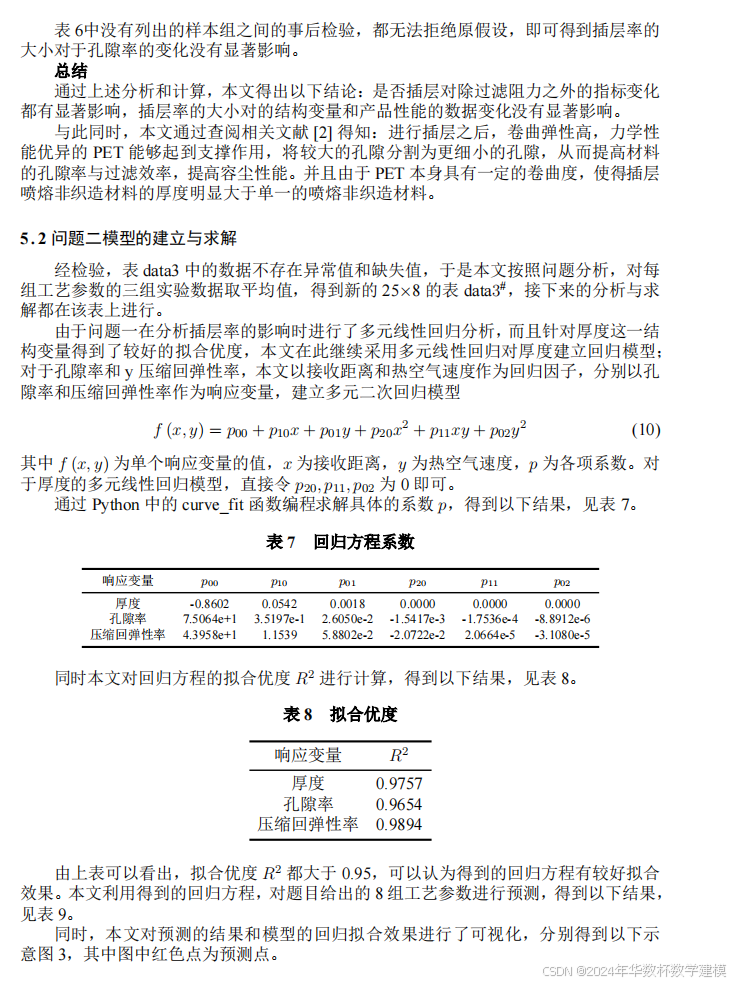
对于问题二
:本文先对
data3
中来自同一实验的数据取平均。以接收距离和热空气
速度为自变量,以结构变量为因变量,进行
多项式回归分析
。其中厚度与自变量为线性
关系,孔隙率、压缩回弹性率与自变量为二次关系。回归得到的
R
2
均在
0.96
以上,回
归效果好。再用上述方法得到的表达式来预测问题
2
的表格数据,预测结果见表
9
。
对于问题三
:为了得到结构变量与产品性能的关系,本文首先采用
主成分分析法
,
将三个结构变量降维成两个主成分。考虑到实验数据在边缘值的突变,本文利用两个主
成分对三个产品性能变量进行
分段多项式回归分析
,得到主成分与产品性能之间的关
系,进而得到结构变量与产品性能的关系。再利用
皮尔逊相关系数检验
分别检验结构变
量之间和产品性能之间的相关关系。得到厚度与孔隙率、厚度与压缩回弹性、过滤效率
与透气性之间存在相关关系。本文查询文献得到
厚度与孔隙率之间的表达式
,根据该表
达式进行参数拟合,得到的
R
2
达到
0.95
。另外两组关系则同样采用
多项式回归
,结果
见表
14
表
15
。
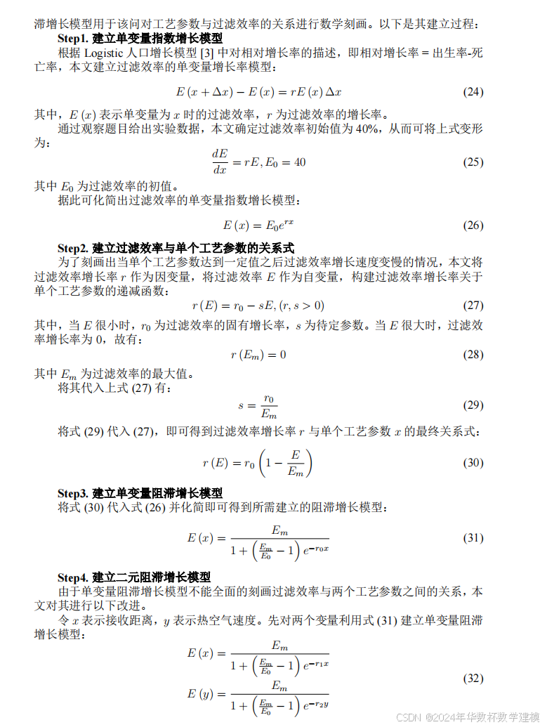
为了求解使得过滤效率达到最大的工艺参数,本文对传统的一元阻滞增长模型进行
改进,结合过滤效率的物理意义,推广得到
二元阻滞增长模型
,用于描述过滤效率先快
速增长,后趋于平稳的现象。通过拟合参数,得到过滤效率关于工艺参数的表达式,其
R
2
为
0.8379
,具有很高的拟合精度。再以过滤效率最高为规划目标,以接收距离和热
空气速度的范围为约束进行
非线性规划
,求解出当
接收距离为
10.1720cm
,热空气速度
为
2000r/min
时,过滤效率达到最大值
99.9469%
。
对于问题四
:本题为
双目标规划
问题。本文首先利用
二次多项式回归
,得到过滤阻
力关于接收距离和热空气速度的函数表达式,其
R
2
为
0.87
。之后,先对过滤效率与过
滤阻力进行标准化与正向化,再对其进行加权组合,从而得到目标函数。根据题意,本
文将接收距离、热空气速度、厚度和压缩回弹性率的相关限制作为上述规划问题的约束
条件。进行规划求解之前,本文绘制了约束条件的
可行域图像
如图
10
,从而对约束条
件进行简化。利用
Python
求解规划问题,得到当
接收距离为
17.9781cm
,热空气速度为
1149.6201r/min
时,可以满足过滤效率尽可能高和过滤阻力尽可能小的规划目标。此时
的
过滤效率为
92.6366%
,过滤阻力为
28.9473Pa
。
最后,本文通过调整问题四的两个目标的权值大小进行了
灵敏度分析
,得到了相关
指标随权值大小改变的变化趋势。验证了模型的稳定性。
关键字:
插层熔喷 多元回归模型 二元阻滞增长模型 多因素方差分析
一、 问题重述
1 . 1
问题背景
熔喷非织造材料是通过熔喷非织造技术生产的一种超细纤维过滤材料,由于其纤维
极细,具有很好的屏蔽和过滤作用,在医学领域常用于生产防护服和口罩等医用产品。
而由于传统的熔喷非织造技术生产出来的产品的压缩回弹性差,科学家在此基础上改进
出新的熔喷技术——插层熔喷技术。该技术在传统熔喷设备的基础上多加一台机器用于
将短纤维进行梳理后鼓入熔喷纤维流当中进行复合,最终形成插层熔喷复合非织造材料
[1]
。
由于该技术的工艺参数较多,参数之间存在相互关联,直接分析其工艺参数与最终
产品性能的关系存在较大困难。如果可以分别建立工艺参数与结构变量、结构变量和最
终产品性能之间的关系模型,那么可以根据工艺参数决定结构变量,结构变量决定最终
产品性能的关系,从而给出产品性能的调控机制的理论基础。
1 . 2
问题提出
问题一:通过研究按照不同插层率插层后结构变量和产品性能的变化规律,分析插
层率是否对变化产生影响。
问题二:通过研究工艺参数与结构变量之间的关系,对题目给出的
8
组工艺参数,
预测相应的结构变量数据。
问题三:通过研究结构变量与产品性能之间的关系、结构变量之间的关系和产品性
能之间的关系,结合第二问,给出使产品过滤效率达到最高的工艺参数。
问题四:在接收距离尽量不大于
100cm
,热空气速度尽量不大于
2000r/min
,厚度
尽量不超过
3mm
,压缩回弹性率尽量不低于
85%
的条件下,给出能够使过滤效率尽量
高同时过滤阻力尽量小的工艺参数。
二、 问题分析
2 . 1
问题一的分析
根据题意,需要对不同插层率插层后的结构变量和产品性能的变化规律进行探究,
为此,本文对题目给出的数据进行初步可视化,以便于查看是否存在异常值和缺失值,
结合对插层前后结构变量和产品性能的改变,直观地给出插层率是否影响变化的定性结
论。
由于在题目给出的表
data1
和表
data2
中,不同测试组之间的接收距离或者热空气
速度不同,无法直接通过将不同测试组之间的插层率进行比较和回归分析得出定量结
论。于是本文通过将接受距离和热空气速度纳入考虑范围,将这三个量作为控制变量,
将
6
个指标(结构变量和产品性能的指标)作为观测变量,对
6
个观测变量分别进行多
因素方差分析,给出插层率对指标变化的定量结论,并进一步给出可能存在的插层率与
其他控制变量的交互作用对指标变化的定量结论。
2 . 2
问题二的分析
由于题目给出的表
data3
是在插层率固定的条件下对同一组工艺参数进行了三次实
验的实验数据,本文首先判断该数据集是否存在异常值和缺失值,然后在对每一组工艺
参数的三组实验数据取平均数,得到新的数据集,并在该数据集上进行接下来的分析与
求解。
该问需要研究
2
个工艺参数(接收距离和热空气速度)和
3
个结构变量(厚度、孔
隙率和压缩回弹性率)之间的关系,由于本题的数据较少,本文采用传统的回归算法来
求解,而不是使用机器学习的算法求解。
通过采用多项式回归分析的方法,以
2
个工艺参数为自变量,每组工艺参数对应的
3
个结构变量为因变量,最高次数为
2
次,分别进行多项式回归分析。然后根据得到的
分析结果,分别代入题目给出的
8
组工艺参数,得到相应的预测结构变量,并以表格的
形式给出。
2 . 3
问题三的分析
根据题意,可以将该问题分解成四个子问题,分别是确定结构变量与产品性能之间
的关系、确定结构变量之间的关系和产品性能之间的关系、利用已有的关系和第二问的
预测方程求解过滤效率最高的工艺参数。
针对第一个子问题,由于结构变量和产品性能都有三个指标,同时确定
3
对
3
的关
系较为困难,本文采用逐一确定的方法,确定单个产品性能指标其与结构变量的关系。
而又由于结构变量有三个,而且结构变量之间还存在关联,本文采用主成分分析法,从
三个结构变量中提取出两个主成分,再利用提取出的两个主成分与单个产品性能指标进
行非线性回归分析以求解主成分与单个产品性能指标之间的关系。
针对第二个子问题,由于实验数据取自于正态总体,并且连续以及服从线性关系,
本文对结构变量和产品性能分别进行皮尔逊相关系数检验,根据检验得到的
p
值判断结
构变量之间和产品性能之间的相关关系,对具有相关关系的结构变量或产品性能进行进
一步的回归分析得到其定量的关系。
针对第三个子问题,由于第一个子问题已经得到结构变量与产品性能的关系,同时
问题二中得到了工艺参数与结构变量之间的关系,通过将这两组关系联立,可以得到工
艺参数与产品性能之间的关系。本文利用其中工艺参数与过滤效率之间的关系,将该问
题转化成方程求最值的问题。通过绘制工艺参数与过滤效率的散点图,本文发现其存在
类似
Sigmoid
函数的增长趋势,受到一元阻滞增长模型的启发,本文使用改进的二元阻
滞增长模型对工艺参数和过滤效率的关系进行建模。再利用已知数据对该模型进行参数
拟合,最后利用的得到的参数,以实际工艺参数的限制范围为约束条件,以过滤效率最
大为目标函数,进行非线性规划,最后得到过滤效率的最大值以及取最大值时的工艺参
数。
2 . 4
问题四的分析
根据题意可以判断出该问题是一道非线性规划问题,而且题目给出了约束条件和目
标函数。其目标函数有两个,一是:过滤效率最大;二是:过滤阻力最小。为此本文进
行多目标规划,将两个目标函数标准化最后进行线性组合,转换成单目标规划问题,求
解过滤效率尽可能大同时过滤阻力尽可能小时的工艺参数,以及此时的过滤效率与过滤
阻力。
三、 模型假设
(
1
)实验数据构成的总体是一个正态总体。
(
2
)热风速度均匀且接收距离无扰动。
(
3
)喷熔过程中没有杂质影响。
四、 符号说明

五、 模型的建立和求解

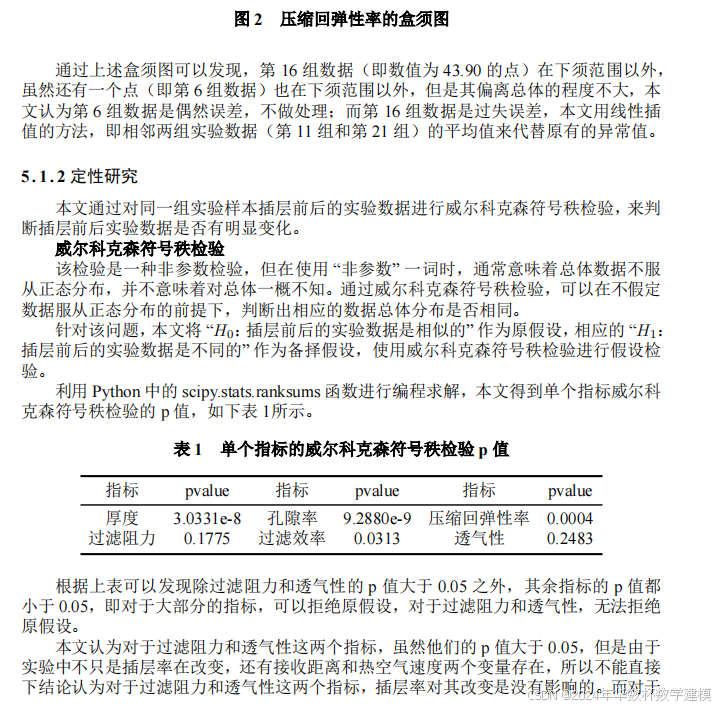
从图
1
可以看出插层对结构变量和产品性能各指标的值大小有提升或下降,但同时
发现对于压缩回弹率这一结构变量而言,不进行插层的数据当中,第
16
组的数据过低,
在相同热空气速度的条件下,改变接收距离和插层率带来的影响应当是连续的,对比第
1
、
6
、
16
、
21
组数据,可以发现,第
16
组数据比其他的数据小了将近一半,本文认为
该数据可能是由于记录错误导致的异常值。为了更加明显地看出该数据地极端情况,本
文在此给出压缩回弹性率的盒须图,如下图
2
所示。
















4005

被折叠的 条评论
为什么被折叠?



