前记
上一篇文章发出之后,截止9.22上午10点,收获了33个展现、314个阅读、4个收藏、6个点赞、1个评论。

我在文章中,呼吁大家通过评论,来讨论和交流自己在创作中关注的点。从数据来看,大家好像没什么关注的点,也或者【评论】并不是很好的交流和讨论的方式。
于是,我尝试分享到微信群里,效果还不错。(鼓励大家分享自己的文章)
![]() | ![]() | ![]() |
![]() | ![]() | …… |
从探讨的情况来看,大家关注的点主要内容质量、创作目的以及流量。所以本期,我们先来聊聊CSDN的博文流量。
如果你还想查看上一篇博文,可以点击这里:博客创作者在关注什么?-CSDN博客
你的博文是怎么被流量分发的
为了避免一些不必要的麻烦,数据就用大数代替了。
当你在 CSDN 发布一篇博文后,接下来会进入【内容审核】环节,审核通过后,这篇博文就开始被流量分发。
流量分发主要有两种方式,一种是 CSDN 站内的【搜索推荐】分发;另一种是通过 SEO 被各种搜索引擎【搜索推荐】。而这之中,后者的流量占绝大多数。
如何提高自己的文章流量
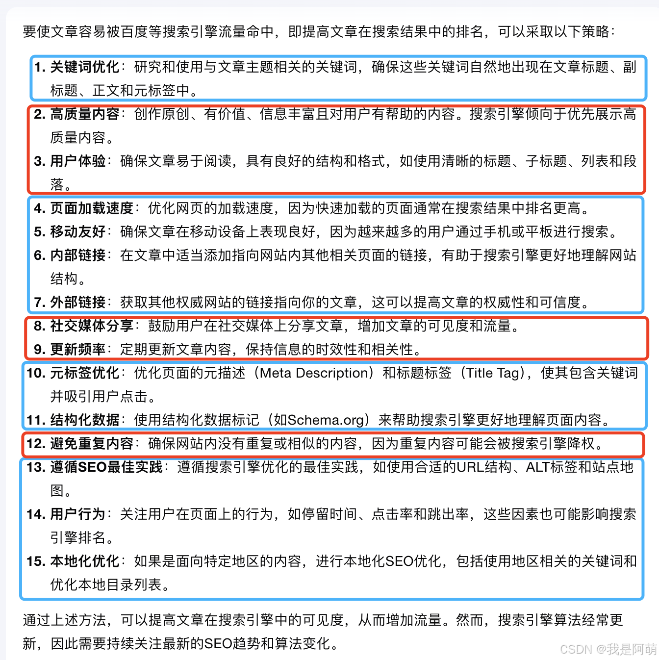
所以,当你想提高自己的文章流量,最有效的方式就是,适应 SEO 的流量机制。这里有点复杂,简单可以参考下方。

上图中,蓝色部分主要依靠 CSDN 网站能力,目前做的还不错,大家可以忽略。红色部分是大家可以掌控的。重点可以概括为:原创、高质量、良好的结构/排版、高频更新、主动分享。
为什么流量券感觉很虚
当你有兴趣阅读到这里,意味着,你已经了解了流量分发的逻辑。
所以【流量券】就很好理解了,这是 CSDN 创造的流量分发权益,它包含了一些渠道,主要有:站内广告和搜索推荐。典型的流量模式就是“曝光-点击-阅读”。
- 站内广告
这种形式流量大,但是展示形式类似广告,所以用户点击率较低。你会感觉曝光多,阅读少。所以有点“虚”。
- 搜索推荐
这种方式非常依赖内容的关联性,或者说内容的“相似性”“契合度”,底层的技术逻辑就是内容理解和推荐算法。因为这一部分技术有难度,过去做的页比较粗糙,所以“当你写一篇文章,系统都不知道这篇文章是什么,就开始做了相关推荐。带来的表象就是曝光量够了,但点击率不够。”感觉很“虚”。
为什么我的阅读量很低
从上面的逻辑上来看,流量低的问题大概率是可以解决的。比如让我们的文章更容易被SEO流量命中;比如 CSDN 做好【内容理解】和【搜索推荐】等。
当然还有个“预期”管理的问题,很多创作者认为 CSDN 有很多流量,所以潜意识认为自己的文章应该在 2000-3000 阅读算是正常的数值。但实际的情况是,300-500 阅读才是正常的数值,1000+ 算是比较好的状态。
不知道以上的内容是否能帮助大家了解一些情况,欢迎评论区留言。
PS:本文标题和摘要使用 AI 助力,测试一下效果。





7484

被折叠的 条评论
为什么被折叠?



