木研学长
码龄4年
关注
提问 私信
  • 博客:10,866
    10,866
    总访问量
  • 19
    原创
  • 108,694
    排名
  • 181
    粉丝
  • 0
    铁粉

个人简介:二本上岸211 | 苏州大学 致力于给准研究提供考研经验

IP属地以运营商信息为准,境内显示到省(区、市),境外显示到国家(地区)
IP 属地:河北省
  • 加入CSDN时间: 2021-01-13
博客简介:

m0_54563874的博客

查看详细资料
  • 原力等级
    当前等级
    2
    当前总分
    151
    当月
    0
个人成就
  • 获得186次点赞
  • 内容获得1次评论
  • 获得60次收藏
创作历程
  • 19篇
    2024年
成就勋章
创作活动更多

2024 博客之星年度评选报名已开启

博主的专属年度盛宴,一年仅有一次!MAC mini、大疆无人机、华为手表等精美奖品等你来拿!

去参加
  • 最近
  • 文章
  • 代码仓
  • 资源
  • 问答
  • 帖子
  • 视频
  • 课程
  • 关注/订阅/互动
  • 收藏
搜TA的内容
搜索 取消

考研数学660题重点题型(数一/二/三)

前面有很多小伙伴咨询我时间不够,660题还要不要做,在这里建议大家如果有时间的话做一做660的重点题,因为660的题尤其是高数部分质量还是很高的。另外660的重点题已经在考研数学欧几里得上架了,可以直接在上面做!
原创
发布博客 2024.08.30 ·
504 阅读 ·
4 点赞 ·
0 评论 ·
9 收藏

考研数学做题速度怎么提高

目前大家都快结束强化的学习了,有的同学已经开始做套卷了,那么肯定会有很多同学感觉到时间不够用。因而提高做题速度就迫在眉睫。做题速度由于什么决定做题速度很大程度上是因为没有做题思路,从我们看到题到有完整的清晰的做题思路的时间的多少,决定了你做题的快慢。很多人都是看到题一点思路没有,然后开始回想自己在哪学过,回想某个章节的知识点,然后试一试这个试一试那个方法,最后摸索了半天可能做出来了,也可能还是不会。
原创
发布博客 2024.08.29 ·
583 阅读 ·
23 点赞 ·
0 评论 ·
4 收藏

考研数学真题刷题中的问题

有些真题的答案可能过于简略,跳步很严重导致看完答案依旧不会这道题,并且没有做题思路。有些同学可能在刷真题时会碰到在考试规定时间3小时内做不完的情况,那么对于这类问题,建议大家在时间上对自己要求严格一点,考研数学不仅对知识点的考察,还考察你对时间的分配,你在有限时间内解决问题的能力。八月已经进入尾声,九月即将开始,很多同学即将开始刷一些数学真题,也有一些同学已经开始刷真题,但是刷真题过程中难免会遇到一些问题,比如答案看不懂,或者说想按章节去刷一下真题,那么接下来给大家解答一下刷真题过程中遇到的问题。
原创
发布博客 2024.08.28 ·
456 阅读 ·
8 点赞 ·
0 评论 ·
0 收藏

考研数学针对性训练,按章节刷题

除了讲义上的例题之外,我们可以去高数课本或者习题集中寻找对应章节的题,不过分类可能不够仔细,660的题型在小册子中有说明,880以及1000是按章分类的。对于习惯用书本的同学,可能更喜欢用纸质版的东西,那就可以选择这种方法,当然这种方法不可避免地会浪费一些功夫。也可以按形式刷题,即选择、填空、解答。考研数学目前大家都在如火如荼地进行强化,有一些同学已经遇到了一些问题,某个章节学不会,想专项复习一下,但是又不知道怎么搞,之前也有很多小伙伴问我如何按章节刷题,那么在此给大家解答一下。
原创
发布博客 2024.08.22 ·
419 阅读 ·
12 点赞 ·
0 评论 ·
0 收藏

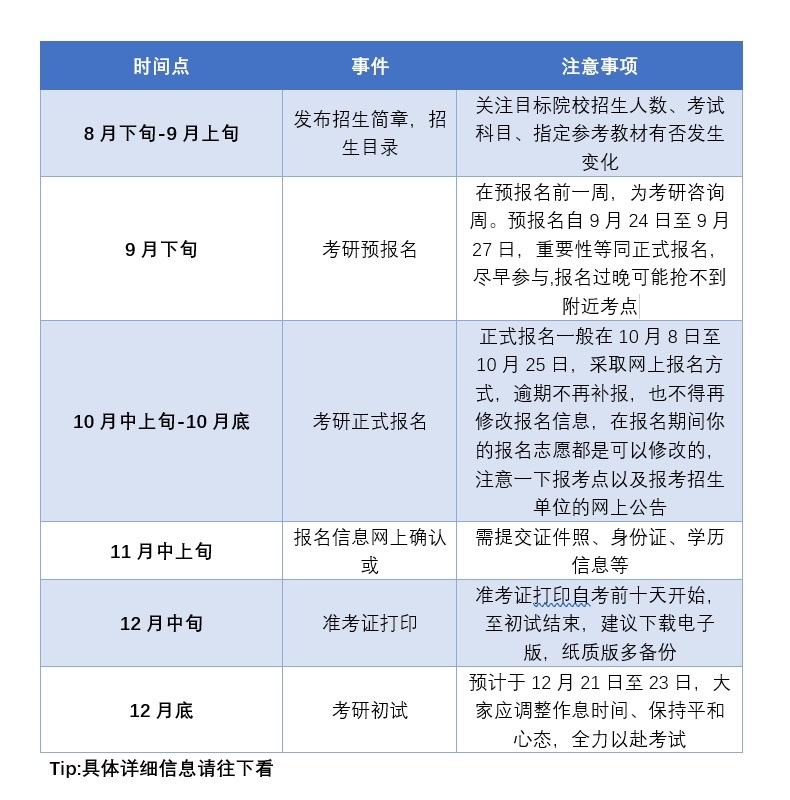
现在至考研期间的重要时间节点(完整版)

另外,网上报名看起来简单,实际操作却有不少专业性的疑问,大家可以遇到不清楚的可以咨询往届学长,避免不必要的麻烦。政治可以根据自己实力估分60-70左右,英语可以做一套真题来预估自己的水平,数学可以参加欧几里得的模考来综合测试一下自己的水平,并加上自己预估自己未来三个月可以提高的分数作为自己的分数,专业课可以做一套真题来做一个大概的测试。正式报名一般在10月8日至10月25日,硕士研究生一律采取网上报名方式,逾期不再补报,也不得再修改报名信息,当然,在报名期间你的报名志愿都是可以修改的。
原创
发布博客 2024.08.20 ·
600 阅读 ·
15 点赞 ·
0 评论 ·
1 收藏

考研数学八月模考

欧几里德的八月模考大家做的怎么样呀。
原创
发布博客 2024.08.17 ·
648 阅读 ·
1 点赞 ·
0 评论 ·
1 收藏

考研数学1800题答案真能看懂吗

答案解析跳步好严重呀。
原创
发布博客 2024.08.15 ·
135 阅读 ·
1 点赞 ·
0 评论 ·
0 收藏

考研数学水平测试

那么针对上一期中大家的疑问,在本帖中回复一下大家模考的一些问题,包括精批、自批、奖励、排名等,给大家做一个答复。①答题卡标准答题卡都是可以的。答题卡可以帮你养成规范答题的好习惯~如果不方便打印,也可以用A4白纸,同时题号和答案一定要清晰明了,避免阅卷时候答案不清晰造成不必要失分。②抽签升级:当精批名额报满后,可以选择抽签升级或暂不升级。考试成绩排名靠前的还可以获得月考大赛的奖励哦,当然获得的权益也可以进行转让。考试开始后,公众号后台回复“模考”,或者在模考群内,都会发放模考试卷和答案PDF。
原创
发布博客 2024.08.14 ·
333 阅读 ·
8 点赞 ·
0 评论 ·
0 收藏

考研数学学了这么久,如何测试一下自己的真实水平呢?

很多同学可能在未来几周内听完强化课程,一些进度快的同学可能强化课程已经学完了,那么大家可能在心里嘀咕,感觉自己数学学的不知道相对来说什么水平,到底可不可以,心里没有一个底。那么测试自己的水平呢,一来可以让我们心里有数,自己的真实水平,对自己有一个清晰的认知;二来可以让我们有明确的定位,并根据目前的水平对未来的学习重新进行调整规划。,里面有模考模块,会有不定期的考试,在规定时间内报名,就可以参加全国统一考试、免费阅卷并给予排名,我当时就是通过这一功能接触的这个小程序,可以测试一下自己数学的真实水平。
原创
发布博客 2024.08.09 ·
506 阅读 ·
12 点赞 ·
0 评论 ·
0 收藏

考研数学强化阶段给大家的两点建议

按照现在的进度大家都正在看强化的课程学习,有部分进度快的同学可能已经听完强化课了,那么在学完之后或者说正在学的过程中,大家可能会有觉得学的有点欠缺的部分,就是什么感觉呢,就比如我当时学完一遍了,一回顾就感觉多元函数那块,我怎么感觉乱七八糟的,有种陌生感,说明我这里学的不好。目前正是大家进入强化,闭关修炼,挥汗如雨的日子,那么在强化的进程中难免会遇到各种各样的问题,本帖针对之前学弟学妹问的一些问题,给大家提出两点建议,希望能帮到大家。在本文中给大家提了两点建议,针对弱项专项提升和抓住题中精华刷精品题。
原创
发布博客 2024.08.07 ·
574 阅读 ·
14 点赞 ·
0 评论 ·
0 收藏

考研数学120分有那么难吗?

但提到如何快速提高,还是需要依靠针对性训练,在强化阶段闭关修炼之时,我们难免会遇到某章节知识点有所欠缺,不会或者生疏的情况,或者某些题型我们不会做,不熟悉。对于时间不够,或者基础不好的同学,大家一定要抓住题中重点,题中经典。”,在心里默默地问自己,那么在小程序里给大家做了分析,可以看到这种题目在哪些年份考过,占了多少分,考了多少次,今年考的概率等等信息。在本文中给大家介绍了如何通过一个小程序考到120分,以及小程序的功能,针对性刷题,精品经典题整理,考情分析等功能,还有一些其他的功能,大家可以去自行了解。
原创
发布博客 2024.08.06 ·
971 阅读 ·
30 点赞 ·
0 评论 ·
6 收藏

考研数学博主推荐

在上文给各位准研究生推荐了5个考研博主,希望能帮到大家。宝藏考研数学博主推荐。
原创
发布博客 2024.08.01 ·
478 阅读 ·
3 点赞 ·
0 评论 ·
5 收藏

考研数学改错本可以直接看别人的吗?

大家的想法,做题思路,对不同知识点的掌握程度等等都是有很大不同的,因此不同人错的题目也会不同,对于同一个题目的虚弱点可能也是不同的。小程序里面有错题本的功能,小程序里包括市面上的所有习题集,碰到错题可以直接在小程序中加入错题集,同时可以在该题中记录自己的心得,可以手写拍上去,也可以直接打字记录。在本文中给大家说明了“他山之石,可以攻玉”这一招行不通,由于个体之间的差异,并不能用他人的错题本来取代自己的错题本,并给大家介绍了一个简单的整理错题本的方法,希望对各位准研究生有一定的帮助。
原创
发布博客 2024.07.31 ·
514 阅读 ·
4 点赞 ·
0 评论 ·
4 收藏

考研数学强化结束我们需要具备什么能力?(下)

但是这样你的计算能力是得不到提升的,考研数学考的很重要一点就是大家的计算能力,你的计算能力包括你的计算速度和准确度。在强化阶段复习结束,大家应该对考研数学整体在自己脑子中有一个属于自的框架了,可以做到,看到一道题知道考的是哪里的知识点,比如一道题,我们看到后知道这道题需要先用中值定理的知识,再用偏导部分的知识。在做题过程中无论我们会与不会,在整理的过程中可以注意一下该题的解题思路,当我们再遇到相同题型的时候,我们一眼就能看出来,并快速解题。但却不知道强化的目的所在,强化过程中所学是为了提高什么。
原创
发布博客 2024.07.30 ·
443 阅读 ·
9 点赞 ·
0 评论 ·
3 收藏

考研数学强化结束我们需要具备什么能力?(上)

强化阶段跟基础阶段有一个重要区别,那就是题目的知识点杂糅程度。但是到了强化阶段,在视频课里面,老师会把不同章节的内容结合起来讲,例如在讲极限的时候,会说到导数,积分以及偏导等,同时做的题目包括的知识点也跟杂,相信大家也能感受到这一点。对于此类问题,建议大家在做题的时候去注意一下该题背后的考点,尤其是概念题中不会的题,看他背后的基础概念是不是没有理清楚,没有真正的掌握。,你可以看到每个题对应的考点以及背后考到的知识点,并且有详细的解题步骤,不跳步解析,可以提供一定帮助,这样可以免去你翻书去找知识点这一步骤。
原创
发布博客 2024.07.29 ·
1207 阅读 ·
8 点赞 ·
0 评论 ·
6 收藏

考研数学有必要整理错题本吗?

小程序里面有错题本的功能,小程序里几乎包括市面上的所有习题集,碰到错题可以直接在小程序中加入错题集,同时可以在该题中记录自己的心得,可以手写拍上去,也可以直接打字记录。在上文给大家说了什么是真正的错题,也就是真正需要记录在错题本上的东西,整理错题本的意义以及不想抄写题目,如何快速的整理错题等,通过本文下来,相信各位准研究生会得出是否有必要整理改错本的结论了。思考上面的问题,我们可以得出,在错题本上真正需要记录的是我们做起来没有思路的题,经典的题,容易忘记的题,给予自己启发的题,容易计算错误的题等。
原创
发布博客 2024.07.26 ·
619 阅读 ·
4 点赞 ·
0 评论 ·
8 收藏

考研数学660和880如何使用

我们在上个帖子中已经讲了如何选择考研习题集,如果你视频课跟的张宇老师,建议你选择660+880,因为660是武忠祥老师的题,880是李林老师的题,这样你可以接触到三个老师的题,会让你的覆盖面更广一些,见识的题更多一些。当然如果你不想买书也是可以的,在这个小程序里面直接找这本书,然后自己在本上写也是可以的,解析更加详细,小程序里面有错题本功能,写错的题直接加入错题本也是方便的。880题包括选择填空和综合题,分为三部分,一部分基础题,一部分综合题,还有一部分是拓展题综合性更强一些。
原创
发布博客 2024.07.24 ·
434 阅读 ·
9 点赞 ·
0 评论 ·
3 收藏

考研数学强化阶段刷题建议

以上所说的习题集在欧几里得考研数学里面都有的,我是在去年8月接触的这个小程序。如果你视频课跟的张宇老师,建议你选择660+880,因为660是武忠祥老师的题,880是李林老师的题,这样你可以接触到三个老师的题,会让你的覆盖面更广一些,见识的题更多一些。对于同一种题型,不同老师的出题思路可能不同,如果你一直跟着一个老师,听他的课,接着做他的题,可能已经熟悉了他的思路,做他的题可能会觉得容易一些,从而陷入了温柔乡,但是当你一接触其他老师出的题,你可能会发现这题怎么还能这么出,之前没见过这种等类似的情况。
原创
发布博客 2024.07.23 ·
1062 阅读 ·
15 点赞 ·
0 评论 ·
10 收藏

25考研数学八月规划

建议660 + 800 或者 1000题两者都可以的,我当时是选的是660 + 800 因为660只有选择填空,通过880来进而来练一些大题。在8月我们可以先刷660,如果时间够的话同时可以刷880,如果时间不够可以在强化完之后,花一个月时间来刷880。张宇强化课,讲得非常全面,而且听宇哥讲一点都不困的,课上会很有意思!进度快的在8月就会学完强化的课程,当然进度慢的同学在9月中旬完成强化学习也是可以的。这个小程xu来看一些我不会的题的,里面的不跳步解析很实用。
原创
发布博客 2024.07.22 ·
353 阅读 ·
6 点赞 ·
1 评论 ·
0 收藏
加载更多