目录
一、填空题
1.一个完整的检测系统通常由传感器、测量电路、显示记录装置、数据处理装置和执行机构等几部分组成,分别完成信息获取、转换、显示、处理和控制等功能。
2.直流电桥的平衡条件:
或

3.滤波器的分类,根据滤波器处理信号的频带,滤波器可分为低通滤波器、高通滤波器、带通滤波器、带阻滤波器等四种。
4.常用的应变片可分为两类:金属电阻应变片和半导体电阻应变片。
5.位移测量通常是线位移和角位移量的总称。
6.电感式传感器种类有很多,按照结构的不同,可分为自感式传感器、差动变压式传感器和电涡流式传感器三种类别。
7.光栅式传感器主要由光源、透镜、光栅副(主光栅和指示光栅)和光电接受元件等组成。
8.物体运动的速度检测分为线速度检测和转速检测。
9.温度变化引起霍尔元件的输入电阻变化,从而使控制电流发生变化带来误差,为了减少这种误差,常采用恒流源供电。
10.具体的测速方法有M法、T法和M/T法三种。
11.光纤传感器分为功能型、非功能型和拾光型三大类。
12.电容传感器分为变极距型、变面积型和变介质型三种类型。
13.声波的频率界线划分、超声波的探测范围为~
14.声波的传播形式主要有纵波、横波和表面波。
15.热电偶基本定律由中间导体定律、中间温度定律和标准电极定律组成。
16.金属热电阻主要由铜和铂组成。
17、热敏电阻按照温度系数可分为负温度系数热敏电阻(NTC)、正温度系数热敏电阻(PTC)和临界温度热敏电阻(CTR)三类。
18、标准热电阻在使用时经常采用三线制和四线制的连接方式。
19、当用红外辐射测温仪测量目标的温度时首先要测量出目标在其波段范围内的红外辐射量,然后由测温仪计算出被测目标的温度,用公式可表达为:

20.湿度是指大气中的水蒸气含量,通常用绝对湿度、相对湿度、露点等表示。
21.光敏管是基于内光电效应原理工作的,按照结构不同分为光敏二极管、光敏晶体管等类型。
二、简答题
1.高频反射涡流传感器
电涡流式传感器的原理如图3-20所示,由传感器线圈和被测导体组成一个线圈/导体系统。

根据法拉第定律,当传感器线圈通以正弦交变电流时,线圈周围空间必然产生正弦交变磁场
,使置于此磁场中的金属导体中感应电涡流
,
又产生新的交变磁场
。根据楞次定律,
的作用将反作用于原磁场
,从而导致线圈的等效阻抗发生变化。

改变线圈和导体之间的距离x,可以做成测量位移、厚度、振动的传感器;改变导体的电阻率,可以做成测量表面温度、检测材质的传感器;改变导体的导磁率µ,可以做成测量应力、硬度的传感器;同时改变x,ρ和µ,可以对导体进行探伤。
2.低频透射涡流传感器

如图3-21所示,传感器由两个绕在胶木棒上的线圈组成,一个为发射线圈,一个为接受线圈,分别位于被测金属材料的两侧。由振荡器产生的低频电压加到发射线圈L1的两端后,线圈中流过一个同频率的交流电流,并在其周围产生一个交变磁场,如果两个线圈间不存在被测物体,那么
的磁力线就能直接贯穿
,于是
的两端就会感生出一交变电动势
,它的大小与
的幅值、频率以及
、
的匝数、结构和两者间的相对位置有关。
3.莫尔条纹形成原理
如果把光栅常数相等的主光栅和指示光栅相对叠合(片间留有很小的间隔),并使两者栅线(光栅刻线)之间保持很小夹角θ,在两光栅的刻线重合处,光从缝隙透过,形成亮带,在两光栅刻线的错开处,由于相互挡光作用而形成暗带,于是在近似于垂直栅线的方向上出现明暗相间的条纹,这种明暗相间的条纹称为莫尔条纹。莫尔条纹方向与刻线条纹方向近似垂直,当指示光栅左右移动时,莫尔条纹上下移动变化。
4.霍尔效应
当把一块金属或半导体薄片垂直放在磁感应强度为B的磁场中,沿着垂直于磁场的方向通以电流I,就会在薄片的另一对侧面间产生电场,将这种现象称为霍尔效应。
5.热电效应
热电偶的工作原理是基于物体的热电效应。将两种不同材料导体(或半导体)A与B的两端分别串接成一个闭合回路,如果两接合点的温度不同(T≠T0),则在两者间将产生电动势,而在回路中就会有一定大小的电流,这种现象称为热电效应或塞贝克效应。
三、计算题
对某一零件长度等精度测量16次,得到如下数据(单位为 cm):27.774,27.778,27.771,27.780,27.772,27.777,27.773,27.775,27.774,27.772,27.774,27.776,27.775,27.777,27.777,27.779。假定该测量数据不存在固定的系统误差,请计算出该零件的长度。将所测得的数据按照下列步骤进行处理:
(1)按测量数值的顺序列成表格,形成测量数据表1-1:



四、设计题
1.超声波液位测量

由图5-31(b)看出,超声波传播距离为L,波的传播速度为v,传播时间为,则:
L是与液位有关的量,故测出L便可知液位,一般是用接收到的信号触发门电路,然后对振荡器的脉冲进行计数,从而实现L的测量。
(1)超声波发送模块设计
超声波发送器包括超声波产生电路和超声波发射控制电路两部分。下图采用硬件发生法:产生超声波,电路设计如下图所示,40kHz的超声波是利用555时基电路组成的振荡器,通过调整20KΩ电位器产生的。

(2)超声波接收模块设计
当没有发射超声波信号时,A、B、C点的电位是均为0,D的电位是1。当接收到超声波信号时,经过LM386放大,通过电感电容滤波,使其只有40KHz的信号通过,再经过LM386进行二次放大,当测量距离远时,二次放大的信号仍然太弱,所以还得进行三次放大;当测量距离近时,二次放大的信号就很强了,但由于第三级的输入电压不能太高,所以需要用二极管VD1、VD2做限幅。 
2.霍尔传感器基本测量电路


霍尔元件的输出电压一般较小,需要用放大电路放大其输出电压。使用一个运算放大器时的电路如图4-8所示。霍尔元件的输出电阻可能会大于运算放大器的输入电阻,从而产生误差。为了获得较好的放大效果,常采用差分放大电路,电路如图4-9所示。
五、看图说明功能
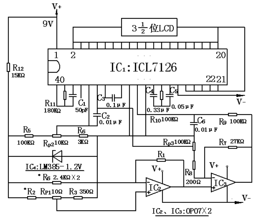
1.电阻应变式称重仪电路原理


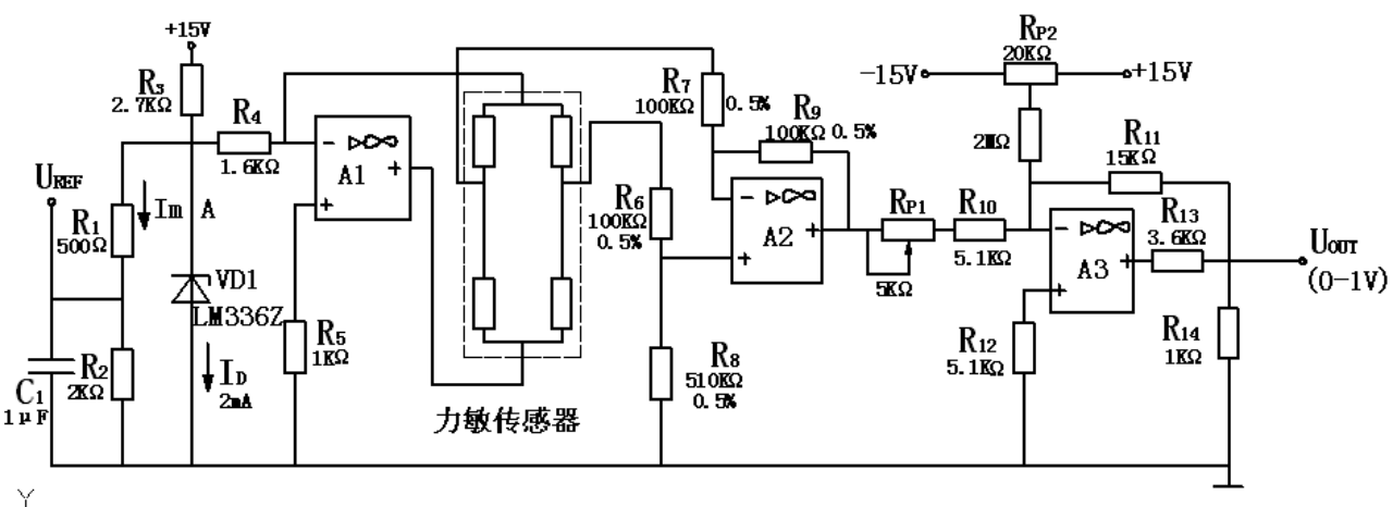
2.压阻式传感器测量电路原理图

图666

图888
本任务采用的压阻式传感器位于进气道(距进气阀座230mm)处,它的安装位置如图666所示,其测量电路原理如图888所示。
图888中,A1作为电压/电流变换器件向电桥提供1.5 mA基准电流。A2作为差动变压器,A3作为零调整、压力/比例调整器件。A1和A3可用F4558或F741等运算放大器,A2是主放大器,要求稳定性好、漂移小、失调小、共模抑制比高,如OP07等运算放大器,在要求精度不太高的应用中,A2可使用F741运算放大器。压阻式力敏传感器输出电压为0~0.1V,经A2放大后为-0.5~0V,与基准电压 = 2V一起送到A/D转换器就可以取得对应的数字量,后接数字表头就称为数字压力计,送入微机就可构成压力系统等。
用于调整比例关系,
用于调零,需要重复多次调整。
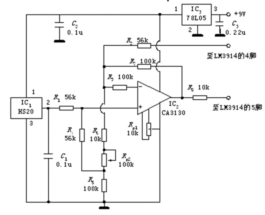
3.大气压测量仪电路原理图
用HS20压电式传感器构成的大气压力测量仪由测量电路、显示驱动和窗口鉴别三部分电路组成,这里主要介绍测量电路。


加油!我们都是最棒的!
3114

被折叠的 条评论
为什么被折叠?



