simulink仿真文件
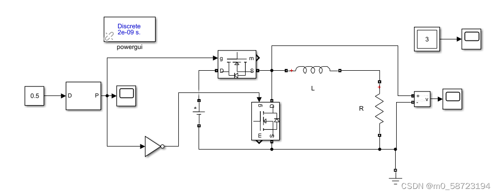
buck电路如图所示:

注意:
-
此篇文章仅为个人学习过程中的一些笔记,必然会有很多不足之处,欢迎批评指正。
-
文章内buck电路没有考虑输出电容,实际电路输出电容是不可或缺的。关于buck电路输出电容的作用,请参考这篇文章:buck电路输出电容C的作用
参数
为简化计算:
PWM: T s = 2 e − 6 ( 500 k H z ) , D = 0.5 Ts=2e-6(500kHz),D=0.5 Ts=2e−6(500kHz),D=0.5
L = 10 e − 6 , R = 10 → τ = L / R = 1 e − 6 L=10e-6,R=10 → τ=L/R=1e-6 L=10e−6,R=10→τ=L/R=1e−6
U D C = 10 V U_{DC}=10V UDC=10V
令 t [ n ] = n ∗ ( T s / 2 ) t[n]=n*(Ts/2) t[n]=n∗(Ts/2),即n=1时,结束开通过程,开关关断;n=2时,结束关断过程,开关开通。以此类推。
可以简单的计算出: ( T s / 2 ) / τ = 1 → e − τ = 0.3779 (Ts/2)/τ=1→e^{-τ}=0.3779 (Ts/2)/τ=1→e−τ=0.3779
过程分析
①从0开始充电,零状态响应

I ( t ) = I ∞ ∗ ( 1 − e − t τ ) I(t)=I_∞*(1-e^-\frac{t}{τ}) I(t)=I∞∗(1−e−τt)
计算出: I ∞ = 1 A , I 1 = 1 ∗ e − 1 = 0.6321 I_∞=1A,I_1=1*e^{-1}=0.6321 I∞=1A,I1=1∗e−1=0.6321
②从
I
1
I_1
I1开始放电,零输入响应

I
(
t
)
=
I
0
+
∗
e
−
t
τ
I(t)=I_{0+}*e^-\frac{t}{τ}
I(t)=I0+∗e−τt
计算出: I 2 = I 1 ∗ e − 1 = 0.2325 I_2=I_1*e^{-1}=0.2325 I2=I1∗e−1=0.2325
③从 I 2 I_2 I2开始充电,全响应
I ( t ) = I 0 + ∗ e − t τ + I ∞ ∗ ( 1 − e − t τ ) = I ∞ + ( I 0 + − I ∞ ) e − t τ I(t)=I_{0+}*e^-\frac{t}{τ}+I_∞*(1-e^-\frac{t}{τ}) \\=I_∞+(I_{0+}-I_∞)e^-\frac{t}{τ} I(t)=I0+∗e−τt+I∞∗(1−e−τt)=I∞+(I0+−I∞)e−τt
计算出: I 3 = 1 + ( I 2 − 1 ) ∗ e − t τ = 0.7177 I_3=1+(I_{2}-1)*e^-\frac{t}{τ}=0.7177 I3=1+(I2−1)∗e−τt=0.7177
④从 I 3 I_3 I3开始放电,零输入响应
I ( t ) = I 0 + ∗ e − t τ I(t)=I_{0+}*e^-\frac{t}{τ} I(t)=I0+∗e−τt
计算出: I 4 = I 3 ∗ e − 1 = 0.2640 I_4=I_3*e^{-1}=0.2640 I4=I3∗e−1=0.2640
以此类推。
结论
- 如图3所示,由于电感参数选取的比较小,因此电感上的电流I_L波动较大, I H = 0.7744 I_H=0.7744 IH=0.7744, I L = 0.3797 I_L=0.3797 IL=0.3797

图3 L = 10 e − 6 L=10e-6 L=10e−6时I_L波形
- 图4所示为调整 L = 10 e − 4 L=10e-4 L=10e−4时I_L波形
![[外链图片转存中...(img-MfL45uai-1705403669083)]](https://i-blog.csdnimg.cn/blog_migrate/f25e33675cc4f65b98f58bb23b87b660.png#pic_center)
图4 L = 10 e − 4 L=10e-4 L=10e−4时I_L波形
误差: e r r o r = ( 5.5 − 5 ) / 5 = 10 % error=(5.5-5)/5=10\% error=(5.5−5)/5=10%
纹波: Δ = ( 0.554 − 0.546 ) / 0.550 = 1.45 % \Delta=(0.554- 0.546)/0.550=1.45\% Δ=(0.554−0.546)/0.550=1.45%
- 图3所示为调整 L = 10 e − 3 L=10e-3 L=10e−3时I_L波形
![[外链图片转存中...(img-F9hl35aF-1705403669083)]](https://i-blog.csdnimg.cn/blog_migrate/5b6570dfe4b7c5cbd439afb0d8073a5a.png#pic_center)
![[外链图片转存中...(img-7OFNjLeH-1705403669084)]](https://i-blog.csdnimg.cn/blog_migrate/1a3ae71b1a8868f64f934a78da60c9bf.png#pic_center)
图5 L = 10 e − 4 L=10e-4 L=10e−4时I_L波形
纹波: Δ = ( 0.5505 − 0.5495 ) / 0.550 = 0.18 % \Delta=(0.5505- 0.5495)/0.550=0.18\% Δ=(0.5505−0.5495)/0.550=0.18%
Q:结合图2,图3,所示 I L I_L IL在0.55上下波动,理论上应该是在0.5上下波动。为什么会这样?
A:解决过程:
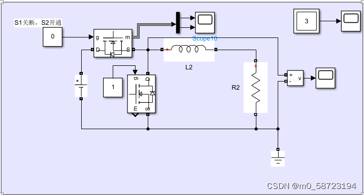
- 把电感调至L=10e-6,PWM周期Ts=2e-7, I L I_L IL则在0.5上下波动。
![[外链图片转存中...(img-EfhnWO8w-1705403669084)]](https://i-blog.csdnimg.cn/blog_migrate/907db2f44b1869ad6e343ccefe091ebc.png#pic_center)
- PWM周期保持原来的Ts=2e-6不变,把电感调至L=10e-3,, I L I_L IL也在0.5上下波动。
![[外链图片转存中...(img-I1XO41Ey-1705403669084)]](https://i-blog.csdnimg.cn/blog_migrate/68bde6e95f09a1ceb92336dec11a5091.png#pic_center)
-
找出原因了,我在调整PWM频率的过程中,增大了PWM采样频率,解决了上述问题。
-
PWM输出频率和采样频率之间的关系
ps:
-
电感参数调大时,充放电变慢,仿真时长也需要延长响应倍数。
-
电感的伏秒平衡原则, 其公式表达式中的各项是绝对值,不包含方向信息;
电感工作在稳态时,开关导通期间电流的增大值和开关关断期间电流的减小值是相等的,否则电感就不平衡,据此可以推导出伏秒平衡原则。根据公式 U = L d i d t U=L\frac{di}{dt} U=Ldtdi (从中也可得知电感电压超前电流相位90°),得 d i = U d t L di=\frac{Udt}{L} di=LUdt,开关导通期间为 d i ( o n ) = U ( o n ) d t ( o n ) L di(on)=\frac{U(on)dt(on)}{L} di(on)=LU(on)dt(on) ,开关关断期间为 $di(off)=\frac{U(off)dt(off)}{L} ,令两者相等可得伏秒平衡原则 ,令两者相等可得伏秒平衡原则 ,令两者相等可得伏秒平衡原则U(on)dt(on)=U(off)dt(off)$, 即电感两端电压在一个开关周期内的平均值为0,搬运我文章中的图片如下所示,蓝色框里的电感电压平均值为0。
作者:电子小白菜
链接:https://www.zhihu.com/question/374586659/answer/1038446959
- 纹波系数计算公式:
![[外链图片转存中...(img-remWhb74-1705403669085)]](https://i-blog.csdnimg.cn/blog_migrate/73c8f0d48ac4c2e8fa77d1c563a96722.png#pic_center)
- buck电路电感参数计算
实际做buck电路电感在mH量级,电容在uF量级。
![[外链图片转存中...(img-Jg2uR1Rn-1705403669085)]](https://i-blog.csdnimg.cn/blog_migrate/b52b6ba77dfc24227ba4ba77e6caee2c.png#pic_center)
- buck电路电感参数计算(结合实际芯片)
直流阻抗 Rds 也称作 DCR,与电感的导通损耗直接相关,选取电感时候,DCR 越小,效率和温升效果会越好。铜损占电感损耗的大部分,磁损与工作频率,磁芯特性相关,频率越高,磁损越大。
我们知道,增大电感,可以有效减小电感纹波电流,从而减小输出纹波电压。但是,相同的磁芯,感量增加时,DCR 会变大,饱和和温升电流会减小,所以需要折中考虑再选择。

4605

被折叠的 条评论
为什么被折叠?



