红叶何时落水
皇家带砖学院电子专业大二电电课程设计
一不小心抽到了AM调制题
题目
设计一个AM调制解调器,调制信号为500HZ的正弦波,载波信号为30KHZ正弦波,电路内部需要包含有源低通滤波器。
分析
根据要求,需要300KHZ和500HZ的正弦波信号,采用已有的函数发生器。整个电路需要包含调制和解调的过程,利用运算放大器,乘法器等元器件完成。
本来吧,这个题应该重点是后面的解调部分。因为这个学期主要学的就是动态电路,自己独立设计一个低通电路还是没问题的。但是,调制部分花了3天,解调三天。
设计原理
首先进行AM信号的调制,通过理想的乘法器和加法器由调制信号去控制高频载波的幅度,使之随调制信号做线性变化。二极管用来构成包络检波电路,二极管做检波元件,再用一个电容和电阻构成低通滤波器。当输入的已调信号较大时,二极管是断续工作的,当输入信号正半周时,二极管导通,对电容充电;信号负半周和输入电压较小时,二极管截止,电容对电阻放电。在电阻两端得到的电压包含的频率成分很多,经过电容滤除高频部分,在输出端就可以得到还原的低频信号。

调制原理分析
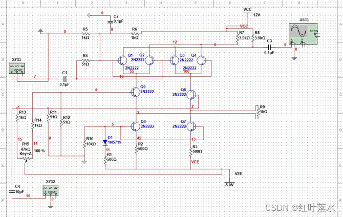
通过查找芯片手册得知,MC1496P不能直接用作理想乘法器,需要搭建外部电路,并且multisim里没有器件模型,根据手册以及网络上搜到的论,文我们搭建了MC1496P内部结构来进行仿真。 原理图中经过10uF电容输出的是调制信号,经过0.1uF电容输入的是载波信号。搭建完成后通过调节滑动变阻器,就可以改变调制度ma的值。

调制出来的波形

经过4007二极管后的波形

经过两个一阶低通滤波器后

解调出500hz信号
这只是仿真图,证明了原理没问题
实际成果展示







本文介绍了作者作为皇家带砖学院电子专业学生,在大二电电课程设计中,完成的一个AM调制解调器的设计过程。设计包括300KHZ和500HZ正弦波信号,使用运算放大器、乘法器和二极管等元器件实现调制和解调。调制部分通过MC1496P芯片实现,解调则利用二极管和低通滤波器恢复原始信号。仿真结果显示设计原理正确。
2万+

被折叠的 条评论
为什么被折叠?



