文章目录
开机启动流程
一、学习目的:
- 在日常工作学习过程中,是否遇到机器出现问题,启动不了?
排查服务器启动不了的故障,了解原因
掌握某个软件开机自行运行
防止黑客植入木马,去查询黑客会把木马放在哪些地方
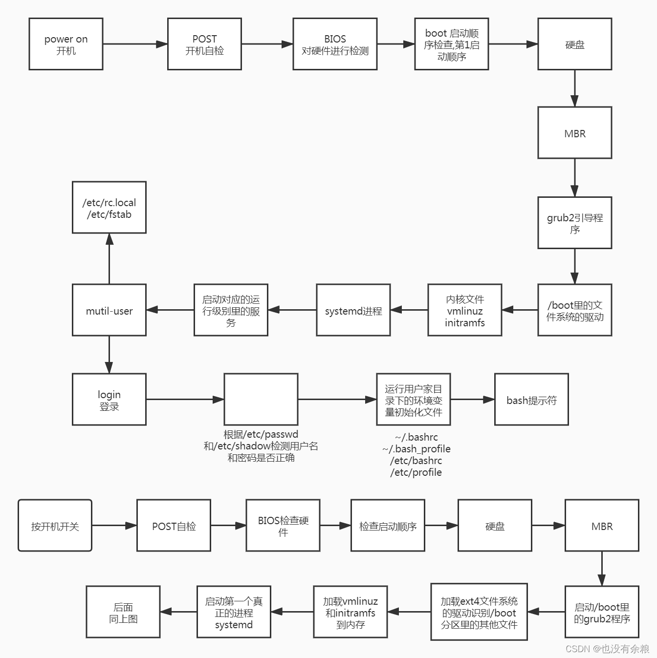
二、centos7/8启动流程概况图

三、流程图讲解:
问:自检什么东西?谁去检查?
主板—》BIOS —》主板上的一个程序
指计算机系统,接通电源,(BIOS程序)的行为,包括对CPU、系统主板、基本内存、扩展内存、系统ROM BIOS等器件的测试。如发现错误,给操作者提示或警告。简化或加快该过程,可使系统能够快速启动。
BIOS程序
BIOS是英文"Basic Input Output System"的缩略词,直译后中文名称就是"基本输入输出系统"。
BIOS是个人电脑启动时加载的第一个软件。
它是一组固化到计算机内主板上一个ROM芯片上的程序,它保存着计算机最重要的基本输入输出的程序、开机后自检程序和系统自启动程序,它可从CMOS中读写系统设置的具体信息。 其主要功能是为计算机提供最底层的、最直接的硬件设置和控制。此外,BIOS还向作业系统提供一些系统参数。系统硬件的变化是由BIOS隐藏,程序使用BIOS功能而不是直接控制硬件。现代作业系统会忽略BIOS提供的抽象层并直接控制硬件组件。
rom芯片:read only memory --》只读的存储器
ram芯片:随机存取存储器(random access memory的缩写)--》可读可写

- 进入后显示,在这里可以进行一些参数的修改

MBR 就是一个扇区,占用512个字节 --》安装一个启动程序
一个盘片可以划分出很多的磁道,磁道上划分63个扇区,一个扇区是512个字节
不同盘片上的相同磁道组成一个柱面

grup2 是在MBR里面的,启动之后加载到内存中
[root@centos8-zabbix boot]# ls
config-4.18.0-147.el8.x86_64 loader
efi lost+found
grub2 System.map-4.18.0-147.el8.x86_64
initramfs-0-rescue-112c6ff62f7b4177a51497a69ae6a7c8.img vmlinuz-0-rescue-112c6ff62f7b4177a51497a69ae6a7c8
部分文件讲解:
vmlinuz-4.18.0-147.el8.x86_64 --》内核程序文件
initramfs-4.18.0-147.el8.x86_64kdump.img --》给内核程序提供一个初始化的内存文件系统的镜像文件 --》临时的根文件系统的镜像文件–>提供程序和配置文件
init 初始化
ram 内存里存储
fs 文件系统 filesystem
systemd是initramfs里的一个程序去启动的程序,需求去启动
[root@VM-12-8-centos boot]# pstree
systemd─┬─YDLive─┬─YDService─┬─sh───8*[{
sh}]
│ │ └─22*[{
YDService}]
│ └─9*[{
YDLive}]
├─acpid
本文详细解析了CentOS7/8的开机启动流程,包括BIOS自检、MBR、systemd等关键步骤,并介绍了营救模式的使用和开机启动的相关配置,帮助读者理解服务器启动故障排查及软件开机运行机制。
最低0.47元/天 解锁文章
577

被折叠的 条评论
为什么被折叠?



