更多技术交流、求职机会,欢迎关注字节跳动数据平台微信公众号,回复【1】进入官方交流群
火山引擎数智平台VeDI旗下的A/B测试平台(DataTester),旨在为企业提供科学且可信的A/B测试能力及丰富的场景实验支持。随着企业的数据化进程加深,将A/B测试深度融入企业大数据体系及内部信息化平台的需求也日益凸显。
鉴于此,火山引擎DataTester特推出开放平台,帮助企业实现A/B测试与自身大数据及信息化系统的深度融合。借助该平台成熟的产品化能力,不仅能有效降低企业应用成本,还能显著提升用户的使用体验。火山引擎致力于为企业提供一套集成化的解决方案,以满足其多元化的业务需求。
为充分满足企业的多样化需求,DataTester开放平台精心设计了四大功能模块:数据集成、集成工具台、开放组件及开放接口,旨在为企业提供全面而高效的解决方案。

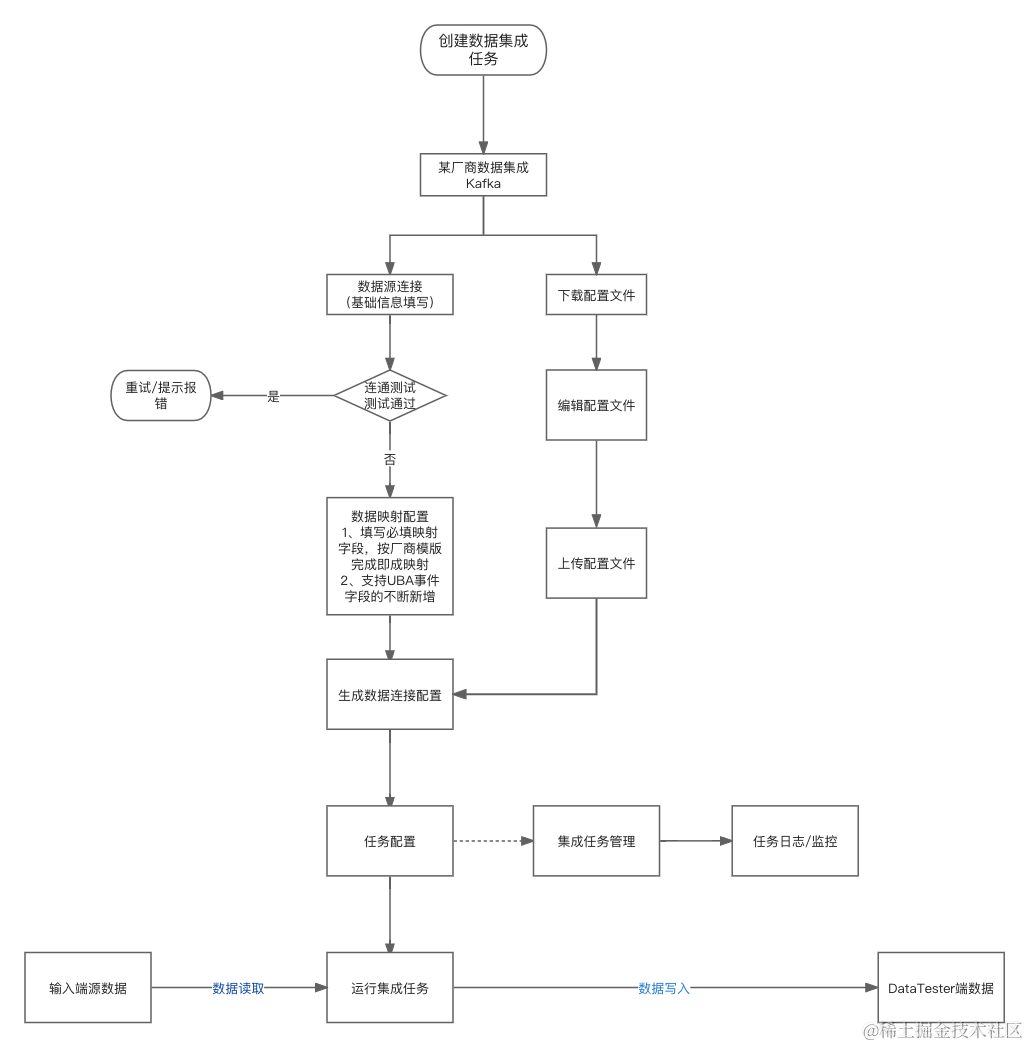
首先是数据集成,数据集成是指将来自不同来源、不同格式和不同结构的数据整合在一起,以便进行统一管理、分析和利用的过程。火山引擎 DataTester 开放平台提供的可视化数据集成功能可以通过可视化界面操作,通过Kafka服务器、Topic等信息进行数据源链接,将第三方事件数据同步到火山引擎A/B测试的服务之中,避免新增使用数据采集SDK重复建设。
其功能操作流程简单,可快速完成数据集成。完成集成后,企业用户就可以直接使用自己大数据体系内的埋点上报数据,并可直接开启A/B测试,开启增长之旅。

其次是集成工作台功能。DataTester 集成工作台可提供配置化能力、搭建能力以及嵌出能力,通过完善的引导,进行一站式的定制、发布、嵌出,帮助企业打造专属A/B平台。用户可以在可视化操作页面中直接编辑A/B测试的页面:

在集成工作台的可视化操作页面编辑好需要的定制A/B测试页面后,企业用户可以通过微前端方式嵌入到自己的系统中,让企业的产品运营人员可以在自己熟悉的系统中开启A/B测试,提升增长实验操作的流畅性,增强一体式体验。
此外,开放平台中的开放组件是将 DataTester 中的模块以组件的形式拆分抽象的产物,用户也可以通过这些开放组件搭建自己特有的 A/B 测试平台应用。


除上述能力外,企业开发者还可以通过 DataTester 开放平台的开放接口(OpenAPI) 调用A/B测试的大部分能力,协助企业将A/B测试深度整合到自己的信息化系统中。通过开放接口,企业可对实验信息、指标信息、互斥组信息以及报告页信息实行操作。同时,为了方便的使用开放接口,火山引擎A/B测试提供了SDK,提供了对签名过程和复杂查询参数的包装。
在开放接口的助力下,企业可以实现一些实验自动化操作, DataTester 基于统计学生成的实验报告也可以通过开放接口拉回到公司的数据仓库中,增强公司大数据统一管理能力。
数据作为新型生产要素,正在支撑企业的数智化转型。在此过程中,多数企业都会遇到数据建设刻板度高、数据产品使用门槛高等问题,许多数据中台建起来了却用不起来。火山引擎提出的“数据飞轮”理念,将数据消费作为解锁企业数据驱动的钥匙,力求帮助企业真正用起来数据。此次DataTester上线的开放平台,便能让企业轻松实现个性化A/B平台打造,员工可以无门槛实施A/B实验,并读懂结论辅助业务决策。
火山引擎DataTester作为火山引擎数智平台VeDI旗下的核心产品,源于字节跳动长期的技术和业务沉淀。目前,DataTester已经服务了包括美的、华泰证券、博西家电、乐刻健身等知名品牌在内的上百家企业。这些企业通过不断进行的A/B测试和优化迭代,提升产品与服务质量,从而实现业务持续的优化和增长。
点击跳转火山引擎A/B测试了解更多
3万+

被折叠的 条评论
为什么被折叠?



