
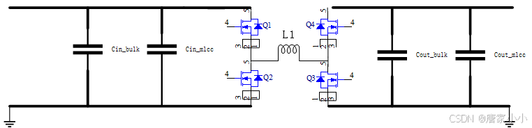
Buck电路
开关打开的时候 前面电源和输入电源组成回路 后面电感和二极管输出电容组成回路。因为输入电容和输出电容电压是恒定的 不能突变 所以电容的平均电流等于0。因为输出电容和电感构成回路 电感电流是平滑的 所以输出电容电流是平滑的。基尔霍夫定律: 二极管平均电流+输出电容的平均电流(0)=输出平均电流。因为输入电容和开关是构成回路的 所以输入电容电流是斩波式的。基尔霍夫定律: 输入平均电流+输入电容的平均电流=平均开关电流。即 平均输出电流=平均二极管的电流。即 平均输入电流=平均电感电流。












