硬件电路
单片机实时通过ADC0832转换芯片采集GP2Y1010AU粉尘传感器的粉尘的浓度,和读取环境的温湿度,通过单片机的数据转换处理后在液晶屏上显示空气中的质量,当测量空间中的粉尘浓度、温度、湿度大于设置值时,蜂鸣器和发光二极管发出声光报警。粉尘的浓度、温度、湿度报警值可以通过按键进行设置。
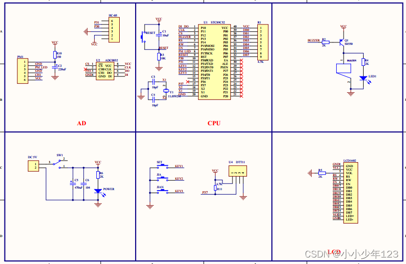
整体电路主要由51单片机最小系统,LCD1602液晶,ADC0832转换电路,蜂鸣器报警电路,DHT11温湿度传感器,按键电路,GP2Y1010AUOF粉尘传感器及发光二极管设计而成;
原理图如图:

仿真图及PCB图如下:

设计功能
- LCD1602液晶第一行显示当前测到PM2.5空气质量值,第二行显示当前温度和湿度值。
- 使用夏普的GP2Y1010AUOF粉尘传感器实时检测空气中的PM2.5值并通过1602显示出来,检测更加准确。
- 当粉尘浓度值高于设定值时、温度湿度超出上下限范围,蜂鸣器和指示灯会发出声光报警。
- PM2.5值具有等级划分功能。用3个不同颜色的指示灯指示不同范围。绿灯亮表示环境良好,黄灯亮表示轻度污染,红灯亮,表示重度污染。
- 本系统设置有4个按键,除1个为复位按键外,其他三个按键用来设定浓度报警值的,分别为减键、加键、设置键,设定的参数具有掉电保存,保存在STC单片机的内部,上电无需重新设置。
软件设计
主程序源码
/************************************************
** 函数名称 : void main(void)
** 函数功能 : 主函数
** 输 入 : 无
** 输 出 : 无
** 说 明 :
************************************************/
void main(void)
{
double PM,pm1,pm2;
int PMVAL=0,HPM=200,PM_count=0,pm1_count=0;
uchar T1_data=0,R1_data=0,T2_data=0,R2_data=0;//温度、湿度变量
uchar shezhi_flag=1,Mode_flag=1,n=1;//设置变量
uchar bueezr_flag=0,count=0,buzzer_time=9;//蜂鸣器报警变量
uint Mode_count=0;
uchar disp[16] ={"PM2.5:0000ug/m3 "};
uchar disp1[16]= {"T :00C RH:00%"};
uchar Tx_Buf[15];
InitUART(); //初始化串口
LCD_Init();
WriteChar(1,0,16,disp); //在第一行显示‘内容’
WriteChar(2,0,16,disp1); //在第二行显示‘内容’
while(1)
{
T1_data=Read_TRH(0,0);//温度
disp1[3]=T1_data/10+0x30;//十位
disp1[4]=T1_data%10+0x30;//个位
R1_data=Read_TRH(1,0);//湿度
disp1[13]=R1_data/10+0x30;//十位
disp1[14]=R1_data%10+0x30;//个位
pm1+=read_data(1);
if(++PM_count>=20)
{
PM_count=0;
pm1=pm1/20;
pm2+=pm1;
pm1=0;
if(++pm1_count>=5)
{
pm1_count=0;
PM=pm2/5;
PM=PM*50/255;
PM-=4;
PM/=5;
PM*=1000;
PMVAL=PM;
PMVAL+=235; PMVAL=PMVAL/9;
if(PMVAL>=9999)PMVAL=9999;
WriteCOMDATA(0x86,0);
if(PMVAL<0)//PMVAL=0;
{WriteCOMDATA(0+0x30,1);PMVAL=abs(PMVAL);}
else WriteCOMDATA(PMVAL/1000+0x30,1);
WriteCOMDATA(PMVAL/100%10+0x30,1);
WriteCOMDATA(PMVAL/10%10+0x30,1);
WriteCOMDATA(PMVAL%10+0x30,1);
PM=pm1=pm2=0;
}
}
/*调用报警函数,温湿度是否在设定范围内*/
//温度值与报警值比较
if(T1_data<T1L)
{
bueezr_flag=1;//报警标志位置1
}
else if(T1_data>T1H)
{
bueezr_flag=1;//报警标志位置1
}
//湿度值与报警值比较
if(R1_data<R1L)
{
bueezr_flag=1;//报警标志位置1
}
else if(R1_data>R1H)
{
bueezr_flag=1;//报警标志位置1
}
//PM值与报警值比较
if(PMVAL>HPM)
{
bueezr_flag=1;
}
if(T1_data>T1L&&T1_data<T1H && R1_data>R1L&&R1_data<R1H && PMVAL<HPM)
{
bueezr_flag=0;
BUZZER=1;
}
/*******蜂鸣器报警********/
count++;if(count>buzzer_time*10)count=buzzer_time+1;
if(count%buzzer_time==0 && bueezr_flag)
{
BUZZER=~BUZZER;//蜂鸣器取反 发出声音提示
}
/*******Mode键设置报警参数********/
if(Mode==0 && Mode_flag)
{
WriteCOMDATA(0x0F,0);//LCD显示光标
Delay(100);
if(Mode==0)
{
BUZZER=1;
bueezr_flag=0;
Mode_flag=0;
shezhi_flag=1;
n=1;
while(1)
{
key();
if(Mode_count>6)
{
Mode_count=0;shezhi_flag=0;
//当下限值大于上限值时,蜂鸣器鸣叫1S提示,参数设置有误
if(T1L>T1H || R1L>R1H)
{
BUZZER=0;Delay(1000);BUZZER=1;
}
//否则退出设置页面,返回主页面
else
{
WriteCOMDATA(0x0C,0);//关闭LCD光标
Delay(10);
n=0;
break;
}
}
else Mode_count=0;
shezhi_flag++;
if(shezhi_flag>5)shezhi_flag=1;
if(shezhi_flag==1 || shezhi_flag==5)n=1;
pm1+=read_data(1);
if(++PM_count>=20)
{
PM_count=0;
pm1=pm1/20;
pm2+=pm1;
pm1=0;
if(++pm1_count>=15)
{
pm1_count=0;
PM=pm2/15;
PM=PM*50/255;
PM-=4;
PM/=5;
PM*=1000;
PMVAL=PM;
PMVAL-=480; PMVAL=PMVAL/3;
if(PMVAL>=9999)PMVAL=9999;
PM=pm1=pm2=0;
}
}
}
}
}
}
/********LCD1602显示********/
//WriteChar(1,0,16,disp); //在第一行显示‘内容’
WriteChar(2,0,16,disp1); //在第二行显示‘内容’
}
}
资料链接:https://pan.baidu.com/s/14RIZnbpPCpjv4huWUyPMaw?pwd=6zbd
提取码:6zbd
本文介绍了一款基于51单片机、ADC0832、DHT11、GP2Y1010AU传感器的空气质量监测系统。系统能实时显示PM2.5、温度和湿度,并设有声光报警功能。用户可通过按键设置报警阈值,数据保存在单片机内部,无需每次上电重新配置。
1207

被折叠的 条评论
为什么被折叠?



