硬件设计
本设计采用单片机AT89C51作为核心元件,由控制系统,显示模块,按键驱动模块3部分组成。主要编写了主程序,中断程序,显示程序功能模块程序等。实现羽毛球计分器功能。
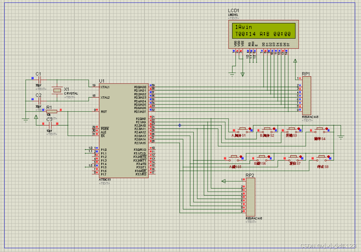
整体电路主要由51单片机最小系统,LCD1602液晶显示模块,LED指示灯模块,按键模块;原理图如图:

Protues仿真图:

功能
- 采用按钮开关实现功能控制,按照设计的功能模块共选用8个按钮开关,分别实现启动、A队加分、A队减分、B队加分、B队减分、暂停、停止、清零功能。
- 选用LCD1602液晶屏作为显示器件,用于记录两队的分数。
软件设计
主程序源码
void main()
{
EA = 1; //开总中断
ConfigTimer0(1); //配置T0定时1ms
InitLcd1602(); //初始化液晶
while (1)
{
KeyDriver(); //调用按键功能
if(k==1)
LcdInit(); //显示字幕
}
}
/* 按键驱动函数,检测按键动作,调度相应动作函数,需在主循环中调用 */
void KeyDriver()
{
static bit star = 0; //开始比赛
unsigned char but = 0; //胜利标志
static unsigned char cnt = 0; //比赛次数
static unsigned char cnta = 0; //A胜利次数
static unsigned char cntb = 0; //B胜利次数
if(KEY_IN_3 == 0) { delay(); star = 1; TR0 = 1;k=1;}
if(star == 1)
{
LcdWriteCmd(0x0C); //显示器开,光标关闭
if(KEY_IN_1 ==0) { a++; delay();}
if(KEY_IN_2 ==0) { b++; delay();}
if(KEY_IN_4 ==0) { TR0 = 0; star=0; delay(); }
if(KEY_IN_5 ==0) { a--; if(a<0)a=0; delay();}
if(KEY_IN_6 ==0) { b--; if(b<0)b=0; delay(); }
}
if(KEY_IN_7 ==0) { a=0; b=0; sec=0; minute=0;
TR0=0;star=0;cnta=0; cntb=0; cnt=0; LcdShowStr(0, 0, " "); delay();}
if(KEY_IN_8 ==0){ a=0; b=0; sec=0; minute=0; LcdShowStr(0, 0, " ");
k=0;cnta=0;cntb=0;cnt=0;LcdWriteCmd(0x01); delay();}
if(a>=21 && (a-b)>=2 ) {cnt++; cnta++; but = 1; a = 0; b = 0; }
if(b>=21 && (b-a)>=2 ) {cnt++; cntb++; but = 2; a = 0; b = 0; }
if(cnt==2&&(cnta==2||cntb==2)) {TR0 = 0; star = 0;}
switch(cnt)
{
case 1: if(but==1) LcdShowStr(0, 0, "1Awin"); if(but==2) LcdShowStr(0, 0, "1Bwin");break;
case 2: if(but==1) LcdShowStr(5, 0, "2Awin"); if(but==2) LcdShowStr(5, 0, "2Bwin");break;
case 3: if(but==1) LcdShowStr(10, 0, "3Awin"); if(but==2) LcdShowStr(10, 0, "3Bwin"); TR0=0;star=0;break;
default: break;
}
}
资料链接:https://pan.baidu.com/s/1qeSwV-szwQJUQpyVo7OiHQ?pwd=1368
提取码:1368
1840

被折叠的 条评论
为什么被折叠?



