硬件方案
自动窗帘系统硬件电路主要由感光检测电路,时钟电路,电机控制电路、按键电路等外围电路构成。该设计则主要讨论了自动窗帘系统的设计过程,硬件电路设计,软件调试过程。通过本系统可以实现通过光照强度实现窗帘开关自动控制、定时控制和手动控制等不同的控制方式。
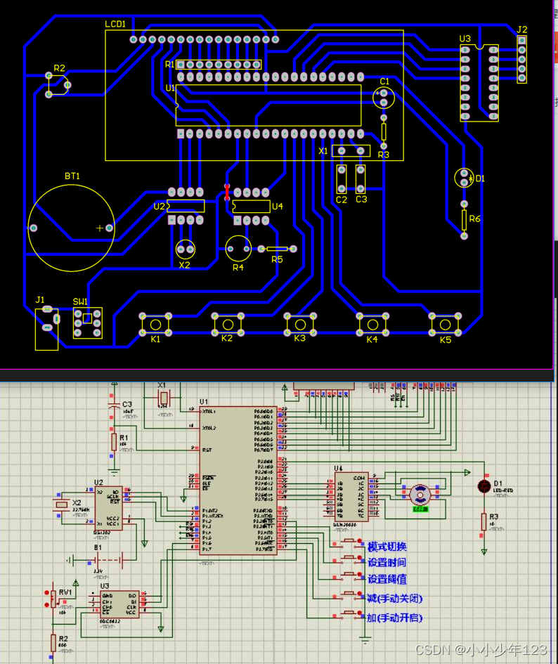
硬件主要采用51单片机+LCD1602液晶显示+DS18B20+光敏电阻+DS1302+步进电机+ULN2003设计而成;原理图如图:

PCB及仿真图:
设计功能
- 液晶实时显示目前的状态,包括温度、模式、光线强度、时间等信息。
- 智能窗帘可以根据外界光线的强弱来进行自动开关窗户,光线强弱的上下限可以按键调节。
- 具有手动控制功能,可以手动开/关窗户。
- 可以通过按键设定窗帘开启的时间和自行关闭的时间。可以通过按键设定温度值,低于或者高于设定值进行开/关窗户。
软件设计
主程序源码
/*********************************************************/
// 主函数
/*********************************************************/
void main()
{
uchar light;
LcdInit(); // 执行液晶初始化
DS1302_Init(); // 时钟芯片的初始化
LcdShowInit(); // 液晶显示内容的初始化
if(DS1302_Read_Byte(0x81)>=128) // 判断时钟芯片是否正在运行
{
DS1302_Write_Time(); // 如果没有,则初始化一个时间
}
while(1)
{
DS1302_Read_Time(); // 获取当前时钟芯片的时间,存在数组time_buf中
FlashTime(); // 刷新时间显示
light=Get_ADC0832(); // 读取光照强度
light=light/2.5; // 缩小光照检测结果(在0-99)
if(light>99) // 如果大于99
light=99; // 则依然保持99
LcdGotoXY(1,14); // 光标定位
LcdPrintNum(light); // 显示光照强度
KeyScanf1(); // 按键扫描(时间的设置)
KeyScanf2(); // 按键扫描(阈值的设置)
KeyScanf3(); // 按键扫描(模式切换)
/*手动控制模式*/
if(gMode==1)
{
if(KeyDown_P==0) // 如果关窗帘键按下了
{
if(Led_P==0) // 如果窗帘当前是打开的
{
Close(); // 则光标窗帘
}
}
if(KeyUp_P==0) // 如果开窗帘键按下了
{
if(Led_P==1) // 如果窗帘当前是关闭的
{
Open(); // 则打开窗帘
}
}
}
/*时间控制模式*/
if(gMode==2)
{
if((TimeBuff[4]==CloseHour)&&(TimeBuff[5]==CloseMinute)&&(TimeBuff[6]==0)) // 如果到了关窗帘的时间
{
if(Led_P==0) // 如果窗帘当前是打开的
{
Close(); // 则光标窗帘
}
}
if((TimeBuff[4]==OpenHour)&&(TimeBuff[5]==OpenMinute)&&(TimeBuff[6]==0)) // 如果到了开窗帘的时间
{
if(Led_P==1) // 如果窗帘当前是关闭的
{
Open(); // 则打开窗帘
}
}
}
/*光线控制模式*/
if(gMode==3)
{
if(light<gLight) // 当前光线小于设置的阈值
{
if(Led_P==0) // 如果窗帘当前是打开的
{
Close(); // 则光标窗帘
}
}
else // 当前光线大于或等于设置的阈值
{
if(Led_P==1) // 如果窗帘当前是关闭的
{
Open(); // 则打开窗帘
}
}
}
DelayMs(100); // 延时0.1秒
}
}
资料链接:https://pan.baidu.com/s/12wmK7sfYimJJYPWvzGJPeg?pwd=dmza
提取码:dmza
1235

被折叠的 条评论
为什么被折叠?



