
stm32单片机的智能手环-心率-步数-距离-体温-蓝牙监控
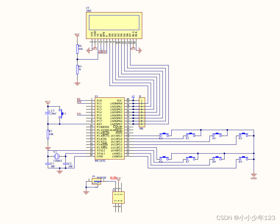
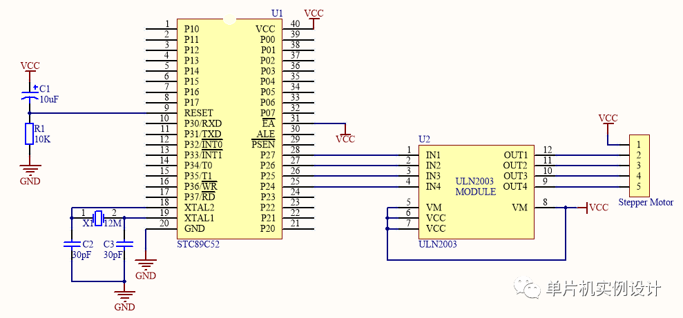
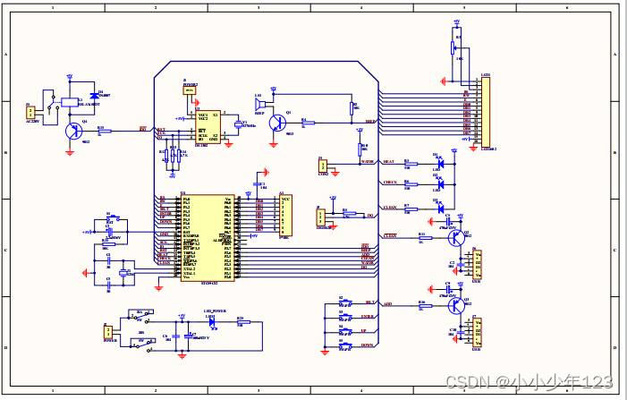
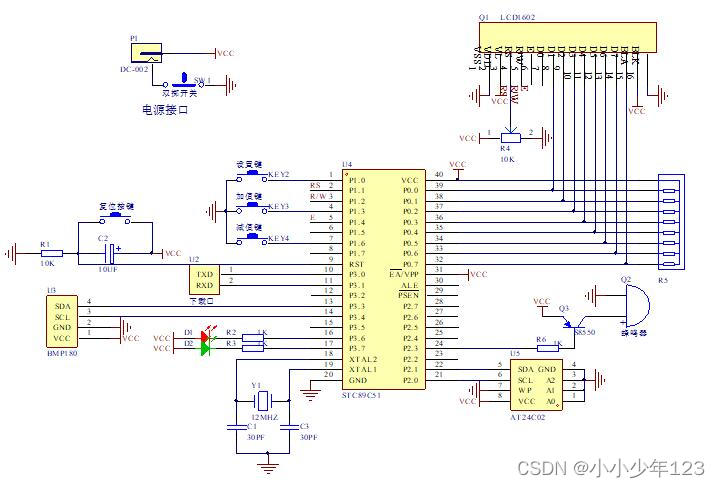
随着社会的发展,人们的物质生活水平日渐提高,人们也越来越关注自己的健康。智能手环作为一种测量仪器,可以计算行走的步数和消耗的能量,所以人们可以定量的制定运动方案来健身,并根据运行情况来分析人体的健康状况,因而越发流行。主要由STM32F103C8T6单片机最小系统板+LCD1602液晶显示模块+ADXL345计步器模块+心率监测模块+DS18B20温度传感器+HC-05蓝牙模块+电源开关构成;
TA关注的专栏 0
TA关注的收藏夹 0
TA关注的社区 1
TA参与的活动 0

『技术文档』写作方法征文挑战赛
在技术的浩瀚海洋中,一份优秀的技术文档宛如精准的航海图。它是知识传承的载体,是团队协作的桥梁,更是产品成功的幕后英雄。然而,打造这样一份出色的技术文档并非易事。你是否在为如何清晰阐释复杂技术而苦恼?是否纠结于文档结构与内容的完美融合?无论你是技术大神还是初涉此领域的新手,都欢迎分享你的宝贵经验、独到见解与创新方法,为技术传播之路点亮明灯!


最近
文章
专栏
代码仓
资源
收藏
关注/订阅/互动
社区
帖子
问答
课程
视频
