课程设计名称: 电子线路综合设计
设计题目: 数显滤波放大电路设计
一、 课程设计目的
通过本课程设计使学生加深对电子电路的基本理论、基本知识的理解,学会电子器件的使用,掌握模拟、数字电子电路设计、仿真、调试的一般方法。培养学生具备对具体电路进行分析、设计并解决问题的能力,为学生学习从事电子电路设计,解决复杂工程问题打下基础。
二、课程设计内容及要求
用集成运放,AD转换器、数字电路设计一个数显滤波放大器,可以通过滤波器滤出干扰信号,并对有用交流小信号进行放大,整流后检测直达峰值,并实现有用信号峰值幅度的数字显示。
设计参数:
输入信号: 50Hz,100Hz混合信号,幅度均为10mVP_P
输出要求: 滤除50Hz干扰,放大100Hz信号到1-5V
抗干扰要求:-60dB (干扰信号衰减60dB)
AD采样:8bit,20us采样周期;
数字显示:3个数码管2位半10进制显示,精确到0.1V
目 录
第1章 选题背景
近年来,随着科技的不断发展和应用范围的扩大,电子设备在人们日常生活中扮演着越来越重要的角色。而在电子设备中,信号处理电路作为一个核心组成部分,对信号的滤波和放大功能发挥着至关重要的作用。其中,数显滤波放大电路作为一种重要的电路设计,被广泛应用于各种领域,如通信、音视频设备、医疗器械等。
滤波放大电路的设计是指对输入信号进行滤波和放大,以满足信号处理的要求。在设计过程中,数显滤波放大电路的设计显得尤为重要。数显滤波放大电路通过使用数字显示的方式,将信号处理的结果直观地呈现给用户,提高了用户操作的便利性和效率。因此,在电子设备中的应用越来越广泛。然而,随着科技的不断进步,人们对于数显滤波放大电路的要求也在不断提高。传统的模拟滤波放大电路存在着频率响应范围有限、信噪比低以及不易调试等问题。为了克服这些问题,数显滤波放大电路的设计逐渐成为电子工程师和研究人员的研究方向。此外,数显滤波放大电路的设计也涉及到了多个学科领域,如电路设计、滤波器设计、放大器设计、数字显示技术等。因此,对于数显滤波放大电路的设计进行深入研究,不仅可以提高电路性能,还可以推动相关学科的发展和应用。因此,深入研究数显滤波放大电路的设计具有重要的理论和应用价值。
另外,选择这个课设题目也是对我们组成员的一项综合考验,该课设题目将数电与模电以及电路的知识相互融合,难度很大,如果能够成功实现课设功能,我们组成员的综合能力将的到全面的提升。
综上所述,数显滤波放大电路设计作为一种重要的电子电路设计,对于提高信号处理的效果和电子设备的性能有着重要的意义。它的应用广泛,能够满足人们对于信号处理的要求,并促进相关学科的发展。因此,对于数显滤波放大电路设计的研究具有重要的现实意义和理论价值。
第2章 设计方案
在现代电子设计中,模拟信号处理是不可或缺的一部分。而设计一款滤波放大电路,能够对模拟信号进行滤波和放大,对于实现信号转换和质量提升至关重要。因此,我们组通过学习并大量查阅相关资料,计划设计出一种稳定、高性能和具有可靠输出的数显滤波放大电路。

图2-1 方案设计流程图
2.1 滤波电路的设计
滤波电路的设计是整个电路中的关键部分,它决定了滤波放大电路的频率响应和滤波特性。对于该数显滤波放大电路,我们可以采用电容电阻以及741运算放大器实现该功能。设计滤波器时,要考虑信号的截止频率、通带波动、阻带衰减等参数,并通过计算和仿真得到合适的电路参数。
2.2 放大电路的设计
在滤波电路的输出端,我们需要再设计一个放大电路,以增加信号的幅度。放大电路可以使用运算放大器或差动放大器等。在设计放大电路时,需要考虑放大倍数、带宽、失真度、输入输出阻抗等因素。同时,为了保证电路的稳定性和可靠性,我们还需要添加适当的反馈电路来控制放大器的增益和频率响应。
2.3 数显电路的设计
实现这部分功能需要对模拟信号进行ADC转换,也就是对模拟信号进行采样、保持、量化、编码,使模拟信号变成8位二进制的数字信号;再对数字信号进行编译,以3位十进制的数显示在数码管上。
2.4 性能评估与测试
在完成设计和搭建电路之后,我们需要对其性能进行评估与测试。可以使用示波器、频谱仪等仪器,对电路的频率响应、增益、失真度等参数进行测量。如果满足设计要求,即可进行后的生产和应用阶段。
第3章 元器件认读
3.1 741芯片
在滤波放大电路中,741芯片可以放大输入信号的电压,调节其增益设置来放大输入信号。具有高输入阻抗,意味着它只会对输入信号产生极小的影响。所以在电路中连接其他组件和信号源时不用担心对原始信号的干扰。741芯片支持反馈连接,通过将部分输信重新入到芯片的输入端,可以实现信号放大、滤波和稳定性控制等功能。

图3-1 741芯片
3.2 ADC芯片
ADC芯片接收来自外部电路的模拟信号,并将其转换为数字形式,以便于数字电路的处理和分析。它通常由模拟输入端、数字输出端、参考电压引脚和控制线组成。模拟输入端接收来自外界的连续模拟信号,参考电压引脚提供ADC转换过程中的参考电压。控制线通过控制模式选择和启动转换过程。一旦转换完成,数字输出端会输出相应的数字信号。通过ADC芯片,可以将不同的模拟信号转换为数字信号,并使用Multisim进行数字电路的仿真和分析。

图3-2 ADC芯片
3.3 555定时器
555定时器主要用于产生稳定的时钟脉冲和定时延迟。它可以通过控制外部电阻和电容的数值来生成不同的定时周期。在电子电路设计和模拟中,555定时器广泛应用于时序控制、脉冲生成、频率分频、脉宽调制等方面。具体来说,555定时器有三种主要工作模式:单稳态、多谐振荡和传导延迟。在单稳态工作模式下,输入一个触发脉冲,555定时器会产生一个固定时间的输出脉冲。这种模式可以用于产生脉冲延时、宽度可调的脉冲等应用。在多谐振荡模式下,555定时器会自动产生稳定的方波或矩形波信号,可以用于实现时钟信号、频率测量等功能。而在传导延迟模式下,555定时器可以在输入信号发生变化后产生一段规定的延迟时间后才输出。

图3-3 555定时器
74LS191D/74LS190D芯片用于数字系统中的计数器和时序控制电路。它具有四个可独立设置和递增/递减的计数器,每个计数器能够计数从0到9的十进制数字。该芯片具有时钟输入和可编程控制输入,用于控制计数器的操作,如递增、递减和清零等。它还提供了数码显示器输出,可以将计数器的当前值以BCD码形式显示出来。该芯片在数字电子系统中广泛应用,可用于计数、定时、频率分频和时钟生成等应用场景。

图3-4 74LS191D/74LS190D芯片
第4章 电路仿真
4.1 滤波电路的仿真

图4-1 滤波电路
在滤波电路中,信号经过电容滤波和741运算放大器芯片后可以滤除杂波。如图,利用函数发生器产生一个频率为100Hz,峰峰值为10mV的正弦波,经过滤波电路后滤除了杂波,并改变了信号的峰峰值。为了使滤波效果更好,这里我们组使用了两次滤波电路。
4.2 放大电路的仿真

图4-2 放大电路
信号经过滤波电路后,进入放大电路,由电压探针和示波器的数值可以看出信号在未放大之前峰峰值为178uV,放大后峰峰值为1.77V,放大效果明显。并且由波特仪可以看出,信号的抗干扰能力为60dB满足题目中抗干扰要求。
4.3 整流电路的仿真

图4-3 整流电路
在整流电路中,我们把放大后的正弦波整流成方波,这样使ADC采样更加方便,再经过BCD译码电路从而在数码管上显示出电压的数值。
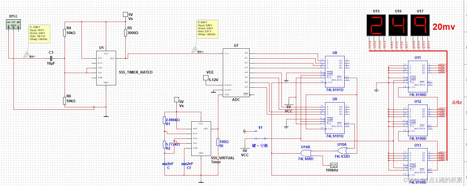
4.4 数显电路的仿真

图4-3 整流电路
可以看出信号在经过整流电路后通过ADC采样编码,转换成8位二进制数,再通过中间的BCD译码电路,把8位二进制数转换成3为十进制数,最终由数码管显示出电压数值,结果与理论数值相匹配。
第5章 总结
随着本学期课程的结束,我选择了数显滤波放大电路设计的课设题目,通过此次经历,我收获颇多,获得了许多宝贵的心得体会。首先,数显滤波放大电路的设计需要充分了解滤波和放大技术的原理,并结合具体的设计要求来进行。在设计之前,我广泛地阅读了相关的资料和文献,提升了自己的专业知识水平。这将会为我后续的设计工作提供了坚实的基础。 其次,在进行电路设计之前,一定要明确需求和目标。例如,设计一个能够精确显示输入信号的数显滤波放大电路。尤其是在一些特殊环境下,例如噪音较大或者干扰较多的场景,需要对电路进行一定的优化和筛选,以提高整体性能。在实际的设计过程中,我发现对于信号的滤波是非常重要且关键的。不同的信号源会有不同的频率成分,滤波能够有效地去除掉不需要的高频或低频成分,使得信号更加纯净。在滤波的过程中,我尝试了多种滤波器的类型和参数的选择,综合考虑了通带、阻带、滚降系数和相位延迟等因素,最终找到了一个适合需求的滤波器。 在滤波的基础上,对信号进行放大也是不可或缺的一步。信号放大的目的是为了增强信号强度,使其能够更好地被观察和测量。在选择放大电路的时候,我需要考虑放大倍数的大小、放大电路的线性性能以及能耗等因素。通过合理的选择和配置,我成功地将信号放大到一个更容易被观察和测量的幅度范围内。 在整个设计的过程中,我还遇到了一些挑战和问题。例如,如何平衡滤波和放大的性能,如何针对复杂信号进行处理等。通过不断的尝试和改进,逐步提高了电路的性能。 最后,我想强调的是,设计数显滤波放大电路需要深入理解电路原理、具备扎实的专业知识,并且具备良好的逻辑思维和创新能力。同时,注重实践和不断实验也是至关重要的。只有通过大量的实际操作和验证,才能不断改进设计,最终获得一个高性能的数显滤波放大电路。 通过这次设计项目,我加深了对电路设计的理解和技能,也为我以后的职业发展打下了坚实的基础。我相信,只要坚持不懈地学习和实践,我会在日后的设计工作中取得更好的成果。同时,我也会通过网络和书籍与更多的专业人士交流和沟通,不断提高自己的设计水平,为电子行业的发展做出更多的贡献。
本文介绍了电子线路综合设计课程中的数显滤波放大电路项目,包括设计目的、内容与要求,强调了滤波、放大和数显电路的重要性。通过元器件识别、电路仿真和性能测试,展示了设计过程和面临的挑战,以及其在电子设备中的应用价值。
878

被折叠的 条评论
为什么被折叠?



