
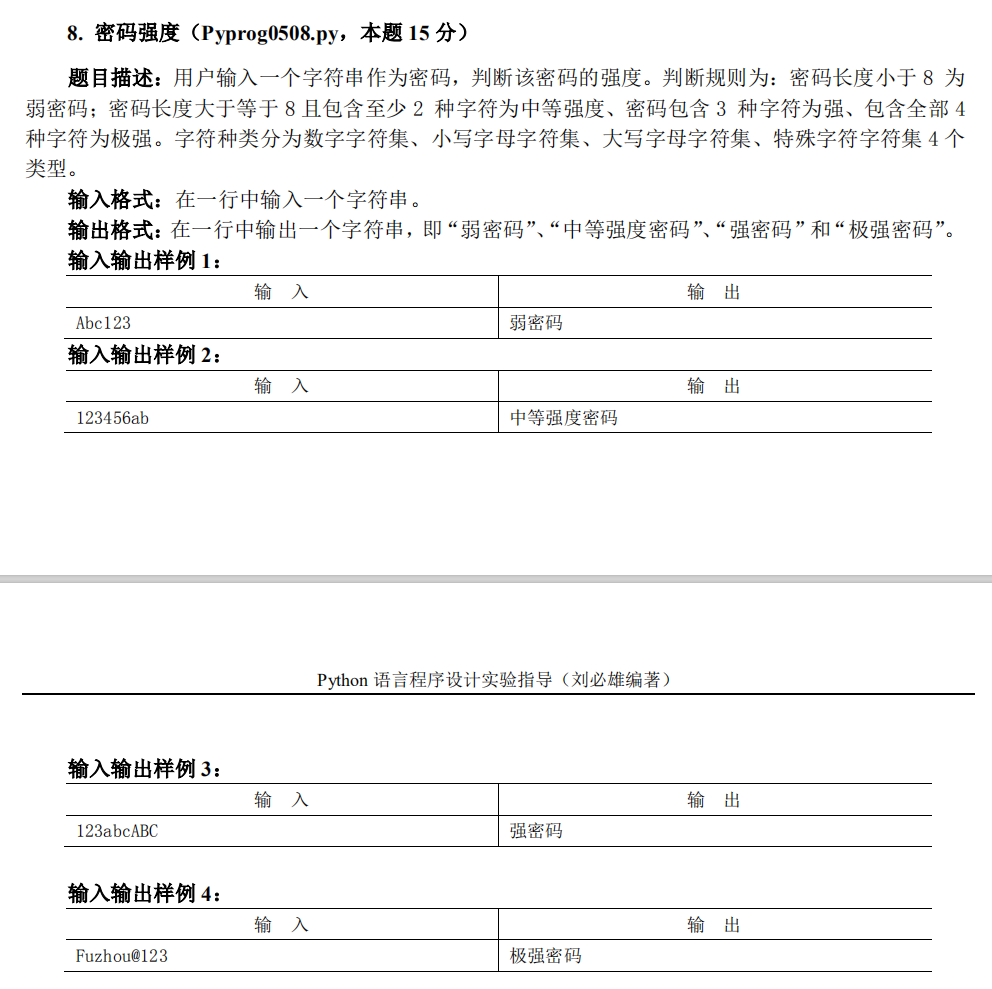
利用Python统计文本词频
#0705import csvpaper = str(input())paper = paper.lower()paper = paper.replace(',', ' ')paper = paper.replace('.', ' ')lst = []for i in paper.split(): lst.append(i)lst_set = set(lst)Dict = {}for item in lst_set: Dict.update({item: ls...

























