不大聪明¿
码龄3年
关注
提问 私信
  • 博客:31,900
    31,900
    总访问量
  • 28
    原创
  • 398,255
    排名
  • 272
    粉丝
  • 1
    铁粉
IP属地以运营商信息为准,境内显示到省(区、市),境外显示到国家(地区)
IP 属地:北京市
  • 加入CSDN时间: 2021-11-12
博客简介:

m0_64188996的博客

查看详细资料
个人成就
  • 获得46次点赞
  • 内容获得4次评论
  • 获得160次收藏
创作历程
  • 7篇
    2023年
  • 21篇
    2022年
成就勋章
兴趣领域 设置
  • 编程语言
    php
  • 前端
    正则表达式
  • 网络空间安全
    网络安全安全web安全
创作活动更多

仓颉编程语言体验有奖征文

仓颉编程语言官网已上线,提供版本下载、在线运行、文档体验等功能。为鼓励更多开发者探索仓颉编程语言,现诚邀各位开发者通过官网在线体验/下载使用,参与仓颉体验有奖征文活动。

368人参与 去创作
  • 最近
  • 文章
  • 代码仓
  • 资源
  • 问答
  • 帖子
  • 视频
  • 课程
  • 关注/订阅/互动
  • 收藏
搜TA的内容
搜索 取消

恶意软件和反病毒详解

恶意软件(Malware)是指以恶意目的而设计和开发的计算机软件。恶意软件的目标是在未经授权或知情的情况下入侵用户的计算机系统、窃取敏感信息、破坏系统功能或进行其他有害活动。恶意软件可以采取多种形式,如病毒、蠕虫、木马、间谍软件、广告软件等。
原创
发布博客 2023.07.28 ·
428 阅读 ·
1 点赞 ·
0 评论 ·
0 收藏

IDS(入侵检测系统)

IDS是入侵检测系统(Intrusion Detection System)的缩写。它是一种安全技术,用于监视计算机网络或系统中的网络流量和活动,以识别潜在的恶意行为或入侵尝试。IDS可以通过分析网络数据包、审查日志文件、检测异常行为或特定的攻击模式来提供网络安全防护。当IDS检测到可疑活动时,它可以触发警报、记录事件或采取其他相应措施,以便管理员进一步调查并采取措施应对潜在的安全威胁。IDS通常与防火墙、入侵预防系统(IPS)等其他安全措施结合使用,以增强网络的安全性和防护能力。
原创
发布博客 2023.07.27 ·
1233 阅读 ·
1 点赞 ·
0 评论 ·
1 收藏

华为 USG 6000v防火墙基础配置

4、电脑访问https://192.168.152.100 输入修改后的密码登录web页面。2、进入usg6000v命令行,输入密码Admin@123,并修改密码自定义密码。1、配置cloud添加端口,绑定信息选择虚拟网卡。3、开启服务策略并配置电脑虚拟网卡网段IP地址。5、修改接口的安全区域并配置ip地址。pc2无法ping通pc1。pc1可以ping通pc2。8、R1上完善回程路由。
原创
发布博客 2023.07.23 ·
5936 阅读 ·
2 点赞 ·
0 评论 ·
23 收藏

MySQL--select语句,多表联立查询练习

3、 从student表查询所有学生的学号(id)、姓名(name) 和院系(department)的信息。15、从student表和score表中查询出学生的学号,然后合并查询结果。17、查询都是湖南的学生的姓名、年龄、院系和考试科目及成绩。4、 从student表中查询计算机系和英语系的学生的信息。16、查询姓张或者姓王的同学的姓名、院系和考试科目及成绩。9、用连接的方式查询所有学生的信息和考试信息。13、查询同时参加计算机和英语考试的学生的信息。7、 从score表中查询每个科目的最高分。
原创
发布博客 2023.07.14 ·
275 阅读 ·
0 点赞 ·
0 评论 ·
0 收藏

MySQL--select语句,单表查询练习

SELECT语句中的算术表达式、定义字段的别名、重复记录、常用函数、数据分组——GROUP BY、数据分组--限定组的结果:HAVING子句、查询结果限定、通配符、正则表达式的使用练习
原创
发布博客 2023.07.10 ·
109 阅读 ·
0 点赞 ·
0 评论 ·
0 收藏

MySQL基本命令语句练习

数据库操作及表的数据类型
原创
发布博客 2023.07.06 ·
152 阅读 ·
0 点赞 ·
0 评论 ·
0 收藏

三层架构实验

分别在四台交换机上创建vlan2(vlan1默认有)3.调stp的边缘接口,因为这两个接口连接着两个电脑。之后可以看到2,3接口划入eth-trunk 0。创建eth-trunk使两个物理接口逻辑成一个。完成后可查看master与backup。2.sw1和sw2之间互相备份。完成后可以进行测试确保配置正确。由于ensp原因须在虚拟接口做。完成后可查看R1的路由表。同理在sw2上完成配置。VLAN的创建和划分。
原创
发布博客 2023.02.06 ·
114 阅读 ·
0 点赞 ·
0 评论 ·
0 收藏

HCIA综合实验复习

IP地址的规划及配置、静态路由、DHCP 配置、NAT地址转换及端口映射、Telnet远程登陆
原创
发布博客 2022.12.30 ·
169 阅读 ·
0 点赞 ·
0 评论 ·
0 收藏

生成树协议(STP---Spanning Tree Protocol)

由于线路冗余、桥接环路等,导致广播风暴、MAC地址表翻滚、同一数据帧的重复拷贝,最终导致设备工作过载,进行重启保护。从而引申出生成树在一个二层交换网络中,生成一棵树型结构,逻辑的阻塞部分接口,使得从根到所有的节点仅存在唯一的路径,当最佳路径故障时,自动打开部分阻塞端口,来实现线路备份的作用,生成树在生成过程中,应该尽量的生成一棵星型结构,且最短路径树存在算法: 802.1D PVST PVST+(CISCO) RSTP(802.1w) MSTP(802.1S)...
原创
发布博客 2022.08.10 ·
244 阅读 ·
0 点赞 ·
0 评论 ·
0 收藏

干涉BGP的选路---社团属性

实验要求:1.合理IP地址2.AS 1 2 3 内部使用OSPF 协议 , AS 1 AS 2内部建立全互联的IBGP邻居 ,AS之间建立全部的EBGP邻居3.PC 1 3 5 属于电信的路由,通信时必须使用电信AS 1;PC 2 4 6 属于联通的路由,通信时必须使用联通的 AS 24.若 R1-R9之间链路断开,电信的路由依然通过电信 AS 1 通信。...
原创
发布博客 2022.08.09 ·
260 阅读 ·
0 点赞 ·
0 评论 ·
0 收藏

MPLS的wpn实验

MPLS wpn实验,拓扑的搭建及接口IP的配置、ISP内部IGP、BGP、MPLS的配置、VRP空间的建立、CE端与PE端交互路由、双向重发布,实现路由共享、NAT地址转换
原创
发布博客 2022.08.03 ·
137 阅读 ·
0 点赞 ·
0 评论 ·
0 收藏

BGP通过MPLS解决路由黑洞

通过MPLS 来解决BGP 的路由黑洞,控制层面可达,数据层面不可达
原创
发布博客 2022.08.02 ·
307 阅读 ·
0 点赞 ·
0 评论 ·
1 收藏

BGP综合实验(建立对等体、路由反射器、联邦、路由宣告及聚合)

BGP 对等体的建立,采用反射器和联邦打破IBGP的水平分割,路由的宣告,路由的聚合来减少路由条目
原创
发布博客 2022.07.31 ·
590 阅读 ·
1 点赞 ·
0 评论 ·
0 收藏

BGP的基础配置---建立对等体、路由宣告

BGP如何建立对等体、如何路由宣告
原创
发布博客 2022.07.28 ·
1233 阅读 ·
2 点赞 ·
0 评论 ·
7 收藏

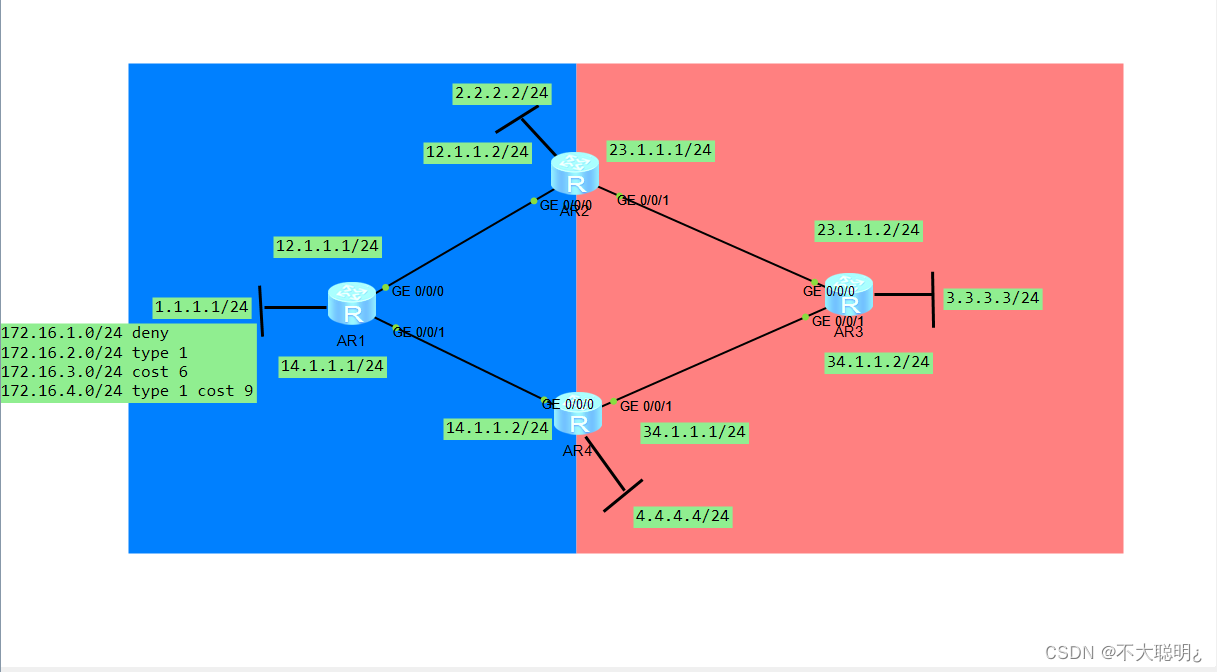
OSPF的重发布及路由策略

如何进行重发布、如何进行路由策略、如何优化选路
原创
发布博客 2022.07.26 ·
1083 阅读 ·
0 点赞 ·
0 评论 ·
0 收藏

OSPF在MGRE环境下配置及LSA的优化---减少LSA更新量(汇总、特殊区域)

MGRE环境搭建、OSPF的宣告、多进程双向重发布、域间路由汇总、域外路由汇总、末梢区域、NSSA区域
原创
发布博客 2022.07.23 ·
278 阅读 ·
0 点赞 ·
0 评论 ·
2 收藏

OSPF在MGRE环境下的实验

在MGRE环境中,接口默认的ospf工作方式为点到点,不选DR/BDR,因为在一个网段中只能存在一个邻居,华为设备在一个MGRE网段,接口为点到点工作方式时,仅和最先收到hello的设备建立邻居关系
原创
发布博客 2022.07.21 ·
366 阅读 ·
1 点赞 ·
1 评论 ·
0 收藏

OSPF协议知识汇总

OSPF的5个数据包、OSPF的7个状态机、OSPF的工作过程、结构突变、OSPF的基础配置、OSPF邻居成为邻接、OSPF的不规则区域、OSPF常见7类LSA--数据库表、
原创
发布博客 2022.07.20 ·
669 阅读 ·
0 点赞 ·
0 评论 ·
10 收藏

二层封装技术(HDLC、PPP--PAP\CHAP、GRE)实验练习

HDLC 高级链路控制协议、PPP -- 点到点协议、GRE 通用路由封装
原创
发布博客 2022.07.19 ·
288 阅读 ·
0 点赞 ·
0 评论 ·
0 收藏

HCIA(网络初级综合实验练习)

IP地址的划分、静态路由、VLAN 的配置、NAT地址转化
原创
发布博客 2022.07.17 ·
1089 阅读 ·
2 点赞 ·
0 评论 ·
8 收藏
加载更多