前言
为什么网络协议这么重要呢?集群规模一大,我们首先想到的就是网络互通的问题;应用吞吐量压不上去,我们首先想到的也是网络互通的问题。所以,要成为技术牛人,搞定大系统,一定要过网络这一关,而网络协议在网络中占有举足轻重的地位。
IT 即互联网技术,从事的工作和网络有很大的关系,前端要负责和后台(服务器)进行交互,其必然得经过网络,所以懂点网络知识有很大的帮助。
而且,面试的时候,无论是一面还是二面还是终面,都有可能问到网络协议的一些知识点,所以今天就针对面试官最喜欢问的点,整理出这份腾讯架构师分享给我的《图解网络协议》这份文档,分享出来给大家,希望能对大家有所帮助!有需要的小伙伴文末获取相关资料
《图解网络协议》
HTTP 常见的面试题
在面试过程中,HTTP 被提问的概率还是比较高的。
思维导图

部分内容


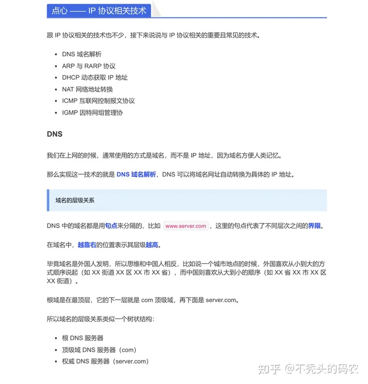
IP 基础知识全家桶
吃完这个 IP 基础知识全家桶,包你撑着肚子喊出:“真香!

部分内容概括


图解一下 ping 的工作原理
在日常生活或工作中,我们在判断与对方网络是否畅通,使用得最多的莫过于 ping 命令了。
那你知道 ping 是如何工作的吗?——来自面试官的灵魂拷问
可能有的小伙伴奇怪的问:“我虽然不明白它的工作,但 ping 我也用的贼 6 啊! .
你用的是 6,但你在面试官面前,你就 6 不起来了,毕竟他们也爱问。
所以,我们要抱有「知其然,知其所以然」的态度,这样就能避免面试过程中,出门右拐的情况了。
IP 协议的助手——ICMP 协议

硬不硬你说了算!近 40 张图解被问千百遍的 TCP 三次握手和四次挥手面试题
不管面试 Java、C/C++.Python 等开发岗位,TCP 的知识点可以说是必问的了。
、内容简介


TCP 连接建立

滑动窗口

实战!我用 Wireshark 让你「看得见」TCP
接下来丢包、乱序、超时重传、快速重传、选择性确认、流量控制等等 TCP 的特性,都能「一览无余」。
内容简介

解密 TCP 三次握手和四次挥手

TCP 快速建立连接

TCP 半连接队列和全连接队列满了会发生什么?又该如何应对?


内容提纲

实战一 TCP 全连接队列溢出

实战一 TCP 半连接队列溢出

面试官:换人!他连 TCP 这几个参数都不懂
TCP 性能的提升不仅考察 TCP 的理论知识,还考察了对于操作系统提供的内核参数的理解与应用。
TCP 协议是由操作系统实现,所以操作系统提供了不少调节 TCP 的参数。

TCP 四次挥手的性能提升


这份【图解网络协议】文档共有 291 页,需要完整版的朋友可以下方名片获取相关资料。
好了,今天就分享到这里了,希望大家能够好好学习,把计算机网络这一块儿给提升上来,也希望本文能够得到大家的喜欢!!
本文介绍了网络协议的重要性,特别是在集群和大系统中的作用。重点讲述了HTTP面试常见问题,IP基础知识,以及TCP三次握手和四次挥手等工作原理。提供《图解网络协议》资源,强调实际操作和理解网络底层机制对技术面试的帮助。
13万+

被折叠的 条评论
为什么被折叠?



