闪灯电路
已于2023.9.17更新
实物展示


从原理开始
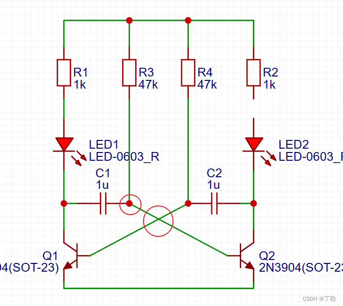
做电路板的第一步当然是画好原理图,这里我们参考了前辈对三极管和用电容充放电进行控制的原理的讲解。

首先我们通过上图理解电路板如何工作
认识三极管 三极管工作原理,许多视频也详细讲解了三极管的工作原理。
接通电源时,由于元器件差异,两个三极管必有一个先导通,假设左边三极管先导通,其集电极电压下降,c1左端电压接近于0,此时c1右边也接近0v,右边三极管截止,随着电源对c1充电,c1右边电压逐渐升高,当高于0.7左右时,右边三极管导通,c2右边电压接近于0,同时左端也接近于0,左边三极管基极电压接近于0v而截止,此时c2又开始充电,如此循环,随着电容充放电二极管交替导通,也就使得LED灯交替闪烁。
原理图和PCDB
我们用的平台是立创EDA,每个月可以免费下单两次PCB,对学生还是很友好的。
其次就是他们的原理图编辑和PCB制作都比较适合新手。
原理图完成示例

新建工程
点击主界面快速开始的新建工程选项,或者在所有工程界面右键自己新建工程

我们只需要修改标题,路径默认即可,可自行添加描述

点击保存,来到原理图编辑界面
原理图编辑
来到原理图编辑界面,此时我们要注意这两个区域
左侧栏点击常用库进入区域1,我们平常使用的多数元件都在这里,本次电路板的所有元件都在这里
右侧区域2包含了导线(键盘w),电源正负极标识,网络标签等等,鼠标悬停可查看。

下面我们从常用库中找到我们需要的元件,点击并移动到画布中,再次点击进行放置
放置好后,点击选中并拖拽元件可移动位置,点击选中后按空格可调整方向,点击选中后按键盘上的delete可删除
点击元件右下角的箭头可更改封装型号,我们全部选择0603(不同封装大小不同)

LED灯在二极管分类中,其中R,G,B也就是红绿蓝三种颜色,我们仍要记得选择0603

双击元件文本,可进行修改,或者点击选中后在右侧属性栏里面修改

然后连接导线,实际也可以一边放置元件一边连接导线
按键盘w,或者区域2的第一个
屏幕上出现十字指针后,点击第一下为起点,随后单击左键为设置导线,单击右键退出设置
如果没有设置好,可以点击选中后按delete删除,或者右键删除,或者按ctrl+z回退
默认导线不会是斜着的,但有些时候我们可以选中后双击绿色点来让导线变成直线

注意导线交汇时,有红点则代表该处是连接的,否则代表不连接

最后我们要加上电源正极和负极的标识
区域2中,+5v标识就代表我们的5v电源正极,GND代表负极
将电路连接好后还不算完成,因为此时我们还可以放置一个元件让未来连接电源更加方便
在连接器中选择HDR-F 1x2,其中一端练+5v,一端连GND,相同的标识可以多次放置,代表这些地方是要连在一起的

到这里我们的原理图就算是完成了,按ctrl+s保存,或者点击上边栏文件->保存,一定要保存
PCB制作
保存好原理图后,点击上边栏设计->原理图转PCB

这里可以自行设置,单位不改,铜箔层不改

第一步我们先铺铜,要覆盖整个PCB板
按T(顶层)和B(底层)可以更改顶层和底层,也可以在右侧区域2点击选择,这个也就是正反面,我们两面都铺铜

两面都设置好之后,我们点击区域2选择元素,将铺铜设置为不可见,否则干扰严重
这里可以先将H1放进去,然后右键空白处,选择铺铜->重建全部,这样才会将铺铜设置上去,然后就不会显示GND之间的连接了,减少工作量

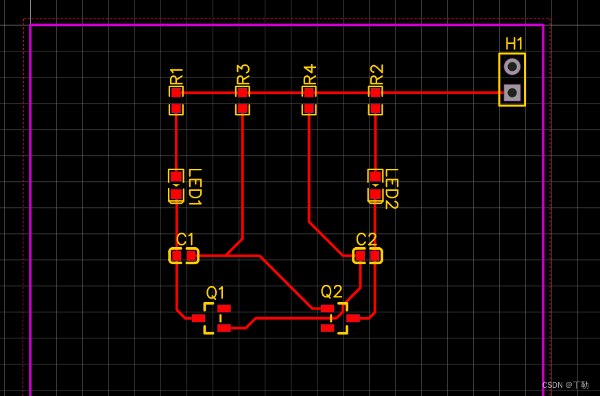
这时我们可以看到元件之间有蓝色的线连接,这是代表这两个地方需要用导线相连,因为我们在原理图中是这样连接的

然后尽量参照原理图的位置,将元件摆放好,由于我们做了铺铜,因此所有的GND都自动与铺铜连接,不需要再使用导线连接
在这里也是点击选中元件后就可以旋转,方便放置导线等等
导线放置方式与原理图中类似,但在这里当然是不能交叉的,这样就连在一起了
我们遇到非交叉不可的情况时,可以选择过孔(区域2可以找到),也就是让一段导线从另一面过去,也可以令导线合理穿过元件之间的缝隙,避免交叉
同时,我们还尽量避免导线成直角,有兴趣可以了解一下原因
方式一 导线穿过元件

方式二 过孔
其中蓝色线代表底层(背面)的导线,红色也就是顶层(正面)的导线,用过孔将顶层与底层连接

全部连接好之后,右键空白处,选择铺铜->重建全部,一定要重建
然后我们保存,在上边栏选择导入变更,一定要导入变更
出现以下提示代表没问题,否则可能是你后面修改了原理图但是没有更新PCB,请检查原理图并导入新的原理图

然后点击上边栏的检查DRC(导入变更右侧选项)
出现以下结果代表PCB没问题,否则根据左侧错误提示进行修改,有时候会出现线宽和孔外径的错误,仅这两个,请忽略

完成后,可点击上边栏中的3D,预览PCB3D图,左键旋转,右键移动,也可在此判断PCB元件摆放是否合理
至此,原理图和PCB对应且没有问题,可下单制作PCB
在上边栏制作中选择一键PCB下单,提交下单数据后,登录嘉立创下单助手进行订单数据填写并完成订单
下单数据中包含了PCB的大小,层数(2层),不要在订单里修改
颜色以及其他,可自行修改
所有选项全部选择不收费的项目

2023.9.17 现在要下载嘉立创下单助手,在里面领券才能免费下单了
总结
🐥新手要自己做PCB的话一定要记住连导线的时候不要靠元件太近,这样可能很容易焊接的时候短路。而且导线其实是可以从元件中间穿过去的,例如我的三极管中间就穿了一根导线。用这个平台的话他会用小蓝线告诉你元件之间连接的关系,但是你可以对照自己的原理图连接,因为有时候并联的话可以选择最容易的一个元件连接。
🍄如果发现PCB里的导线怎么也不让你连,那么可以去找找原理图是否有问题,因为PCB是根据原理图来连接的,如果原理图里没有这种连接那你在PCB里是不被允许连上的。
🌵设计PCB时候里面的元件都可以拖动调整位置,也可以在右侧输入坐标精确调整位置,选择某个原件可以拖动小绿点或者按空格调整方向,元件的名称也可以拖动等调整位置,尽量让板子清晰简洁
🐹可以选择插入图片,然后将图片设置为阻焊层,然后就可以显示你的专属logo了,这里边框也是可以通过边框层>导线 来画你想要的样子
至此,闪灯电路板制作完成✔
以下内容为将图片设置成阻焊层以显示logo:
选择插入的图片,记得调整大小

将图片选为阻焊层,或者直接选中阻焊层后插入图片

必须要铺铜(阻焊层实际上就是去掉有颜色的那层,直接露出铺铜,也就能显示出铜色的图片logo)
3D预览图


1万+

被折叠的 条评论
为什么被折叠?



