丅勒
码龄3年
关注
提问 私信
  • 博客:35,443
    35,443
    总访问量
  • 6
    原创
  • 117,605
    排名
  • 41
    粉丝
  • 0
    铁粉
IP属地以运营商信息为准,境内显示到省(区、市),境外显示到国家(地区)
IP 属地:湖南省
  • 毕业院校: 湖南科技大学
  • 加入CSDN时间: 2021-11-30
博客简介:

m0_64702003的博客

查看详细资料
  • 原力等级
    当前等级
    2
    当前总分
    119
    当月
    0
个人成就
  • 获得50次点赞
  • 内容获得5次评论
  • 获得180次收藏
创作历程
  • 1篇
    2024年
  • 1篇
    2023年
  • 2篇
    2022年
  • 2篇
    2021年
成就勋章
TA的专栏
  • 硬件
    3篇
  • 笔记
    3篇
创作活动更多

超级创作者激励计划

万元现金补贴,高额收益分成,专属VIP内容创作者流量扶持,等你加入!

去参加
  • 最近
  • 文章
  • 代码仓
  • 资源
  • 问答
  • 帖子
  • 视频
  • 课程
  • 关注/订阅/互动
  • 收藏
搜TA的内容
搜索 取消

解决GeForce Experience ERROR CODE 0x0003问题一种方法

直接手动搜索并安装驱动程序,解决GeForce Experience无法进入报错ERROR CODE 0x0003的问题
原创
发布博客 2024.11.01 ·
3048 阅读 ·
4 点赞 ·
0 评论 ·
6 收藏

安装Maven并在IDEA配置遇到的一些问题

......
原创
发布博客 2023.04.04 ·
127 阅读 ·
0 点赞 ·
0 评论 ·
0 收藏

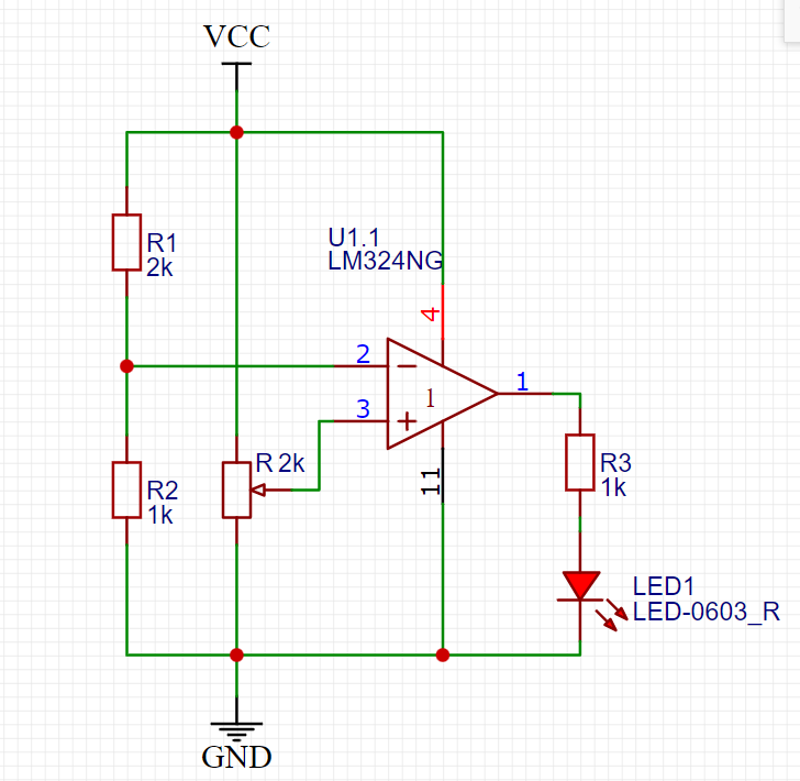
运放-同相放大与反相放大

要明白运放同向放大和反向放大的原理,首先要了解反馈电路。以同向放大电路举例我们已经知道lm324运放芯片将3与2之间的电压差值放大许多倍,导致1输出的电压为0或3.75v左右,但观察上图,可以发现1输出的电压经两个电阻分压后成为2的输入电压,假设输入IN的i电压为1v,接通的瞬间2输入电压为0,所以1输出为3.75v,导致R4与R分别有1.875v的电压,此时2输入电压为1.875v,2输入电压大于3输入电压,1输出0v,导致2的输入又变为0v,1输出又变为3.75v,不断经历变换的状态,最终将
原创
发布博客 2022.05.07 ·
13854 阅读 ·
10 点赞 ·
0 评论 ·
65 收藏

运放-电压比较

运放的简单应用-电压比较器
原创
发布博客 2022.05.01 ·
1806 阅读 ·
1 点赞 ·
0 评论 ·
8 收藏

使用esp32从零开始编写第一个程序(基础入门)

这里向大家介绍如何使用esp32-idf进行单片机程序的编写和读入,首先我们需要的工具有:一台能上网带有USB接口的老年计算机、一块使用esp-32的板子(这里用的是老师那边的)、一根type-c数据线。 首先我们要做的是安装好编程环境,也就是我们目前要用的esp-idf 4.3,可以从https://dl.espressif.com/dl/esp-idf/?idf=4.4下载安装工具,但是对于不熟悉的同学来说比较困难,这里直接使用老师的安装包,不论使用哪种安装方式,一定要记得将其安装在无中文...
原创
发布博客 2021.12.29 ·
10484 阅读 ·
12 点赞 ·
3 评论 ·
49 收藏

立创EDA制作闪灯电路板详细过程(包含立创EDA原理图,PCB,下单操作介绍)

闪灯电路的原理,立创EDA中编辑原理图,制作PCB以及下单操作介绍这里从原理图开始????做电路板的第一步当然是画好原理图嘛,这里我们参考了前辈大神对三极管的讲解和用电容充放电进行控制的原理,有高中物理水平即可理解。其实我们当时大多都不是很了解这些,但是能理解就可以做了。????我们用的平台是立创EDA,因为最近他们每个月可以免费做两次板子,对学生还是很友好的。其次就是他们的原理图编辑和PCB制作都比较适合新手。然后就是在
原创
发布博客 2021.12.14 ·
5989 阅读 ·
23 点赞 ·
2 评论 ·
51 收藏