本文详细介绍了DeepSeek及其应用场景,涵盖了大模型的发展历程、基本原理和分类(通用与推理模型)。文章分析了DeepSeek的具体特性、性能优势、低成本训练与调用特点,以及其技术路线(如MoE、MLA架构),并与竞品进行了对比。此外,还探讨了DeepSeek在金融风控等领域的应用前景。
一、大模型发展回顾
1.1. 大模型发展历程
- 从OpenAI看大模型发展趋势

2024年5月,OpenAI发布了GPT-4o,模型能够处理和生成文本、图像和音频。GPT-4o 在语音、多语言和视觉基准测试中取得了最先进的成果,创造了语音识别和翻译的新纪录。
2024年7月,OpenAI发布了GPT-4o mini,取代 ChatGPT 界面上的 GPT-3.5 Turbo,API 成本显著降低,适用于企业、初创公司和开发者。
2024年9月,OpenAI 发布了 o1-preview(更适合推理任务)和 o1-mini(更适合编程任务)模型,这些模型设计为在生成回答时花费更多时间思考,从而提高准确性。
2024年12月,OpenAI 发布了 o1,比 o1-preview 更智能、更快,功能更多(比如多模态功能)
2025年2月,OpenAI 发布了o3-mini,o3-mini在大多数情况下o3-mini比o1-mini产生更准确、更清晰的答案,同时响应更快,其平均响应时间为7.7秒,较o1-mini的10.16秒提升了24%。
2025年2月9日,OpenAI发布全新的智能体-deep research,可以进行网络浏览和数据分析,可以利用推理来搜索、解释和分析互联网上的大量文本、图像和PDF文件,并根据搜集的信息进行灵活调整。
2025年2月9日,OpenAI表示内部已达到了GPT-4.5,表示接下来的重点是高能力的推理模型、多模态以及智能体。
2025年2月28日,OpenAI发布GPT-4.5,最大、知识最丰富、情商最高的大模型。
*GPT-4o的o表示omni,意为“全知全能的”;o1/o3的o表示OpenAI.
从OpenAI的发展过程看大模型的发展趋势:
- GPT-x系列: 更强的通用能力;
- GPT-4o等:多模态输入输出能力;
- o系列: 推理模型,复杂推理能力, CoT;
- -mini: 更低成本、更快响应速度;
- deep research等: 大模型agent;
1.2. 大模型基本原理
大模型是如何构建的?

引用论文 Large Language Models: A Survey [1]
- Step 1: 准备数据和数据清洗。数据集源于网页、书籍、博客、知乎、百科等。
- Step 2: 分词,转化为模型可用于输入的token
- Step 3: 位置编码
- Step 4: 进行模型预训练,即输入文本,让模型做next token prediction等任务。

- Step 5: 通过SFT等手段微调和指令微调, 教会大模型如何对话和完成特定任务
- Step 6: 通过RLHF等手段进一步对齐人类偏好,引入人类反馈,指导模型优化方向,生成更加符合人类需求,缓解有害性和幻觉的问题
- S****tep 7: 通过贪心搜索等生成策略,逐步生成下一个词
- Step 8: 优化与加速训练推理过程
核心的三个步骤: 预训练,有监督微调和人类反馈强化学习。

1.3. 推理模型与通用模型
大模型发展至今,可以分为: 通用大模型与推理大模型。
- 通用大模型: 适用于大多数任务,侧重于语言生成、上下文理解和自然语言处理,而不强调深度推理能力。此类模型通常通过对大量文本数据的训练,掌握语言规律并能够生成合适的内容,但缺乏像推理模型那样复杂的推理和决策能力。
- 推理大模型: 在传统模型基础上,强化推理、逻辑分析和决策能力。

思维链(Chain of Thought, CoT)通过要求/提示模型在输出最终答案之前,显式输出中间逐步的推理步骤这一方法来增强大模型的算数、常识和推理的性能。从该角度,可以将大模型的范式分为两类: 概率预测(快速反应模型)和链式反应(慢速思考模型),前者适合快速反馈,处理即时任务,后者通过推理解决复杂问题。

一个例子,问: 1+2+3+4+5+6+7+8+9+10=多少,直接告诉我答案
- 快速反应模型回答:

- 慢速思考模型回答:

如果你也想通过学大模型技术去帮助自己升职和加薪,可以扫描下方链接👇👇

二、DeepSeek
2.1. DeepSeek是什么
- DeepSeek(深度求索)是中国的人工智能公司,成立于 2023 年7月,由知名量化资管巨头幻方量化创立,专注于探索通用人工智能(artificial general intelligence,AGI)的实现路径,主攻大模型研发与应用。
- DeepSeek-V3是其开源的通用自然语言处理模型,对标GPT-4o.
- DeepSeek-R1是其开源的推理模型,擅长处理复杂任务,对标OpenAI o1 / o1-mini.

DeepSeek主流模型的竞品对标
2.2. DeepSeek可以做什么
直接面向用户或者支持开发者,提供智能对话、文本生成、语义理解、计算推理、代码生成补全等应用场景,支持联网搜索与深度思考,同时支持文本上传,能够扫描读取各类文件及图片的文字内容。

2.3. DeepSeek的模型对比
2.3.1. DeepSeek模型发展史

资料来源: 彩云之南公众号,浙商证券研究所。[相关链接2]
我们常说的DeepSeek的大模型,是指当前主流的DeepSeek-V3和DeepSeek-R1。
2.3.2. V3与R1的对比与选择
总结: 不考虑调用成本,复杂推理任务(例如数学、代码等)或者希望获取思维链,优先DeepSeek-R1;内容创作、文本生成等优先DeepSeek-V3。
- DeepSeekV3与DeepSeek-R1的对比

- 选择V3和R1的指南

2.3.3. 竞品-OpenAI的大模型

*o3-mini的一个介绍: [3], o1-mini的一个介绍: [4], GPT-4o的一个介绍: [5], GPT-4o-mini的一个介绍: [6]
2.3.4. 竞品-通义千问的大模型

引用: 通义千问官网[7]
2.4. DeepSeek为什么大火

2.4.1. 性能优越
- DeepSeek-v3推断速度快:吐字速度从v2的20TPS提升到60TPS.
- DeepSeek-v3性能优越: 在目前大模型主流榜单中,DeepSeek-V3 在开源模型中位列榜首,与世界上最先进的闭源模型不分伯仲。

- DeepSeek R1专注于推理能力,尤其是密集推理任务(reasoning-intensive tasks),比如代码、数学、科学、逻辑推理这些带有明确答案的良定义的问题。DeepSeek R1在数学、代码、自然语言推理等任务上性能可比肩OpenAI o1模型正式版
-
在AIME 2024数学基准测试中,DeepSeek R1得分率79.8%,OpenAI o1得分率79.2%。
-
在MATH-500基准测试中,DeepSeek R1得分率97.3%,OpenAI o1得分率96.4%。

- 顿悟(Aha)时刻: 单纯的RL(没有显式地提供CoT数据,而是告诉模型先思考,再回答)就可以激发模型产出带有长思维链(甚至是反思)的回复的能力,在DeepSeek-R1-zero训练过程中,在某个特定阶段,模型**突然学会了重新评估自己的初始方法,并为复杂问题分配更多的思考时间。**这个时刻不仅标志着模型能力的质的飞跃,也是研究者们的重大发现,它展示了强化学习在培养AI自主思考和问题解决能力方面的巨大潜力。

- **蒸馏小模型:**在R1的发布中,同时探索了如何将大模型的推理能力高效地蒸馏到小模型中,使用DeepSeek-R1生成80万条训练样本,直接对开源的小模型(如Qwen和Llama系列)进行微调,开源了方便本地部署的一众蒸馏小模型。
*AIME 2024: 数学题,涵盖算术、代数、计数、几何、数论、概率等中学数学主题的综合评测,测试数学问题解决能力。
*MATH-500: 包含500个测试样本的MATH评测集,全面考察数学解题能力。
*GPQA: 研究生水平的专家推理,一个通过研究生级别问题评估高阶科学解题能力的评测集,旨在考察科学问题解决能力。
2.4.2. 训练便宜
结论: DeepSeek-V3 较 OpenAI竞品,训练成本约为1/20~1/3
- DeepSeek-V3训练成本 557.6万美元,但不包括架构、算法等成本。以H800算力为例,训练消耗278.8万个GPU小时,租用价格为2美元/GPU小时;
- 根据第三方测算,OpenAI o1与训练需要3.2万张H100训练90天,需要6912万H100 SXM GPU小时,预计训练成本数亿美元。据此估算,DeepSeek-V3训练成本是Meta 的1/10,OpenAI 的1/20;
- 保守估计,现在在美国预训练几千亿参数的一个模型其实也就不到2000万美元的成本,DeepSeek 把成本差不多压缩到三分之一。
*注, H800为针对中国市场定制,性能和价格略低于H100.
2.4.3. API调用便宜
结论: DeepSeek-V3 API调用价格约为OpenAI o3-mini的1/4****,为GPT-4o的约1/10. 但要高于GPT-4o-mini, 性能强于GPT-4o-mini.
以下为当前调用价格,以****token为单位,1个英文字符约0.3个token,1个中文字符约0.6个token,即1 token可对应1-2个中文汉字****,或对应3-4个英文字符,或0.75个英文单词,截止到2025年2月8日

*o3 mini思维链: 2025年2月7日,openAI公开o3 mini思维链,业界猜测非原始思维链,而是总结之后的思维链输出。
**缓存命中:在大模型 API 的使用场景中,用户的输入有相当比例是重复的。举例说,用户的 prompt 往往有一些重复引用的部分;再举例说,多轮对话中,每一轮都要将前几轮的内容重复输入。启用上下文硬盘缓存技术,把预计未来会重复使用的内容,缓存在分布式的硬盘阵列中。**如果输入存在重复,则重复的部分只需要从缓存读取,无需计算。*该技术不仅降低服务的延迟,还大幅削减最终的使用成本。
*MMLU(大规模多任务语言理解)是一种新的基准测试,涵盖STEM、人文、社会科学等57个学科,有效地衡量了综合知识能力。**
2.4.4. 其它因素
- **开源:**代码仓库选择了大气的MIT开源协议,模型适用自建开源许可证,完全不限制商用。
- 作为鲶鱼,让全球大模型竞赛进一步提速。OpenAI发布全新推理模型o3-mini,并首次向免费用户开放推理模型。OpenAI CEO奥尔特曼首次承认,在开源上OpenAI站在了历史的错误一方。过去一周多的时间里,国内外大模型厂商从“紧急上线”新模型,到降价、免费,种种措施表明,在DeepSeek的刺激下,AI大模型行业的竞争正变得越来越激烈。
- 学术上:DeepSeek-R1-Zero展示了自我验证、反射和生成长CoT等功能,这标志着研究界的重要里程碑。这是第一个验证的开发研究,可以纯粹通过RL来激励的LLMs推理能力,而无需SFT,解决了CoT数据获取困难的问题。
2.5. DeepSeek为什么又好又省-技术路线
2.5.1. 主要技术路线
- 模型结构和训练方法上: 省

参考: DeepSeek-v3技术文档 [8]
- DeepSeekMoE: 混合专家模型,推理时,仅动态激活部分专家(37B 参数),而非全模型参数(671B 参数),减少计算负担。
- 引入无辅助损失的自然负载均衡来解决不同专家的负载均衡问题。
- 采用MLA (Multi-Head Latent Attention)架构,扩展了传统的多头注意力机制,引入潜向量(latent variables),可以动态调整注意力机制,捕捉任务中不同的隐含语义。在训练中减少内存和计算开销,在推理中降低KV缓存占用空间,把显存占用降为MHA架构的5%~13%。
- 采用多步token预测 MTP(Multi-Token Prediction)。一般LLM一次生成1个token,DeepSeek在特定场景下能同时预测多个token,来提高信号密度。一方面能够减少上下文漂移、逻辑更连贯,也能减少一些重复中间步骤,在数学、代码和文本摘要场景能提升效率。

- 采用了GRPO(Group Relative Policy Optimization)的强化学习算法。核心思想是:对于每个问题,从旧策略中采样多个输出,然后根据这些输出的奖励计算相对评分来优化新策略。跳过传统RL中与策略模型等规模的critic网络,减少开销。
- 模型结构和训练方法上: 好
- Cot:Chain of thought。将复杂的问题拆分成小步的中间逻辑,细分逻辑链条。在训练阶段,DeepSeek-R1用标注的Long CoT数据微调模型,让模型生成更清晰的推理步骤,在强化学习中用CoT设计奖励优化,增强长链推理能力,并且在此过程中观察到了模型的反思(回溯推理路径)、多路径推理(能给出多个解)、aha时刻(通过策略突破瓶颈)等自发行为。
- 拒绝采样: 当针对推理的强化学习收敛后,研究者们使用训练得到的模型进行拒绝采样,生成多个答案,然后只选择最优的答案来继续训练,生成新的监督微调(SFT)数据。这个阶段的目的是提高模型在非推理任务(如写作、角色扮演等)上的表现。
- 工程上:省
- **FP8混合精度训练:**引入了FP8 混合精度训练框架,相比传统的FP16 精度,数据内存占用更少,但在一些算子模块、权重中仍然保留了FP16、FP32 的精度,节省计算资源。
- **底层通信优化:**专门开发了高效的跨节点全对全通信内核,优化对带宽的利用,保证数据传输效率,并能支持大规模部署。
- **DualPipe跨节点通信:**传统训练信息流水线会产生一些等待时间、有“流水线气泡”,DeepSeek设计了一个双重流水线,让一个计算阶段在等待数据传输时可以切换到另一批数据,充分利用空闲时间。
- **并行:**对硬件的极限使用. 在系统架构层面,DeepSeek就使用了专家并行训练技术,通过将不同的专家模块分配到不同的计算设备上同时进行训练,提升了训练过程中的计算效率。并对算力做极致压缩。
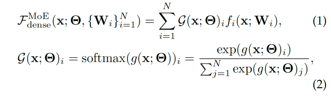
2.5.2. Mixture of Experts (MoE) 混合专家模型
MoE在NLP、CV、多模态和推荐系统中有广泛的应用(时间线上面的开源,下面的闭源)。

参考: A Survey on Mixture of Experts [9]
- 核心想法: 模型的不同参数, 作为专家,针对不同的任务或者不同的数据定制化。
- 优点: 给定输入,只有部分相关的专家会被激活,使得计算量减少,但受益于丰富的定制化的知识池。
两种典型的MoE: Dense MoE VS. Sparse MoE

- **Dense MoE:**每次前向传播,所有专家参与,计算负担大

- Sparse MoE: 在每次前向传播时只选择专家的一个子集,即Top-k专家

往往会带来负载均衡问题,即专家工作量的不均衡分布,部分专家频繁更新,其它专家很少更新,大量研究专注于解决负载均衡问题。
DeepSeek的MoE结构: DeepSeekMoE
DeepSeek-R1: 1个共享的专家+63个路由的专家,每个专家是标准FFN的1/4大小.

2.5.3. Multi-Head Latent Attention (MLA)

- 低秩联合压缩键值:MLA通过低秩联合压缩键值(Key-Value),将它们压缩为一个潜向量,从而大幅减少所需的缓存容量,降低计算复杂度。
- **优化键值缓存:**在推理阶段,MHA需要缓存独立的键和值矩阵,会增加内存和计算,而MLA通过低秩矩阵分解技术,显著减小了存储KV的维度,从而降低了内存占用。
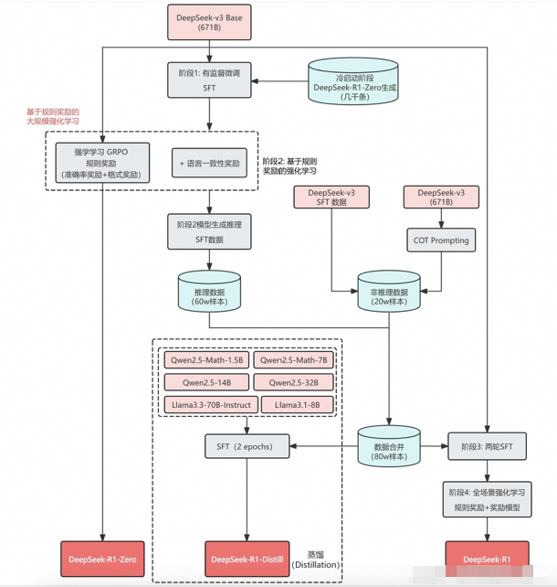
2.5.4. R1的训练范式:冷启动与多阶段RL

参考: 知乎@绝密伏击 [10]
- Step 1 冷启动: 先收集一部分高质量CoT冷启动数据(约几千条),使用该数据fine-tune DeepSeek-v3-base模型,记为模型A;
- Step2 大规模RL: 使用A模型用GPRO训练,使其涌现推理能力,收敛的模型记为B;
- Step3 : 使用B模型产生高质量SFT数据,并混合DeepSeek-V3产生的其它领域的高质量数据,形成一个高质量数据集;
- Step4 再次SFT: 使用该数据集训练原始DeepSeek-v3-base模型,记为模型C;
- Step5 最终RL: 使用C重新进行Step2,但是数据集变为所有领域,收敛后的模型记为D,这个模型就是DeepSeek-R1
- Step6: 训练C模型的数据对小模型进行蒸馏,得到蒸馏的相对较小的模型。
2.6. DeepSeek与竞品对比
2.6.1. 几个竞品的对比
| 项目/模型 | DeepSeek-R1 | GPT-4o | 豆包 |
| 模型定位 | 专注高端推理和复杂逻辑问题 | 通用大模型,旨在处理多任务、多模态 | 中文环境,面向C端用户,轻量化、娱乐化 |
| 是否开源 | 是 | 否 | 否,商业化产品 |
| 擅长功能 | 复杂推理,例如数学、代码 | 通用语言生成、 多模态理解 | 拟人化聊天、创意内容生成、图像生成 |
| 定制化程度 | 高;用户可修改模型行为并针对特定用例进行优化 | 低;主要通过API调用于提示工程进行微调 | 低;提供API服务,灵活性低 |
| 硬件要求 | 温和;部署对硬件要求相对适中 | 不适用;仅通过OpenAI基础设施上的API提供 | 作为云端产品,无需自建硬件,后端依赖云计算集群 |
| 多模态支持 | 暂无,可用Janus-Pro多模态大模型 | 强多模态能力,支持文本、图像等输入 | 一定的多模态支持 |
| 用户群体 | 开发者、企业用户、专业研究者 | 全球阻留用户、企业客户和开发者,高端市场 | 普通消费者、内容创作者,字节生态 |
- DeepSeek:适合需要行业定制化、高性价比的企业用户、研究者,尤其是中文垂类场景。
- GPT系列:优势在于通用性、多模态能力和全球化知识覆盖。
- 豆包:定位轻量级C端应用,交互简单、内容偏娱乐化,依赖字节生态,知识偏国内。
2.6.2. DeepSeek的缺点
- DeepSeek-V3在一些层面上是有偏科的。它的创意生成相对薄弱****,开放性任务表现一般,结构化思维的能力远高于发散思维。甚至在专业领域比通用领域表现的更好。
- DeepSeek-R1 专注于推理,在函数调用、多轮对话、复杂角色扮演和 JSON 输出等任务上的能力不及 DeepSeek-V3。
- 民间测试: 在经典的编写重力小球弹跳可视化脚本的实验中,从物理学的遵循程度来讲,与OpenAI o3-mini相比还是有差距的。
2.6.3. DeepSeek的影响

推动了大模型开源进程,作为鲶鱼,让全球大模型竞赛进一步提速。
2.7. DeepSeek使用建议
DeepSeek提示词库[11]
2.7.1. DeepSeek使用的不同点
- DeepSeek-R1作为推理模型
- 其已内化推理逻辑,prompt应该更加简洁,只需明确任务目标和需求;
- 无需逐步指导,模型自动生成结构化推理过程,如果强行拆解步骤,可能会限制其能力。
- DeepSeek-v3作为通用模型
- 对于复杂推理任务,需显式引导推理步骤;
- 依赖提示语补偿能力短板,如要求分析思考、提供示例等。

2.7.2. R1的正确打开方式

对于推理大模型,存在欺骗技巧失效和“启发式提示”失效的问题:
参考: 知乎田威AI[12]
- 欺骗技巧失效

- 角色扮演和结构化提示词等“启发式提示”失效。过去角色扮演和结构化提示词可以显著提升AI生成内容的质量,但在R1等推理模型上,DeepSeek并没有真的在扮演我们让它扮演的角色,而是通过推理分析用户的需求来生成内容,并且自主完成思维链的构建,因此启发式提示可能会干扰逻辑主线。
2.7.3. DeepSeek使用建议
- 自然语言优先。DeepSeek在交互方式上追求自然,我们只需要像跟人对话一样描述你的实际需求与真实场景。一个可能的提问模板
[前情]+[任务]+[要求]+[补充]
- 善用DeepSeek-R1的深度思考能力
- 1. “批判视角”,帮我们识别潜在风险
- 2. “逆向推演”,强制验证逻辑漏洞
- 3. “跨界迁移”,引入其他领域解决方案
- 多看思考过程,了解解题思路。
- **警惕AI幻觉。**尤其是处理大量史实类信息、日期类信息时会有大量错误。
最后
我在一线科技企业深耕十二载,见证过太多因技术卡位而跃迁的案例。那些率先拥抱 AI 的同事,早已在效率与薪资上形成代际优势,我意识到有很多经验和知识值得分享给大家,也可以通过我们的能力和经验解答大家在大模型的学习中的很多困惑。
我整理出这套 AI 大模型突围资料包:
- ✅AI大模型学习路线图
- ✅Agent行业报告
- ✅100集大模型视频教程
- ✅大模型书籍PDF
- ✅DeepSeek教程
- ✅AI产品经理入门资料
如果你也想通过学大模型技术去帮助自己升职和加薪,可以扫描下方链接👇👇

为什么说现在普通人就业/升职加薪的首选是AI大模型?
人工智能技术的爆发式增长,正以不可逆转之势重塑就业市场版图。从DeepSeek等国产大模型引发的科技圈热议,到全国两会关于AI产业发展的政策聚焦,再到招聘会上排起的长队,AI的热度已从技术领域渗透到就业市场的每一个角落。

智联招聘的最新数据给出了最直观的印证:2025年2月,AI领域求职人数同比增幅突破200% ,远超其他行业平均水平;整个人工智能行业的求职增速达到33.4%,位居各行业榜首,其中人工智能工程师岗位的求职热度更是飙升69.6%。
AI产业的快速扩张,也让人才供需矛盾愈发突出。麦肯锡报告明确预测,到2030年中国AI专业人才需求将达600万人,人才缺口可能高达400万人,这一缺口不仅存在于核心技术领域,更蔓延至产业应用的各个环节。


资料包有什么?
①从入门到精通的全套视频教程
包含提示词工程、RAG、Agent等技术点

② AI大模型学习路线图(还有视频解说)
全过程AI大模型学习路线

③学习电子书籍和技术文档
市面上的大模型书籍确实太多了,这些是我精选出来的

④各大厂大模型面试题目详解

⑤ 这些资料真的有用吗?
这份资料由我和鲁为民博士共同整理,鲁为民博士先后获得了北京清华大学学士和美国加州理工学院博士学位,在包括IEEE Transactions等学术期刊和诸多国际会议上发表了超过50篇学术论文、取得了多项美国和中国发明专利,同时还斩获了吴文俊人工智能科学技术奖。目前我正在和鲁博士共同进行人工智能的研究。
所有的视频教程由智泊AI老师录制,且资料与智泊AI共享,相互补充。这份学习大礼包应该算是现在最全面的大模型学习资料了。
资料内容涵盖了从入门到进阶的各类视频教程和实战项目,无论你是小白还是有些技术基础的,这份资料都绝对能帮助你提升薪资待遇,转行大模型岗位。


智泊AI始终秉持着“让每个人平等享受到优质教育资源”的育人理念,通过动态追踪大模型开发、数据标注伦理等前沿技术趋势,构建起"前沿课程+智能实训+精准就业"的高效培养体系。
课堂上不光教理论,还带着学员做了十多个真实项目。学员要亲自上手搞数据清洗、模型调优这些硬核操作,把课本知识变成真本事!


如果说你是以下人群中的其中一类,都可以来智泊AI学习人工智能,找到高薪工作,一次小小的“投资”换来的是终身受益!
应届毕业生:无工作经验但想要系统学习AI大模型技术,期待通过实战项目掌握核心技术。
零基础转型:非技术背景但关注AI应用场景,计划通过低代码工具实现“AI+行业”跨界。
业务赋能 突破瓶颈:传统开发者(Java/前端等)学习Transformer架构与LangChain框架,向AI全栈工程师转型。
👉获取方式:
😝有需要的小伙伴,可以保存图片到wx扫描二v码免费领取【保证100%免费】🆓**

585

被折叠的 条评论
为什么被折叠?



