随着科技的快速发展,人工智能和数字孪生技术成为了推动各行业转型升级的重要引擎。虽然两者在技术应用和实现目标上有诸多交集,但它们各自的特点和适用场景却存在着明显的差异。

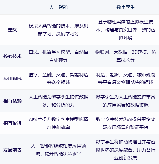
人工智能是一种模拟人类智能的技术,它涉及机器学习、深度学习、自然语言处理等多个领域。人工智能系统能够通过对大量数据的分析和学习,自主地进行决策、优化和预测。它在医疗、金融、交通等领域的应用,极大地提高了工作效率和决策准确性。
而数字孪生,则是一种基于物理实体的虚拟模型技术。它通过对实体对象的全方位数据采集和建模,构建出一个与真实世界高度一致的虚拟世界。数字孪生技术可以在虚拟环境中对物理实体进行模拟、预测和优化,从而为物理实体的设计、制造和运维提供有力支持。
从关系上来看,人工智能和数字孪生是相互依存、相互促进的。一方面,人工智能可以为数字孪生提供强大的数据处理和分析能力,使得数字孪生模型更加精准、高效。另一方面,数字孪生为人工智能提供了丰富的应用场景和数据资源,使得人工智能技术能够在实际问题中得到更好的应用和验证。
然而,尽管两者有着紧密的联系,但它们之间的区别也是显而易见的。首先,人工智能更侧重于智能决策和自主学习,而数字孪生则更关注于物理实体的虚拟化和模拟。其次,人工智能的应用范围更为广泛,可以渗透到各行各业,而数字孪生则更多地应用于制造、能源、交通等具有复杂物理系统的领域。最后,人工智能的发展更多地依赖于算法和计算能力的提升,而数字孪生则需要与物联网、大数据等技术紧密结合,实现对物理实体的全面感知和监控。
综上所述,人工智能和数字孪生是两种相互关联但又各有特色的技术。在未来的发展中,两者将继续相互促进、共同发展,为各行业带来更多的创新机会和发展空间。我们期待看到更多基于人工智能和数字孪生的应用案例,为人类社会的进步和发展贡献更多力量。

本文探讨了人工智能和数字孪生在科技发展中的角色,阐述了两者的技术特性、应用领域及相互关系,强调了它们在各自领域的重要性以及未来的协同发展趋势。
346

被折叠的 条评论
为什么被折叠?



