define菜鸟#
码龄3年
关注
提问 私信
  • 博客:37,607
    视频:8,170
    45,777
    总访问量
  • 18
    原创
  • 70,580
    排名
  • 106
    粉丝
  • 0
    铁粉
  • 学习成就
IP属地以运营商信息为准,境内显示到省(区、市),境外显示到国家(地区)
IP 属地:福建省
  • 加入CSDN时间: 2022-04-17
博客简介:

m0_69789599的博客

查看详细资料
  • 原力等级
    成就
    当前等级
    3
    当前总分
    220
    当月
    2
个人成就
  • 获得151次点赞
  • 内容获得16次评论
  • 获得204次收藏
  • 代码片获得272次分享
创作历程
  • 4篇
    2024年
  • 12篇
    2023年
  • 2篇
    2022年
成就勋章
TA的专栏
  • STM32F103C8T6仿真实验
    4篇
  • 89C51单片机仿真实验
    8篇
兴趣领域 设置
  • 编程语言
    c语言汇编
  • 嵌入式
    单片机stm32iot
创作活动更多

HarmonyOS开发者社区有奖征文来啦!

用文字记录下您与HarmonyOS的故事。参与活动,还有机会赢奖,快来加入我们吧!

0人参与 去创作
  • 最近
  • 文章
  • 代码仓
  • 资源
  • 问答
  • 帖子
  • 视频
  • 课程
  • 关注/订阅/互动
  • 收藏
搜TA的内容
搜索 取消

4-1OLED显示屏

keil5快捷键: Ctr + Alt + 空格 (代码提示)本节采用江协科技现成的OLED驱动代码,进行OLED显示屏简单的显示。显示字符,字符串,数字,标点符号。
原创
发布博客 2024.10.01 ·
521 阅读 ·
5 点赞 ·
0 评论 ·
11 收藏

3-4按键控制LED&光敏传感器控制蜂鸣器

根据B站UP主“江协科技”所讲的STM32入门教程2023版 细致讲解 中文字幕 做的部分仿真实验和笔记。环境:Proteus8,Keil5 for ARM。个人的笔记难免缺漏,学习的话还是推荐看UP主视屏,讲的特详细,力推。
原创
发布博客 2024.09.29 ·
362 阅读 ·
4 点赞 ·
0 评论 ·
7 收藏

3-2 STM32F103C8T6LED闪烁&LED流水灯&蜂鸣器

根据B站UP主“江协科技”所讲的STM32入门教程2023版 细致讲解 中文字幕 做的部分仿真实验和笔记。
原创
发布博客 2024.04.29 ·
1447 阅读 ·
6 点赞 ·
0 评论 ·
15 收藏

2-2新建STM32F103C8T6工程

记录了如何建立STM32F103C8T6工程
原创
发布博客 2024.01.28 ·
1299 阅读 ·
23 点赞 ·
0 评论 ·
22 收藏

Qt程序如何打包

记录QT程序打包
原创
发布博客 2023.12.20 ·
1091 阅读 ·
22 点赞 ·
1 评论 ·
24 收藏

江科大9-1LED点阵屏&9-2

RCLK初始为0 赋值1就移到输出缓存了,如果已经移位7位了(8位数据满了)但还要继续移位==>溢出的那一位会移到QH'而QH'又连接到另一个74HC595的SER就像队列(先进先出)
原创
发布博客 2023.12.15 ·
504 阅读 ·
7 点赞 ·
0 评论 ·
9 收藏

江科大8-2串口向电脑发送数据&电脑通过串口控制LED(实验失败)

这是我在学习51单片机时做的仿真实验,根据B站江协科技的视频,画原理图,做实验本文章是江科大8-2串口向电脑发送数据&电脑通过串口控制LED(实验失败)遇到一点问题,还未解决!!希望大佬提供帮助!!!
原创
发布博客 2023.12.12 ·
494 阅读 ·
6 点赞 ·
1 评论 ·
9 收藏

江科大8-1串口通信

这一讲主要来源于江协科技51单片机系列8-1串口通信
原创
发布博客 2023.12.12 ·
386 阅读 ·
7 点赞 ·
1 评论 ·
9 收藏

江科大7_2按键控制LED流水灯模式&定时器时钟

这是我在学习51单片机时做的仿真实验,根据B站江协科技的视频,画原理图,做实验本文章是7_2按键控制LED流水灯模式&定时器时钟
原创
发布博客 2023.12.08 ·
1142 阅读 ·
12 点赞 ·
0 评论 ·
19 收藏

江科大7_1定时器

这一章主要是转载了江协科技定时器部分的PPT
原创
发布博客 2023.12.08 ·
387 阅读 ·
7 点赞 ·
0 评论 ·
7 收藏

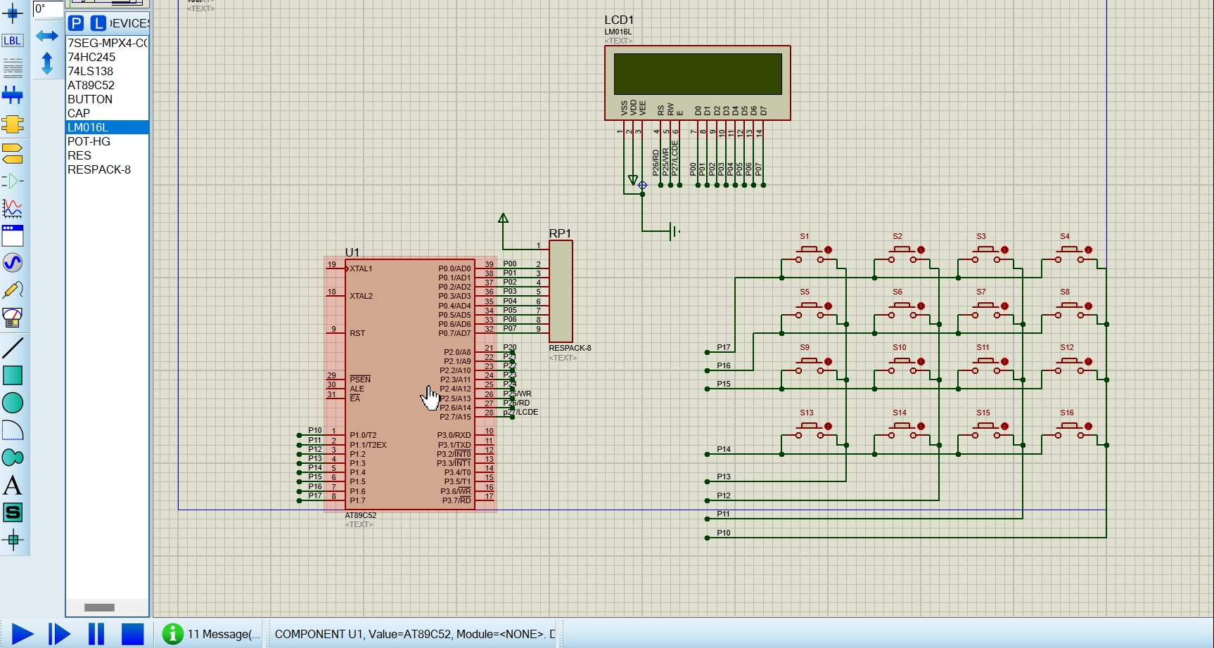
江科大6_2 矩阵键盘简易密码锁

这是我在学习51单片机时做的仿真实验,根据B站江协科技的视频,画原理图,做实验本文章是6-2矩阵键盘密码锁Proteus仿真.
原创
发布博客 2023.12.08 ·
477 阅读 ·
6 点赞 ·
0 评论 ·
7 收藏

江科大6-1矩阵键盘

这是我在学习51单片机时做的仿真实验,根据B站江协科技的视频,画原理图,做实验本文章是6-1矩阵键盘Proteus仿真.
原创
发布博客 2023.11.14 ·
111 阅读 ·
1 点赞 ·
1 评论 ·
3 收藏

江科大5-2 LCD1602调试工具 Proteus仿真

这是我在学习51单片机时做的仿真实验,根据B站江协科技的视频,画原理图,做实验本文章是5-2LCD1602调试工具 Proteus仿真,遇到一点小问题,已解决!!
原创
发布博客 2023.11.11 ·
293 阅读 ·
3 点赞 ·
1 评论 ·
4 收藏

7-2定时器时钟

发布视频 2023.11.11

7-2流水灯

发布视频 2023.11.11

7_2计时器中断测试

发布视频 2023.11.10

6_2矩阵键盘简易密码锁

发布视频 2023.11.08

6-1矩阵键盘

发布视频 2023.11.08

输入法打不出来汉字,只有拼音底下有虚线,是什么原因

我之前也是这样,重启一下就好了。
原创
发布博客 2023.11.03 ·
8543 阅读 ·
11 点赞 ·
0 评论 ·
3 收藏

安装Visio时报错:Office即点即用安装程序遇到问题,原因是你的计算机安装了以下基于即点即用的Office程序。

微软不支持在同一台电脑上安装基于不同安装方式的office产品,所以需要安装统一安装方式的visio。起初安装了Visio2016版本,显示报错,我以为是版本太旧的问题,就接连下载了Visio2019,Visio2021。因为现在很多电脑都预装了office,我自己的电脑就装了office365即点击用,而Visio2016即点击用版本较难找,所以我索性下载了2013版本。我在安装Visio上走了很多弯路,几乎所有版本都安装过。:需要下载相同安装方式的office程序。如果你有更好的解决方法,可以分享哦!
原创
发布博客 2023.04.22 ·
16343 阅读 ·
13 点赞 ·
8 评论 ·
19 收藏
加载更多