目 录
摘 要
基于Django框架的车辆租赁系统利用遗传算法优化推荐功能,提高用户体验和租赁效率。系统集成了用户注册登录、车辆信息管理、订单处理、新闻资讯、公告通知等功能,确保用户能够高效完成租赁操作。为了提升个性化推荐效果,系统采用遗传算法对用户的点击、点赞、评论、收藏等行为数据进行分析,优化推荐策略,使用户能够更快速地找到符合需求的租赁车辆。
遗传算法通过选择、交叉、变异等操作不断优化推荐方案。系统根据用户的历史行为数据进行特征提取,并构建适应度函数,以评估不同推荐策略的效果。经过多次迭代优化,算法能够逐步筛选出最符合用户偏好的车辆信息,提高推荐的精准度。该方法不仅提升了用户体验,还在一定程度上优化了车辆资源的配置,提高了租赁平台的运营效率。
关键词:Django框架、车辆租赁、遗传算法。
The vehicle rental system based on Django framework utilizes genetic algorithm to optimize recommendation function, improve user experience and rental efficiency. The system integrates functions such as user registration and login, vehicle information management, order processing, news and information, announcement notifications, etc., ensuring that users can efficiently complete leasing operations. In order to improve the effectiveness of personalized recommendations, the system uses genetic algorithms to analyze user behavior data such as clicks, likes, comments, and favorites, optimize recommendation strategies, and enable users to quickly find rental vehicles that meet their needs.
Genetic algorithms continuously optimize recommendation schemes through operations such as selection, crossover, and mutation. The system extracts features based on the user's historical behavior data and constructs a fitness function to evaluate the effectiveness of different recommendation strategies. After multiple iterations of optimization, the algorithm can gradually filter out the vehicle information that best fits the user's preferences, improving the accuracy of recommendations. This method not only enhances user experience, but also optimizes the allocation of vehicle resources to a certain extent, improving the operational efficiency of the leasing platform.
Keywords: Django framework, vehicle rental, genetic algorithm.
- 绪 论
- 研究背景及意义
在当前数字化快速发展的背景下,车辆租赁行业面临着提高服务效率和用户满意度的双重挑战。传统的车辆租赁模式依赖于人工推荐和有限的信息展示,难以满足用户日益增长的个性化需求。随着互联网技术的发展,通过在线平台进行车辆租赁已成为趋势,这为利用先进技术优化用户体验提供了可能。在此背景下,基于Django框架开发的车辆租赁系统应运而生,旨在通过集成先进的算法来提升推荐系统的精准度和用户交互体验。
该系统特别引入了遗传算法,通过对用户行为数据(如点击、评论、收藏、点赞等)进行分析,以预测用户的偏好,并据此提供个性化的车辆租赁推荐。这种方法不仅能够帮助用户更快地找到满意的租赁选项,还能有效增加租赁成功率,促进业务增长。此外,遗传算法的应用还体现在持续优化推荐策略上,确保系统能够根据用户反馈不断调整,提供更加贴合用户需求的服务。这种基于数据驱动的方法为车辆租赁行业的现代化转型提供了新的思路,同时也提升了整个行业的服务水平和竞争力。通过这种方式,不仅增强了用户与平台之间的互动,也为构建更加智能化和高效的车辆租赁生态系统奠定了基础。
在国内外的车辆租赁系统中,越来越多的开发者和研究者开始关注如何通过高效的算法提升用户体验和系统的运营效率。传统的车辆租赁系统多以用户手动选择为主,缺乏有效的智能推荐机制,导致用户体验差、用户满意度低。而近年来,随着大数据技术的发展,基于用户行为数据的推荐系统逐渐成为了优化用户体验的重要手段。在这些推荐系统中,遗传算法作为一种基于自然选择和遗传机制的优化算法,已被广泛应用于各种推荐场景,包括商品推荐、广告推送等领域。
国外在遗传算法应用于车辆租赁系统方面的研究较为前沿,许多相关研究集中在如何根据用户的历史行为和偏好进行动态调整推荐策略,以提高推荐的准确度和用户满意度。例如,一些研究通过遗传算法对车辆类型、租赁时长、地区等因素进行优化配置,从而精确推荐最符合用户需求的车辆,进而提升租赁平台的资源利用率。然而,尽管这些研究成果在国外得到了广泛应用,但对于车辆租赁领域的具体问题,如用户行为分析、车辆资源调配等方面的优化仍存在不少挑战。
国内的研究主要集中在传统的租赁系统优化和简单的基于规则的推荐系统开发上,缺乏复杂算法的深入应用。近年来,部分高校和研究机构开始探索遗传算法在车辆租赁系统中的应用,尝试通过对用户行为数据进行深度分析来提高推荐的精准度,优化系统的资源分配。然而,与国外研究相比,国内在此领域的研究仍处于起步阶段,相关的算法优化和实际应用还存在较大差距。基于遗传算法的个性化推荐研究尚未深入,尤其是如何将遗传算法与用户需求的实时变化相结合,提升推荐的动态性和精确性,仍然是未来发展的重要方向。
本论文共分为七个主要章节,具体结构如下:
1. 绪论:介绍研究背景与意义,回顾国内外研究现状,并概述论文的组织结构。
2. 相关技术介绍:本章节将对车辆租赁系统的实现关键技术进行简要介绍。
3. 需求分析:对系统的功能需求和非功能需求进行分析,明确用户和管理员的需求,并进行可行性分析,包括技术、操作和经济可行性。
4. 系统设计:涵盖系统架构设计、系统模块设计,并进行数据库的概念设计与表设计。
5. 系统实现:具体描述各个功能模块的实现过程,展示系统如何根据需求进行开发。
6. 系统测试:阐述测试的目的,分析测试结果并得出结论,以验证系统的稳定性和功能完整性。
7. 总结:总结研究的主要成果和贡献,指出存在的不足及未来的研究方向。
B/S体系[1],即Browser/Server体系,是一种常见的网络应用程序架构。其工作原理基于客户端与服务器之间的请求-响应模型。用户通过浏览器向服务器发送请求,服务器接收到请求后进行处理,并生成相应的响应结果,最终将响应返回给客户端。浏览器接收到服务器返回的响应后,解析其中的标记语言(如HTML[2]),并根据CSS样式表和PythonScript脚本来渲染页面,呈现给用户。用户可以与页面进行交互,例如点击链接、填写表单等操作,这些操作会触发新的请求,循环执行上述过程。
Django是一个使用Python语言开发的Web应用程序框架[3]。它提供了一种简单而强大的方式来构建复杂的网站和应用程序。通过使用Django,开发人员可以更轻松地处理数据库、创建用户界面和处理用户请求。它还提供了一个自动生成管理界面的功能,使得管理后台数据变得更加简单。Django还具有强大的安全功能,可以保护网站免受常见的网络攻击[4]。总之,Django是一个非常实用和易于学习的框架,适用于各种规模的Web项目。无论你是初学者还是经验丰富的开发人员,都可以从Django的便利性和灵活性中受益。
MySQL是一种广泛使用的开源关系型数据库管理系统[5](RDBMS),其稳定性、可靠性和卓越性能使其成为众多应用程序的首选数据库。MySQL支持标准SQL语法,并提供丰富的功能和特性,如事务处理、触发器和存储过程等,以满足开发者对数据管理和操作的需求。MySQL具有良好的可扩展性,支持主从复制、分布式架构和集群部署,适用于各种规模和负载的应用场景。作为一个开源项目,MySQL拥有庞大的用户社区和活跃的开发者社区,为用户提供了丰富的文档、教程和支持资源。总之,MySQL是一款可靠、强大且灵活的关系型数据库管理系统[6],通过其卓越性能和可扩展性,帮助开发者高效地管理和操作数据,并得到了广大用户的认可和应用。
Python是一种简洁易读、跨平台且功能强大的编程语言[7]。它拥有庞大而活跃的社区,提供了丰富的第三方库和框架,如NumPy、Pandas和Django,使开发人员能够快速构建各种应用程序。Python在数据处理和科学计算方面表现出色,通过相关库和工具,可以进行数据分析、机器学习和科学计算等任务。此外,Python广泛应用于Web开发[8]、自动化脚本、网络爬虫等领域,其多样性使其成为一个全能的编程语言。无论你是初学者还是有经验的开发者,Python的简单语法、跨平台性以及强大的社区支持都能为你提供高效、优雅和可靠的编程体验。总之,Python是一个强大而灵活的编程语言,深受开发人员喜爱,并在各个领域得到广泛应用。
遗传算法是一种模拟自然选择和遗传学原理的优化方法,广泛用于解决复杂的优化问题。其基本思想是通过模拟生物进化过程,逐步改进解的质量,以寻找问题的最优解或近似最优解。遗传算法通过选择、交叉、变异等操作,不断演化种群,使得适应度较高的个体得以保留并产生新一代个体,最终形成更优的解。
该算法的操作过程包括个体的编码(将问题的解表示为染色体),选择(根据适应度值选择优秀个体),交叉(交换染色体部分基因),以及变异(对染色体进行随机调整)等。通过这些操作,遗传算法能够探索广泛的解空间,并避免陷入局部最优解,从而在大规模和复杂的优化问题中表现出强大的求解能力。
遗传算法的优点在于其全局搜索能力,能够灵活处理多种约束和目标函数,适用于各种无法通过传统方法精确求解的复杂问题。由于其搜索过程不依赖于问题的具体结构,遗传算法特别适用于解决传统算法难以应对的优化问题。
在技术可行性方面,选择使用Python作为开发语言,结合相应的框架Django,以实现系统的功能需求。Python作为一种简洁而强大的编程语言,具有丰富的库支持和成熟的开发社区,可以满足车辆租赁系统的开发需求。Django作为Python的Web框架,提供了高度可扩展的开发环境,使得系统的设计和实现更加便捷和高效。
系统开发采用开源技术栈,降低了软件授权与工具采购成本。Django框架简化了开发流程,缩短了项目周期,减少了人力投入。此外,借助云计算资源部署系统,可根据实际需求灵活调整服务器配置,进一步降低硬件成本。
随着共享经济和出行需求的增长,智能化和个性化推荐逐渐成为提升用户体验和运营效率的关键。遗传算法通过优化车辆推荐和资源配置,可以有效提升租赁系统的服务质量,同时减少用户选择时间和运营成本,符合社会发展的趋势,促进了交通资源的高效利用与共享经济的健康发展。
在操作可行性方面,本系统设计注重用户体验,采用了直观易用的界面设计,并提供详细的帮助文档支持,确保用户可以轻松上手使用各项功能。无论是用户还是后台管理员,都能通过简洁明了的操作流程完成信息查询和管理等任务。因此,从用户操作的角度来看,本系统具备良好的操作可行性。
车辆租赁系统划分为了前端模块和后端模块两大部分。
前端注册用户模块:
注册登录:注册登录功能允许注册用户创建新账户或使用现有账户登录系统。注册时,用户需要提供必要的信息,如用户名、密码、邮箱等。登录则需要输入已注册的用户名和密码,系统会验证信息的正确性,确保用户身份的安全性。
首页:首页包含轮播图展示、新闻资讯、导航栏以及车辆租赁推荐等内容。系统采用遗传算法对用户的点击、评论、收藏、点赞等行为数据进行统计、预测和分析,从而精准推荐用户可能感兴趣的车辆租赁信息。首页还提供搜索功能,便于用户快速查找所需内容,提高使用效率。
公告通知:公告通知模块用于展示网站公告、关于我们、联系方式及网站介绍等重要信息。用户可以随时查看最新公告,了解平台动态及联系方式,确保信息透明化,提升用户体验。
新闻资讯:用户可以浏览新闻资讯,了解行业动态和平台最新消息。每篇新闻都支持查看详情、搜索、点赞、收藏、评论等功能,用户可以对新闻内容进行评论,并删除自己的评论,同时支持对他人评论进行回复,提高用户互动性。
车辆租赁:该模块提供车辆租赁服务,用户可以查看车辆详情,包括车辆类型、品牌、型号、租赁地区、租赁单位、租赁价格等信息。支持通过搜索快速查找车辆,并可对感兴趣的车辆进行点赞、收藏、评论和回复。用户还可以直接进行租车操作,实现线上租赁。
我的账户:用户可以在此模块修改个人资料,包括昵称、联系方式、头像等信息,同时支持修改登录密码,确保账户安全性和个性化设置,提升用户体验。
个人中心:个人中心包含个人首页及相关操作,用户可在个人中心进行管理,查看各类数据统计,并调整个人信息。此模块旨在提供个性化服务,让用户能够直观管理自己的租赁和交互信息。
个人首页:个人首页展示用户的基本信息及其租赁、评论、收藏等数据,支持前台功能的快捷访问。同时,用户可以查看自己的评价信息统计,了解历史租赁订单及反馈情况,方便进行后续决策。
租赁订单:用户可以在该模块查看租赁订单的详细信息,包括租赁车辆、费用、租赁时长等,同时支持在线支付租赁费用。系统提供订单搜索、查询和重置功能,方便用户管理自己的租赁记录。
收藏:用户可以在收藏模块管理自己收藏的资讯和租赁信息。系统展示用户收藏的所有内容,支持对不感兴趣的内容进行删除,以优化个性化推荐,提高使用体验。
评论管理:用户可以查看自己在前台发布的各类评论详情,并查看回复内容。系统支持按昵称、评论内容进行搜索,同时提供查询、重置和删除功能。用户可以点击评论来源直接跳转到相应的新闻或租赁详情页面,方便管理和查看评论内容。
后端管理员模块:
后台首页:管理员可在后台首页修改个人资料,包括昵称、头像、联系方式等信息,同时支持修改登录密码,以保证账户安全。
系统用户:管理员可以管理所有注册用户及其他管理员账户,支持对用户进行信息查询、权限调整、账户删除等操作,确保系统安全有序运行。
车辆租赁管理:管理员可以查看所有租赁车辆的详细信息,并查看用户对租赁车辆的评论。同时支持添加新车辆,进行搜索、查询及删除操作,确保车辆信息的完整性和准确性。
车辆类型管理:管理员可以管理系统中的车辆类型,查看已有类型的详细信息,并支持添加新类型。提供搜索、查询、删除功能,确保车辆分类合理,便于用户筛选合适的租赁车辆。
租赁订单管理:管理员可以查看所有租赁订单的详细信息,并进行审核。支持搜索、查询及删除订单,以确保租赁流程的规范化和安全性。
系统管理:管理员可以管理网站首页的轮播图,支持查看详情、查询、删除及添加新轮播图,以优化页面展示效果,提升用户体验。
公告通知管理:管理员可以管理网站的公告通知,包括查看公告详情、进行搜索、查询、删除及添加新公告。确保用户能够获取最新的重要信息,增强平台的透明度和沟通效率。
资源管理:资源管理包括新闻资讯和资讯分类管理。管理员可以查看新闻资讯的详细内容及用户评论,并进行增删改查操作。同时,对资讯分类进行管理,支持查看详情、搜索、查询、删除及添加新分类,以保证资讯内容的有序性和可查找性。
车辆租赁系统的非功能性需求比如车辆租赁系统的安全性怎么样,可靠性怎么样,性能怎么样,可拓展性怎么样等,具体可以表示在如下3-1表格中:
表3-1车辆租赁系统非功能需求表
| 安全性 | 主要指车辆租赁系统数据库的安装,数据库的使用和密码的设定必须合乎规范。 |
| 可靠性 | 可靠性是指车辆租赁系统能够安装用户的指示进行操作,经过测试,可靠性90%以上。 |
| 性能 | 性能是影响车辆租赁系统占据市场的必要条件,所以性能最好要佳才好。 |
| 可扩展性 | 比如数据库预留多个属性,比如接口的使用等确保了系统的非功能性需求。 |
| 易用性 | 用户只要跟着车辆租赁系统的页面展示内容进行操作,就可以了。 |
| 可维护性 | 车辆租赁系统开发的可维护性是非常重要的,经过测试,可维护性没有问题 |
车辆租赁系统的完整UML用例图分别是图3-1、3-2。
注册用户角色用例如下图所示

管理员角色用例如下图所示。

系统开发流程的主要步骤,从需求分析到系统完成的全过程。流程包括需求分析、总体设计(结构、功能、数据)、详细设计(模块、编码)、模块整合与调用,以及测试、扩展和完善,最终完成系统的开发。本系统的开发流程如下图所示

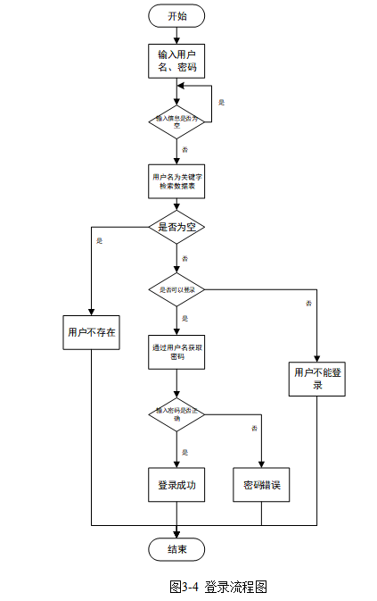
用户输入用户名和密码后,系统先检查输入是否为空,再验证用户名是否存在,若存在则通过用户名获取密码并校验。若密码正确则登录成功,否则提示密码错误。若用户名不存在或无法登录,提示用户操作无效。如下图所示。

用户首先进入系统登录界面,输入用户名和密码后,系统验证信息是否正确。若验证失败,返回登录界面重新输入,若验证成功,则进入功能界面,执行相应功能处理后结束操作流程。操作流程如下图所示。

管理员可以添加信息,用户添加可以自己权限内的信息,输入信息后,要想利用这个软件来进行系统的安全管理,首先需要登录到该软件中。添加信息流程如下图所示。

用户首先选择需要修改的记录,输入修改后的数据,系统判断输入数据是否合法。若数据不合法,提示重新输入,若数据合法,则将修改后的数据写入数据库,完成操作后流程结束。修改信息流程图如下图所示。

用户选择需要删除的记录后,系统判断是否确认删除。若未确认,返回选择环节,若确认删除,则更新数据库,删除对应记录,完成操作后流程结束。删除信息流程图如下图所示。

业务流程图既反映了内部业务间的相互联系,又反映了车辆租赁系统和信息流动情况。车辆租赁系统须支撑整个机构不同层面的多种职能,而各功能模块间存在着多种关联信息,组成一个有机整体,并针对车辆租赁系统信息自身特点和面临的现实条件,对系统进行业务流程图设计。系统通过流程的顺畅和高效,实现了车辆租赁系统交易需求的满足和系统管理的便捷,提升了系统的运行效率和用户体验。车辆租赁系统的业务流程如下图所示。

- 总体设计
本章主要讨论的内容包括车辆租赁系统的功能模块设计、数据库系统设计。
本车辆租赁系统从架构上分为三层:表现层(UI)、业务逻辑层(BLL)以及数据层(DL)。

表现层(UI):也称为用户界面层,它负责与用户进行直接的交互。一个优秀的UI设计能够显著提升用户的体验,确保用户在使用车辆租赁系统时感到舒适和便捷。为了确保良好的兼容性,UI界面设计需要适应不同版本的平台和各种屏幕尺寸的分辨率。此外,UI交互功能必须合理设计,确保用户的操作能够得到相应的反馈和结果,这要求表现层与业务逻辑层之间保持良好的通信和协同工作。
业务逻辑层(BLL):这一层主要处理车辆租赁系统的数据和业务逻辑。当用户通过表现层提交数据时,业务逻辑层会接收这些数据,进行处理,并将结果传递给数据层进行存储或查询。同时,当系统需要从数据层读取数据时,业务逻辑层会处理这些数据,并将其传递给表现层进行展示。
数据层(DL):虽然本车辆租赁系统的数据存储在服务端的MySQL数据库中,但数据层仍然作为一个独立的部分存在。它的主要功能是存储和管理车辆租赁系统的数据。数据层与MySQL数据库进行交互,执行数据的增、删、改、查等操作,确保数据的完整性和安全性。
这三个层次相互独立但又紧密协作,共同构成了车辆租赁系统的完整架构。通过合理的分层设计,可以提高系统的可维护性、可扩展性和可重用性,为用户提供更好的服务和体验。
在上一章节中主要对系统的功能性需求和非功能性需求进行分析,并且根据需求分析了本车辆租赁系统中的用例。那么接下来就要开始对本车辆租赁系统的架构、主要功能和数据库开始进行设计。车辆租赁系统根据前面章节的需求分析得出,车辆租赁系统的功能模块图如下图所示

数据库设计一般包括需求分析、概念模型设计、数据库表建立三大过程,其中需求分析前面章节已经阐述,概念模型设计有概念模型和逻辑结构设计两部分。
-
-
- 数据库概念结构设计
-
下面是整个车辆租赁系统中主要的数据库表总E-R实体关系图。

通过上一小节中车辆租赁系统中总E-R关系图上得出一共需要创建多个数据表。在此主要罗列几个主要的数据库表结构设计。
| 编号 | 字段名 | 类型 | 长度 | 是否非空 | 是否主键 | 注释 |
| 1 | token_id | int | 是 | 是 | 临时访问牌ID | |
| 2 | token | varchar | 64 | 否 | 否 | 临时访问牌 |
| 3 | info | text | 65535 | 否 | 否 | 信息 |
| 4 | maxage | int | 是 | 否 | 最大寿命:默认2小时 | |
| 5 | create_time | timestamp | 是 | 否 | 创建时间 | |
| 6 | update_time | timestamp | 是 | 否 | 更新时间 | |
| 7 | user_id | int | 是 | 否 | 用户编号 |
表 4-2-article(文章)
| 编号 | 字段名 | 类型 | 长度 | 是否非空 | 是否主键 | 注释 |
| 1 | article_id | mediumint | 是 | 是 | 文章id | |
| 2 | title | varchar | 125 | 是 | 是 | 标题 |
| 3 | type | varchar | 64 | 是 | 否 | 文章分类 |
| 4 | hits | int | 是 | 否 | 点击数 | |
| 5 | praise_len | int | 是 | 否 | 点赞数 | |
| 6 | create_time | timestamp | 是 | 否 | 创建时间 | |
| 7 | update_time | timestamp | 是 | 否 | 更新时间 | |
| 8 | source | varchar | 255 | 否 | 否 | 来源 |
| 9 | url | varchar | 255 | 否 | 否 | 来源地址 |
| 10 | tag | varchar | 255 | 否 | 否 | 标签 |
| 11 | content | longtext | 4294967295 | 否 | 否 | 正文 |
| 12 | img | varchar | 255 | 否 | 否 | 封面图 |
| 13 | description | text | 65535 | 否 | 否 | 文章描述 |
表 4-3-article_type(文章分类)
| 编号 | 字段名 | 类型 | 长度 | 是否非空 | 是否主键 | 注释 |
| 1 | type_id | smallint | 是 | 是 | 分类ID | |
| 2 | display | smallint | 是 | 否 | 显示顺序 | |
| 3 | name | varchar | 16 | 是 | 否 | 分类名称 |
| 4 | father_id | smallint | 是 | 否 | 上级分类ID | |
| 5 | description | varchar | 255 | 否 | 否 | 描述 |
| 6 | icon | text | 65535 | 否 | 否 | 分类图标 |
| 7 | url | varchar | 255 | 否 | 否 | 外链地址 |
| 8 | create_time | timestamp | 是 | 否 | 创建时间 | |
| 9 | update_time | timestamp | 是 | 否 | 更新时间 |
表 4-4-auth(用户权限管理)
| 编号 | 字段名 | 类型 | 长度 | 是否非空 | 是否主键 | 注释 |
| 1 | auth_id | int | 是 | 是 | 授权ID | |
| 2 | user_group | varchar | 64 | 否 | 否 | 用户组 |
| 3 | mod_name | varchar | 64 | 否 | 否 | 模块名 |
| 4 | table_name | varchar | 64 | 否 | 否 | 表名 |
| 5 | page_title | varchar | 255 | 否 | 否 | 页面标题 |
| 6 | path | varchar | 255 | 否 | 否 | 路由路径 |
| 7 | parent | varchar | 64 | 否 | 否 | 父级菜单 |
| 8 | parent_sort | int | 是 | 否 | 父级菜单排序 | |
| 9 | position | varchar | 32 | 否 | 否 | 位置 |
| 10 | mode | varchar | 32 | 是 | 否 | 跳转方式 |
| 11 | add | tinyint | 是 | 否 | 是否可增加 | |
| 12 | del | tinyint | 是 | 否 | 是否可删除 | |
| 13 | set | tinyint | 是 | 否 | 是否可修改 | |
| 14 | get | tinyint | 是 | 否 | 是否可查看 | |
| 15 | field_add | text | 65535 | 否 | 否 | 添加字段 |
| 16 | field_set | text | 65535 | 否 | 否 | 修改字段 |
| 17 | field_get | text | 65535 | 否 | 否 | 查询字段 |
| 18 | table_nav_name | varchar | 500 | 否 | 否 | 跨表导航名称 |
| 19 | table_nav | varchar | 500 | 否 | 否 | 跨表导航 |
| 20 | option | text | 65535 | 否 | 否 | 配置 |
| 21 | create_time | timestamp | 是 | 否 | 创建时间 | |
| 22 | update_time | timestamp | 是 | 否 | 更新时间 |
表 4-5-code_token(验证码)
| 编号 | 字段名 | 类型 | 长度 | 是否非空 | 是否主键 | 注释 |
| 1 | code_token_id | int | 是 | 是 | 验证码ID | |
| 2 | token | varchar | 255 | 否 | 否 | 令牌 |
| 3 | code | varchar | 255 | 否 | 否 | 验证码 |
| 4 | expire_time | timestamp | 是 | 否 | 失效时间 | |
| 5 | create_time | timestamp | 是 | 否 | 创建时间 | |
| 6 | update_time | timestamp | 是 | 否 | 更新时间 |
表 4-6-collect(收藏)
| 编号 | 字段名 | 类型 | 长度 | 是否非空 | 是否主键 | 注释 |
| 1 | collect_id | int | 是 | 是 | 收藏ID | |
| 2 | user_id | int | 是 | 是 | 收藏人ID | |
| 3 | source_table | varchar | 255 | 否 | 否 | 来源表 |
| 4 | source_field | varchar | 255 | 否 | 否 | 来源字段 |
| 5 | source_id | int | 是 | 否 | 来源ID | |
| 6 | title | varchar | 255 | 否 | 否 | 标题 |
| 7 | img | varchar | 255 | 否 | 否 | 封面 |
| 8 | create_time | timestamp | 是 | 否 | 创建时间 | |
| 9 | update_time | timestamp | 是 | 否 | 更新时间 |
表 4-7-comment(评论)
| 编号 | 字段名 | 类型 | 长度 | 是否非空 | 是否主键 | 注释 |
| 1 | comment_id | int | 是 | 是 | 评论ID | |
| 2 | user_id | int | 是 | 是 | 评论人ID | |
| 3 | reply_to_id | int | 是 | 否 | 回复评论ID | |
| 4 | content | longtext | 4294967295 | 否 | 否 | 内容 |
| 5 | nickname | varchar | 255 | 否 | 否 | 昵称 |
| 6 | avatar | varchar | 255 | 否 | 否 | 头像地址 |
| 7 | create_time | timestamp | 是 | 否 | 创建时间 | |
| 8 | update_time | timestamp | 是 | 否 | 更新时间 | |
| 9 | source_table | varchar | 255 | 否 | 否 | 来源表 |
| 10 | source_field | varchar | 255 | 否 | 否 | 来源字段 |
| 11 | source_id | int | 是 | 否 | 来源ID |
表 4-8-hits(用户点击)
| 编号 | 字段名 | 类型 | 长度 | 是否非空 | 是否主键 | 注释 |
| 1 | hits_id | int | 是 | 是 | 点赞ID | |
| 2 | user_id | int | 是 | 否 | 点赞人 | |
| 3 | create_time | timestamp | 是 | 否 | 创建时间 | |
| 4 | update_time | timestamp | 是 | 否 | 更新时间 | |
| 5 | source_table | varchar | 255 | 否 | 否 | 来源表 |
| 6 | source_field | varchar | 255 | 否 | 否 | 来源字段 |
| 7 | source_id | int | 是 | 否 | 来源ID |
表 4-9-notice(公告)
| 编号 | 字段名 | 类型 | 长度 | 是否非空 | 是否主键 | 注释 |
| 1 | notice_id | mediumint | 是 | 是 | 公告ID | |
| 2 | title | varchar | 125 | 是 | 否 | 标题 |
| 3 | content | longtext | 4294967295 | 否 | 否 | 正文 |
| 4 | create_time | timestamp | 是 | 否 | 创建时间 | |
| 5 | update_time | timestamp | 是 | 否 | 更新时间 |
表 4-10-praise(点赞)
| 编号 | 字段名 | 类型 | 长度 | 是否非空 | 是否主键 | 注释 |
| 1 | praise_id | int | 是 | 是 | 点赞ID | |
| 2 | user_id | int | 是 | 是 | 点赞人 | |
| 3 | create_time | timestamp | 是 | 否 | 创建时间 | |
| 4 | update_time | timestamp | 是 | 否 | 更新时间 | |
| 5 | source_table | varchar | 255 | 否 | 否 | 来源表 |
| 6 | source_field | varchar | 255 | 否 | 否 | 来源字段 |
| 7 | source_id | int | 是 | 否 | 来源ID | |
| 8 | status | tinyint | 是 | 否 | 点赞状态:1为点赞,0已取消 |
表 4-11-registered_user(注册用户)
| 编号 | 字段名 | 类型 | 长度 | 是否非空 | 是否主键 | 注释 |
| 1 | registered_user_id | int | 是 | 是 | 注册用户ID | |
| 2 | user_name | varchar | 64 | 否 | 否 | 用户姓名 |
| 3 | user_gender | varchar | 64 | 否 | 否 | 用户性别 |
| 4 | user_age | varchar | 64 | 否 | 否 | 用户年龄 |
| 5 | examine_state | varchar | 16 | 是 | 否 | 审核状态 |
| 6 | user_id | int | 是 | 否 | 用户ID | |
| 7 | create_time | datetime | 是 | 否 | 创建时间 | |
| 8 | update_time | timestamp | 是 | 否 | 更新时间 |
表 4-12-rental_order(租赁订单)
| 编号 | 字段名 | 类型 | 长度 | 是否非空 | 是否主键 | 注释 |
| 1 | rental_order_id | int | 是 | 是 | 租赁订单ID | |
| 2 | vehicle_number | varchar | 64 | 否 | 否 | 车辆编号 |
| 3 | vehicle_type | varchar | 64 | 否 | 否 | 车辆类型 |
| 4 | vehicle_brand | varchar | 64 | 否 | 否 | 车辆品牌 |
| 5 | vehicle_model | varchar | 64 | 否 | 否 | 车辆型号 |
| 6 | rental_unit | varchar | 64 | 否 | 否 | 租赁单位 |
| 7 | rental_price | double | 否 | 否 | 租赁价格 | |
| 8 | rental_users | int | 否 | 否 | 租赁用户 | |
| 9 | user_name | varchar | 64 | 否 | 否 | 用户姓名 |
| 10 | lease_days | double | 否 | 否 | 租赁天数 | |
| 11 | number_of_leases | double | 否 | 否 | 租赁数量 | |
| 12 | total_price | double | 否 | 否 | 合计总价 | |
| 13 | rental_time | datetime | 否 | 否 | 租赁时间 | |
| 14 | lease_remarks | text | 65535 | 否 | 否 | 租赁备注 |
| 15 | examine_state | varchar | 16 | 是 | 否 | 审核状态 |
| 16 | examine_reply | varchar | 16 | 否 | 否 | 审核回复 |
| 17 | pay_state | varchar | 16 | 是 | 否 | 支付状态 |
| 18 | pay_type | varchar | 16 | 否 | 否 | 支付类型: 微信、支付宝、网银 |
| 19 | create_time | datetime | 是 | 否 | 创建时间 | |
| 20 | update_time | timestamp | 是 | 否 | 更新时间 | |
| 21 | source_table | varchar | 255 | 否 | 否 | 来源表 |
| 22 | source_id | int | 否 | 否 | 来源ID | |
| 23 | source_user_id | int | 否 | 否 | 来源用户 |
表 4-13-schedule(日程管理)
| 编号 | 字段名 | 类型 | 长度 | 是否非空 | 是否主键 | 注释 |
| 1 | schedule_id | smallint | 是 | 是 | 日程ID | |
| 2 | content | varchar | 255 | 否 | 否 | 日程内容 |
| 3 | scheduled_time | datetime | 否 | 否 | 计划时间 | |
| 4 | user_id | int | 是 | 否 | 用户ID | |
| 5 | create_time | datetime | 否 | 否 | 创建时间 | |
| 6 | update_time | datetime | 否 | 否 | 更新时间 |
表 4-14-score(评分)
| 编号 | 字段名 | 类型 | 长度 | 是否非空 | 是否主键 | 注释 |
| 1 | score_id | int | 是 | 是 | 评分ID | |
| 2 | user_id | int | 是 | 否 | 评分人 | |
| 3 | nickname | varchar | 64 | 否 | 否 | 昵称 |
| 4 | score_num | double | 是 | 否 | 评分 | |
| 5 | create_time | timestamp | 是 | 否 | 创建时间 | |
| 6 | update_time | timestamp | 是 | 否 | 更新时间 | |
| 7 | source_table | varchar | 255 | 否 | 否 | 来源表 |
| 8 | source_field | varchar | 255 | 否 | 否 | 来源字段 |
| 9 | source_id | int | 是 | 否 | 来源ID |
表 4-15-slides(轮播图)
| 编号 | 字段名 | 类型 | 长度 | 是否非空 | 是否主键 | 注释 |
| 1 | slides_id | int | 是 | 是 | 轮播图ID | |
| 2 | title | varchar | 64 | 否 | 否 | 标题 |
| 3 | content | varchar | 255 | 否 | 否 | 内容 |
| 4 | url | varchar | 255 | 否 | 否 | 链接 |
| 5 | img | varchar | 255 | 否 | 否 | 轮播图 |
| 6 | hits | int | 是 | 否 | 点击量 | |
| 7 | create_time | timestamp | 是 | 否 | 创建时间 | |
| 8 | update_time | timestamp | 是 | 否 | 更新时间 |
表 4-16-upload(文件上传)
| 编号 | 字段名 | 类型 | 长度 | 是否非空 | 是否主键 | 注释 |
| 1 | upload_id | int | 是 | 是 | 上传ID | |
| 2 | name | varchar | 64 | 否 | 否 | 文件名 |
| 3 | path | varchar | 255 | 否 | 否 | 访问路径 |
| 4 | file | varchar | 255 | 否 | 否 | 文件路径 |
| 5 | display | varchar | 255 | 否 | 否 | 显示顺序 |
| 6 | father_id | int | 否 | 否 | 父级ID | |
| 7 | dir | varchar | 255 | 否 | 否 | 文件夹 |
| 8 | type | varchar | 32 | 否 | 否 | 文件类型 |
表 4-17-user(用户账户)
| 编号 | 字段名 | 类型 | 长度 | 是否非空 | 是否主键 | 注释 |
| 1 | user_id | int | 是 | 是 | 用户ID | |
| 2 | state | smallint | 是 | 否 | 账户状态:(1可用|2异常|3已冻结|4已注销) | |
| 3 | user_group | varchar | 32 | 否 | 否 | 所在用户组 |
| 4 | login_time | timestamp | 是 | 否 | 上次登录时间 | |
| 5 | phone | varchar | 11 | 否 | 否 | 手机号码 |
| 6 | phone_state | smallint | 是 | 否 | 手机认证:(0未认证|1审核中|2已认证) | |
| 7 | username | varchar | 16 | 是 | 否 | 用户名 |
| 8 | nickname | varchar | 16 | 否 | 否 | 昵称 |
| 9 | password | varchar | 64 | 是 | 否 | 密码 |
| 10 | | varchar | 64 | 否 | 否 | 邮箱 |
| 11 | email_state | smallint | 是 | 否 | 邮箱认证:(0未认证|1审核中|2已认证) | |
| 12 | avatar | varchar | 255 | 否 | 否 | 头像地址 |
| 13 | open_id | varchar | 255 | 否 | 否 | 针对获取用户信息字段 |
| 14 | create_time | timestamp | 是 | 否 | 创建时间 |
表 4-18-user_group(用户组)
| 编号 | 字段名 | 类型 | 长度 | 是否非空 | 是否主键 | 注释 |
| 1 | group_id | mediumint | 是 | 是 | 用户组ID | |
| 2 | display | smallint | 是 | 否 | 显示顺序 | |
| 3 | name | varchar | 16 | 是 | 否 | 名称 |
| 4 | description | varchar | 255 | 否 | 否 | 描述 |
| 5 | source_table | varchar | 255 | 否 | 否 | 来源表 |
| 6 | source_field | varchar | 255 | 否 | 否 | 来源字段 |
| 7 | source_id | int | 是 | 否 | 来源ID | |
| 8 | register | smallint | 否 | 否 | 注册位置 | |
| 9 | create_time | timestamp | 是 | 否 | 创建时间 | |
| 10 | update_time | timestamp | 是 | 否 | 更新时间 |
表 4-19-vehicle_rental(车辆租赁)
| 编号 | 字段名 | 类型 | 长度 | 是否非空 | 是否主键 | 注释 |
| 1 | vehicle_rental_id | int | 是 | 是 | 车辆租赁ID | |
| 2 | vehicle_number | varchar | 64 | 否 | 否 | 车辆编号 |
| 3 | vehicle_type | varchar | 64 | 否 | 否 | 车辆类型 |
| 4 | vehicle_brand | varchar | 64 | 否 | 否 | 车辆品牌 |
| 5 | vehicle_model | varchar | 64 | 否 | 否 | 车辆型号 |
| 6 | cover_photo | varchar | 255 | 否 | 否 | 封面图片 |
| 7 | number_of_vehicles | double | 否 | 否 | 车辆数量 | |
| 8 | rental_area | varchar | 64 | 否 | 否 | 租赁地区 |
| 9 | rental_unit | varchar | 64 | 否 | 否 | 租赁单位 |
| 10 | rental_price | double | 否 | 否 | 租赁价格 | |
| 11 | remarks_details | longtext | 4294967295 | 否 | 否 | 备注详情 |
| 12 | hits | int | 是 | 否 | 点击数 | |
| 13 | praise_len | int | 是 | 否 | 点赞数 | |
| 14 | collect_len | int | 是 | 否 | 收藏数 | |
| 15 | comment_len | int | 是 | 否 | 评论数 | |
| 16 | recommend | int | 是 | 否 | 智能推荐 | |
| 17 | rental_order_limit_times | int | 是 | 否 | 租车限制次数 | |
| 18 | create_time | datetime | 是 | 否 | 创建时间 | |
| 19 | update_time | timestamp | 是 | 否 | 更新时间 |
表 4-20-vehicle_type(车辆类型)
| 编号 | 字段名 | 类型 | 长度 | 是否非空 | 是否主键 | 注释 |
| 1 | vehicle_type_id | int | 是 | 是 | 车辆类型ID | |
| 2 | vehicle_type | varchar | 64 | 否 | 否 | 车辆类型 |
| 3 | create_time | datetime | 是 | 否 | 创建时间 | |
| 4 | update_time | timestamp | 是 | 否 | 更新时间 |
车辆租赁系统的详细设计与实现主要是根据前面的车辆租赁系统的需求分析和车辆租赁系统的总体设计来设计页面并实现业务逻辑。主要从车辆租赁系统界面实现、业务逻辑实现这两部分进行介绍。
-
- 前端首页模块
首页包含轮播图展示、新闻资讯、导航栏以及车辆租赁推荐等内容。系统采用遗传算法对用户的点击、评论、收藏、点赞等行为数据进行统计、预测和分析,从而精准推荐用户可能感兴趣的车辆租赁信息。首页还提供搜索功能,便于用户快速查找所需内容,提高使用效率。前台首页模块展示如下图所示。

-
-
-
-
- 前台首页模块图
-
-
- 用户注册模块
-
不是车辆租赁系统中正式用户的是可以在线进行注册的,当填写上自己的账号+设置密码+确认密码+昵称+邮箱+手机号+身份+用户姓名+用户性别等信息后再点击“注册”按钮后将会先验证输入的有没有空数据,再次验证密码和确认密码是否是一样的,最后验证输入的账户名和数据库表中已经注册的账户名是否重复,只有都验证没问题后即可用户注册成功。其用户注册模块展示如下图所示。

-
-
-
-
- 注册模块图
-
-
- 登录模块
-
车辆租赁系统中的前台上注册后的用户是可以通过自己的用户名+密码进行登录的,当用户输入完整的自己的用户名+密码信息并点击“登录”按钮后,将会首先验证输入的有没有空数据,再次验证输入的用户名+密码和数据库中当前保存的用户信息是否一致,只有在一致后将会登录成功并自动跳转到车辆租赁系统的首页中,否则将会提示相应错误信息,登录模块如下图所示。

-
-
-
-
- 登录模块图
-
-
- 前端注册用户功能模块
-
公告通知模块用于展示网站公告、关于我们、联系方式及网站介绍等重要信息。用户可以随时查看最新公告,了解平台动态及联系方式,确保信息透明化,提升用户体验。模块如下图所示:

用户可以浏览新闻资讯,了解行业动态和平台最新消息。每篇新闻都支持查看详情、搜索、点赞、收藏、评论等功能,用户可以对新闻内容进行评论,并删除自己的评论,同时支持对他人评论进行回复,提高用户互动性。模块如下图所示。

该模块提供车辆租赁服务,用户可以查看车辆详情,包括车辆类型、品牌、型号、租赁地区、租赁单位、租赁价格等信息。支持通过搜索快速查找车辆,并可对感兴趣的车辆进行点赞、收藏、评论和回复。用户还可以直接进行租车操作,实现线上租赁。模块如下图所示。

-
-
-
-
- 车辆租赁详情模块图
-
-
-
模块如下图所示。

用户可以在该模块查看租赁订单的详细信息,包括租赁车辆、费用、租赁时长等,同时支持在线支付租赁费用。系统提供订单搜索、查询和重置功能,方便用户管理自己的租赁记录。模块如下图所示。

-
-
-
-
- 支付车辆租赁费用模块图
-
-
- 后端管理员功能模块
-
管理员可以查看所有租赁订单的详细信息,并进行审核。支持搜索、查询及删除订单,以确保租赁流程的规范化和安全性。模块如下图所示。

管理员可以管理系统中的车辆类型,查看已有类型的详细信息,并支持添加新类型。提供搜索、查询、删除功能,确保车辆分类合理,便于用户筛选合适的租赁车辆。模块如下图所示。

管理员可以查看所有租赁车辆的详细信息,并查看用户对租赁车辆的评论。同时支持添加新车辆,进行搜索、查询及删除操作,确保车辆信息的完整性和准确性。模块如下图所示。

管理员可以管理网站首页的轮播图,支持查看详情、查询、删除及添加新轮播图,以优化页面展示效果,提升用户体验。模块如下图所示。

资源管理包括新闻资讯和资讯分类管理。管理员可以查看新闻资讯的详细内容及用户评论,并进行增删改查操作。同时,对资讯分类进行管理,支持查看详情、搜索、查询、删除及添加新分类,以保证资讯内容的有序性和可查找性。模块如下图所示。

-
-
-
-
- 添加新闻资讯模块图
-
-
-
测试的主要目的是确保系统的功能和性能满足预期的需求,同时识别和修复潜在的缺陷。通过系统测试,可以验证各个功能模块的正确性和稳定性,确保系统在不同使用场景下的表现符合设计要求。测试目的包括确认系统功能的完整性、验证数据处理的准确性、评估系统的性能和安全性。测试还可以提高用户满意度,保证用户在使用系统时获得流畅和可靠的体验。通过全面的测试,可以降低后期维护成本,减少系统上线后出现故障的风险,从而保障系统的长期稳定运行。
在本系统中,测试方法主要依赖于测试用例的设计与执行。测试用例是根据系统需求文档编写的,覆盖所有功能模块及其边界情况。每个测试用例包含输入数据、预期结果和实际结果的对比,以验证系统的功能是否按预期工作。
常见的测试用例包括功能测试用例、边界测试用例和异常测试用例。功能测试用例针对系统的各项功能进行验证;边界测试用例则侧重于输入数据的边界条件,验证系统在极端情况下是否能够稳定运行;异常测试用例则用于验证系统在处理错误输入或异常情况时的反应。本文选择功能测试用例进行系统测试。
在测试执行过程中,记录每个用例的执行结果,并根据实际结果与预期结果的对比,判断系统是否存在缺陷。通过系统化的测试用例执行,可以有效提高测试的覆盖率和效率,为系统的最终上线提供保障。
表6-1 用户登录功能测试表
| 用例名称 | 用户登录系统 |
| 目的 | 测试用户通过正确的用户名和密码可否登录功能 |
| 前提 | 未登录的情况下 |
| 测试流程 | 1) 进入登录页面 2) 输入正确的用户名和密码 |
| 预期结果 | 用户名和密码正确的时候,跳转到登录成功界面,反之则显示错误信息,提示重新输入 |
| 实际结果 | 实际结果与预期结果一致 |
在系统中,创建功能也是基础功能之一,因此创建功能的测试很有代表性。在此章节主要列举在创建时各种情况下系统结果的测试。由于系统涉及创建功能操作过多,因此将多处统称创建功能。
创建数据用例如表6-2 所示。
表6-2 创建数据测试用例
| 测试用例编号 | YL_05 | |
| 测试用例名称 | 系统使用者进行创建数据 | |
| 测试用例描述 | 使用者输入要创建的数据 | |
| 系统入口 | 浏览器 | |
| 步骤 | 预期结果 | 实际结果 |
| 输入完整并且格式正确的数据 | 提示“创建成功”,并显示所有数据 | 预期结果 |
| 核心位置数据但非必要位置不输入数据 | 提示“创建成功”,并显示所有数据 | 预期结果 |
| 核心数据位置不输入数据 | 提示“创建失败” | 预期结果 |
-
-
- 修改数据测试
-
在系统中,修改功能是系统主要实现功能,因此修改功能的测试很有代表性。在此章节主要列举在修改时各种情况下系统结果的测试。由于系统涉及修改功能操作过多,因此将多处数据表记录修改和状态修改统称修改功能。
修改数据用例如表6-3所示。
表6-3 修改数据测试用例
| 测试用例编号 | YL_06 | |
| 测试用例名称 | 系统使用者进行修改数据 | |
| 测试用例描述 | 使用者对可修改的数据项进行修改 | |
| 系统入口 | 浏览器 | |
| 步骤 | 预期结果 | 实际结果 |
| 将现有数据修改成正确的数据 | 提示“修改成功”,并显示所有数据 | 预期结果 |
| 将现有数据修改成错误的数据 | 提示“修改失败” | 预期结果 |
-
-
- 查询数据测试
-
在系统中,查询功能是使用系统使用最多也是最基础的功能,因此查询功能的测试很有代表性。在此章节主要列举在查询时各种情况下系统结果的测试。
查询数据用例如表6-4所示。
表6-4 查询数据测试用例
| 测试用例编号 | YL_05 | |
| 测试用例名称 | 系统使用者进行查询数据 | |
| 测试用例描述 | 全部查询以及输入关键词查询 | |
| 系统入口 | 浏览器 | |
| 步骤 | 预期结果 | 实际结果 |
| 界面自动查询全部 | 显示对应所有记录 | 预期结果 |
| 输入已存在且能匹配成功的关键字 | 显示所查询到的数据 | 预期结果 |
| 输入不存在的关键字 | 显示数据界面为空 | 预期结果 |
在本次测试的过程主要针对所有功能下的添加操作,修改操作和删除操作,并以真实数据一一进行相关功能项目的输入,最终能够保证每个项目涉及的功能都能够正常运行,因此能够保证本次设计的,已实现的功能能够正常运行并且相关数据库的信息也同样保证正确。
经过本次系统测试,车辆租赁系统的各项功能均得到了全面的验证。测试结果显示,系统在不同使用场景下均能稳定运行,功能和性能均达到了预期的设计要求。特别是在数据创建、数据修改以及数据查询等核心功能上,系统展现出了良好的稳定性和准确性。
在测试过程中,发现了少量潜在的缺陷,并及时进行了修复。这些修复工作进一步提升了系统的可靠性和用户体验。通过全面的测试用例执行,确保了系统的测试覆盖率达到了较高水平,为系统的最终上线提供了坚实的保障。
综上所述,本次系统测试取得了圆满成功。车辆租赁系统的功能和性能均达到了预期目标,为系统的后续开发和维护奠定了坚实的基础。该模块将在实际应用中发挥出色的表现,为用户提供高效、便捷的资源管理服务。
- 黄维.基于B/S模式的虚拟网络实验室安全管理体系分析[J].信息系统工程,2024,(05):4-7.
- 张宇薇.HTML5在Web前端开发中的应用[J].集成电路应用,2024,41(04):274-276.
- 邱红丽,张舒雅.基于Django框架的web项目开发研究[J].科学技术创新,2021,(27):97-98.
- 段艺,涂伟忠.Django开发从入门到实践[M].机械工业出版社:202211.635.
- 李艳杰.MySQL数据库下存储过程的综合运用研究[J].现代信息科技,2023,7(11):80-82+88.
- 肖睿,李鲲程,范效亮,等.MySQL数据库应用技术及实践[M].人民邮电出版社:202206.228.
- 明日科技.快速上手Python[M].化学工业出版社:202211.337.
- 明日科技.Python Web开发手册[M].化学工业出版社:202201.411.
- 张锦贤,吴晓玲. 基于Django框架技术的网站设计 [J]. 电脑知识与技术, 2024, 20 (10): 71-73.
- 庞敏. MySQL数据库的数据安全应用设计技术研究 [J]. 数字通信世界, 2024, (09): 25-27.
- Stokes D . Update or migrate? Planning for MySQL 5.7 EOL [J]. InfoWorld.com, 2023, 24 (03): 22-30.
- Guo Z ,Wang H ,He J , et al. PSLSA v2.0: An automatic Python package integrating machine learning models for regional landslide susceptibility assessment [J]. Environmental Modelling and Software, 2025, 186 106367-106367.
- Daniel C ,Greg L . Django 5 for the Impatient:Learn the core concepts of Django to develop Python web applications[M]. Packt Publishing Limited: 2024-09-27.
- 马冉冉. 车辆租赁及买卖企业全成本管理运用思考 [J]. 财会学习, 2024, (33): 129-132.
- 舒国藩. A移动出行公司车辆租赁业务运营监管方案改进研究[D]. 吉林大学, 2024.
- 陈彦蓉. 租赁公司 发力车辆租赁 完善汽车金融服务供给[N]. 金融时报, 2023-06-12 (006).
- 马金亮. 考虑交通拥堵的配送中心车辆租赁-车货匹配两阶段随机规划[D]. 大连海事大学, 2023.
- 杨海龙,高海燕. 车辆租赁模式下的道路客运管理政策改革研究 [J]. 综合运输, 2022, 44 (06): 49-53.
- 吴辰悦. 工程运输中车辆临时租赁的任务分配和利益分配研究[D]. 浙江工商大学, 2022.
- 王丽丽. 电动汽车分时租赁系统建模仿真与分析[D]. 西南财经大学, 2021.
车辆租赁系统设计与实现工作已结束,虽然过程中充满挑战,但内心充满自豪和满足。感谢大学四年间教导我的所有老师,他们的专业知识与人生智慧让我成长为能独立完成系统的学生。特别感谢指导老师,他耐心解答疑惑,引导我解决问题,提升自主解决能力。室友和同学们的宝贵建议和支持也让我取得长足进步。未来,我将继续努力追求卓越,不辜负所学所悟和老师期望。坚信坚定信念和不懈努力,未来定能取得更辉煌成就。期待更美好未来!
车辆租赁系统设计与实现不仅是技术挑战,挫折和困难是成长的垫脚石,让我更深入理解问题,精确找到解决方案。每次解决问题,都感到满足和自豪。
对于未来,我充满期待和信心。无论道路多崎岖,只要保持坚定信念,持续努力,定能取得更大成就。期待将知识和技能运用到实际中,为社会做出更大贡献。
最后,感谢所有帮助和支持我的人。你们的教诲、鼓励和支持让我有今天的成就。我会继续努力,不辜负期望,为实现更美好的未来而奋斗。
登录代码如下:
def Login(self, ctx):
print("===================登录=====================")
ret = {
"error": {
"code": 70000,
"message": "账户不存在",
}
}
body = ctx.body
password = md5hash(body["password"]) or ""
obj = service_select("user").Get_obj(
{"username": body["username"]}, {"like": False}
)
if obj:
user_group = service_select("user_group").Get_obj({'name': obj['user_group']}, {"like": False})
if user_group and user_group['source_table'] != '':
user_obj = service_select(user_group['source_table']).Get_obj({"user_id": obj['user_id']}, {"like": False})
if user_obj['examine_state'] == '未通过':
ret = {
"error": {
"code": 70000,
"message": "账户未通过审核",
}
}
return ret
if user_obj['examine_state'] == '未审核':
ret = {
"error": {
"code": 70000,
"message": "账户未审核",
}
}
return ret
if obj["state"] == 1:
if obj["password"] == password:
timeout = timezone.now()
timestamp = int(time.mktime(timeout.timetuple())) * 1000
token = md5hash(str(obj["user_id"]) + "_" + str(timestamp))
ctx.request.session[token] = obj["user_id"]
service_select("access_token").Add(
{"token": token, "user_id": obj["user_id"]}
)
obj["token"] = token
ret = {
"result": {"obj": obj}
}
else:
ret = {
"error": {
"code": 70000,
"message": "密码错误",
}
}
else:
ret = {
"error": {
"code": 70000,
"message": "用户账户不可用,请联系管理员",
}
}
return ctx.response(json.dumps(ret, ensure_ascii=False))
注册代码如下:
def Register(self, ctx):
print("===================注册=====================")
userService = service_select("user")
body = ctx.body
if "username" not in body and body["username"] == '':
return ctx.response(json.dumps({
"error": {
"code": 70000,
"message": "用户名不能为空",
}
}, ensure_ascii=False))
if "user_group" not in body and body["user_group"] == '':
return ctx.response(json.dumps({
"error": {
"code": 70000,
"message": "用户组不能为空",
}
}, ensure_ascii=False))
if "password" not in body and body["password"] == '':
return ctx.response(json.dumps({
"error": {
"code": 70000,
"message": "密码不能为空",
}
}, ensure_ascii=False))
post_param = body
post_param['nickname'] = body["nickname"] or ""
post_param['password'] = md5hash(body["password"])
obj = userService.Get_obj({"username": post_param['username']}, {"like": False})
if obj:
return ctx.response(json.dumps({
"error": {
"code": 70000,
"message": "用户名已存在",
}
}, ensure_ascii=False))
ret = {
"error": {
"code": 70000,
"message": "注册失败",
}
}
bl = userService.Add(post_param)
if bl:
ret = {
"result": {
"bl": True,
"message": "注册成功"
}
}
return ctx.response(json.dumps(ret, ensure_ascii=False))
找回密码代码如下:
def Forget_password(self, ctx):
print("===================修改密码=====================")
ret = {
"error": {
"code": 70000,
"message": "用户信息不能没有"
}
}
body = ctx.body
if not body["code"]:
return {
"error": {
"code": 70000,
"message": "验证码不存在或者错误"
}
}
obj = service_select("user").Get_obj(
{"username": body["username"]}, {"like": False}
)
if not obj:
return {
"error": {
"code": 70000,
"message": "用户名不存在或者错误"
}
}
password = md5hash(body["password"])
if not password:
return {
"error": {
"code": 70000,
"message": "密码不存在或者错误"
}
}
bl = service_select("user").Set({"user_id": obj["user_id"]}, {"password": password})
if bl:
ret = {"result": {"bl": True, "message": "修改成功"}}
else:
ret = {
"error": {
"code": 70000,
"message": "修改失败",
}
}
return ctx.response(json.dumps(ret, ensure_ascii=False))
修改密码代码如下:
def Change_password(self, ctx):
print("===================修改密码=====================")
ret = {
"error": {
"code": 70000,
"message": "账号未登录",
}
}
request = ctx.request
headers = request.headers
if ("x-auth-token" in headers) and headers["x-auth-token"]:
token = headers["x-auth-token"]
user_id = tokenGetUserId(token, request)
userService = service_select("user")
body = ctx.body
password = md5hash(body["o_password"])
obj = userService.Get_obj({"user_id": user_id, "password": password}, {"like": False})
if obj:
password = md5hash(body["password"])
bl = userService.Set({"user_id": user_id}, {"password": password})
if bl:
ret = {"result": {"bl": True, "message": "修改成功"}}
else:
ret = {
"error": {
"code": 70000,
"message": "修改失败",
}
}
else:
ret = {
"error": {
"code": 70000,
"message": "密码错误",
}
}
else:
ret = {
"error": {
"code": 70000,
"message": "账户未登录",
}
}
return ctx.response(json.dumps(ret, ensure_ascii=False))
增删查改代码如下:
增
def Add(self, ctx):
body = ctx.body
unique = self.config.get("unique")
obj = None
if unique:
qy = {}
for i in range(len(unique)):
key = unique[i]
qy[key] = body.get(key)
obj = self.service.Get_obj(qy)
if not obj:
error = self.Add_before(ctx)
if error["code"]:
return {"error": error}
error = self.Events("add_before", ctx, None)
if error["code"]:
return {"error": error}
result = self.service.Add(body, self.config)
if self.service.error:
return {"error": self.service.error}
res = self.Add_after(ctx, result)
if res:
result = res
res = self.Events("add_after", ctx, result)
if res:
result = res
return {"result": result}
else:
return {"error": {"code": 10000, "message": "已存在"}}
删
def Del(self, ctx):
if len(ctx.query) == 0:
errorMsg = {"code": 30000, "message": "删除条件不能为空!"}
return errorMsg
result = self.service.Del(ctx.query, self.config)
if self.service.error:
return {"error": self.service.error}
return {"result": result}
改
def Set(self, ctx):
error = self.Set_before(ctx)
if error["code"]:
return {"error": error}
error = self.Events("set_before", ctx, None)
if error["code"]:
return {"error": error}
query = ctx.query
if 'page' in query.keys():
del ctx.query['page']
if 'size' in query.keys():
del ctx.query['size']
if 'orderby' in query.keys():
del ctx.query['orderby']
result = self.service.Set(ctx.query, ctx.body, self.config)
if self.service.error:
return {"error": self.service.error}
res = self.Set_after(ctx, result)
if res:
result = res
res = self.Events("set_after", ctx, result)
if res:
result = res
return {"result": result}
查多条数据:
def Get_list(self, ctx):
query = dict(ctx.query)
config_plus = {}
if "field" in query:
field = query.pop("field")
config_plus["field"] = field
if "page" in query:
config_plus["page"] = query.pop("page")
if "size" in query:
config_plus["size"] = query.pop("size")
if "orderby" in query:
config_plus["orderby"] = query.pop("orderby")
if "like" in query:
config_plus["like"] = query.pop("like")
if "groupby" in query:
config_plus["groupby"] = query.pop("groupby")
count = self.service.Count(query)
lst = []
if self.service.error:
return {"error": self.service.error}
elif count:
lst = self.service.Get_list(query,
obj_update(self.config, config_plus))
if self.service.error:
return {"error": self.service.error}
self.interact_list(ctx, lst)
return {"result": {"list": lst, "count": count}}
查一条数据:
def Get_obj(self, ctx):
query = dict(ctx.query)
config_plus = {}
if "field" in query:
field = query.pop("field")
config_plus["field"] = field
obj = self.service.Get_obj(query, obj_update(self.config, config_plus))
if self.service.error:
return {"error": self.service.error}
if obj:
self.interact_obj(ctx, obj)
return {"result": {"obj": obj}}
点赞+收藏+关注博主,私信领取本源代码+数据库

被折叠的 条评论
为什么被折叠?



