本文介绍了一个基于Python的学生公寓管理系统的设计与实现。该系统旨在为学校提供一个方便、高效的学生公寓管理平台,通过本系统的应用,可以显著提高学生公寓管理的效率和便捷性,促进宿舍管理工作的现代化和智能化。
学生公寓管理系统具有以下主要功能:访客预约管理、公寓信息管理、入住记录管理、报修记录管理、费用清单管理、环境评分管理等。通过该系统,学校可以方便地管理学生公寓的入住情况、访客信息以及环境评分管理。同时,学生可以通过系统进行报修记录,提高学生公寓管理的效率和便捷性。
通过对系统的设计与实现,我们达到了预期目标,提高了学生公寓管理的效率和准确性。学校管理人员现在可以更轻松地掌握公寓的动态,而学生们也能享受到更加便捷的服务。该系统的研发不仅改善了学校的住宿环境,也为未来的智能化校园建设奠定了坚实的基础。
关键词:python技术;MYSQL;django框架;学生公寓管理系统
Abstract
This paper introduces the design and implementation of a student apartment management system based on Python. The system aims to provide a convenient and efficient student apartment management platform for the school. Through the application of this system, the efficiency and convenience of student apartment management can be significantly improved, and the modernization and intelligence of dormitory management can be promoted.
Student apartment management system has the following main functions: visitor reservation management, apartment information management, check-in record management, repair record management, cost list management, environmental score management. Through this system, the school can easily manage the occupancy of student apartments, visitor information and environmental score management. At the same time, students can apply for repair records through the system to improve the efficiency and convenience of student apartment management.
Through the design and implementation of the system, we have reached the expected goal and improved the efficiency and accuracy of the student apartment management. School administrators can now more easily keep track of apartment developments, and students can enjoy more convenient services. The research and development of this system not only improves the accommodation environment of the school, but also lays a solid foundation for the future construction of intelligent campus.
Keywords:python technology; MYSQL; django framework; Student apartment management system
1 绪论
随着高等教育机构的不断扩展,学生公寓作为校园生活的重要组成部分,其管理复杂度也日益增加。传统的管理模式往往依赖于手工记录和纸质文件,这不仅效率低下,而且容易导致信息更新不及时、资源分配不合理等问题。特别是在面对大量学生入住、退宿、调换宿舍等频繁变动的情况下,传统方式难以满足现代高校对于高效管理和优质服务的需求。此外,随着信息技术的发展,学生对住宿环境的要求也在不断提高,他们期望能够通过便捷的数字化平台获取服务和支持。因此,开发一个智能化的学生公寓管理系统成为提升校园管理水平和服务质量的关键。
近年来,信息技术的迅猛发展为解决上述问题提供了新的思路和技术手段。云计算、大数据等新兴技术的应用,使得构建一个集成化、自动化的学生公寓管理系统成为可能。例如,利用物联网技术可以实时监控宿舍内的水电使用情况,实现智能计量和远程控制;借助大数据分析,可以预测宿舍需求趋势,优化资源配置;而人工智能则可以帮助处理学生的日常咨询和报修请求,提供个性化的服务体验。这些技术的应用不仅提高了管理效率,还增强了学生的满意度和参与感,促进了校园社区的和谐发展。
为了响应国家关于智慧校园建设的号召,并结合国内外先进的学生公寓管理经验,本研究旨在设计并实现一个基于Python语言的学生公寓管理系统。该系统将整合多种信息技术,以满足学校对学生公寓管理的多样化需求。具体来说,它将提供包括访客预约管理、公寓信息管理、入住记录管理、报修记录管理、费用清单管理、环境评分管理等功能在内的综合服务平台。同时,系统还将注重用户体验,确保操作简便、界面友好,并支持多终端访问。通过本项目的实施,希望能够为高校提供一个现代化、智能化的学生公寓管理解决方案,推动校园管理工作的信息化进程,为广大学生创造一个更加舒适、便利的生活学习环境。
开发一个集成访客预约管理、公寓信息管理、入住记录管理、报修记录管理、费用清单管理和环境评分管理的学生公寓管理系统,对于提升校园生活质量和管理效率具有重要的现实意义。首先,该系统通过信息化手段优化了访客预约流程,确保来访人员的信息提前得到审核和记录,提高了安全性并减少了不必要的等待时间。同时,公寓信息管理模块能够实时更新宿舍的可用状态、设施配置等信息,方便管理人员进行资源调配,也为学生提供了透明的选择依据。此外,入住记录管理功能使得学生的入住、退宿和调换宿舍等操作更加规范有序,减少了人为错误和纠纷的发生。这些功能的实现不仅简化了日常管理工作,还为学校管理层提供了准确的数据支持,有助于做出更科学的决策,从而提高整体管理效率和服务水平。
从服务学生和促进社区和谐的角度来看,本研究的意义尤为突出。报修记录管理模块允许学生在线提交维修请求,并能实时跟踪处理进度,确保问题得到及时解决,提升了居住舒适度。费用清单管理则实现了水电费、住宿费等各项费用的自动计算和账单生成,支持在线支付,增加了缴费的便捷性和透明度。环境评分管理功能鼓励学生参与宿舍卫生和环境维护,通过定期评分和反馈机制,营造整洁、健康的居住环境。这些功能不仅改善了学生的住宿体验,增强了他们的责任感和归属感,还促进了学生之间的互助合作,构建了一个积极向上的宿舍文化氛围。通过提供高效、便捷的服务平台,该系统将大大提升学生的满意度,助力高校打造温馨和谐的校园生活环境。
1.3论文结构与章节安排
论文将分层次经行编排,除去论文摘要致谢文献参考部分,正文部分还会对网站需求做出分析,以及阐述大体的设计和实现的功能,最后罗列部分调测记录,论文主要架构如下:
第一章:引言。第一章主要介绍了课题研究的背景,研究意义和本文的主要工作。
第二章:系统需求分析。第二章主要从系统的用户、功能等方面进行需求分析。
第三章:系统设计。第三章主要对系统框架、系统功能模块、数据库进行功能设计。
第四章:系统实现。第四章主要介绍了系统框架搭建、系统界面的实现。
第五章:系统测试。第五章主要对系统的部分界面进行测试并对主要功能进行测试
2 学生公寓管理系统系统分析
系统分析是开发一个项目的先决条件,通过系统分析可以很好的了解系统的主体用户的基本需求情况,同时这也是项目的开发的原因。进而对系统开发进行可行性分析,通常包括技术可行性、经济可行性等,可行性分析同时也是从项目整体角度进行的分析。然后就是对项目的具体需求进行分析,分析的手段一般都是通过用户的用例图来实现。下面是详细的介绍。
2.1 可行性分析
开发集成多种管理功能的学生公寓管理系统在经济上具有显著优势。首先,自动化流程如访客预约、费用清单管理和报修记录管理将大幅降低人力成本,减少人工操作和错误。其次,智能宿舍分配和资源管理能优化宿舍利用率,减少空置浪费,提高资产回报率。及时的报修处理可降低维修成本,延长设施使用寿命;而环境评分管理有助于维持宿舍卫生,减少清洁费用。尽管初期投入不可避免,但长期来看,该系统通过提升管理效率和服务质量,不仅能节省运营成本,还能吸引更多优质生源,带来间接经济效益。因此,这项投资具备较高的经济回报率和可持续发展的潜力。
(2)操作可行性:
此次项目设计参考了几个该模式下网站的开发案例,对他们的操作界面分析,将众多案例结合在一起,突出以人为本简化操作,所以具有基本计算机知识的人都会操作本项目。
因此操作可行性也没有问题。
(3)技术可行性:
技术可行性指的是对于搭建框架的可行性,以及有更优秀的技术出现时系统的技术更新换代的纳新性如何,开发时间成本费用比如何。
现有的python技术能够迎合所有电子商务系统的搭建。开发这个学生公寓管理系统的时候我采用了python+MYSQL用以运行整体程序。
综上所述技术可行性也没有问题。
(4)法律可行性:
从开发者角度来看,python和MYSQL是网上开源且免费的,在知识产权方面不会产生任何法律纠纷。
从用户使用角度来看,只要不再系统上贩卖违禁品,对系统做出条约协议,杜绝非法支付即可。
综上所述法律可行性也没有问题。
按照学生公寓管理系统的角色,我划分为了学生用户模块、寓管用户模块、维修用户功能模块和管理员管理模块这四大部分。
(1)注册登录:用户可以通过注册成为系统用户,注册后可以用账号密码登录系统。
(2)首页:当用户进入系统的时候,首先映入眼帘的是系统的首页、网站公告、新闻资讯、访客预约、公寓信息等内容。
(3)我的账户:用户可以在个人账户中查看并管理自己的个人信息。包括个人资料、修改密码等。
(4)网站公告:用户点击可查看网站公告、关于我们、联系方式和网站介绍等信息,方便用户浏览了解系统公告信息。
(5)新闻资讯:用户点击可查看新闻资讯列表,同时可对资讯文章进行点赞、收藏和评论。
(6)访客预约:学生用户点击可填写访客预约信息,包括访客姓名、证件号码、访客手机、到访房间、到访时间和到访备注。
(7)公寓信息:学生用户点击可通过搜索关键字进行查看公寓信息列表,点击进入感兴趣的公寓可查看详情信息,同时可进行点赞、收藏和评论。点击“申请入住”按钮可填写申请信息信息,包括入住时间和入住备注。
(8)个人中心:个人中心包含多个功能模块,如个人首页、入住记录、报修记录、费用清单、环境评分、收藏和评论管理。点击进入“入住记录”可查看寓管用户审核信息,同时可点击“报修”按钮填写报修信息,包括现场图片、报修时间、报修内容。同时可点击其他功能进行查询和管理。
寓管用户:
(1)注册登录:用户可以通过注册成为寓管用户,注册后可以用账号密码登录系统。
(2)后台首页:寓管用户点击可查看公寓信息、报修记录、费用清单等数据统计图。
(3)访客预约管理:寓管用户点击可查看访客预约列表。
(4)公寓信息管理:公寓信息管理包含公寓信息列表和公寓信息添加;点击“公寓信息添加”可填写相关信息,包括房间名称、房间编号、房间图片、人群分类、入住人数、房间楼层和房间介绍。
(5)入住记录管理:寓管用户点击可通过搜索学生电话、房间编号和审核状态进行查看入住记录列表,可对学生用户的入住申请进行审核回复;同时可点击“结费”按钮填写费用信息,包括当月水费、当月电费、住宿费用、维修费用、耗材费用、其他费用、结费时间和费用备注。
(6)报修记录管理:寓管用户点击可查看报修记录列表,可对报修申请进行审核回复,同时可选择维修人员进行维修工作。
(7)费用清单管理:寓管用户点击可查看费用清单列表。
(8)环境评分管理:寓管用户点击可查看环境评分列表。
维修用户:
(1)注册登录:用户可以通过注册成为维修用户,注册后可以用账号密码登录系统。
(2)公寓信息管理:维修用户点击可通过搜索房间名称、房间编号和入住人数进行查看公寓信息列表。
(3)报修记录管理:维修用户点击可通过搜索学生电话、房间编号、维修状态和审核状态进行查看报修记录列表,点击进入可填写为维修信息,包括维修状态和维修报告。
(4)环境评分管理:环境评分管理包含环境评分列表和环境评分添加;点击“环境评分添加”可填写评分信息,包括学生账号、学生姓名、学生电话、房间名称、房间编号、卫生评分、整洁评分、纪律评分和评分备注。
管理员:
(1)登录:管理员账号密码由系统生成,可使用账号密码可进行登录系统后台,使用系统功能进行管理,并可对自己的个人信息和密码进行管控。
(2)后台首页:管理员点击可查看公寓信息、报修记录、费用清单等数据统计图。
(3)系统用户:管理员可以查看系统用户(管理员、学生用户、寓管用户、维修用户)列表中某个用户的详情,可以对用户信息进行查询、审核、添加和删除操作。
(4)访客预约管理:访客预约管理包含访客预约列表和访客预约添加;管理员可通过搜索访客姓名、访客手机和到访时间进行查看访客预约信息,同时可对访客预约信息进行增删改查。
(5)公寓信息管理:公寓信息管理包含公寓信息列表和公寓信息添加;管理员可通过搜索房间名称、房间编号和入住人数进行查看公寓信息,同时可对公寓信息进行增删改查。
(6)入住记录管理:管理员点击可查看入住记录列表,同时可对入住记录进行增删改查。
(7)报修记录管理:管理员点击可查看报修记录列表,同时可对报修记录进行增删改查。
(8)费用清单管理:管理员点击可查看费用清单列表,同时可对费用清单进行增删改查。
(9)环境评分管理:管理员点击可查看环境评分列表,同时可对环境评分进行增删改查。
(10)系统管理:管理员点击可查看轮播图;如需添加新的轮播图,点击右侧“添加”按钮,上传图片,输入标题和链接,点击“确认”按钮进行添加同时可对轮播图进行增删改查。
(11)网站公告管理:当管理点击“网站公告管理”时,可查看网站公告;如需添加新的公告信息,点击右侧“添加”按钮,输入标题和正文,点击“确认”按钮进行添加。同时可对网站公告进行增删改查。
(12)资源管理:管理员点击可查看新闻咨讯和咨讯分类;如需添加新的资讯,点击“添加”按钮,上传封面图,输入标题,选择分类,输入标签、描述和正文,点击“确认”按钮进行添加。同时可对咨讯和分类进行增删改查。
学生公寓管理系统的非功能性需求比如学生公寓管理系统的安全性怎么样,可靠性怎么样,性能怎么样,可拓展性怎么样等。具体可以表示在如下2-1表格中:
表2-1学生公寓管理系统非功能需求表
| 安全性 | 主要指学生公寓管理系统数据库的安装,数据库的使用和密码的设定必须合乎规范。 |
| 可靠性 | 可靠性是指学生公寓管理系统能够安装用户的指示进行操作,经过测试,可靠性90%以上。 |
| 性能 | 性能是影响学生公寓管理系统占据市场的必要条件,所以性能最好要佳才好。 |
| 可扩展性 | 比如数据库预留多个属性,比如接口的使用等确保了系统的非功能性需求。 |
| 易用性 | 用户只要跟着学生公寓管理系统的页面展示内容进行操作,就可以了。 |
| 可维护性 | 学生公寓管理系统开发的可维护性是非常重要的,经过测试,可维护性没有问题 |
2.4 系统用例分析
通过2.3功能的分析,得出了本学生公寓管理系统的用例图:
学生用户角色用例如图2-2所示。

图2-2 学生公寓管理学生用户角色用例图
寓管用户角色用例如图2-3所示。

图2-3 学生公寓管理寓管用户角色用例图
维修用户角色用例如图2-4所示。

图2-4 学生公寓管理维修用户角色用例图
web后台管理上的管理员是维护整个学生公寓管理系统中所有数据信息的。管理员角色用例如图2-5所示。

本章主要通过对学生公寓管理系统的可行性分析、功能需求分析、系统用例分析,确定整个学生公寓管理系统要实现的功能。同时也为学生公寓管理系统的代码实现和测试提供了标准。
本章主要讨论的内容包括学生公寓管理系统的功能模块设计、数据库系统设计。
3.1 系统架构设计
本学生公寓管理系统从架构上分为三层:表现层(UI)、业务逻辑层(BLL)以及数据层(DL)。

图3-1学生公寓管理系统系统架构设计图
表现层(UI):又称UI层,主要完成本学生公寓管理系统的UI交互功能,一个良好的UI可以打打提高用户的用户体验,增强用户使用本学生公寓管理系统时的舒适度。UI的界面设计也要适应不同版本的学生公寓管理系统以及不同尺寸的分辨率,以做到良好的兼容性。UI交互功能要求合理,用户进行交互操作时必须要得到与之相符的交互结果,这就要求表现层要与业务逻辑层进行良好的对接。
业务逻辑层(BLL):主要完成本学生公寓管理系统的数据处理功能。用户从表现层传输过来的数据经过业务逻辑层进行处理交付给数据层,系统从数据层读取的数据经过业务逻辑层进行处理交付给表现层。
数据层(DL):由于本学生公寓管理系统的数据是放在服务端的mysql数据库中,因此本属于服务层的部分可以直接整合在业务逻辑层中,所以数据层中只有数据库,其主要完成本学生公寓管理系统的数据存储和管理功能。
3.2 系统功能模块设计
在上一章节中主要对系统的功能性需求和非功能性需求进行分析,并且根据需求分析了本学生公寓管理系统中的用例。那么接下来就要开始对本学生公寓管理系统的架构、主要功能和数据库开始进行设计。学生公寓管理系统根据前面章节的需求分析得出,其总体设计模块图如图3-2所示。

图3-2 学生公寓管理系统功能模块图
数据库设计一般包括需求分析、概念模型设计、数据库表建立三大过程,其中需求分析前面章节已经阐述,概念模型设计有概念模型和逻辑结构设计两部分。
3.3.1 数据库概念结构设计
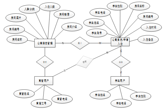
下面是整个学生公寓管理系统中主要的数据库表总E-R实体关系图。

图3-3 学生公寓管理系统总E-R关系图
通过上一小节中学生公寓管理系统中总E-R关系图上得出一共需要创建很多个数据表。在此我主要罗列几个主要的数据库表结构设计。
| 编号 | 名称 | 数据类型 | 长度 | 小数位 | 允许空值 | 主键 | 默认值 | 说明 |
| 1 | token_id | int | 10 | 0 | N | Y | 临时访问牌ID | |
| 2 | token | varchar | 64 | 0 | Y | N | 临时访问牌 | |
| 3 | info | text | 65535 | 0 | Y | N | ||
| 4 | maxage | int | 10 | 0 | N | N | 2 | 最大寿命:默认2小时 |
| 5 | create_time | timestamp | 19 | 0 | N | N | CURRENT_TIMESTAMP | 创建时间: |
| 6 | update_time | timestamp | 19 | 0 | N | N | CURRENT_TIMESTAMP | 更新时间: |
| 7 | user_id | int | 10 | 0 | N | N | 0 | 用户编号: |
| 编号 | 名称 | 数据类型 | 长度 | 小数位 | 允许空值 | 主键 | 默认值 | 说明 |
| 1 | apartment_information_id | int | 10 | 0 | N | Y | 公寓信息ID | |
| 2 | room_name | varchar | 64 | 0 | Y | N | 房间名称 | |
| 3 | room_number | varchar | 64 | 0 | Y | N | 房间编号 | |
| 4 | room_picture | varchar | 255 | 0 | Y | N | 房间图片 | |
| 5 | population_classification | varchar | 64 | 0 | Y | N | 人群分类 | |
| 6 | number_of_guests | varchar | 64 | 0 | Y | N | 入住人数 | |
| 7 | room_floor | varchar | 64 | 0 | Y | N | 房间楼层 | |
| 8 | room_introduction | longtext | 2147483647 | 0 | Y | N | 房间介绍 | |
| 9 | hits | int | 10 | 0 | N | N | 0 | 点击数 |
| 10 | praise_len | int | 10 | 0 | N | N | 0 | 点赞数 |
| 11 | check_in_record_limit_times | int | 10 | 0 | N | N | 0 | 申请入住限制次数 |
| 12 | create_time | datetime | 19 | 0 | N | N | CURRENT_TIMESTAMP | 创建时间 |
| 13 | update_time | timestamp | 19 | 0 | N | N | CURRENT_TIMESTAMP | 更新时间 |
| 编号 | 名称 | 数据类型 | 长度 | 小数位 | 允许空值 | 主键 | 默认值 | 说明 |
| 1 | article_id | mediumint | 8 | 0 | N | Y | 文章id:[0,8388607] | |
| 2 | title | varchar | 125 | 0 | N | Y | 标题:[0,125]用于文章和html的title标签中 | |
| 3 | type | varchar | 64 | 0 | N | N | 0 | 文章分类:[0,1000]用来搜索指定类型的文章 |
| 4 | hits | int | 10 | 0 | N | N | 0 | 点击数:[0,1000000000]访问这篇文章的人次 |
| 5 | praise_len | int | 10 | 0 | N | N | 0 | 点赞数 |
| 6 | create_time | timestamp | 19 | 0 | N | N | CURRENT_TIMESTAMP | 创建时间: |
| 7 | update_time | timestamp | 19 | 0 | N | N | CURRENT_TIMESTAMP | 更新时间: |
| 8 | source | varchar | 255 | 0 | Y | N | 来源:[0,255]文章的出处 | |
| 9 | url | varchar | 255 | 0 | Y | N | 来源地址:[0,255]用于跳转到发布该文章的网站 | |
| 10 | tag | varchar | 255 | 0 | Y | N | 标签:[0,255]用于标注文章所属相关内容,多个标签用空格隔开 | |
| 11 | content | longtext | 2147483647 | 0 | Y | N | 正文:文章的主体内容 | |
| 12 | img | varchar | 255 | 0 | Y | N | 封面图 | |
| 13 | description | text | 65535 | 0 | Y | N | 文章描述 |
| 编号 | 名称 | 数据类型 | 长度 | 小数位 | 允许空值 | 主键 | 默认值 | 说明 |
| 1 | type_id | smallint | 5 | 0 | N | Y | 分类ID:[0,10000] | |
| 2 | display | smallint | 5 | 0 | N | N | 100 | 显示顺序:[0,1000]决定分类显示的先后顺序 |
| 3 | name | varchar | 16 | 0 | N | N | 分类名称:[2,16] | |
| 4 | father_id | smallint | 5 | 0 | N | N | 0 | 上级分类ID:[0,32767] |
| 5 | description | varchar | 255 | 0 | Y | N | 描述:[0,255]描述该分类的作用 | |
| 6 | icon | text | 65535 | 0 | Y | N | 分类图标: | |
| 7 | url | varchar | 255 | 0 | Y | N | 外链地址:[0,255]如果该分类是跳转到其他网站的情况下,就在该URL上设置 | |
| 8 | create_time | timestamp | 19 | 0 | N | N | CURRENT_TIMESTAMP | 创建时间: |
| 9 | update_time | timestamp | 19 | 0 | N | N | CURRENT_TIMESTAMP | 更新时间: |
| 编号 | 名称 | 数据类型 | 长度 | 小数位 | 允许空值 | 主键 | 默认值 | 说明 |
| 1 | auth_id | int | 10 | 0 | N | Y | 授权ID: | |
| 2 | user_group | varchar | 64 | 0 | Y | N | 用户组: | |
| 3 | mod_name | varchar | 64 | 0 | Y | N | 模块名: | |
| 4 | table_name | varchar | 64 | 0 | Y | N | 表名: | |
| 5 | page_title | varchar | 255 | 0 | Y | N | 页面标题: | |
| 6 | path | varchar | 255 | 0 | Y | N | 路由路径: | |
| 7 | parent | varchar | 64 | 0 | Y | N | 父级菜单 | |
| 8 | parent_sort | int | 10 | 0 | N | N | 0 | 父级菜单排序 |
| 9 | position | varchar | 32 | 0 | Y | N | 位置: | |
| 10 | mode | varchar | 32 | 0 | N | N | _blank | 跳转方式: |
| 11 | add | tinyint | 3 | 0 | N | N | 1 | 是否可增加: |
| 12 | del | tinyint | 3 | 0 | N | N | 1 | 是否可删除: |
| 13 | set | tinyint | 3 | 0 | N | N | 1 | 是否可修改: |
| 14 | get | tinyint | 3 | 0 | N | N | 1 | 是否可查看: |
| 15 | field_add | text | 65535 | 0 | Y | N | 添加字段: | |
| 16 | field_set | text | 65535 | 0 | Y | N | 修改字段: | |
| 17 | field_get | text | 65535 | 0 | Y | N | 查询字段: | |
| 18 | table_nav_name | varchar | 500 | 0 | Y | N | 跨表导航名称: | |
| 19 | table_nav | varchar | 500 | 0 | Y | N | 跨表导航: | |
| 20 | option | text | 65535 | 0 | Y | N | 配置: | |
| 21 | create_time | timestamp | 19 | 0 | N | N | CURRENT_TIMESTAMP | 创建时间: |
| 22 | update_time | timestamp | 19 | 0 | N | N | CURRENT_TIMESTAMP | 更新时间: |
| 编号 | 名称 | 数据类型 | 长度 | 小数位 | 允许空值 | 主键 | 默认值 | 说明 |
| 1 | check_in_record_id | int | 10 | 0 | N | Y | 入住记录ID | |
| 2 | student_account | int | 10 | 0 | Y | N | 0 | 学生账号 |
| 3 | student_name | varchar | 64 | 0 | Y | N | 学生姓名 | |
| 4 | student_phone_number | varchar | 64 | 0 | Y | N | 学生电话 | |
| 5 | student_gender | varchar | 64 | 0 | Y | N | 学生性别 | |
| 6 | room_name | varchar | 64 | 0 | Y | N | 房间名称 | |
| 7 | room_number | varchar | 64 | 0 | Y | N | 房间编号 | |
| 8 | check_in_time | datetime | 19 | 0 | Y | N | 入住时间 | |
| 9 | check_in_remarks | text | 65535 | 0 | Y | N | 入住备注 | |
| 10 | examine_state | varchar | 16 | 0 | N | N | 未审核 | 审核状态 |
| 11 | examine_reply | varchar | 16 | 0 | Y | N | 审核回复 | |
| 12 | repair_record_limit_times | int | 10 | 0 | N | N | 0 | 报修限制次数 |
| 13 | cost_list_limit_times | int | 10 | 0 | N | N | 0 | 结费限制次数 |
| 14 | create_time | datetime | 19 | 0 | N | N | CURRENT_TIMESTAMP | 创建时间 |
| 15 | update_time | timestamp | 19 | 0 | N | N | CURRENT_TIMESTAMP | 更新时间 |
| 16 | source_table | varchar | 255 | 0 | Y | N | 来源表 | |
| 17 | source_id | int | 10 | 0 | Y | N | 来源ID | |
| 18 | source_user_id | int | 10 | 0 | Y | N | 来源用户 |
| 编号 | 名称 | 数据类型 | 长度 | 小数位 | 允许空值 | 主键 | 默认值 | 说明 |
| 1 | code_token_id | int | 10 | 0 | N | Y | ||
| 2 | token | varchar | 255 | 0 | Y | N | ||
| 3 | code | varchar | 255 | 0 | Y | N | 验证码 | |
| 4 | expire_time | timestamp | 19 | 0 | N | N | CURRENT_TIMESTAMP | 失效时间 |
| 5 | create_time | timestamp | 19 | 0 | N | N | CURRENT_TIMESTAMP | 创建时间 |
| 6 | update_time | timestamp | 19 | 0 | N | N | CURRENT_TIMESTAMP | 更新时间: |
| 编号 | 名称 | 数据类型 | 长度 | 小数位 | 允许空值 | 主键 | 默认值 | 说明 |
| 1 | collect_id | int | 10 | 0 | N | Y | 收藏ID: | |
| 2 | user_id | int | 10 | 0 | N | N | 0 | 收藏人ID: |
| 3 | source_table | varchar | 255 | 0 | Y | N | 来源表: | |
| 4 | source_field | varchar | 255 | 0 | Y | N | 来源字段: | |
| 5 | source_id | int | 10 | 0 | N | N | 0 | 来源ID: |
| 6 | title | varchar | 255 | 0 | Y | N | 标题: | |
| 7 | img | varchar | 255 | 0 | Y | N | 封面: | |
| 8 | create_time | timestamp | 19 | 0 | N | N | CURRENT_TIMESTAMP | 创建时间: |
| 9 | update_time | timestamp | 19 | 0 | N | N | CURRENT_TIMESTAMP | 更新时间: |
| 编号 | 名称 | 数据类型 | 长度 | 小数位 | 允许空值 | 主键 | 默认值 | 说明 |
| 1 | comment_id | int | 10 | 0 | N | Y | 评论ID: | |
| 2 | user_id | int | 10 | 0 | N | N | 0 | 评论人ID: |
| 3 | reply_to_id | int | 10 | 0 | N | N | 0 | 回复评论ID:空为0 |
| 4 | content | longtext | 2147483647 | 0 | Y | N | 内容: | |
| 5 | nickname | varchar | 255 | 0 | Y | N | 昵称: | |
| 6 | avatar | varchar | 255 | 0 | Y | N | 头像地址:[0,255] | |
| 7 | create_time | timestamp | 19 | 0 | N | N | CURRENT_TIMESTAMP | 创建时间: |
| 8 | update_time | timestamp | 19 | 0 | N | N | CURRENT_TIMESTAMP | 更新时间: |
| 9 | source_table | varchar | 255 | 0 | Y | N | 来源表: | |
| 10 | source_field | varchar | 255 | 0 | Y | N | 来源字段: | |
| 11 | source_id | int | 10 | 0 | N | N | 0 | 来源ID: |
| 编号 | 名称 | 数据类型 | 长度 | 小数位 | 允许空值 | 主键 | 默认值 | 说明 |
| 1 | cost_list_id | int | 10 | 0 | N | Y | 费用清单ID | |
| 2 | student_account | int | 10 | 0 | Y | N | 0 | 学生账号 |
| 3 | student_name | varchar | 64 | 0 | Y | N | 学生姓名 | |
| 4 | student_phone_number | varchar | 64 | 0 | Y | N | 学生电话 | |
| 5 | room_name | varchar | 64 | 0 | Y | N | 房间名称 | |
| 6 | room_number | varchar | 64 | 0 | Y | N | 房间编号 | |
| 7 | monthly_water_fee | double | 9 | 2 | Y | N | 0.00 | 当月水费 |
| 8 | monthly_electricity_bill | double | 9 | 2 | Y | N | 0.00 | 当月电费 |
| 9 | accommodation_expenses | double | 9 | 2 | Y | N | 0.00 | 住宿费用 |
| 10 | maintenance_costs | double | 9 | 2 | Y | N | 0.00 | 维修费用 |
| 11 | consumable_expenses | double | 9 | 2 | Y | N | 0.00 | 耗材费用 |
| 12 | other_expenses | double | 9 | 2 | Y | N | 0.00 | 其他费用 |
| 13 | total_price | double | 9 | 2 | Y | N | 0.00 | 合计总价 |
| 14 | payment_time | datetime | 19 | 0 | Y | N | 结费时间 | |
| 15 | expense_remarks | text | 65535 | 0 | Y | N | 费用备注 | |
| 16 | pay_state | varchar | 16 | 0 | N | N | 未支付 | 支付状态 |
| 17 | pay_type | varchar | 16 | 0 | Y | N | 支付类型: 微信、支付宝、网银 | |
| 18 | create_time | datetime | 19 | 0 | N | N | CURRENT_TIMESTAMP | 创建时间 |
| 19 | update_time | timestamp | 19 | 0 | N | N | CURRENT_TIMESTAMP | 更新时间 |
| 20 | source_table | varchar | 255 | 0 | Y | N | 来源表 | |
| 21 | source_id | int | 10 | 0 | Y | N | 来源ID | |
| 22 | source_user_id | int | 10 | 0 | Y | N | 来源用户 |
| 编号 | 名称 | 数据类型 | 长度 | 小数位 | 允许空值 | 主键 | 默认值 | 说明 |
| 1 | environmental_rating_id | int | 10 | 0 | N | Y | 环境评分ID | |
| 2 | repair_account | int | 10 | 0 | Y | N | 0 | 维修账号 |
| 3 | student_account | int | 10 | 0 | Y | N | 0 | 学生账号 |
| 4 | student_name | varchar | 64 | 0 | Y | N | 学生姓名 | |
| 5 | student_phone_number | varchar | 64 | 0 | Y | N | 学生电话 | |
| 6 | room_name | varchar | 64 | 0 | Y | N | 房间名称 | |
| 7 | room_number | varchar | 64 | 0 | Y | N | 房间编号 | |
| 8 | hygiene_rating | double | 9 | 2 | Y | N | 0.00 | 卫生评分 |
| 9 | cleanliness_rating | double | 9 | 2 | Y | N | 0.00 | 整洁评分 |
| 10 | discipline_rating | double | 9 | 2 | Y | N | 0.00 | 纪律评分 |
| 11 | rating_remarks | text | 65535 | 0 | Y | N | 评分备注 | |
| 12 | create_time | datetime | 19 | 0 | N | N | CURRENT_TIMESTAMP | 创建时间 |
| 13 | update_time | timestamp | 19 | 0 | N | N | CURRENT_TIMESTAMP | 更新时间 |
| 14 | source_table | varchar | 255 | 0 | Y | N | 来源表 | |
| 15 | source_id | int | 10 | 0 | Y | N | 来源ID | |
| 16 | source_user_id | int | 10 | 0 | Y | N | 来源用户 |
| 编号 | 名称 | 数据类型 | 长度 | 小数位 | 允许空值 | 主键 | 默认值 | 说明 |
| 1 | hits_id | int | 10 | 0 | N | Y | 点赞ID: | |
| 2 | user_id | int | 10 | 0 | N | N | 0 | 点赞人: |
| 3 | create_time | timestamp | 19 | 0 | N | N | CURRENT_TIMESTAMP | 创建时间: |
| 4 | update_time | timestamp | 19 | 0 | N | N | CURRENT_TIMESTAMP | 更新时间: |
| 5 | source_table | varchar | 255 | 0 | Y | N | 来源表: | |
| 6 | source_field | varchar | 255 | 0 | Y | N | 来源字段: | |
| 7 | source_id | int | 10 | 0 | N | N | 0 | 来源ID: |
| 编号 | 名称 | 数据类型 | 长度 | 小数位 | 允许空值 | 主键 | 默认值 | 说明 |
| 1 | notice_id | mediumint | 8 | 0 | N | Y | 公告id: | |
| 2 | title | varchar | 125 | 0 | N | N | 标题: | |
| 3 | content | longtext | 2147483647 | 0 | Y | N | 正文: | |
| 4 | create_time | timestamp | 19 | 0 | N | N | CURRENT_TIMESTAMP | 创建时间: |
| 5 | update_time | timestamp | 19 | 0 | N | N | CURRENT_TIMESTAMP | 更新时间: |
表praise (点赞)
| 编号 | 名称 | 数据类型 | 长度 | 小数位 | 允许空值 | 主键 | 默认值 | 说明 |
| 1 | praise_id | int | 10 | 0 | N | Y | 点赞ID: | |
| 2 | user_id | int | 10 | 0 | N | N | 0 | 点赞人: |
| 3 | create_time | timestamp | 19 | 0 | N | N | CURRENT_TIMESTAMP | 创建时间: |
| 4 | update_time | timestamp | 19 | 0 | N | N | CURRENT_TIMESTAMP | 更新时间: |
| 5 | source_table | varchar | 255 | 0 | Y | N | 来源表: | |
| 6 | source_field | varchar | 255 | 0 | Y | N | 来源字段: | |
| 7 | source_id | int | 10 | 0 | N | N | 0 | 来源ID: |
| 8 | status | bit | 1 | 0 | N | N | 1 | 点赞状态:1为点赞,0已取消 |
| 编号 | 名称 | 数据类型 | 长度 | 小数位 | 允许空值 | 主键 | 默认值 | 说明 |
| 1 | repair_record_id | int | 10 | 0 | N | Y | 报修记录ID | |
| 2 | student_account | int | 10 | 0 | Y | N | 0 | 学生账号 |
| 3 | student_name | varchar | 64 | 0 | Y | N | 学生姓名 | |
| 4 | student_phone_number | varchar | 64 | 0 | Y | N | 学生电话 | |
| 5 | room_name | varchar | 64 | 0 | Y | N | 房间名称 | |
| 6 | room_number | varchar | 64 | 0 | Y | N | 房间编号 | |
| 7 | on_site_pictures | varchar | 255 | 0 | Y | N | 现场图片 | |
| 8 | repair_time | datetime | 19 | 0 | Y | N | 报修时间 | |
| 9 | reported_repair_content | text | 65535 | 0 | Y | N | 报修内容 | |
| 10 | repair_personnel | int | 10 | 0 | Y | N | 0 | 维修人员 |
| 11 | maintenance_status | varchar | 64 | 0 | Y | N | 维修状态 | |
| 12 | repair_report | text | 65535 | 0 | Y | N | 维修报告 | |
| 13 | examine_state | varchar | 16 | 0 | N | N | 未审核 | 审核状态 |
| 14 | examine_reply | varchar | 16 | 0 | Y | N | 审核回复 | |
| 15 | environmental_rating_limit_times | int | 10 | 0 | N | N | 0 | 评分限制次数 |
| 16 | create_time | datetime | 19 | 0 | N | N | CURRENT_TIMESTAMP | 创建时间 |
| 17 | update_time | timestamp | 19 | 0 | N | N | CURRENT_TIMESTAMP | 更新时间 |
| 18 | source_table | varchar | 255 | 0 | Y | N | 来源表 | |
| 19 | source_id | int | 10 | 0 | Y | N | 来源ID | |
| 20 | source_user_id | int | 10 | 0 | Y | N | 来源用户 |
| 编号 | 名称 | 数据类型 | 长度 | 小数位 | 允许空值 | 主键 | 默认值 | 说明 |
| 1 | repair_users_id | int | 10 | 0 | N | Y | 维修用户ID | |
| 2 | repair_name | varchar | 64 | 0 | Y | N | 维修姓名 | |
| 3 | maintenance_worker_number | varchar | 64 | 0 | Y | N | 维修工号 | |
| 4 | repair_phone_number | varchar | 64 | 0 | Y | N | 维修电话 | |
| 5 | examine_state | varchar | 16 | 0 | N | N | 已通过 | 审核状态 |
| 6 | user_id | int | 10 | 0 | N | N | 0 | 用户ID |
| 7 | create_time | datetime | 19 | 0 | N | N | CURRENT_TIMESTAMP | 创建时间 |
| 8 | update_time | timestamp | 19 | 0 | N | N | CURRENT_TIMESTAMP | 更新时间 |
| 编号 | 名称 | 数据类型 | 长度 | 小数位 | 允许空值 | 主键 | 默认值 | 说明 |
| 1 | residential_users_id | int | 10 | 0 | N | Y | 寓管用户ID | |
| 2 | name_of_the_residential_property | varchar | 64 | 0 | Y | N | 寓管姓名 | |
| 3 | residential_pipe_worker_id | varchar | 64 | 0 | Y | N | 寓管工号 | |
| 4 | residential_telephone | varchar | 64 | 0 | Y | N | 寓管电话 | |
| 5 | examine_state | varchar | 16 | 0 | N | N | 已通过 | 审核状态 |
| 6 | user_id | int | 10 | 0 | N | N | 0 | 用户ID |
| 7 | create_time | datetime | 19 | 0 | N | N | CURRENT_TIMESTAMP | 创建时间 |
| 8 | update_time | timestamp | 19 | 0 | N | N | CURRENT_TIMESTAMP | 更新时间 |
| 编号 | 名称 | 数据类型 | 长度 | 小数位 | 允许空值 | 主键 | 默认值 | 说明 |
| 1 | schedule_id | smallint | 5 | 0 | N | Y | 日程ID:[0,32767] | |
| 2 | content | varchar | 255 | 0 | Y | N | 日程内容 | |
| 3 | scheduled_time | datetime | 19 | 0 | Y | N | 计划时间 | |
| 4 | user_id | int | 10 | 0 | N | N | 用户id | |
| 5 | create_time | datetime | 19 | 0 | Y | N | 创建时间 | |
| 6 | update_time | datetime | 19 | 0 | Y | N | 更新时间 |
| 编号 | 名称 | 数据类型 | 长度 | 小数位 | 允许空值 | 主键 | 默认值 | 说明 |
| 1 | score_id | int | 10 | 0 | N | Y | 评分ID: | |
| 2 | user_id | int | 10 | 0 | N | N | 0 | 评分人: |
| 3 | nickname | varchar | 64 | 0 | Y | N | 昵称: | |
| 4 | score_num | double | 5 | 2 | N | N | 0.00 | 评分: |
| 5 | create_time | timestamp | 19 | 0 | N | N | CURRENT_TIMESTAMP | 创建时间: |
| 6 | update_time | timestamp | 19 | 0 | N | N | CURRENT_TIMESTAMP | 更新时间: |
| 7 | source_table | varchar | 255 | 0 | Y | N | 来源表: | |
| 8 | source_field | varchar | 255 | 0 | Y | N | 来源字段: | |
| 9 | source_id | int | 10 | 0 | N | N | 0 | 来源ID: |
表slides (轮播图)
| 编号 | 名称 | 数据类型 | 长度 | 小数位 | 允许空值 | 主键 | 默认值 | 说明 |
| 1 | slides_id | int | 10 | 0 | N | Y | 轮播图ID: | |
| 2 | title | varchar | 64 | 0 | Y | N | 标题: | |
| 3 | content | varchar | 255 | 0 | Y | N | 内容: | |
| 4 | url | varchar | 255 | 0 | Y | N | 链接: | |
| 5 | img | varchar | 255 | 0 | Y | N | 轮播图: | |
| 6 | hits | int | 10 | 0 | N | N | 0 | 点击量: |
| 7 | create_time | timestamp | 19 | 0 | N | N | CURRENT_TIMESTAMP | 创建时间: |
| 8 | update_time | timestamp | 19 | 0 | N | N | CURRENT_TIMESTAMP | 更新时间: |
| 编号 | 名称 | 数据类型 | 长度 | 小数位 | 允许空值 | 主键 | 默认值 | 说明 |
| 1 | student_users_id | int | 10 | 0 | N | Y | 学生用户ID | |
| 2 | student_name | varchar | 64 | 0 | Y | N | 学生姓名 | |
| 3 | student_phone_number | varchar | 64 | 0 | Y | N | 学生电话 | |
| 4 | student_gender | varchar | 64 | 0 | Y | N | 学生性别 | |
| 5 | examine_state | varchar | 16 | 0 | N | N | 已通过 | 审核状态 |
| 6 | user_id | int | 10 | 0 | N | N | 0 | 用户ID |
| 7 | create_time | datetime | 19 | 0 | N | N | CURRENT_TIMESTAMP | 创建时间 |
| 8 | update_time | timestamp | 19 | 0 | N | N | CURRENT_TIMESTAMP | 更新时间 |
表upload (文件上传)
| 编号 | 名称 | 数据类型 | 长度 | 小数位 | 允许空值 | 主键 | 默认值 | 说明 |
| 1 | upload_id | int | 10 | 0 | N | Y | 上传ID | |
| 2 | name | varchar | 64 | 0 | Y | N | 文件名 | |
| 3 | path | varchar | 255 | 0 | Y | N | 访问路径 | |
| 4 | file | varchar | 255 | 0 | Y | N | 文件路径 | |
| 5 | display | varchar | 255 | 0 | Y | N | 显示顺序 | |
| 6 | father_id | int | 10 | 0 | Y | N | 0 | 父级ID |
| 7 | dir | varchar | 255 | 0 | Y | N | 文件夹 | |
| 8 | type | varchar | 32 | 0 | Y | N | 文件类型 |
| 编号 | 名称 | 数据类型 | 长度 | 小数位 | 允许空值 | 主键 | 默认值 | 说明 |
| 1 | user_id | int | 10 | 0 | N | Y | 用户ID:[0,8388607]用户获取其他与用户相关的数据 | |
| 2 | state | smallint | 5 | 0 | N | N | 1 | 账户状态:[0,10](1可用|2异常|3已冻结|4已注销) |
| 3 | user_group | varchar | 32 | 0 | Y | N | 所在用户组:[0,32767]决定用户身份和权限 | |
| 4 | login_time | timestamp | 19 | 0 | N | N | CURRENT_TIMESTAMP | 上次登录时间: |
| 5 | phone | varchar | 11 | 0 | Y | N | 手机号码:[0,11]用户的手机号码,用于找回密码时或登录时 | |
| 6 | phone_state | smallint | 5 | 0 | N | N | 0 | 手机认证:[0,1](0未认证|1审核中|2已认证) |
| 7 | username | varchar | 16 | 0 | N | N | 用户名:[0,16]用户登录时所用的账户名称 | |
| 8 | nickname | varchar | 16 | 0 | Y | N | 昵称:[0,16] | |
| 9 | password | varchar | 64 | 0 | N | N | 密码:[0,32]用户登录所需的密码,由6-16位数字或英文组成 | |
| 10 | | varchar | 64 | 0 | Y | N | 邮箱:[0,64]用户的邮箱,用于找回密码时或登录时 | |
| 11 | email_state | smallint | 5 | 0 | N | N | 0 | 邮箱认证:[0,1](0未认证|1审核中|2已认证) |
| 12 | avatar | varchar | 255 | 0 | Y | N | 头像地址:[0,255] | |
| 13 | open_id | varchar | 255 | 0 | Y | N | 针对获取用户信息字段 | |
| 14 | create_time | timestamp | 19 | 0 | N | N | CURRENT_TIMESTAMP | 创建时间: |
表user_group (用户组:用于用户前端身份和鉴权)
| 编号 | 名称 | 数据类型 | 长度 | 小数位 | 允许空值 | 主键 | 默认值 | 说明 |
| 1 | group_id | mediumint | 8 | 0 | N | Y | 用户组ID:[0,8388607] | |
| 2 | display | smallint | 5 | 0 | N | N | 100 | 显示顺序:[0,1000] |
| 3 | name | varchar | 16 | 0 | N | N | 名称:[0,16] | |
| 4 | description | varchar | 255 | 0 | Y | N | 描述:[0,255]描述该用户组的特点或权限范围 | |
| 5 | source_table | varchar | 255 | 0 | Y | N | 来源表: | |
| 6 | source_field | varchar | 255 | 0 | Y | N | 来源字段: | |
| 7 | source_id | int | 10 | 0 | N | N | 0 | 来源ID: |
| 8 | register | smallint | 5 | 0 | Y | N | 0 | 注册位置: |
| 9 | create_time | timestamp | 19 | 0 | N | N | CURRENT_TIMESTAMP | 创建时间: |
| 10 | update_time | timestamp | 19 | 0 | N | N | CURRENT_TIMESTAMP | 更新时间: |
| 编号 | 名称 | 数据类型 | 长度 | 小数位 | 允许空值 | 主键 | 默认值 | 说明 |
| 1 | visitor_reservation_id | int | 10 | 0 | N | Y | 访客预约ID | |
| 2 | visitor_name | varchar | 64 | 0 | Y | N | 访客姓名 | |
| 3 | identification_number | varchar | 255 | 0 | Y | N | 证件号码 | |
| 4 | visitors_mobile_phone | varchar | 16 | 0 | Y | N | 访客手机 | |
| 5 | visit_the_room | varchar | 64 | 0 | Y | N | 到访房间 | |
| 6 | visit_time | datetime | 19 | 0 | Y | N | 到访时间 | |
| 7 | visit_notes | text | 65535 | 0 | Y | N | 到访备注 | |
| 8 | create_time | datetime | 19 | 0 | N | N | CURRENT_TIMESTAMP | 创建时间 |
| 9 | update_time | timestamp | 19 | 0 | N | N | CURRENT_TIMESTAMP | 更新时间 |
整个学生公寓管理系统的需求分析主要对系统总体架构以及功能模块的设计,通过建立E-R模型和数据库逻辑系统设计完成了数据库系统设计。
4 学生公寓管理系统详细设计与实现
学生公寓管理系统的详细设计与实现主要是根据前面的学生公寓管理系统的需求分析和学生公寓管理系统的总体设计来设计页面并实现业务逻辑。主要从学生公寓管理系统界面实现、业务逻辑实现这两部分进行介绍。
4.1管理员功能
系统用户:管理员可以查看系统用户(管理员、学生用户、寓管用户、维修用户)列表中某个用户的详情,可以对用户信息进行查询、审核、添加和删除操作。界面图如下。
图4-1 系统用户界面图
用户管理管理关键代码如下:
def Add(self, ctx):
body = ctx.body
unique = self.config.get("unique")
obj = None
if unique:
qy = {}
for i in range(len(unique)):
key = unique[i]
qy[key] = body.get(key)
obj = self.service.Get_obj(qy)
if not obj:
error = self.Add_before(ctx)
if error["code"]:
return {"error": error}
error = self.Events("add_before", ctx, None)
if error["code"]:
return {"error": error}
result = self.service.Add(body, self.config)
if self.service.error:
return {"error": self.service.error}
res = self.Add_after(ctx, result)
if res:
result = res
res = self.Events("add_after", ctx, result)
if res:
result = res
return {"result": result}
else:
return {"error": {"code": 10000, "message": "已存在"}}
系统管理:管理员点击可查看轮播图;如需添加新的轮播图,点击右侧“添加”按钮,上传图片,输入标题和链接,点击“确认”按钮进行添加同时可对轮播图进行增删改查。界面图如下。
图4-2 系统管理界面图
网站公告管理:当管理点击“网站公告管理”时,可查看网站公告;如需添加新的公告信息,点击右侧“添加”按钮,输入标题和正文,点击“确认”按钮进行添加。同时可对网站公告进行增删改查。界面图如下。
图4-3 网站公告添加界面图
删除代码如下:
def Del(self, ctx):
if len(ctx.query) == 0:
errorMsg = {"code": 30000, "message": "删除条件不能为空!"}
return errorMsg
result = self.service.Del(ctx.query, self.config)
if self.service.error:
return {"error": self.service.error}
return {"result": result}
资源管理:管理员点击可查看新闻咨讯和咨讯分类;如需添加新的资讯,点击“添加”按钮,上传封面图,输入标题,选择分类,输入标签、描述和正文,点击“确认”按钮进行添加。同时可对咨讯和分类进行增删改查。界面图如下。
图4-4 新闻资讯添加界面图
增加数据代码如下:
def Add(self, ctx):
body = ctx.body
unique = self.config.get("unique")
obj = None
if unique:
qy = {}
for i in range(len(unique)):
key = unique[i]
qy[key] = body.get(key)
obj = self.service.Get_obj(qy)
if not obj:
error = self.Add_before(ctx)
if error["code"]:
return {"error": error}
error = self.Events("add_before", ctx, None)
if error["code"]:
return {"error": error}
result = self.service.Add(body, self.config)
if self.service.error:
return {"error": self.service.error}
res = self.Add_after(ctx, result)
if res:
result = res
res = self.Events("add_after", ctx, result)
if res:
result = res
return {"result": result}
else:
return {"error": {"code": 10000, "message": "已存在"}}
删除代码如下:
def Del(self, ctx):
if len(ctx.query) == 0:
errorMsg = {"code": 30000, "message": "删除条件不能为空!"}
return errorMsg
result = self.service.Del(ctx.query, self.config)
if self.service.error:
return {"error": self.service.error}
return {"result": result}
登录:用户访问系统时,进入登录页面,入其用户名、密码和验证码,后端服务接收登录请求,验证用户提供的用户名和密码是否匹配数据库中存储的信息,验证通过即可登录成功。界面图如下。
图4-5 登录界面图
登录的逻辑代码如下所示:
def Login(self, ctx):
print("===================登录=====================")
ret = {
"error": {
"code": 70000,
"message": "账户不存在",
}
}
body = ctx.body
password = md5hash(body["password"]) or ""
obj = service_select("user").Get_obj(
{"username": body["username"]}, {"like": False}
)
if obj:
user_group = service_select("user_group").Get_obj({'name': obj['user_group']}, {"like": False})
if user_group and user_group['source_table'] != '':
user_obj = service_select(user_group['source_table']).Get_obj({"user_id": obj['user_id']}, {"like": False})
if user_obj['examine_state'] == '未通过':
ret = {
"error": {
"code": 70000,
"message": "账户未通过审核",
}
}
return ret
if user_obj['examine_state'] == '未审核':
ret = {
"error": {
"code": 70000,
"message": "账户未审核",
}
}
return ret
if obj["state"] == 1:
if obj["password"] == password:
timeout = timezone.now()
timestamp = int(time.mktime(timeout.timetuple())) * 1000
token = md5hash(str(obj["user_id"]) + "_" + str(timestamp))
ctx.request.session[token] = obj["user_id"]
service_select("access_token").Add(
{"token": token, "user_id": obj["user_id"]}
)
obj["token"] = token
ret = {
"result": {"obj": obj}
}
else:
ret = {
"error": {
"code": 70000,
"message": "密码错误",
}
}
else:
ret = {
"error": {
"code": 70000,
"message": "用户账户不可用,请联系管理员",
}
}
return ctx.response(json.dumps(ret, ensure_ascii=False))
新闻资讯:用户点击可查看新闻资讯列表,同时可对资讯文章进行点赞、收藏和评论。界面图如下。
图4-6 新闻资讯界面图
访客预约:学生用户点击可填写访客预约信息,包括访客姓名、证件号码、访客手机、到访房间、到访时间和到访备注。界面图如下。
图4-7 访客预约界面图
公寓信息:学生用户点击可通过搜索关键字进行查看公寓信息列表,点击进入感兴趣的公寓可查看详情信息,同时可进行点赞、收藏和评论。点击“申请入住”按钮可填写申请信息信息,包括入住时间和入住备注。界面图如下。
图4-8 公寓信息界面图
图4-9 申请入住信息界面图
个人中心:个人中心包含多个功能模块,如个人首页、入住记录、报修记录、费用清单、环境评分、收藏和评论管理。点击进入“入住记录”可查看寓管用户审核信息,同时可点击“报修”按钮填写报修信息,包括现场图片、报修时间、报修内容。同时可点击其他功能进行查询和管理。界面图如下。
图4-10 个人中心界面图

图4-11 报修记录添加界面图
入住记录管理:寓管用户点击可通过搜索学生电话、房间编号和审核状态进行查看入住记录列表,可对学生用户的入住申请进行审核回复;同时可点击“结费”按钮填写费用信息,包括当月水费、当月电费、住宿费用、维修费用、耗材费用、其他费用、结费时间和费用备注。界面图如下
图4-12 入住记录管理界面图
图4-13 申请入住审核界面图

图4-14 结费信息添加界面图
公寓信息管理:公寓信息管理包含公寓信息列表和公寓信息添加;点击“公寓信息添加”可填写相关信息,包括房间名称、房间编号、房间图片、人群分类、入住人数、房间楼层和房间介绍。界面图如下。
图4-15公寓信息添加界面图
报修记录管理:维修用户点击可通过搜索学生电话、房间编号、维修状态和审核状态进行查看报修记录列表,点击进入可填写为维修信息,包括维修状态和维修报告。界面图如下。
图4-16维修信息添加界面图
环境评分管理:环境评分管理包含环境评分列表和环境评分添加;点击“环境评分添加”可填写评分信息,包括学生账号、学生姓名、学生电话、房间名称、房间编号、卫生评分、整洁评分、纪律评分和评分备注。界面图如下。
图4-17环境评分添加界面图
5系统测试
系统开发到了最后一个阶段那就是系统测试,系统测试对软件的开发其实是非常有必要的。因为没什么系统一经开发出来就可能会尽善尽美,再厉害的系统开发工程师也会在系统开发的时候出现纰漏,系统测试能够较好的改正一些bug,为后期系统的维护性提供很好的支持。通过系统测试,开发人员也可以建立自己对系统的信心,为后期的系统版本的跟新提供支持。
系统测试包括:用户登录功能测试、公寓信息查看功能测试、环境评分添加、密码修改功能测试,如表5-1、5-2、5-3、5-4所示:
表5-1 用户登录功能测试表
| 用例名称 | 用户登录系统 |
| 目的 | 测试用户通过正确的用户名和密码可否登录功能 |
| 前提 | 未登录的情况下 |
| 测试流程 | 1) 进入登录页面 2) 输入正确的用户名和密码 |
| 预期结果 | 用户名和密码正确的时候,跳转到登录成功界面,反之则显示错误信息,提示重新输入 |
| 实际结果 | 实际结果与预期结果一致 |
公寓信息查看功能测试:
表5-2 公寓信息查看功能测试表
| 用例名称 | 公寓信息查看 |
| 目的 | 测试公寓信息查看功能 |
| 前提 | 学生用户登录 |
| 测试流程 | 点击入公寓信息 |
| 预期结果 | 可以查看到所有公寓信息 |
| 实际结果 | 实际结果与预期结果一致 |
维修用户添加环境评分界面测试:
表5-3 维修用户添加环境评分界面测试表
| 用例名称 | 环境评分添加发布测试用例 |
| 目的 | 测试环境评分添加功能 |
| 前提 | 维修用户正常登录情况下 |
| 测试流程 | 1)点击环境评分管理,然后点击环境评分添加后并填写信息。 2)点击进行提交。 |
| 预期结果 | 提交以后,页面首页会显示新的环境评分信息 |
| 实际结果 | 实际结果与预期结果一致 |
密码修改功能测试:
表5-4 密码修改功能测试表
| 用例名称 | 密码修改测试用例 |
| 目的 | 测试管理员密码修改功能 |
| 前提 | 管理员用户正常登录情况下 |
| 测试流程 | 1)管理员密码修改并完成填写。 2)点击进行提交。 |
| 预期结果 | 使用新的密码可以登录 |
| 实际结果 | 实际结果与预期结果一致 |
通过编写学生公寓管理系统的测试用例,已经检测完毕用户登录功能测试、公寓信息查看功能测试、环境评分添加、密码修改功能测试,通过这4大模块为学生公寓管理系统的后期推广运营提供了强力的技术支撑。
至此,学生公寓管理系统已经结束,在开发前做了许多的准备,在本系统的设计和开发过程中阅览和学习了许多文献资料,从中我也收获了很多宝贵的方法和设计思路,对系统的开发也起到了很重要的作用,系统的开发技术选用的都是自己比较熟悉的,比如Web、python技术、MYSQL,这些技术都是在以前的学习中学到了,其中许多的设计思路和方法都是在以前不断地学习中摸索出来的经验,其实对于我们来说工作量还是比较大的,但是正是由于之前的积累与准备,才能顺利的完成这个项目,由此看来,积累经验跟做好准备是十分重要的事情。
当然在该系统的设计与实现的过程中也离不开老师以及同学们的帮助,正是因为他们的指导与帮助,我才能够成功的在预期内完成了这个系统。同时在这个过程当中我也收获了很多东西,此系统也有需要改进的地方,但是由于专业知识的浅薄,并不能做到十分完美,希望以后有机会可以让其真正的投入到使用之中。
[1]张杰.基于Python技术的计算机软件开发系统设计[J].电脑编程技巧与维护,2024,(12):31-33.DOI:10.16184/j.cnki.comprg.2024.12.034.
[2]阚进.网格化管理在高校学生公寓管理中的实践与探索[J].佳木斯职业学院学报,2024,40(09):161-163.
[3]仲欣.高职院校学生公寓网格化管理的探索[J].中国标准化,2024,(10):245-247.
[4]仲欣.大数据背景下高职院校学生公寓网格化管理探究[J].中国管理信息化,2024,27(10):172-174.
[5]李腾飞.职业院校学生公寓管理中的数字化和智能化解决方案研究[J].国际公关,2024,(08):179-181.DOI:10.16645/j.cnki.cn11-5281/c.2024.08.019.
[6]宋计勇,李永超,杨伟武.“双一流”建设背景下大学生公寓系统性整体改造实践与探究[J].高校后勤研究,2024,(03):35-39.
[7]施武祖.基于IT背景下的高校学生公寓管理系统设计[J].兰州工业学院学报,2023,30(06):38-42.
[8]王庆宝,刘燕宁,朱科文.基于智慧校园的学生公寓管理与服务探究——以山东青年政治学院为例[J].产业与科技论坛,2023,22(24):264-266.
[9]钱林娜,吴佳妍,赵元欣.互联网背景下高校学生公寓信息化管理研究[J].华东科技,2023,(12):67-69.
[10]刘笑.PDCA理论视角下高校学生管理工作成效研究[J].黑龙江科学,2023,14(21):140-142.
[11]邬津,张海玲,乔多.高校学生公寓社区化管理实践要点及模式探索——以北京农学院为例[J].北京教育(德育),2023,(09):78-81.
[12]陈剑兴.高校学生公寓信息化管理系统设计[J].轻工科技,2023,39(05):101-104.
[13]齐乐.大数据赋能高校学生公寓管理模式的探索[J].国际公关,2023,(16):78-80.DOI:10.16645/j.cnki.cn11-5281/c.2023.16.020.
[14]韩磊.“双高建设”背景下高职院校学生公寓管理优化研究[J].科技风,2023,(21):164-166.DOI:10.19392/j.cnki.1671-7341.202321055.
[15]郭雯.浅析高职院校学生公寓6S管理[J].湖南大众传媒职业技术学院学报,2023,23(02):113-116.
[16]郭鹤楠.基于Django和Python技术的网站设计与实现[J].数字通信世界,2023,(06):60-62.
[17]吴陆洋.互联网背景下高职学生公寓管理信息化研究[J].中国新通信,2023,25(06):68-70.
[18]廖雄,王焕举,黄智.高校学生公寓信息化建设探析——以成都大学为例[J].科技视界,2022,(24):176-179.DOI:10.19694/j.cnki.issn2095-2457.2022.24.56.
[19]王育军.基于物联网技术的学生公寓信息化管理平台设计研究[J].黑龙江科学,2022,13(14):73-75.
[20]王政,李建民.新时代高校学生公寓管理模式改革研究[J].继续教育研究,2021,(12):110-112.
[21]邱红丽,张舒雅.基于Django框架的web项目开发研究[J].科学技术创新,2021,(27):97-98.
[22]凌宇烽.高校学生公寓管理系统的设计与研究[J].科学技术创新,2021,(01):87-88.
逝者如斯夫,不舍昼夜。转眼间,大学生活便已经接近尾声,人面对着离别与结束,总是充满着不舍与茫然,我亦如此,仍记得那年秋天,我迫不及待的提前一天到了学校,面对学校巍峨的大门,我心里充满了期待:这里,就是我新生活的起点吗?那天,阳光明媚,学校的欢迎仪式很热烈,我面对着一个个对着我微笑的同学,仿佛一缕缕阳光透过胸口照进了我心里,同时,在那天我认识可爱的室友,我们携手共同度过了这难忘的两年。如今,我望着这篇论文的致谢,不禁又要问自己:现在,我们就要说再见了吗?
感慨莫名,不知所言。遥想当初刚来学校的时候,当时心里甚至有一点点排斥,但是随着我对学校的慢慢认识与了解,我才认识到了她的美丽,她的柔情,并且慢慢的喜欢上了这个校园,但是时间太快了,快到我还没有好好体会她的美丽便要离开了,但是她带给我的回忆,永远不会离开我,也许真正离开那天我的眼里会满含泪水,我不是因为难过,我只是想将她的样子映在我的泪水里,刻在我的心里。最后,感谢我的老师们,是你们教授了我们知识与做人的道理;感谢我的室友们,是你们陪伴了我如此之久;感谢每位关心与支持我的人。
少年,追风赶月莫停留,平荒尽处是春山。
点赞+收藏+关注博主,私信领取本源代码+数据库

被折叠的 条评论
为什么被折叠?



