一、什么是RS485通讯
485通讯协议是一种用于在数据通信中传输信息的通信标准。一般采用的是主从通信方式,即一个主机带多个从机。适合远距离传输,最远通讯距离可达1200米。采用双绞线。单片机串口通信一般是TTL电平,如果需要RS485 通信,就需要RS485芯片在中间转换一下。
半双工通讯:对于通讯两端,不能同时向对方法发送数据,必须错开时间段发送。
差分信号。逻辑1(高电平):两根信号线(A+和B-)的电压差在 +2V~+6V 之间 ;逻辑0(低电平):两根信号线(A+和B-)的电压差在 -2V~-6V 之间。差分信号具有很强的抗干扰能力。当噪声出现时,由于噪声是等值且同时作用在两个信号线上,所以噪声对两个信号的影响是一样的,能有效抑制电磁干扰(EMI)。这是因为两根线靠得很近,信号幅值相等,所以与地线的耦合电磁场的幅值也相等,但信号极性相反,这就像两个相同大小但方向相反的矢量,他们会相互抵消。
二、RS485电路
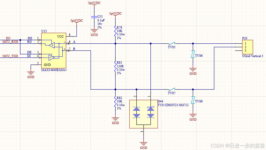
1.常见RS485通讯电路
1./RE、DE为接受和发送使能引脚。发送和接受控制逻


最低0.47元/天 解锁文章
4988

被折叠的 条评论
为什么被折叠?



