2024.11.25修改:补充了四选一(74LS153)的输出仿真波形,增加了移相角度的计算过程,修修补补几个错别字~
2024.11.29修改:移相角度计算那个可能别人问AI问出来的是另一种答案,经同学提醒,我查阅了详细的资料,作出修正,我们一定不要太依靠AI(555……qaq)
2024.12.4补充:指个路~评论区有大佬写了很多注意事项,可以去看看哦~
一、实验前说的话(一些碎碎念)
这个实验一共做两天半,第一天下午(周三)大概率就是听老师讲几个小时课,再去画自己设计的电路,良心的一点是,现在验收的时候不要求手画电路图了(周三不验收,周日一起验收),把自己在电脑上的图打印出来就行,但是框架中每个节点前后都要画出对应的波形,这个需要自己手画,不能用仿真的结果 ,到时候照着抄一遍就行,抄波形这活尽量不要留在最后一天,万一自己连接电路的时候不小心出错,要给自己查找错误留下时间(我尽可能写详细一点教大家如何查找错误,不然到点验收不过,容易寄。)
二、整体设计架构
本实验的高大上名字叫做“改通用示波器为简易逻辑分析仪”,简而言之就是把0/1波形画在示波器上,真正显示出0和1数字。(我认为本实验更像是一个费眼的手工,哦不,应该是针线活。),步入正题:
1.设计目标

2.框架分析/设计内容
具体的框架如下图所示:
注意一点,我上课的时候老师要求每一个器件(模块)接入前和接入后都需要画出波形,包括后面那个加号(粉色圆圈里那个),也要画出叠加前和叠加后的波形,(关于波形这块我后面会附上)。


根据具体的设计内容,这里面需要我们自己动手做的也就是一个正弦波振荡器,一个时钟脉冲振荡器,其他的部分老师给的电路里面有,老师也会讲解,下面也会给大家提供我做的这部分资料:
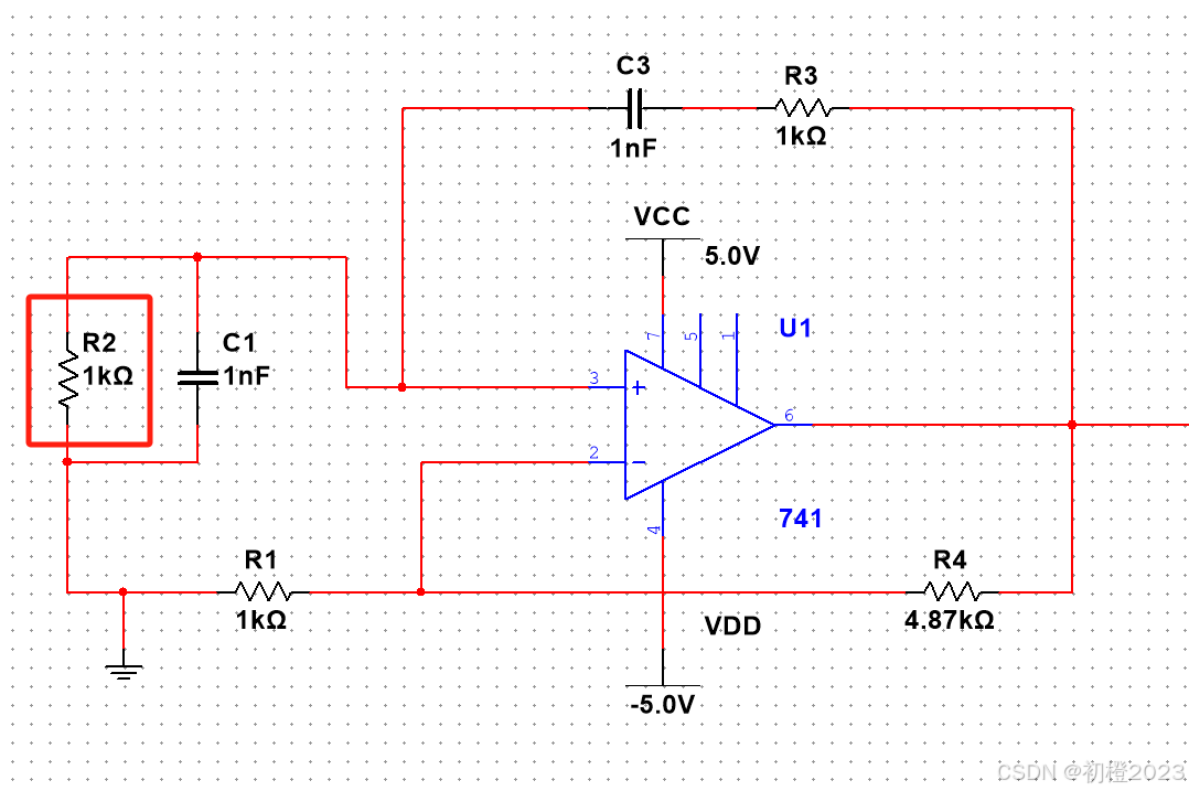
a.正弦波振荡器

这是我在自己电脑上画的, 的阻值有人也看到过4.8k的,都没关系,我这个是因为软件14版没找到4.8k(qaq),真影响不大。
但是有个小经验要说,如果做出来的实验结果0很胖(问老师的时候老师说我的0太胖了……原因是正弦波的振幅太大了),类似于下面这张图。
解决办法: 把我红色框圈起来的 换成电位器(就是滑动变阻器——有的人是一块板子,黄色or绿色,有的人是蓝色的小方块,和器件差不多大小,有三个引脚,需要但找不到的时候可以找老师要)然后调整这个阻值,我大概调整到689Ω左右的时候,感觉舒心了很多,就没再继续动了。

我觉得其实直接用1k省事,如果有时间的话可以自己调一调,没时间就算了,但是但是,如果调整了,要用万用表测出新的阻值,不然老师有可能问你。另外,本次实验中有很多同学也找了其他的资料,电阻电容大小上可能都略有不同,但是都不影响你出结果,你可以大胆的用。
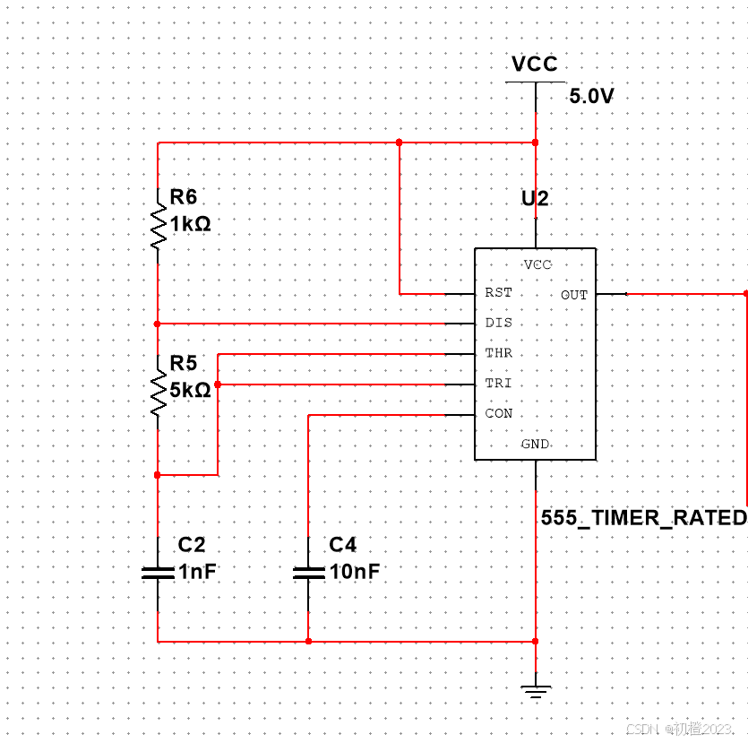
b.时钟脉冲振荡器

这个没什么好说的,都是套路罢了。
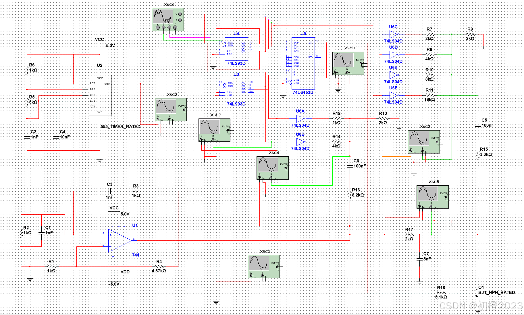
c.总图

整个电路图上半部分为数电,下半部分为模电,我这个图上示波器比较多是因为我用在面包板上调试每一部分波形是否正确了,大家刚开始接线的时候可以先不加,方便看一点。但是加上的话也能帮助你确定画的对不对,自由选择咯~
老师ppt上给的图稍微可能会复杂一点,那个是A设计和B设计,我们这个叫做C设计,我没试过ppt上出来什么结果,当时觉得这样简单就直接做了。
3.波形仿真
在画完电路图以后,尽量去做每一步的波形仿真,这能帮助你迅速熟悉电路图,完成后续的工作,根据上图的绘制顺序,将波形仿真结果放置在下面:
(1)XSC2 时钟脉冲振荡器输出

(2)XSC6 74LS93(U4)输出(QA~QD),对应框图中四选一芯片输入

(3)XSC7 74LS93(U3)输出(QB~QC),对应框图中四选一芯片的2位输入

(4)XSC8 74LS153的1Y输出


(5) XSC1 正弦波振荡器输出

(6)XSC5 移相前后波形对比


绿色波形时断时续是因为下面的电子开关(三极管)的作用,如果想看到完整的移相波形,可以把三极管先去掉,比如这样:

(7)XSC3 最后的结果波形


(8)XSC4 这个没什么用,我对比时候用的,只摆个结果在这

三、面包板的连接
这个活真的很考验细心和耐心(记得适时动动脖子,我记得周六下实验的时候我都要肢体僵硬了)。
1.电源
老师会发三根线,把铁丝直接缠上去,像电子线路实验二那样连接电源就行,接法如下:


2.面包板的结构
横着的部分连通方式是343(即三组五个连通,四组五个连通,三组五个连通),竖着的部分连通方式是每五个一组,之间互通,如下图所示,画线部分连通,以此类推:

3.接线时候的注意事项
- 设计好电路后,提前数好自己需要的电阻,电容等,去老师办公室领取(注意分清楚),有的器件实验室没有可以通过串并联来解决,比如5nF是两个10nF串联等等。之前说最好拿泡沫板,有这个条件的可以,一目了然(像我就只能用小纸条卷起来分辨……);
- 所有的芯片缺口向左,左下角第一个就是引脚1,以此类推,比较方便;
- 对照老师给的集成电路引脚,逻辑图及功能一一连接,最好用ppt上的功能图,网上搜的芯片图有可能和我们使用的有略微差异;
- 所有的器件有VCC和GND的必须接上,哪怕电路图中没画,不然就会没结果,甚至于做过去了很难排查;
- 每做完一个部分都去验证一下波形,和仿真结果对比一下,信我的会感谢我的!!!!!!嘿嘿~
- 老师画的那个三极管图我当时都没看懂,那是个半圆,平面的那面是老师画的EBC方向,弧面相反;
- 上面说到的数电和模电部分要分地,这个意思就是地线不要都接在一排,数电的地线和模电的地线最好分开2排,如果接在一起,可能会影响分数;
- 如果电路中的毛刺实在是太多了,可以在VCC和地之间接一个大电容(滤波电容),电容分正负级,有白条的是负极,要接电势低的那边,接完以后可以观察到波形稍微会好一点,没那么多毛刺;
- 发现不对的时候及时往前面找,看看从哪里开始错的,不然全部接完以后真有的受了(后面会说明我排查的方法);
- 尽量不要飞线,即不要跨很多的线,也不要跨器件,一个是不好看,另外一个是太难改了(算是一个最后老师检查会看的东西);
- 如果检查不出来问题,不要死磕,及时求助同学和老师,会让你少掉几根头发(头发是程序猿命根bushi);
- 认真听老师说什么电阻有什么没有,以及让我们用什么,实验室中16kΩ电阻没有,让我们用15kΩ替代,我没听见所以搞了四个电阻串联,老师说我啥我忘了,好像是电阻使用不恰当,给我记了一笔……
4.实验结果
都连好就是下面这个图,稍微解释一下,我把正弦波振荡器的和
都换成了电位器,所以有两个蓝色器件,另外我接了两个电容去除毛刺,这个可以看情况,不是强制。三根飞出去的线是连接电源的,其余的器件已在图中标出。另外,我相信大家都不会忘了,示波器要接地对吧。(≧∇≦)/
解释图:

原图:

部分细节图:


放一些示波器显示的波形图:
a.时钟脉冲振荡器输出

b.正弦振荡器输出

c.结果输出

技术有限技术有限,有的人做出来非常好看,我这也不差嘛,咳咳…
四、可能遇到的问题和解决
1.没有输出十六位数字

原因:十六阶波没有形成,注意检查下图中绿色线部分是否连接完好,电阻等器件没有松动

2.输出显示全零

原因:一般是因为电子开关出现了问题,但也有可能是更早比如74LS153的1Y输出,主要原因是电子开关没有成功筛选出来,导致全部都是正弦波,没有方波。
出现全1也是相似的问题,正弦波没有叠加上去。
查找电路,回溯,不断查看电路不同位置的波形,直到发现问题波形所在,从这个位置出发寻找原因。
3.正弦波没有输出,全是毛刺

原因:极大概率就是因为电路连线问题,认真检查每一个引脚是否接对了电阻,接VCC,VDD和接地的部分都要认真检查,也可以用万用表测量运放的引脚来判断(我当时是两个电阻之间都接地了,但是电阻之间没连上……)。
4.通关秘籍
一定要核对核对再核对每一步的波形,不知道对不对就先用电脑输出,然后再对照自己的示波器,这次实验检查的时候,示波器真的帮大忙了,五星好评!
五、验收指南
- 老师会首先查看你自己画的波形图,就最开始说的那些
- 看打印的电路图
- 检查示波器的结果,看输出情况
- 看接线,包括接线是否美观整齐;是否飞线或跨接器件,是否分地;看你器件的使用
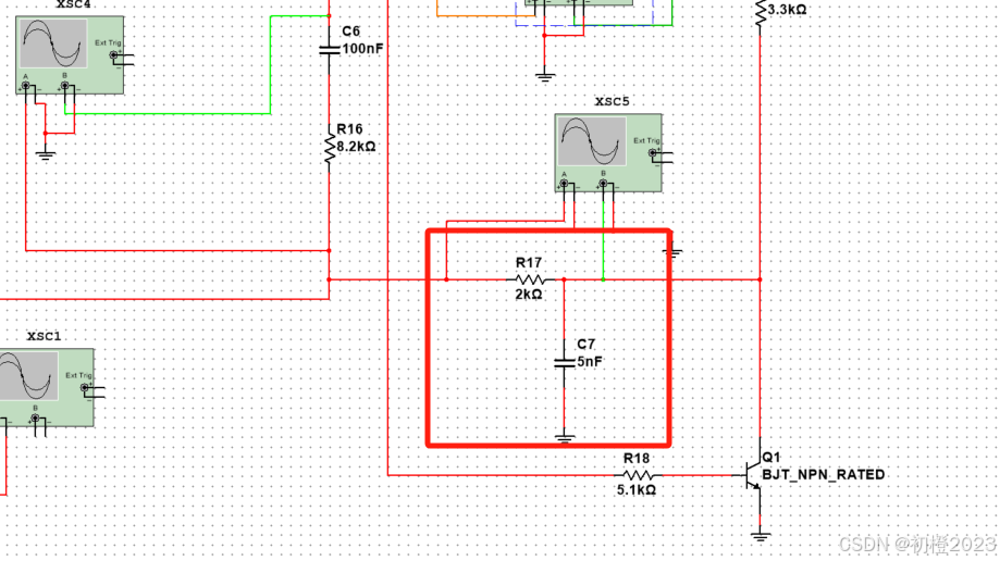
- 询问一个问题——问我的是:“你的移相电路在哪里?”
答案:红色框框
老师会当场看你拆电路,也会为了让你拆干净不停的帮助你(一边跟我说话一边拆我的电路)
手画的波形图(主要看波形,我们调的电阻不一样,数据也会不一样。要根据自己仿真的结果去画,自己电路的真实频率去记录):




画出仿真波形后,要根据自己的电路测出振幅和频率等主要数据,并记录下来,移相的角度要记录一下,还要知道如何计算移相的角度(如下图所示),咱们是要求60°-90°,这些在最后的报告里面都得有,包括详细的设计过程和心得,不能只有电路图。
借用一下其他人的图:

这里的,
是正弦波的频率,
和
是移相电路中电阻和电容的参数。
如果有娃好奇之前那个为什么不对,请看下面:
移相角(Phase Shift)
移相角是描述信号之间相位关系的一个量,它表征了某个信号(比如电压或电流)相对于另一个信号的延迟或提前。对于 RC 串联电路,通常我们关注电流与电压之间的相位差,或者电压在不同元件(如电阻和电容)之间的相位差。(大家一定不要算成电流与电压的相位差,如果确认了是输入电压和输出电压,那么之前发的那个过程依旧能用)
因为我们要计算两个正弦波(相当于输入电压和输出电压)之间的相位差,所以用红色框中的相移角度公式来计算。
如果大家在实验过程中发现我这里写的哪里不太正确,可以在评论区留言哦~我看到了会及时修正的,感谢大家!!!
哇好长,我写完了,表扬自己一下(被我自己整笑了,感觉水了字数)
&spm=1001.2101.3001.5002&articleId=144010099&d=1&t=3&u=3903bf95b0054d029008411438fd6816)
4897





