I/O
一、什么是IO
I/O(Input/Output) 即输入/输出
从计算机角度解读I/O
根据冯.诺依曼结构,计算机结构分为 5 大部分:运算器、控制器、存储器、输入设备、输出设备。

冯诺依曼体系结构
为了保证操作系统的稳定性和安全性,一个进程的地址空间划分为 用户空间(User space) 和 内核空间(Kernel space)。
扩展:学习Linux时,经常可以看到两个词:User space(用户空间)和 Kernel space(内核空间)。简单说,Kernel space 是 Linux 内核的运行空间,User space 是用户程序的运行空间。为了安全,它们是隔离的,即使用户的程序崩溃了,内核也不受影响。

二、常见的五种IO模型
UNIX 系统下, IO 模型一共有 5 种:同步阻塞 I/O、同步非阻塞 I/O、I/O 多路复用、信号驱动 I/O 和异步I/O。
三、Java中常用的三种IO模型
BIO(Blocking I/O)同步阻塞IO模型
同步阻塞 IO 模型中,应用程序发起 read 调用后,会一直阻塞,直到内核把数据拷贝到用户空间。

在客户端连接数量不高的情况下,是没问题的。但是,当面对十万甚至百万级连接的时候,传统的 BIO 模型是无能为力的。因此,我们需要一种更高效的 I/O 处理模型来应对更高的并发量。
AIO (Asynchronous I/O) 异步 IO 模型
AIO 也就是 NIO 2。Java 7 中引入了 NIO 的改进版 NIO 2
异步 IO 是基于事件和回调机制实现的,也就是应用操作之后会直接返回,不会堵塞在那里,当后台处理完成,操作系统会通知相应的线程进行后续的操作。
目前 AIO 的应用还不是很广泛。Netty 之前也尝试使用过 AIO,不过又放弃了。这是因为,Netty 使用了 AIO 之后,在 Linux 系统上的性能并没有多少提升。
NIO (Non-blocking/ New I/O) 同步非阻塞 IO 模型
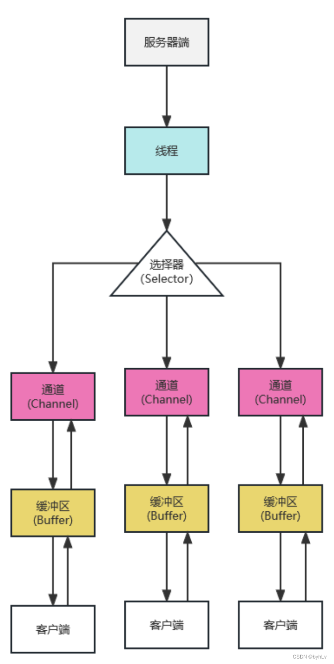
Java 中的 NIO 于 Java 1.4 中引入,对应 java.nio 包,提供了 Channel , Selector , Buffer 等抽象。NIO中的 N 可以理解为 Non-blocking,不单纯是 New。它是支持面向缓冲的,基于通道的 I/O 操作方法。 对于高负载、高并发的(网络)应用,应使用 NIO 。

同步非阻塞 IO 模型中,应用程序会一直发起 read 调用,等待数据从内核空间拷贝到用户空间的这段时间里,线程依然是阻塞的,直到内核把数据拷贝到用户空间。
相比于同步阻塞 IO 模型,同步非阻塞 IO 模型确实有了很大改进。通过轮询操作,避免了一直阻塞。
但是,这种 IO 模型同样存在问题:
应用程序不断进行 I/O 系统调用轮询数据是否已经准备好的过程是十分消
耗 CPU 资源的。
这个时候,I/O 多路复用模型
就上场了。
IO多路复用

IO 多路复用模型中,线程首先发起 select 调用,询问内核数据是否准备就绪,等内核把数据准备好了,用户线程再发起 read 调用。read 调用的过程(数据从内核空间 -> 用户空间)还是阻的。
目前支持 IO 多路复用的系统调用,有 select,epoll 等等。select 系统调用,目前几乎在所有的操作系统上都有支持。
- select 调用:内核提供的系统调用,它支持一次查询多个系统调用的可用状态。几乎所有的操作系 统都支持。
- epoll 调用:linux 2.6 内核,属于 select 调用的增强版本,优化了 IO 的执行效率。
IO 多路复用模型,通过减少无效的系统调用,减少了对 CPU 资源的消耗。
Java 中的 NIO ,有一个非常重要的
选择器 ( Selector )
的概念,也可以被称为
多路复用器
。通过它,只需要 一个线程便可以管理多个客户端连接。当客户端数据到了之后,才会为其服务。
总结 - Java中的IO
BIO:从客户端发起请求,阻塞等待直到处理完成。
NIO:从客户端发起请求,通过选择器监听多个通道,非阻塞处理完成后就返回。
AIO:从客户端发起请求,异步通知回调。

有大佬需要补充的请打在评论区,万分感谢
2008

被折叠的 条评论
为什么被折叠?



