25-025、基于51单片机智能光照度计-PCF8591-ADC0832-LCD1602-电位器-Proteus仿真设计

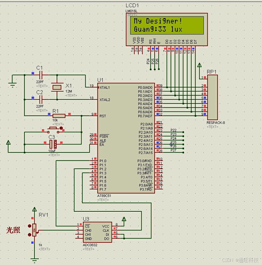
本设计由STC89C52单片机电路+电位器模拟电路+AD_ADC0832电路+LCD1602液晶显示电路+电源电路组成。 
1、通过调节电位器,液晶实时显示光照度。
2、光照度范围是:0-3000lux

评论
添加红包

请填写红包祝福语或标题

红包个数最小为10个

红包金额最低5元

当前余额3.43前往充值 >
需支付:10.00
成就一亿技术人!
领取后你会自动成为博主和红包主的粉丝 规则
hope_wisdom
发出的红包
实付
使用余额支付
点击重新获取
扫码支付
钱包余额 0

抵扣说明:

1.余额是钱包充值的虚拟货币,按照1:1的比例进行支付金额的抵扣。
2.余额无法直接购买下载,可以购买VIP、付费专栏及课程。

余额充值