
再谈非敏捷团队的实践
大家好,我是范钢老师。上期通过一个实战案例,讲解了嵌入式团队如何实现DDD的实践。然而,除了嵌入式、桌面端团队以外,也有许多传统的业务系统开发团队。对于这些团队,又应当如何通过转型,实践DDD呢?我认为一定要从当前的实际出发,根据当前的研发流程,既不能变化太大,又能够有效地运用DDD的设计思想,有效地提高团队的研发效能与代码质量。也就是说,一定要在成本与成效之间找到一个最优的性价比。那么,我们可以先从当前的研发流程开始,探索DDD的最优实践。
在很多传统的研发团队中,每次的研发都是从需求研讨与编写需求文档开始的。产品经理和需求分析人员首先到客户那边去开需求研讨会,收集大量第一手的需求资料,然后在这样的基础上开始理解并编写需求文档。经过反复地需求研讨,最后形成一份双方都认可的需求文档。在这样的基础上,双方签字并进入研发阶段。按照这样的流程,有没有合适的DDD实践与之对应呢?当然是有的。
首先,在需求研讨会中,可以使用“统一语言建模”的方法与客户探讨需求,并快速学会客户的语言,理解客户的业务,这种方法在上一期已经演练过了。很显然,在客户现场绘制领域模型,还要让客户能够理解,还是有相当的难度的。除此之外,还有没有更加容易的方法来实践DDD呢?今天,我们就来探讨一下另一个DDD的实践方法:原文分析法。
譬如,我们现在要研发一套远程智慧医疗平台。产品经理带着团队,首先走访了客户方的领导,他首先从顶层开始描述他的一整套规划。
客户领导:我们这里有一些患者的病历数据,包括患者的症状、医生的诊断及相应的处方。我想通过这些数据做一个诊断治疗模型,帮助医生进行辅助诊疗。
产品经理:有了这个模型,给谁提供服务呢?
客户领导:我们有很多的诊所,对接到他们的诊所系统中,为其提供服务。
架构师:机器学习需要不断获得新数据,不停学习,然后才能判断得越来越准确。是不是可以把分散在各地的诊所系统都统一部署在云端,建立连锁式的诊所系统。这样,不仅可以降低维护成本,还可以更方便地获取病历数据,为模型不断地学习提供方便。
客户领导:嗯,这是一个不错的思路(领导表示认同)。
产品经理:有了连锁式诊所系统,医生是不是就可以进行远程接诊?这样,医生可以同时在多个诊所接诊患者。
业务专家:也是啊,那医生在哪个诊所就不重要了,可以直接建立一个医生接诊平台,与各个诊所相互独立。然后,患者有一个App,上面既可以预约医生,又可以直接与医生接诊。医生在接诊平台接诊患者,通过智慧模型辅助诊疗……
通过这一番的探讨,我们与客户的高层首先形成了一个共识,要构建一个远程智慧诊疗的平台,以及相应的愿景、使命、目标,最后把这个系统划分出了智慧诊疗、医生端、患者端、诊所端、平台端,以及健康购物的这样几个子系统。通过此次的访谈,我们绘制出了第0层的用例模型。在该模型中,有诊断治疗、医生接诊、患者就诊等用例,每个用例就是一个子系统。在这样的基础上,就开始由粗到细地逐步开始业务拆解。

在后面这段时间里,我们走访了客户的多个部门,召开了多场需求研讨会,对每个子系统的业务需求进行仔细地分析和探讨,一步一步地落实。白天探讨业务需求,晚上将这些业务需求形成用例模型。最后,基于我们对业务的理解,将一个一个的用例形成用例描述。

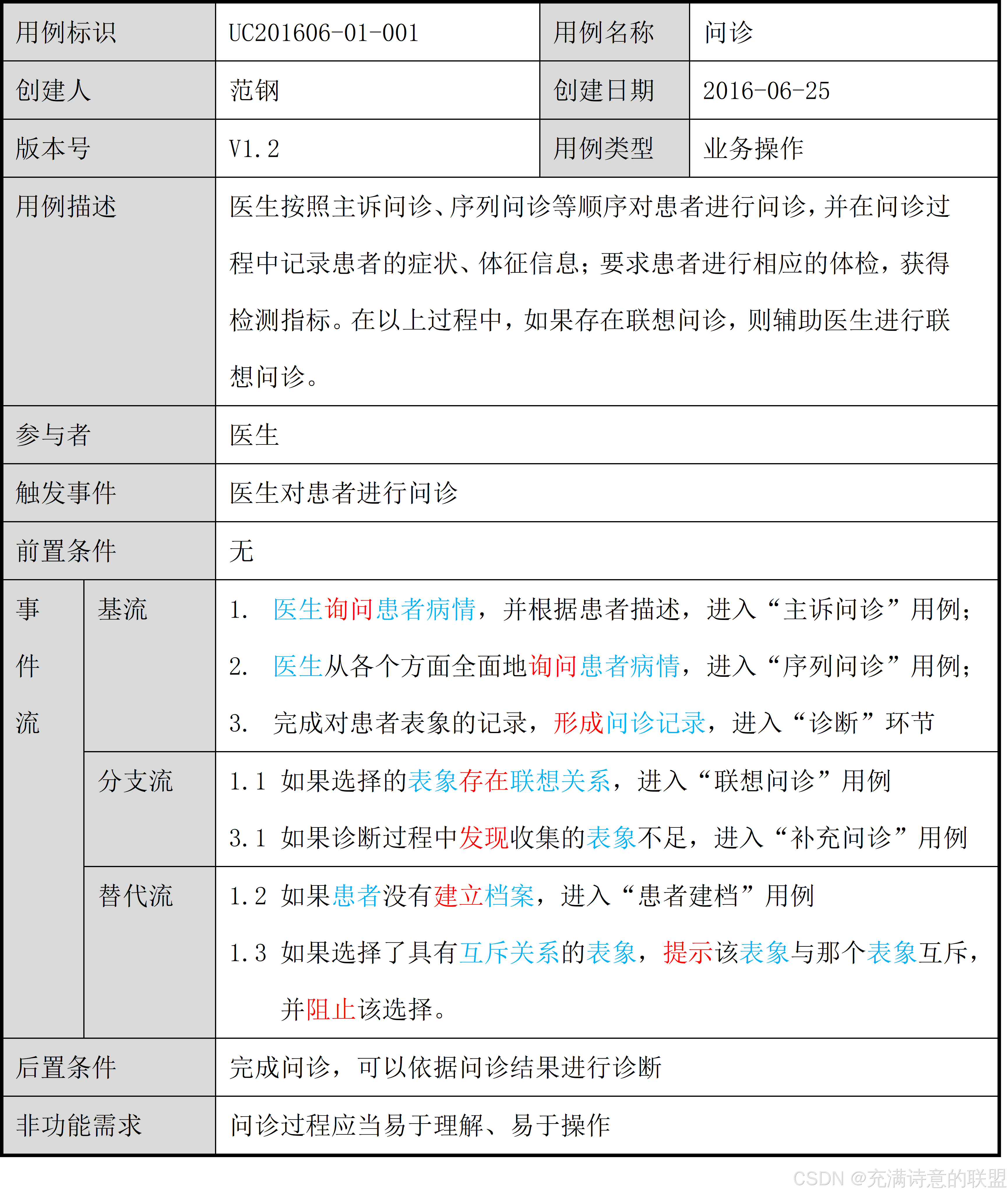
这是对“诊断治疗”这个用例展开的第1层用例模型,它模拟了医生看病的整个过程。其中,从“问诊”到“主述问诊”、“序列问诊”、“联想问诊”、“补充问诊”,是从用例到子用例的过程。通过子用例的设计,就可以使一些比较复杂的流程,描述的时候变得有层次而清晰起来。接着,开始为每一个用例编写用例描述:

在这个用例描述中,本来问诊是一个比较复杂的流程,需要非常多的步骤与环节,然而通过子用例,将一些相对独立的流程放到子用例去描述,那么该用例就得到了极大的简化,从而使得阅读变得清晰起来。
在完成了用例的分析与用例描述的编写,就可以将这些系统要实现的功能,以及每个功能的业务流程分析清楚了,它被称之为“动态模型”。然而,在这些业务流程中,到底都有哪些业务对象,它们都有哪些关系与操作呢?这就是领域模型,也被称之为“静态模型”。有了用例模型,为什么还要分析领域模型呢?因为业务信息系统的本质就是数据,所有的业务流程都是在围绕着对数据的处理、操作,以及最终的存储。这些数据是什么数据结构?它们之间什么关系?对它们有什么处理?这些都是通过领域模型分析来逐步落实的。因此,从需求到开发,如果缺少了领域模型,设计就会严重脱节,设计质量不高,后期运维就会变得困难。
但是,如何将用例模型转化为领域模型呢?这里的实践方法就是“原文分析法”。原文分析法首先提取用例描述中事件流的名词和动词。名词可能成为领域模型的对象或属性,也有可能什么都不是;动词可能成为领域模型中的方法,到底是谁的方法呢?需要基于我们对业务的理解,仔细分析。
譬如,在以上案例中的“问诊”用例,将该用例描述的事件流中,所有名词与动词都标注出来,如图:

从这里可以提取出“医生”、“患者”、“病情”、“表象”、“联想关系”、“互斥关系”等。这些名词到了领域模型,有可能是领域对象,也有可能是领域对象中的属性。什么时候是领域对象,什么时候是对象中的属性呢?关键看该事物在我们的系统中是如何记录它的,如果是一个简单的数字、文本、时间,那么就是对象下的属性;如果该事物还有属性,还要做更详细的描述,那么就是对象。
譬如,用户档案中的地址,它是真实世界中的事物,但在领域模型中是对象还是属性呢?关键看我们如何记录地址的。如果在系统中,地址仅仅记录成一个文本,那么它就是用户对象下的一个属性。如果在系统中要详细记录地址,包括在哪个省、市、县、乡镇、街道,那么它就是一个领域对象。除此之外,有些名称可能是某个属性的内容,譬如“联想关系”、“互斥关系”,它们都是表象间关系的内容。
接着,从以上用例描述中还提取出了“询问”、“形成”、“存在”、“发现”等动词。这些动词可能是某个领域对象中的方法,也可能什么都不是。最关键的是,这里我们要建设的是信息系统,因此那些在系统之外的行为,或者在前端进行的操作,如选择某个选择框、点击某个按钮,都不是领域模型所需的行为。只有那些后台需要操作的行为,才是领域模型所需的方法。那么是哪个对象的方法呢?我们根据职责来确定。最终,形成了这样的领域模型:

很显然,这样的领域模型是非常粗糙的,但它可以成为一个开始。首先,我们不是从一个用例中进行提取,而是在多个用例中进行综合。其次,后面我们还会非常针对性地去与客户沟通,了解更多的细节。同时,客户拿到这个领域模型以后,也清楚地知道还需要给我们哪些资料,用以补全整个模型。因此,后面的整个分析设计工作,都是围绕着用例模型和领域模型展开的。通过无数次与客户的沟通,我们就由粗到细地逐步把整个系统梳理清楚了。后面就可以基于用户模型与领域模型的设计,指导后续的设计与开发工作。
通过以上的设计实践,我们来回顾一下,它与传统开发模式的差别。传统开发模式在需求阶段是用大段大段的文字编写需求文档,但缺乏相应的格式,想到哪里写到哪里,需求分析的质量就不能得到保证。现在,采用用例模型,按照相应的格式进行编写用例描述。当我们将用例描述中所有的数据项都填写完成,那么这个需求方方面面的内容都分析全面了。也就是说,将过去编写的需求文档,现在按照用例描述的方式,转换了一下思路与格式,完成需求文档的编写。
此外,与传统开发模式不同的是,现在在需求与开发之间又增加了领域模型的创建过程,它是介于需求分析与软件设计之间的一项工作。有了这项工作,就可以更好地将需求转换成设计,有效提高软件的设计质量。
随着AI技术的发展,未来越来越多的设计编码都要由AI来完成。采用以上这种原文分析法的DDD实践,利用AI强大的语言理解与生成能力,可以更快更好地完成业务系统的研发工作。那么,AI+DDD又应当怎样软件研发呢?我们下一期来好好探讨一下吧。
如果对以上内容感觉有用,欢迎关注、点赞、转发!
(待续)
1129

被折叠的 条评论
为什么被折叠?



