1. 引言
Mina区块中的delta_transition_chain_proof/delta_block_chain_proof字段的主要目的是:Proof that the block was produced within the allotted slot time。该proof主要用于catchup或正常同步最新区块时进行验证。Mina主网中,设置delta=0,delta表示Maximum permissable delay of packets (in slots after the current)。
(* header.ml中有: *)
type t =
{ protocol_state : Protocol_state.Value.Stable.V2.t
; protocol_state_proof : Proof.Stable.V2.t [@sexp.opaque]
; delta_block_chain_proof :
(* TODO: abstract *)
State_hash.Stable.V1.t * State_body_hash.Stable.V1.t list
; current_protocol_version : Protocol_version.Stable.V1.t
; proposed_protocol_version_opt : Protocol_version.Stable.V1.t option
; body_reference : Body_reference.Stable.V1.t
}
(* external_transition.ml(指节点收到的由外部产块者产的区块)中有: *)
type t =
{ protocol_state : Protocol_state.Value.Stable.V2.t
; protocol_state_proof : Proof.Stable.V2.t [@sexp.opaque]
; staged_ledger_diff : Staged_ledger_diff.Stable.V2.t
; delta_transition_chain_proof :
State_hash.Stable.V1.t * State_body_hash.Stable.V1.t list
; current_protocol_version : Protocol_version.Stable.V1.t
; proposed_protocol_version_opt : Protocol_version.Stable.V1.t option
; mutable validation_callback : Validate_content.t
}
生成该proof的代码为:
let delta_block_chain_proof =
Transition_chain_prover.prove
~length:
(Mina_numbers.Length.to_int consensus_constants.delta)
~frontier previous_state_hash
|> Option.value_exn
(* Transition_chain_prover: *)
let prove ?length ~frontier state_hash =
let open Option.Let_syntax in
let%map requested_transition =
Option.merge
Transition_frontier.(
find frontier state_hash >>| Breadcrumb.validated_transition)
(find_in_root_history frontier state_hash)
~f:Fn.const
in
let first_transition, merkle_list =
Merkle_list.prove ?length ~context:frontier requested_transition
in
( (External_transition.Validated.state_hashes first_transition).state_hash
, merkle_list )
其中:
consensus_constants.delta:为Mina共识参数中delta值,当前Mina主网设置为0。previous_state_hash:为commitment to previous block (hash of previous protocol state hash and body hash)。可将protocol_state看成是传统的区块头,包含了区块中最重要的信息。delta_transition_chain_proof : State_hash.Stable.V1.t * State_body_hash.Stable.V1.t list:本质为state_hash和相应的merkle path证明(为list数组)。【目前Mina设置的delta=0,返回的list恒为[];而(External_transition.Validated.state_hashes first_transition).state_hash,let previous_state_hash = (Protocol_state.hashes previous_protocol_state).state_hash,这二者的计算方式有所不同实际的值有所不同?即下例的"jwHLk8kaC6B45K3sjuX2sM38649VtfpUAteTfKFQMPcqTeXjGiT"并不是某区块的state_hash。】
2. delta_transition_chain_proof示例
以https://minaexplorer.com/block/3NKaBJsN1SehD6iJwRwJSFmVzJg5DXSUQVgnMxtH4eer4aF5BrDK
和 https://storage.googleapis.com/mina_network_block_data/mainnet-77748-3NKaBJsN1SehD6iJwRwJSFmVzJg5DXSUQVgnMxtH4eer4aF5BrDK.json为例,delta_transition_chain_proof内容为:
“jwHLk8kaC6B45K3sjuX2sM38649VtfpUAteTfKFQMPcqTeXjGiT”,[]]
{"scheduled_time":"1636092972780","protocol_state":{"previous_state_hash":"3NKDdX6eVtAgmmTVxaFLnnPPrsGKgVepG2k5cf8HocgSw6ps8Sww","body":{"genesis_state_hash":"3NKeMoncuHab5ScarV5ViyF16cJPT4taWNSaTLS64Dp67wuXigPZ","blockchain_state":{"staged_ledger_hash":{"non_snark":{"ledger_hash":"jwD5Kx1GtLKJGSWufhkvCn8m7EFLm2LmAM7neyzLtTiN8wyn2po","aux_hash":"UworXDykADr3Lte856ePMsdawpTVhKLKT9Y3UKha7Tpbt4V1JP","pending_coinbase_aux":"XbwfEKZjgcZiyDhHRZjHUx72TuxpnuzLPwVYpVWkMAAXkSy7go"},"pending_coinbase_hash":"2mzpdUi5ddLicLGUns4iYFiNahL5B5cPkTUot83v2moNtr4mzRYf"},"snarked_ledger_hash":"jxkQm8ge9sYPwPyUYUMZ6wr7SQ6Pit5szbRvPmEzYKQQZAnACyC","genesis_ledger_hash":"jx7buQVWFLsXTtzRgSxbYcT8EYLS8KCZbLrfDcJxMtyy4thw2Ee","snarked_next_available_token":"2","timestamp":"1636092900000"},"consensus_state":{"blockchain_length":"77748","epoch_count":"15","min_window_density":"33","sub_window_densities":["6","1","3","5","4","3","5","7","4","5","6"],"last_vrf_output":"WNAmmaRL7XzyhZHiz276MbnBv4YUIJRGf9P_Xu0RBAA=","total_currency":"867667132840039233","curr_global_slot":{"slot_number":"111965","slots_per_epoch":"7140"},"global_slot_since_genesis":"111965","staking_epoch_data":{"ledger":{"hash":"jxn15ATGoe4WGgYpbssxJH9XW8NXRDy22WvSsBqvMqcnLPgPAwN","total_currency":"861208012840039233"},"seed":"2vao4i3odTHZVRbEhdkKvLoD1rW2UuiVaayVFosYtkghABg29o7i","start_checkpoint":"3NLM6x7j2Z68e8gGspyvc1aU884uU6yWkwz9aW127BFckn9b5uvo","lock_checkpoint":"3NLiFhztdCsuWSociNGMspidiYkyqNKZw6ufH7jqbgQtEgGtBb2P","epoch_length":"4697"},"next_epoch_data":{"ledger":{"hash":"jwAXd4GZgxE3YCwqs99g4MpLNiEV2ZfZPstyah4jxo753AVgL6R","total_currency":"864998092840039233"},"seed":"2vbUkQGF5swXK7PNaAJDUQirW1fbZiUJDzbBKwfPGdJXZiryburD","start_checkpoint":"3NLkdXKqoHfwZ5jT1uxSY3eoFy3C2jpAUFZ1Y6eSMsE66MNJqErx","lock_checkpoint":"3NLW5kBi9nXDzzdr2C3p9X6QaKaASMaVHp3otwreKXKJToUNK7yu","epoch_length":"3285"},"has_ancestor_in_same_checkpoint_window":true,"block_stake_winner":"B62qmsYXFNNE565yv7bEMPsPnpRCsMErf7J2v5jMnuKQ1jgwZS8BzXS","block_creator":"B62qpge4uMq4Vv5Rvc8Gw9qSquUYd6xoW1pz7HQkMSHm6h1o7pvLPAN","coinbase_receiver":"B62qk9WYHu2PBYv4EyEubnVQURcwpiV2ysuYYoMdwi8YTnwZQ7H4bLM","supercharge_coinbase":false},"constants":{"k":"290","slots_per_epoch":"7140","slots_per_sub_window":"7","delta":"0","genesis_state_timestamp":"1615939200000"}}},"protocol_state_proof":"AQEBAQEBAQEBAQABAfyCZ8XD4he3QAH80HIgGfAezhgAAQH8k9ybHSm_cswB_JQesWKV8mPiAAEB_CFDKDlOgTyvAfxQGTylbUUpgAABAAEB_IlOihwF_6cPAfy8HOdGfm3muwABACNq3aIW99rvmPThUJOt7sTCDHKGhd14jtt6WT6kuFYzAQCn9Tpe5H8iu4eCAUs2O4jrZQzs6DrhpxGQc6AzAkteOQEAAQH8xQZ4fhDIOj4B_F6Fr8O5CTsMAAEBAQEAAQH8Qm91cFzlxuYB_Cz4ZjYnTwVyAAEBAAEB_OZAKPtMoib5AfzQLLCTKmHongABAQABAfyG02v2I-l6jAH8iEeTiKBbKjkAAQEAAQH84lhBVf2xpzEB_BHUmoZUZqv_AAEBAAEB_OFYodLGFJH-AfzMLIm8ErnpVAABAQABAfxMGNX65P-rNgH8MeXQ9yLbruwAAQEAAQH8-fFQ7ZTD2TwB_EPopZeAO7DyAAEBAAEB_AVFodFdv3riAfxCkBzGujjAjgABAQABAfyFmgu3zzh_iwH8a-3QksBFIDoAAQEAAQH8EyV9kj2hjxgB_Cjq1rVlPnA2AAEBAAEB_DFjvfxSXfMNAfwQ03vM-qWnKgABAQABAfw9u8uYpRjVGwH8auCvoVqVrO4AAQEAAQH8_4zOksnfvWkB_H0-zs3vUPLwAAEBAAEB_Np8pO8v4SKuAfw9_QTgxhgP6QABAQABAfxOPTWunUVTRAH8IJwLvYO0jRoAAQEAAQH8NWq1qzPRU3IB_M1l0lZM_zlnAAEBAAEB_J2IofKS20MhAfyT6M0RL_FNXwABAQABAfzc3NisCDJ9cAH8mHqRgVdvGJ8AAAEAAQEB_Oc4nCuNu3lxAfyS4L6rm1VgHAH8Fi1AkXr5xRwB_H-LBb1N9VI7AAGVHNYP3HXWMiP5EYHwdZSahxjzCaid3EcbBzc1l2mSIFiwoLM6mA3b-sLAjDM00_Mv1kn8JdKSBz7XFUBdx9wFAQEBAQEBAAEB_H_cKwozftw5AfxzlUcCknjPGgABAQABAfyHYkiXOVf-rAH8wIdrKUAWuH4AAQEAAQH8yiZH-pNlO5QB_EkFjtbxE2TbAAEBAAEB_Ob-bwZ88i3EAfyyVmk5Zf4CbAABAQABAfwz3DYG5_0-ygH8FxZPvQICA64AAQEAAQH8cbO-YveQxEEB_E41RZxRqpJlAAEBAAEB_Oo1cWmj6IExAfwkIdFslaKGqAABAQABAfxKgrUH7qwW9QH8uHoxdQDJBAMAAQEAAQH8LW1TBwUeAfgB_BOTZGJKRlWrAAEBAAEB_OJQNmjd_rBbAfwX_tnoJBlnZAABAQABAfzR__6qjUF5QQH82cvkkjXbCtsAAQEAAQH86Fufzsl-WBsB_Niuie-SE0TFAAEBAAEB_ARddbjD5m0TAfyrzYXQSzCS-QABAQABAfyUxo3LqdBbmAH8lwAIZXaO4B8AAQEAAQH8ERPxGwUJEQAB_AYX7pGEDNoxAAEBAAEB_Gn4iXcgSl-uAfzthAXwXkQ10QABAQABAfzPbCxIxDk6WgH8EdD4I5p-FrIAAAEBAQEBAAEB_PRiou0KbJASAfwzYzmUKFHRKgABAQABAfz3c_qAAg-WyQH83ZszarSNKcsAAQEAAQH8HsHUvGwApOUB_Eqiqp5SyuCHAAEBAAEB_P4hxMctvUjRAfxnHuBu_HXT4QABAQABAfymfTactcwx1gH8Icp3IyaujmAAAQEAAQH8cDGngppKGzoB_MylECYCZqXGAAEBAAEB_Cxrkn7squFFAfzvzIGxZqssMwABAQABAfx4bvwgL0G5wwH8HuPWD2rzWHgAAQEAAQH8J-gjjF9EPfYB_LaiHNuAl65mAAEBAAEB_B5av2NUMr-2AfzMwUabw05SRQABAQABAfxILOUvISw1mgH8_lcHUNvTXp0AAQEAAQH8ASWoSqRxiCQB_MC-AL-kH_i7AAEBAAEB_LESBxwvL7WUAfy5GKn8G6fgOAABAQABAfwgtHDI3HuiSwH8DSB2EBWXgvwAAQEAAQH8J51m68nA0wkB_PcjXo2cmFjiAAEBAAEB_GhNOayv4cvqAfy76E0UHLopBQABAQABAfzgUeAo4PO5ugH8VpiUeeuLT1YAAAABAAECSDA5pdNBwJPjnxV4iNvGpdfmkzXqi8Uc11QcnW_7DBp8lKx_rowAATmxVG6S4JppbpZbJU3aZZXPa52AkyJmOLFkcQJiRYmrPagLNz8DTCQsdcQnFXLM-2f8qO2q3iMFgWeOOsZ4WXrHUsaCLimDl5zUjJo9vLv14lmN-lZ08gYBAgEBAQEAAQH8_p0afZ5vlFsB_J5qFOanysI0AAEBAAEB_AdAbP5WNI7FAfxSJQ6tLG4rcwABAQABAfyVnS4O4rVdaQH8xQbAV7LRwqcAAQEAAQH8osKaiVy12owB_O5aOFBJp21xAAEBAAEB_AaY9zrzAK7lAfwYyRPFhYzZVAABAQABAfxgblAzm_WBbQH8dOLDRt4RoM0AAQEAAQH8hyrBb9OhscUB_K2obrL_-efFAAEBAAEB_DjNh4bpMmpoAfxu_IqqVSc9FwABAQABAfyjLEwAcNxsFAH82DQn99QzR00AAQEAAQH8Yr3wmuuScUsB_AZpD-r3hK06AAEBAAEB_KOcxwA41xDdAfyx4TP4C6FIJwABAQABAfyfNjNgByGJAgH8GH8XNjCbmxsAAQEAAQH8jv8noOn7nvMB_CKCmA5iH59oAAEBAAEB_DpP60G3dOMXAfxXNTEcN1JMggABAQABAfxAM3V-VupUlwH8kc83OahzhmIAAQEAAQH80Ck9Sa9pkfIB_AslFCAAktlfAAEBAAEB_Kvb_sxftPaSAfxhccxlfGMskAABAQABAfz85W87LwKKvwH8G6-4q4yIrK0AAAEBAQEAAQH8DMVpym0zoQgB_IuGEn36D_DDAAEBAAEB_IkAs_6a1ot7AfwRKLlqjdLzswABAQABAfzBBzWGcLjPcwH8nOfrwyXsm3IAAQEAAQH8JU-rVyi2WwoB_PKA6zqDmK-xAAEBAAEB_Lkqp1a0cHOtAfz8nvHVI_lPNgABAQABAfwAfC-OYhyHWQH8h8wmonP2x5wAAQEAAQH8r_K2nh2CVCMB_H71ffbRa7nVAAEBAAEB_PaGkKDQ93sUAfxoKiRAzmJeYgABAQABAfwOrVYyYxvGrwH8--EfoRBygAkAAQEAAQH8kUGsyr4eWPkB_KbJtz6Z1R5XAAEBAAEB_L3DZM2jUE6qAfxoxf7BCucU2AABAQABAfxt3l6C36wdsgH8pQfbxReiCP4AAQEAAQH8f6rm6dYPToIB_Cx_uU6YOvb8AAEBAAEB_MoEG3EriDHDAfwpJq62x6w5kQABAQABAfzvUYH9R48P3AH8h5U7xEN6qQAAAQEAAQH8vzKG0R7YOGAB_KsFqqJwvLP5AAEBAAEB_FpHr-Xg0nWUAfz20sOuAqfL0QABAQABAfwEfC359g94vgH8VOL7MpFYPeEAAAEBAQHFn4aQFgBI2GDXcPdOc1EsQZ8KS4vGw9hYCk2yDF5eOgEBbVGq6-0G0nSa8ok7FYnvnJ0ObTJ9hN1K1DzP_I-pzTMBATzZ-9xtoegAWYXcFBvq2o0RwFpAXF_bYcNv_MBJDfcmAQF7f6cCIRNEB9wpHd3XiN9QuLeKiuPquoBTLaJT_ECpCQEFvCv5PCUdi9A-RQnu66Y8oaW6qAxQ3dSPBK4Ox3c3EQN0zzBbePrf-8hTsYmRUAEeHxFi6X_NzApRJWLEZjh3IhDCvj6Bp2c2V1PavlSytfPc9Wwgeyxz-eIngUJt16wTVSH3tu47eimSxtXKqyXtgbSqOzxFEYmJCUHHJi0c9y-nEpaXbUtL7BCGwlaB-EXsQqTXAbIHsfKHhPAsuCEmCwEBlq4Pa9LiSB9sBxPIpfnjs5edIjzY2_Uju71rcd74OyQBAW-qp5OUEo9NggJljqLtU5ceSwaAo6jWY0FYiRkxRWMsAQH_v28Lo818reRiIpPUzqASYqKfNzC9iCO9e0HrHsuaBgEBARbL0NaRWMlSRSNMwZSy2vAqL3hHkv8YHzIzfXSUDpcWAQHSsSQdmUVrzE7AUA9zE8FeBYsyVqQQc3uomyt0uUA_GQEBgfTYznuyfPGxd8FzYqkBK3K5oVIOyDrcoL0gzaHgdikBAa4RUMme42bKeyFk-VyqqLPkCx8zQmB4oWHEEIpHuUglAQUSwDH34aFmRzn7SNFtkNC_16Jwb4a1nkd08VF5TtTpC-uYI6IvmSYJ7dKT1Ssk8uMSxwLSZ6BvEwHKJYvkiFUg2NsVQPCI6y9CMWXCqJ5tOiszxg0NspVeqIirAdI7lSrCEC6dorSiWhCOWBqbIwuTWG0JxbRf0ycocIL_bn8wB3uGYDCFBppUdlyeF8aLTizxdwIEZj6T0fUQKnRXT5g8AQGf1ntCuVPIcWo9lPqo6X2o5jIn7MGXk79PDhFUFt7WKwEBdGzyhvuJq52Q_NxWtbRWlaS3MwV3AHlVl3B3kEES_ygBASvjkoZC7RU35xoFHO64IPg6c0gkM_yhEftfZPQluh0RAbeKnQYvN0EJX-66eBul89XsW31TIGqowlTG01BFjD4vn07NlTCZSMYyww4uN7mRaFmcwhxYTDQrmM2flLHiJygBAQEBAQGfP1pCUlwOROtFqeGJJtcHb_EKynWbDnyrfJl5UiHfEzJ2QnMnfUrdwLZ11u5Fohfv5XafLPiEo6HEi0-IuucfAQEBpfcr70oGQ6bxfJJMoYIdJMjFi7i3v5QTRn2pcB0StCfuMMY6dMQGIhXVlprtegvZpLVf4CtbEsmNlkZgkPvfLQEBATCbkGfPJXmYLZh9f1-rbjFv9MIe6a95LYnY59XPmbEZeBfbIhvlXAXlz6BEHCTFI7YPp6tNpGWyU93dpfsHxQYBAQHqidH0Z7L0IenfN2sRvlVvkN85TzqZR_WCjLEgr_AsD5OhrP5-aJu_uaLSRrNIkn8afmBeIlzofrlcqV_nR1seAQEFAQH8O7Vl94cFJ-ZNBc_33ZVXpzbq1tVqEhdyPCRwWw9VIq7AB-ZtWeg_ECXqEHl5IeCvD8QP242QUQMXCBJTIy4uAQHaaMCPDiSXHgS_LIp0MpyHU6t2mwCFGUGlhGwcbEJvGnOUqL2N020CaLCAPUF15Zinb6IW8nXQYmLiZEJ2lGU9AQGbdpiCw8zAwluQAvZoM9npleYDyFUW1IIw481ZXOJbFz8-HIgq0mr-nLnRYdjUZVBtuYaIYQ04QLGnFrVfjBE6AQGLwg5R7sxYXxdJlI0tDgwL7tgfT5WR5Rt7rj5RogItKtaoodbHKyCfhJh2p2QIJntKav6GliWDxDYZw7wrdEkyAQFe6Xd0k6s8GC0ip6f4lhJNqn1BPF81S-il3wf3xF0qJq7My9qUxZYX9bJc9AGMD0wppdp0LNTai2W1NaxrsH0WAQHkXRP-sMZNWysvjxx2IhYuvsHk8ets0kLvSmbth0vNHuoOlLBdjdJ9bY5t3YBgZKFO2hDwQMGRUsmeJfqbHlsYAQEBETmpTk_ctjxQ90WTO4-XpvMyBBI5PQdONBINVFTWiaAQLMMB971ymI8aUfH8qCQYBYMWje0COObe5RQUCUUsnTtGzmd15bzD4b9crydQDDm9Rh7EZAfi6KaVCEZ-XVnIDIs0dwWPZlnoZ5mnkVNzxGzAWpQmEzOwmPRaVo7Ratkl2rB20vP-C60MOUWdzBxBOJt-_7EpXDmTqHb6dXVJEQqJsjdoO77zNdOfZWLmNkxSyWRzi2WL9zIVtmL4hazBHmj5cFiYs1hSIlL-OOERQw72A3IeF0Byxs6K_x907Us7W4QVhWX1W92Js51NqDwKRtOxQwgBywOVuXYvEJUNPwouMMPjOlQfJsCedQiGDTA64rlShqPmnXBSWqBiDFPQAtg0_OQJntqy7i2sXTay8J0l7FP7ZU3RP3aeLQ6mgUMIXn7dKP9t2_IhUsz8-_wzi-fjc9r93ifnkXWt4VBTxSql_CgRJy0Eiv0hyT7qKbrog1FbZnFZMXU9PdO1LDrSEgecDFJlyfdJ1NcXsxCMNTscc65vagWfloZhPsHujzYQY4E8ifUQ6t4JFgbL5CXvaxmGqhJGUmEL42D-NM5iRD37JgPubfB9FVsRnKaOHZJfA0kYdqwKHUSL05mJ9Yi2PgmajUYltW_QIHKHqzgYqji_AcTNIu3CCRU_bGqjHkARtb2CwXRr0Xgw99qUCy70eVPMGf-j7W0-yFxaH18CXQXgRYKEqIVXfNN638j0SRPNQHCNbWkcwtTk2kBzt3MeGx5zCgfx8YendUuGXlZw6TFrzJFMUyZp6KJnJ70EMeIzHZ7wMy_xFKAyTOyuEYcZZbE8Vo0_vr3N9TJNLhVAfAbyek0NE9pG0BgAJ-ves5oKXidg1dLo9BJZi6e87cEHIQKh666w-0g_ymwFfzZvWTJlT8vYhbYcl6fiQYWWmFYvovHYojyJ713XAiHj-jdwpofGwPMffcgHfNhYsdXI8AIz6vIE7sSKvqzVdBwEETGbKvFc4zaXIOPLRDxNRz3INYXUIxBjYtlogbAhSfLvZ8SqawiZdsrF1INUC1M9xgMcNTHncQOkXt5gDmeYEl4LgNzVlWv_830vJtyhBU7SIRY96i-FBsH8pv4WrmrDuCpNK8jY-Gr4tCX3It3nrRPjMdTXI9WDkaCYFD4wH4tIGiKf0J18AOYHY3j7GU_UQtYVRUsHLwL2RNEFH_kFC23kCMLUuJi4u1SICYuMCR34dwOSwsZ_RSbD40MgPHjfnKyMg-QjhkRlB59uiOb3nPJjHnSWPNEw2zKISUCKRTjqqbrGEn_syQO2ElhFnqQ7iT8FOcGY0PRYFFoHWayaYQYPVGhOMmheixy5dSAyZiWosDzswuuvM8Rgv8eRhd6W25U06Z9ydYyeMDxEd-Cnt453FWVjzxYeDBrb4u2AmWfeaMYL3Hh89YNwTEzkPnprfZAXTeOyalroTehMXHDB93Lve9y6oPfijKK0UWGojtpS6SJTMoWR-xt1vYQaK9RYoqwjDUsbNQjJA8189reG9l9lBppzM9o7Qq8C46goOwxiIY9hvJzrnvxRSy33JNm1ixkm33V27WzIW2sGd3gCeezqj_TwmwMat9BIO-Ptsfe8JhtJREpg066xqxzNVExc0AkhGydU7EqQZqxRuG-lIOqHME1uLttrFFx0EflHp7AizgQhOhDpYOH3Ke9D3tZ95AU7itWJntEx8msnSdFDyj4H_X8ao6CAgi-0yb4VvK32SDD1NkGuWTtjTlBX2VZdHZYm8Lf97MXqObN1gYEas8S0L3ZhJ8u5j567aDL9nUFTVVzYOdAySOQlxyu4KNQl4OkwgdTEzMXJNQcc294zlTA0LrUgEAQolCeXizaF7jZN5CX9BL7agtDcwaofK2pwkaFY5GSECQK-5QY5Cdcnfi9SHo6W_cxz0likUQwfIfVq5LeznnZFy2QFqROSg09s8Pgbw2Aelzme165-aJ-yNhEwNKsIhmJFVS0c3s7pGlpIjAGxCyr2nTZ7VHj7lrmU3CYMiosh-V4icMbKLe-pIDzKB0TRiDVbrdyZ1x_-sGez12L31lQfcudJ5v2ExYjDjbU9paZsmJraFSjihI3acpVGLy6ydI8PFx6svxSYbKNjPBvbDu7GIDdieNht17sr3C1JpIC-4R-7p5K1C7PYcuBTKsf9pxexFEI_WWfAeN1r1eB0hUtq44NhrAYGY2qYw-IjxtqjM5lrZ0XSIaXAQ6uuAby79b90ZDkHVkYx29FLWD3sLXHmewEyhyPES0l8TjpzaQKYkDWR8fDEHoQGq1aJBwKa1Mn8mumMfPsubyF4IyY8AbbH5NYGCwzlXlQgTSMyHBHngavy-QhYqExy1Q4QFLwS8DxzU3MTOzNec3m-8Q2H3XEE9pMnXUroNvB5J6syvXJEYRwg8YkTXyYypW1pEx0ofo-SQrRFSCRlaacHcufnQuidpZ9m2Ram5GzujrI2qxYjOBWDN7XbS3SM5pasX5fFtZjGJ6X8Z-HRK7XE0SZLEIE_Nnuc7jvFBDS5cu9xKfj-d33CHMu9ynoC4uWyOU6J_yoOxUO1WMw1J8sEfUT4MkOPqepUJfXCWIpZ5-YcCUsqFALnjMrDrocLyNNqye3zeiM0llom7GRBUARVOgu_qhSAH0FwZSIatvelXDBuApqMgFvAeggcd9JAWgU2OLVjYrRpgAyoQCzBAqlfK7LsgXmqfrtz3EqiyEkHSywoKzH-95N_3PGIjCLVgI--das5IptlDWz8-ee5L3i93zKWaV3iXdw9B7eAhwum0yw7AL2dAzE9VJgSJcGHU8kFOHj35LCcxzfzpSDSSXvx8Lgs0SpghNUavKyFS7vi7Dg5rdy37t4BqMnw8S-kwc5EHlK9QetaIv01qd52w-8tsCDkBzucUuYEOwUx6Uq2Qfnp74SlgcrFA4sMWX5hHvaTPXZgNUv9hDNtkjR4_dST8MM6CnSbv-8Jor_UVwEujxcC5HnJGFfYExH0Jm1u0jMbhmI3QbDHOQrfTax4tz8FvzYOosD9oTx3a5dzZGis0lg1LmHkSANhH6jVRqhVFtRHLa-FJjMD7gfiGsaAatUvCAIxcwSuMTWIGGoyu_Vz71IWFvJBPy3mP8Ra-0EnSoMwpJfCxhRMo4ChHp496YEIXjsBAQGNLFJlMmvlQ6YgKkOW9pIxPZotU-RsGTBsBHLYdOLoBQEBwMMUpUByzCsqdYI1wF6oEQEUigFzKgHQhpFTYxP0TikBAdVYrhqiidw3x0M84ho_ykA5Ph07lB9x51DEgWJ_1Qo-AQE_6YNIoiucwXuJv31YfNndNc8rlyL_xwZV39ZgwAi6EAEFyIoZCDiAPKraviC9UJdejvMFKbF0VZjnJpR-e_mbcwJSJiqKkHUXurAV9pX3OCHT_d7cKLPMKdk6Y0wTfeZnOjhJZ2lA1nydyKOvXFe4NbG2y-B2YLto9ltTcMBnpHESnmiOlLnJ9SBAGn53tyO8NFCbaYOotdk6kX-w025lZgEmMfMCNQnzQbGxlLEKQfgEctbYL6srOH7_XE1q1maNEgEB2L8vfqhGnOmHtnrUvbuRgI7-yehGTbmHRgh4x_v2FxsBAcR3N0sBitbxFMa4KkSgXqacq9eLEDHqjSYIRalJCyohAQHHTt8lq8MBA_YDZiTSj99YlWtuqIfXExIxjkFuwCMCAgEBAYcIdlceER2FdlvmvQF_1-W7HAWmOkuOgYJ5QWGlVcoTAQFgV1jdtyt2TFI_JxH2iPKiKxb3zcOdNhq-of3uAccsPQEB4Ur6Qh8bgnRGlcLLZO9CEI7z3SnSMIecjGpNhMN3vR8BAVCqxM0Xc-97TiJIMP1aHnyDl9FBWxDArbwMrX6Y1B09AQWNiu9uQVYKOuEGxn8RR5lKzcB4tWGBYfzqdDiGKWtuA6LdAl_GNhcaKFqcOXIlpBfWxoGrulQ1XCm2DGRfjMMCLC0fgP3HHguoR6Arm8BkACEfaZs_ab67TCLAqxJVlA-CNJifmJwzz9yddf6LOv1g6ood1Muof6Er7LxPZuUMK3Pvwy1KfrmIV0-8nsmlm3yZH4jGnL_mpHmtgsLXMFYaAQGa3zfDzMfvLJlT4JOPU035rQAOHxBbVNoyCt1NyWMEKQEBd34Ufr46TGmGtWKhOK5OeO8Abr3374M2D-mUmc_aaTkBAbD8EL0Bt2M-EUCmKUd3EzbN_7BHivzQedBvurXzOXAD","staged_ledger_diff":{"diff":[{"completed_works":[],"commands":[{"data":["Signed_command",{"payload":{"common":{"fee":"0.01","fee_token":"1","fee_payer_pk":"B62qoSuxNqwogusxxZbs3gpJUxCCN4GZEv21FX8S2DtNpToLgKnrexM","nonce":"5694","valid_until":"4294967295","memo":"E4Yd7qwaRCHR6t7i6ToM98eSUy5eKKadQUPZX7Vpw4CWBvWyd8fzK"},"body":["Payment",{"source_pk":"B62qoSuxNqwogusxxZbs3gpJUxCCN4GZEv21FX8S2DtNpToLgKnrexM","receiver_pk":"B62qn2MtuQ9GyyVnotUHB9Ehp9EZre5m6TYpGx64tBCDHHBZFZRURnL","token_id":"1","amount":"27370000"}]},"signer":"B62qoSuxNqwogusxxZbs3gpJUxCCN4GZEv21FX8S2DtNpToLgKnrexM","signature":"7mXTB1bcHYLJTmTfMtTboo4FSGStvera3z2wd6qjSxhpz1hZFMZZjcyaWAFEmZhgbq6DqVqGsNodnYKsCbMAq7D8yWo5bRSd"}],"status":["Applied",{"fee_payer_account_creation_fee_paid":null,"receiver_account_creation_fee_paid":null,"created_token":null},{"fee_payer_balance":"59778375293571","source_balance":"59778375293571","receiver_balance":"11241317900"}]},{"data":["Signed_command",{"payload":{"common":{"fee":"0.001","fee_token":"1","fee_payer_pk":"B62qktYjLR4e9YBeC1LYF2S67g1sxyquh51q13tLuaJTHNxQ5MCs7U6","nonce":"80780","valid_until":"4294967295","memo":"E4YM2vTHhWEg66xpj52JErHUBU4pZ1yageL4TVDDpTTSsv8mK6YaH"},"body":["Payment",{"source_pk":"B62qktYjLR4e9YBeC1LYF2S67g1sxyquh51q13tLuaJTHNxQ5MCs7U6","receiver_pk":"B62qmWdrzP4KE4PB7oj15XYpFYWKBz9KVsj33u4BBzmZDWJKvwDnAw1","token_id":"1","amount":"1000"}]},"signer":"B62qktYjLR4e9YBeC1LYF2S67g1sxyquh51q13tLuaJTHNxQ5MCs7U6","signature":"7mXM9KAun1w3vemQWFkWp9YoTjLb4ZLfBpnf9eMzufdCk6W9h3wTBJ2NVDdpFUzqrznCW8qjstE5HwABXeDomKd7gZyG2cFW"}],"status":["Applied",{"fee_payer_account_creation_fee_paid":null,"receiver_account_creation_fee_paid":null,"created_token":null},{"fee_payer_balance":"15259324000","source_balance":"15259324000","receiver_balance":"249250000"}]},{"data":["Signed_command",{"payload":{"common":{"fee":"0.001","fee_token":"1","fee_payer_pk":"B62qre3erTHfzQckNuibViWQGyyKwZseztqrjPZBv6SQF384Rg6ESAy","nonce":"104077","valid_until":"4294967295","memo":"E4YM2vTHhWEg66xpj52JErHUBU4pZ1yageL4TVDDpTTSsv8mK6YaH"},"body":["Payment",{"source_pk":"B62qre3erTHfzQckNuibViWQGyyKwZseztqrjPZBv6SQF384Rg6ESAy","receiver_pk":"B62qjYanmV7y9njVeH5UHkz3GYBm7xKir1rAnoY4KsEYUGLMiU45FSM","token_id":"1","amount":"1000"}]},"signer":"B62qre3erTHfzQckNuibViWQGyyKwZseztqrjPZBv6SQF384Rg6ESAy","signature":"7mXPMG1JmXEQfvL15JB14M4G3Ck9nyRTReaX7HRaMPR8XfrQjyPwFMXngNxmkNQ17vTBtsHwc1x7Emw2tTxXGnxgNUrVf5pW"}],"status":["Applied",{"fee_payer_account_creation_fee_paid":null,"receiver_account_creation_fee_paid":null,"created_token":null},{"fee_payer_balance":"990175941111","source_balance":"990175941111","receiver_balance":"817846858"}]}],"coinbase":["One",null],"internal_command_balances":[["Coinbase",{"coinbase_receiver_balance":"20203793056339","fee_transfer_receiver_balance":null}],["Fee_transfer",{"receiver1_balance":"20203805056339","receiver2_balance":null}]]},null]},"delta_transition_chain_proof":["jwHLk8kaC6B45K3sjuX2sM38649VtfpUAteTfKFQMPcqTeXjGiT",[]]}
protocol_state结构为:
| Field | Type | Description |
|---|---|---|
version | u8 (= 0x01) | Block structure version |
previous_state_hash | State_hash.Stable.V1.t | Commitment to previous block (hash of previous protocol state hash and body hash) |
body | Protocol_state.Body.Value.Stable.V1 | The body of the protocol state |
其它基础术语有:
- Transition:等同于block区块。
- Transition Frontier:为本地data store中包含的网络中的最新
k
k
k个区块。为rose tree-type数据结构,该tree中的每个节点可能有多个children,即分叉。该tree中的每个节点都可称为breadcrumb。【Mina主网共识中设置
k
=
290
k=290
k=290,
k
k
k表示:Depth of finality (number of confirmations)】
When a node receives a block from a peer, it is first validated, applied to the existing state, and added to the node’s transition frontier. If, according to the consensus rules, it results in increasing the length of the blockchain, the node’s best tip is updated, and the root of the transition frontier is moved up to only maintain k blocks in the transition frontier.【产块者自己产的块称为internal transition,接收其它产块者的区块称为external transition。】

catchup的基本流程为:
(** [Ledger_catchup] is a procedure that connects a foreign external transition
into a transition frontier by requesting a path of external_transitions
from its peer. It receives the state_hash to catchup from
[Catchup_scheduler]. With that state_hash, it will ask its peers for
a merkle path/list from their oldest transition to the state_hash it is
asking for. Upon receiving the merkle path/list, it will do the following:
1. verify the merkle path/list is correct by calling
[Transition_chain_verifier.verify]. This function would returns a list
of state hashes if the verification is successful.
2. using the list of state hashes to poke a transition frontier
in order to find the hashes of missing transitions. If none of the hashes
are found, then it means some more transitions are missing.
Once the list of missing hashes are computed, it would do another request to
download the corresponding transitions in a batch fashion. Next it will perform the
following validations on each external_transition:
1. Check the list of transitions corresponds to the list of hashes that we
requested;
2. Each transition is checked through [Transition_processor.Validator] and
[Protocol_state_validator]
If any of the external_transitions is invalid,
1) the sender is punished;
2) those external_transitions that already passed validation would be
invalidated.
Otherwise, [Ledger_catchup] will build a corresponding breadcrumb path from
the path of external_transitions. A breadcrumb from the path is built using
its corresponding external_transition staged_ledger_diff and applying it to
its preceding breadcrumb staged_ledger to obtain its corresponding
staged_ledger. If there was an error in building the breadcrumbs, then
catchup would invalidate the cached transitions.
After building the breadcrumb path, [Ledger_catchup] will then send it to
the [Processor] via writing them to catchup_breadcrumbs_writer. *)
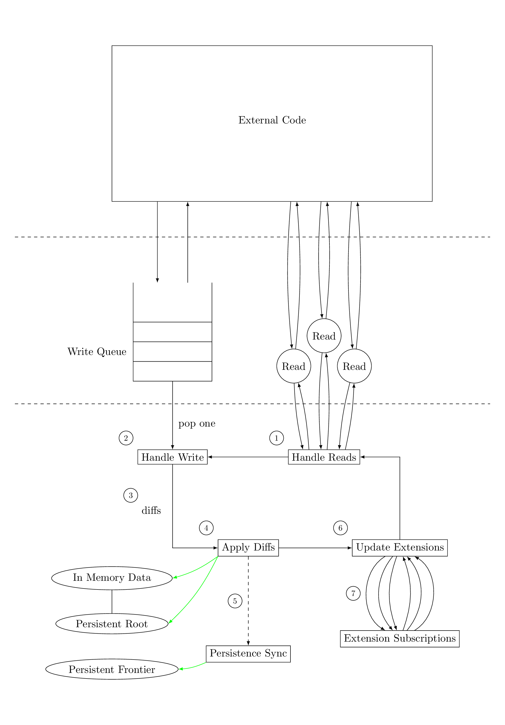
frontier同步流程为:

当节点处于catchup状态时,会调用verify_transition->External_transition.validate_delta_transition_chain。
(* transition_frontier结构体定义为: *)
type t =
{ logger : Logger.t
; verifier : Verifier.t
; consensus_local_state : Consensus.Data.Local_state.t
; catchup_tree : Catchup_tree.t
; full_frontier : Full_frontier.t
; persistent_root : Persistent_root.t
; persistent_root_instance : Persistent_root.Instance.t
; persistent_frontier : Persistent_frontier.t
; persistent_frontier_instance : Persistent_frontier.Instance.t
; extensions : Extensions.t
; genesis_state_hash : State_hash.t
; closed : unit Ivar.t
}
(* Full_frontier结构体定义为: *)
(* Invariant: The path from the root to the tip inclusively, will be max_length *)
type t =
{ root_ledger : Ledger.Any_ledger.witness
; mutable root : State_hash.t
; mutable best_tip : State_hash.t
; logger : Logger.t
; table : Node.t State_hash.Table.t
; mutable protocol_states_for_root_scan_state :
Protocol_states_for_root_scan_state.t
; consensus_local_state : Consensus.Data.Local_state.t
; max_length : int
; precomputed_values : Precomputed_values.t
; time_controller : Block_time.Controller.t
; persistent_root_instance : Persistent_root.Instance.t
}
(* full frontier中单个node为: *)
module Node = struct
type t =
{ breadcrumb : Breadcrumb.t
; successor_hashes : State_hash.t list
; length : int
}
(* Breadcrumb结构体为: *)
type t =
{ validated_transition : External_transition.Validated.t
; staged_ledger : Staged_ledger.t [@sexp.opaque]
; just_emitted_a_proof : bool
; transition_receipt_time : Time.t option
}
(* Extensions结构体定义为: *)
type t =
{ root_history : Root_history.Broadcasted.t
; snark_pool_refcount : Snark_pool_refcount.Broadcasted.t
; best_tip_diff : Best_tip_diff.Broadcasted.t
; transition_registry : Transition_registry.Broadcasted.t
; ledger_table : Ledger_table.Broadcasted.t
; identity : Identity.Broadcasted.t
; new_breadcrumbs : New_breadcrumbs.Broadcasted.t
}
(* Root_history结构体定义为: *)
type t =
{ history : Root_data.Historical.t Queue.t
; capacity : int
; mutable current_root : Root_data.Historical.t
; mutable protocol_states_for_root_scan_state :
Full_frontier.Protocol_states_for_root_scan_state.t
}
(* Root_dat结构为: *)
type t =
{ transition : External_transition.Validated.Stable.V3.t
; common : Common.Stable.V2.t
; staged_ledger_target_ledger_hash : Ledger_hash.Stable.V1.t
}
3. delta_transition_chain_proof验证
当catchup或正常同步最新区块时,会对delta_transition_chain_proof进行验证:
Merkle_list_verifier.verify ~init:init_state_hash merkle_list target_hash
附录A. 获取Mina最新区块API
可通过如下API获取Mina canonical chain上的最近区块信息,默认返回最新区块信息,最多可返回最近的10个区块新。For full block data use the GraphQL API.
$ curl --request GET \
> --url https://api.minaexplorer.com/blocks?limit=1
{
"blocks": [
{
"blockHeight": 131444,
"canonical": true,
"creator": "B62qphpEdBwSycpN67XFjcXSEY9j18chmttFTXYerhTPMX4JkXubWkd",
"creatorAccount": {
"publicKey": "B62qphpEdBwSycpN67XFjcXSEY9j18chmttFTXYerhTPMX4JkXubWkd"
},
"dateTime": "Mon, 25 Apr 2022 08:18:00 GMT",
"protocolState": {
"blockchainState": {
"date": 1650874680000,
"snarkedLedgerHash": "jxdqjqb13YoWnqmcYLsLHzcufdu7WHhM5DPZcz77R6KNTUaHU7o",
"stagedLedgerHash": "jwJ9SunhJxpAvTJHrskGnoXG6oD5A1cKV9CJpBy49iMsZnHmVhE",
"utcDate": 1650874680000
},
"consensusState": {
"blockHeight": 131444,
"blockchainLength": 131444,
"epoch": 27,
"epochCount": 27,
"hasAncestorInSameCheckpointWindow": true,
"lastVrfOutput": "EiRtbPoEfWdYFSmLFvXsybucaXdtuw4KHrzqU1JhgEePTmvGKV2RC",
"minWindowDensity": 14,
"nextEpochData": {
"epochLength": 854,
"ledger": {
"hash": "jx29wpTRDF8tuMFXgqT8inkJhb5chPjtZiwgTHzs6GxsvAy5KiH",
"totalCurrency": 911458252840039233
},
"lockCheckpoint": "3NK7scXTiS5huxuaZZWhiDJLPu8aAWZmPau4q2RLE1wu3YppsSb5",
"seed": "2vaMPjFYKDJpeBbyZeBkTXzuPBRLXA6PZpcKe1QrBkmdCmRAqmP5",
"startCheckpoint": "3NKsqyz5gDjjf3rKjzNUFTPXbnth3ZULGfBzhP47uXUvSqkmrjvp"
},
"slot": 1306,
"slotSinceGenesis": 194086,
"stakingEpochData": {
"epochLength": 4924,
"ledger": {
"hash": "jxsdc9d3AkKmVSWZQExucepfuLwfzQHtZpiCFArGqtfVe5jveiZ",
"totalCurrency": 907174972840039233
},
"lockCheckpoint": "3NKkU6PNVgY6RNSgXpQ5V3mKdjNuwFWPB5DSsEG5tTnAcyscvJhz",
"seed": "2vakgmuzxwow8WB6EBGggsTBZyRcbDTgBXJWJkWwvs5athQ1WeGk",
"startCheckpoint": "3NK86sb3HTArDahaSLWbsMihC49N2rC72sYP2vTVEr6mq8gLNvqH"
},
"totalCurrency": 912225772840039233
},
"previousStateHash": "3NK7scXTiS5huxuaZZWhiDJLPu8aAWZmPau4q2RLE1wu3YppsSb5"
},
"receivedTime": "Mon, 25 Apr 2022 08:19:19 GMT",
"snarkJobs": [],
"stateHash": "3NL3TectUwQUQW86AurwRCWz1H4n4cQRXyJZa5a7AmtxQ3cCe4NH",
"stateHashField": "13610166132023585511305744971845126343390668980628345075948931205879504829316",
"transactions": {
"coinbase": 720000000000,
"coinbaseReceiverAccount": {
"publicKey": "B62qmybys2vViMnedZSheEZ6ZSBjNwXHr9uBDy8kMUEJx8UsJ53r11D"
},
"feeTransfer": [
{
"fee": 91100000,
"recipient": "B62qmybys2vViMnedZSheEZ6ZSBjNwXHr9uBDy8kMUEJx8UsJ53r11D",
"type": "Fee_transfer"
}
],
"userCommands": [
{
"amount": 1000,
"blockHeight": 131444,
"blockStateHash": "3NL3TectUwQUQW86AurwRCWz1H4n4cQRXyJZa5a7AmtxQ3cCe4NH",
"dateTime": "Mon, 25 Apr 2022 08:18:00 GMT",
"fee": 1000000,
"feePayer": {
"publicKey": "B62qre3erTHfzQckNuibViWQGyyKwZseztqrjPZBv6SQF384Rg6ESAy",
"token": 1
},
"feeToken": 1,
"from": "B62qre3erTHfzQckNuibViWQGyyKwZseztqrjPZBv6SQF384Rg6ESAy",
"fromAccount": {
"publicKey": "B62qre3erTHfzQckNuibViWQGyyKwZseztqrjPZBv6SQF384Rg6ESAy",
"token": 1
},
"hash": "Ckpa1G9q2VATS1kHGqyoUjZUtMtNw7UiSBZJwMrRM5riopodrA9ji",
"id": "PSJ6tbskxprEcucuCKvoyV3ujHYFFvF3crYB37cjvPWsFzwkTTem7pXZRuwMJWSgr6JRDZhj2Gt1K3KokxsQ1diisxyESSyQEWZ2DoqF7Yaaox45aJcPHQFFza5es2wjLwyDRXYT6fujqbxfYgiwN8dxCnCBwyx3TND9FSKg3a7bzSFhGd2npF7XjBaC86wsJgtrKg7yNcUj8BvtkpHvpJBPG8QfxHoRc3qr2z1MbZVu3LQK7G2n12W6sTDNBJuxNEAZiV3RPTVE6VmsfHfPhtXDTgd3dai2xBc6WP7Hj3V5hXu6WrScCbWhoku8BF6mxV8ahPePo8oQUhUHtDcmwXVH7gsN1UhprJRKzvnvmferyLcubwti1ZDKgUgH15UVxjsCtTp3k4mWP",
"isDelegation": false,
"kind": "PAYMENT",
"memo": "E4YM2vTHhWEg66xpj52JErHUBU4pZ1yageL4TVDDpTTSsv8mK6YaH",
"nonce": 184335,
"receiver": {
"publicKey": "B62qjYanmV7y9njVeH5UHkz3GYBm7xKir1rAnoY4KsEYUGLMiU45FSM"
},
"source": {
"publicKey": "B62qre3erTHfzQckNuibViWQGyyKwZseztqrjPZBv6SQF384Rg6ESAy"
},
"to": "B62qjYanmV7y9njVeH5UHkz3GYBm7xKir1rAnoY4KsEYUGLMiU45FSM",
"toAccount": {
"publicKey": "B62qjYanmV7y9njVeH5UHkz3GYBm7xKir1rAnoY4KsEYUGLMiU45FSM",
"token": 1
},
"token": 1
},
{
"amount": 1905000,
"blockHeight": 131444,
"blockStateHash": "3NL3TectUwQUQW86AurwRCWz1H4n4cQRXyJZa5a7AmtxQ3cCe4NH",
"dateTime": "Mon, 25 Apr 2022 08:18:00 GMT",
"fee": 10000000,
"feePayer": {
"publicKey": "B62qqa9g4CFfkSuX2j22S52z6UfcDcS9tMTgQrFKZ21v7GrEP6Zu5Tc",
"token": 1
},
"feeToken": 1,
"from": "B62qqa9g4CFfkSuX2j22S52z6UfcDcS9tMTgQrFKZ21v7GrEP6Zu5Tc",
"fromAccount": {
"publicKey": "B62qqa9g4CFfkSuX2j22S52z6UfcDcS9tMTgQrFKZ21v7GrEP6Zu5Tc",
"token": 1
},
"hash": "CkpYtQ48qS3CaHkaVB7okZwKLq4twFg56ofN5yKe37SZmtTP29kPj",
"id": "PSJ6tbskxprEcue6aySgF6jSQg4w7tC2a2QekB6rDZbAsLEVPoXdyHSt46774q9KkPyeSsQuKAsoByhMgAz3jU7iC6rbfuhHShgNvCDZbbDzrJpGLxxEWbH3BiHXd83WbY1axTsCQge8mmKAvixUADTQmhS5Va8ayoYCt87DHkAMEqscoqVn8ufdgB23EHX5G5gyttrsfhahL8pUBznSeAB3Lvu5Z673VoT3ahra5efhZt34iUVJiyK9ATY7J1FBfF1m22xsmeYsfcoN7DXTgwv9VqxmKKJDQaBY1EQtvRws7QX4BVeQfawTRPmmivEQCNMeFZYxUdwuEanw93LEAkqLdgbPe3t9K7aqLiL6aasFSQ1dXAjLqGgbEpYCdnPzGTFdxfGCTX337",
"isDelegation": false,
"kind": "PAYMENT",
"memo": "E4Yd7qwaRCHR6t7i6ToM98eSUy5eKKadQUPZX7Vpw4CWBvWyd8fzK",
"nonce": 4187,
"receiver": {
"publicKey": "B62qq3fsYyjPWfhLSfoXDd2dxopsrzCPaQnvfdQm3wtmHT9UarBkh3f"
},
"source": {
"publicKey": "B62qqa9g4CFfkSuX2j22S52z6UfcDcS9tMTgQrFKZ21v7GrEP6Zu5Tc"
},
"to": "B62qq3fsYyjPWfhLSfoXDd2dxopsrzCPaQnvfdQm3wtmHT9UarBkh3f",
"toAccount": {
"publicKey": "B62qq3fsYyjPWfhLSfoXDd2dxopsrzCPaQnvfdQm3wtmHT9UarBkh3f",
"token": 1
},
"token": 1
},
{
"amount": 253303898779,
"blockHeight": 131444,
"blockStateHash": "3NL3TectUwQUQW86AurwRCWz1H4n4cQRXyJZa5a7AmtxQ3cCe4NH",
"dateTime": "Mon, 25 Apr 2022 08:18:00 GMT",
"fee": 10100000,
"feePayer": {
"publicKey": "B62qopdvPkbF8Gp3Uafs5zPgmTnqCPe3arBoT5xCZ6CjenYVuDBrzjX",
"token": 1
},
"feeToken": 1,
"from": "B62qopdvPkbF8Gp3Uafs5zPgmTnqCPe3arBoT5xCZ6CjenYVuDBrzjX",
"fromAccount": {
"publicKey": "B62qopdvPkbF8Gp3Uafs5zPgmTnqCPe3arBoT5xCZ6CjenYVuDBrzjX",
"token": 1
},
"hash": "CkpYYo8BCAsr7eY7UVbqUswPKUsFXXvPL3JKZPabrpAiWhA2jckNb",
"id": "8Y6GSZvuW1bNvwdV9zWpr1LrtTAJmAgyskzbbvaNBVayaa9CHDTskBPCcgkwaTcfcYTSgoex6KgRw4FYtN9ZLo7uA9gd8djS4TbShP53seShLg3KXfBUdeWHmwqUeJqymta2iZSaWjzksLBYimCAfecsoer4CTePLmKhLRPuUZDA5nrtNqZVCaNx5Kudv9PNGKbm5Z8fMcoRamLNBbyq9uDKzmdvgShnLDoYVfE4PLYrPbEJMcpa24fXGa8J1eXbvKLoHtpUfSgGaxBH6YSKhPnsBP6bW35vjjns5eCNnDeBArfjzGK9WPmfNPeYbZ78HGXNimddBcBzcYyCFsgD4Vj7n2SqaqwLcBNkB6Hz5xaV1LF8qVM8XYiTk9R9apGy7ENXHgy67nBW53oZ",
"isDelegation": false,
"kind": "PAYMENT",
"memo": "E4YM2vTHhWEg66xpj52JErHUBU4pZ1yageL4TVDDpTTSsv8mK6YaH",
"nonce": 1,
"receiver": {
"publicKey": "B62qpEva8DE1Z6KPSi3MpZEKgrrNnj7ZGVF5PzKD6RXVgU5cxmD4JM9"
},
"source": {
"publicKey": "B62qopdvPkbF8Gp3Uafs5zPgmTnqCPe3arBoT5xCZ6CjenYVuDBrzjX"
},
"to": "B62qpEva8DE1Z6KPSi3MpZEKgrrNnj7ZGVF5PzKD6RXVgU5cxmD4JM9",
"toAccount": {
"publicKey": "B62qpEva8DE1Z6KPSi3MpZEKgrrNnj7ZGVF5PzKD6RXVgU5cxmD4JM9",
"token": 1
},
"token": 1
},
{
"amount": 38951000000,
"blockHeight": 131444,
"blockStateHash": "3NL3TectUwQUQW86AurwRCWz1H4n4cQRXyJZa5a7AmtxQ3cCe4NH",
"dateTime": "Mon, 25 Apr 2022 08:18:00 GMT",
"fee": 20000000,
"feePayer": {
"publicKey": "B62qp2BETsTNsFg1TXcbwt4zYH4SWgjvGtNB1SjKWhb1m6xjYaW3Us4",
"token": 1
},
"feeToken": 1,
"from": "B62qp2BETsTNsFg1TXcbwt4zYH4SWgjvGtNB1SjKWhb1m6xjYaW3Us4",
"fromAccount": {
"publicKey": "B62qp2BETsTNsFg1TXcbwt4zYH4SWgjvGtNB1SjKWhb1m6xjYaW3Us4",
"token": 1
},
"hash": "CkpZZJ3LZUnGMCDSnNCXEDfXnDFrcwUWAtz2huy3eSFFRYuo17LGN",
"id": "8Y6GSZvuW1bNvwdHapkk5X5MbRx2ikTCaYmKsZBVCedhH9RM8B9gQEgT3VVm8Crs6u5vHWHsHqytYDQf9XbRmawUfVdThyka2AgHMgq4Hj82Mdr3ti4L8PWffFwXNhnmHuZRKyH4iuK5Qf9eWbEhuusgeEoJwseU5fXkgufHLMC9FEuNCu2vv43EQmxmkJa84n9PMLA1WCxcHqMQ8hAw3rGeVDPjYys57YfG7c6DjcTB4H1UdDMybrUUjPWFn4xtkMMNpRmPLcKaheoyLvxM6qy84rTEUuhzvxUREFzCDaWBp2CRn1VcN2fTE1kprtoTo5hJBdk4TYUssHHeCTwUBF3Dk5VH2233fdhQezYQBu4K7Px9cX7i3kwnaEybnCtQrN9uEuPCghUNZD9j",
"isDelegation": false,
"kind": "PAYMENT",
"memo": "E4YM2vTHhWEg66xpj52JErHUBU4pZ1yageL4TVDDpTTSsv8mK6YaH",
"nonce": 2,
"receiver": {
"publicKey": "B62qpq3jk9tAb52DTEZaLhgM7j8EgXX9U6Xkm5n9KRXVdgLwi4ad8tL"
},
"source": {
"publicKey": "B62qp2BETsTNsFg1TXcbwt4zYH4SWgjvGtNB1SjKWhb1m6xjYaW3Us4"
},
"to": "B62qpq3jk9tAb52DTEZaLhgM7j8EgXX9U6Xkm5n9KRXVdgLwi4ad8tL",
"toAccount": {
"publicKey": "B62qpq3jk9tAb52DTEZaLhgM7j8EgXX9U6Xkm5n9KRXVdgLwi4ad8tL",
"token": 1
},
"token": 1
},
{
"amount": 730458000000,
"blockHeight": 131444,
"blockStateHash": "3NL3TectUwQUQW86AurwRCWz1H4n4cQRXyJZa5a7AmtxQ3cCe4NH",
"dateTime": "Mon, 25 Apr 2022 08:18:00 GMT",
"fee": 50000000,
"feePayer": {
"publicKey": "B62qmLLkkx3y22DXfNACbF24dSiBVjvAQVLup9RBXhNvgDVQkkvLbmT",
"token": 1
},
"feeToken": 1,
"from": "B62qmLLkkx3y22DXfNACbF24dSiBVjvAQVLup9RBXhNvgDVQkkvLbmT",
"fromAccount": {
"publicKey": "B62qmLLkkx3y22DXfNACbF24dSiBVjvAQVLup9RBXhNvgDVQkkvLbmT",
"token": 1
},
"hash": "CkpZ3MA7iLm8dDtwv7nDDYdmEFFmvRkxuts7qoZLxTxgPP4DmcTw6",
"id": "CB1PypTjpLT56HzVoH38qjS2Fth7PNdUviE7xKgsnE8T63PKz2UybbM46HC7V5wJUUhtcdADpV7hKdmUcRXt7Hm7CaP9qnDtfH9gvAU6jTym4jWBa4TCztHfh86aou7ZW3eEFzM5CrMCV3rD2zSzfHkGVNvBHvmTbvxgddj33Cb7JqXSbY8Fem1XxnWwaSu4wnXgQiz2fAHc9xSAi1K2EB9yh5sbhCE3FBMYJeP12nSa6q6J4k3H5Q3WVrVwvLmsznXsSqJam5ya9df4TmFoVswL94EQk14oHhDtVjkheg4j5kr33majEs25soMQeBt6ZRWWiZ7JG5dw7cJWjeUo2DxVfwFgFE2YWKtXEUqPWAMk3qGienVNYxw4mUGWzMfS8eZPxBD2xTJPaRduxrDi",
"isDelegation": false,
"kind": "PAYMENT",
"memo": "E4YM2vTHhWEg66xpj52JErHUBU4pZ1yageL4TVDDpTTSsv8mK6YaH",
"nonce": 0,
"receiver": {
"publicKey": "B62qkRodi7nj6W1geB12UuW2XAx2yidWZCcDthJvkf9G4A6G5GFasVQ"
},
"source": {
"publicKey": "B62qmLLkkx3y22DXfNACbF24dSiBVjvAQVLup9RBXhNvgDVQkkvLbmT"
},
"to": "B62qkRodi7nj6W1geB12UuW2XAx2yidWZCcDthJvkf9G4A6G5GFasVQ",
"toAccount": {
"publicKey": "B62qkRodi7nj6W1geB12UuW2XAx2yidWZCcDthJvkf9G4A6G5GFasVQ",
"token": 1
},
"token": 1
}
]
},
"winnerAccount": {
"balance": {
"blockHeight": 131444,
"liquid": 1180040858424360,
"locked": 1000000000,
"stateHash": "3NL3TectUwQUQW86AurwRCWz1H4n4cQRXyJZa5a7AmtxQ3cCe4NH",
"total": 1180041858424360,
"unknown": 1180041858424360
},
"publicKey": "B62qmanR1vreSJgKYZcHSiNrov8jvXShfcjioaBLpCGbr7vrt3DxZq9"
}
}
]
}
附录1. Mina系列博客
Mina系列博客有:

被折叠的 条评论
为什么被折叠?



