
1. 为什么这个毕设项目值得你 pick ?
学生公寓智慧管理系统旨在优化传统管理方式,提供全面的数据管理和信息处理功能。系统涵盖单位、院系、专业、公寓等多维度的管理模式,并细化至房间和床位层级,确保日常运作高效有序。相较于常见的选题,此项目具有更高的创新性和实用性,不仅提供了详细的物业管理服务,还加入了员工评分规则与报修管理等功能模块,满足了现代公寓智能化的需求。 系统设计注重用户友好性及操作便捷度,在功能上进行了细化分解,使得开发难度适中且易于理解。通过SpringMVC进行前后端分离的架构设计,并利用MySQL作为数据库管理系统,确保数据的安全性和一致性;同时,运用JavaScript和ECharts.js实现动态图表展示与交互式界面优化。 该系统不仅适用于物业公司及公寓管理者日常运营所需的数据管理和服务提供,也便于普通员工执行任务、记录信息变更。通过清晰的功能模块划分和直观的操作方式设计,即使是零基础的开发者也能快速上手,完成系统的开发工作,并逐步掌握相关技术知识。
2. 开发背景分析
行业背景分析:随着高校规模扩大与学生数量增长,传统的人工管理模式已难以满足现代管理需求。高效、智能的管理系统能够提高公寓管理水平和工作效率,保障学生生活质量。 开发意义解析:基于Java的学生公寓智慧管理系统能实现数据自动化处理,提升信息准确性和及时性;通过权限分配确保不同角色操作规范;提供多维度数据分析支持决策制定;简化入住流程与日常管理任务;加强安全管理措施防止违规事件发生。该系统有助于高校提高管理水平和服务质量,改善学生居住体验。
3. 系统需求分析
学生公寓智慧管理系统的主要功能包括:单位管理、院系管理、专业管理、公寓管理、公寓楼栋管理、公寓房间管理、公寓床位管理、物业公司管理、物业人员管理、员工管理、员工评分规则管理、员工评分管理、公寓收费标准管理、住宿登记管理、学生管理、访客登记管理、物品管理、物品入库管理、物品出库管理、报修单管理、报修使用物品管理、卫生检查管理。
3.1 单位管理功能分析
单位管理主要字段包括:单位编码、名称、地址、联系人等。数据录入时需确保信息完整准确,避免错误;查询功能允许通过关键词或特定条件检索相关信息,并支持导出统计数据供进一步分析使用;信息变更可实现新增与删除操作,同时保留历史记录方便追溯修改过程;数据审核环节由部门领导负责确认信息真实性及合规性;统计分析则提供各类图表展示单位整体运营情况,帮助管理者进行决策。

3.2 院系管理功能分析
院系管理功能定义:数据录入时需填写院系编码、名称及上级单位信息;查询支持模糊搜索,按编码或名称检索相关信息;变更操作包括修改联系人和电话等细节,并记录变动历史;审核流程由部门领导进行检查确保无误后确认生效;统计分析模块汇总各院系员工人数与分布情况,生成图表展示关键指标如教师比例、学生规模及专业设置。

3.3 专业管理功能分析
专业管理功能定义方面包括数据录入、查询与变更,审核及统计分析。具体字段涉及专业编码、名称及相关单位信息。在数据录入时需确保所有必填项准确无误;查询支持模糊查找和条件组合筛选,方便快捷定位所需记录;修改操作仅限于具有相应权限的用户进行,并且需要验证更新内容的有效性与一致性;审核流程设定为自动检查与人工校验相结合的方式保障信息的真实性和准确性;统计分析则能生成专业相关的各类报告与图表用于决策支持。

3.4 公寓管理功能分析
公寓管理功能涉及数据录入、查询和变更,部门领导进行审核及统计分析。首先,在员工角色中可以录入公寓相关信息如编码名称、地址等,并可修改状态。其次,系统提供全面的搜索与过滤选项以方便快速查找宿舍详情;对于普通员工权限范围内信息变动需经部门领导确认。再次,部门领导负责检查和批准所有相关变更申请确保数据准确性。最后,通过报表生成工具进行统计分析帮助管理层做出决策支持如入住率、维修频率等关键指标。

3.5 (略)(查看更多请关注博主获取)
4. 系统设计
4.1 系统架构设计
三层架构设计将系统划分为UI表示层、业务逻辑层和数据访问层。UI表示层负责页面展示及用户交互,采用ECharts.js进行数据可视化;业务逻辑层处理应用的核心功能与规则,实现普通员工和部门领导的角色分工;数据访问层管理数据库操作,使用MySql作为存储引擎。此设计优势在于清晰职责划分便于维护扩展,并确保技术栈灵活选择。

4.2 功能模块设计
学生公寓智慧管理系统旨在提升管理效率与服务质量,主要功能模块包括单位、院系和专业等基础信息的全面管理;实现公寓及其配套设施(如楼栋、房间、床位)的信息录入及维护;物业公司的管理和物业人员的基本资料记录;员工评分规则制定及执行;收费标准设定以及学生住宿登记流程自动化。系统通过SpringMVC开发框架与MySQL数据库相结合,实现了从需求分析到详细设计再到最终实施的全过程管理,并支持数据可视化展示以提高信息处理能力。系统还涵盖访客登记、物品入库和出库记录、报修单及维修用品跟踪、卫生检查等专项功能模块,确保学生公寓环境舒适安全的同时,提升校园信息化管理水平。

4.2.1 单位管理模块
在单位管理模块中,主要参与角色包括普通员工和部门领导。普通员工负责数据录入、查阅执行及信息变更;部门领导则进行数据审核与统计分析。具体用例如下:1. 普通员工创建新单位时需输入单位编码、名称等基本信息,并关联联系人信息;2. 部门领导对新增或修改的信息进行审批,确认无误后系统记录状态为“生效”;3. 普通员工查阅已存单位详细资料并更新联系方式等信息;4. 系统定期生成统计报表供部门领导分析使用。此模块确保数据准确性和高效管理。
单位管理主要属性包括:单位编码、单位名称、单位地址、联系人、联系电话、电子邮箱、状态。

4.2.2 院系管理模块
院系管理角色用例中,参与的主要有普通员工和部门领导。普通员工负责录入、查阅及信息变更等操作;部门领导则进行数据审核与统计分析。具体模块包括:1) 录入新院系资料时需填写编码、名称、所属上级单位编号,并可选择是否关联已有单位或创建全新记录,2) 查阅所有院系列表并筛选显示特定条件的院系信息,3) 修改现有院系详情如更改联系方式及状态等。此过程确保数据准确性和完整性,提升管理效率与便捷性。
院系管理主要属性包括:院系编码、院系名称、院系编码、所属上级院系、所属单位、联系人、联系电话、状态。

4.2.3 专业管理模块
专业管理角色用例包括:院系管理员、单位领导。院系管理员负责录入、修改本院系的专业信息,提交至单位审核;单位领导则对申请进行审批,并可查看所有已批准专业的详细记录。此模块需设计完善的数据校验逻辑与权限控制机制以确保数据准确性和安全性。
专业管理主要属性包括:专业编码、专业名称、专业编码、所属院系、所属单位、联系人、联系电话、状态。

4.2.4 公寓管理模块
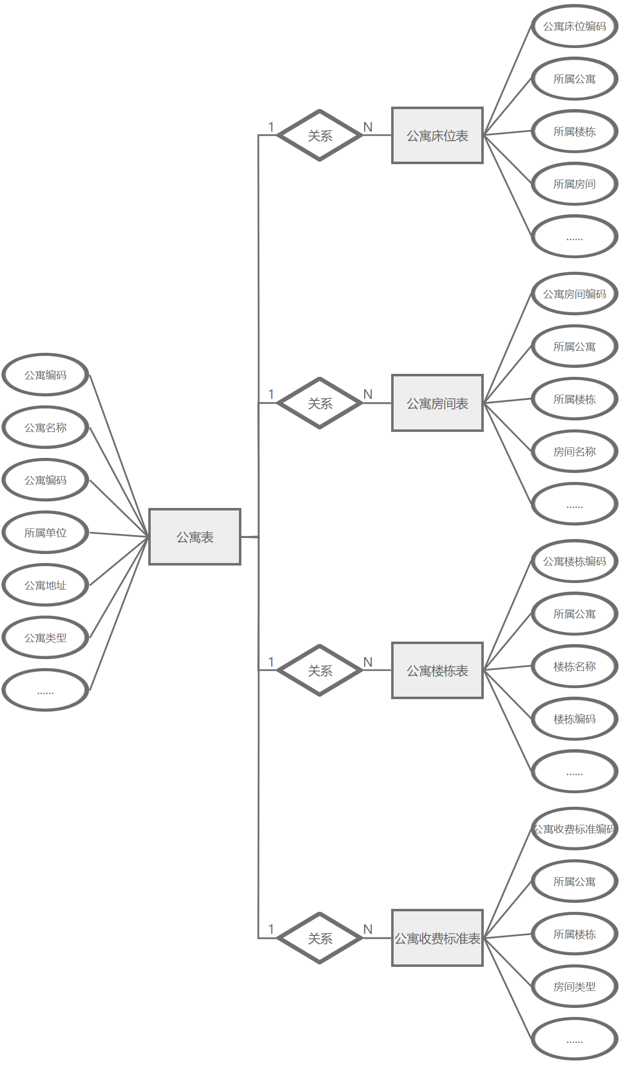
公寓管理角色用例:普通员工负责录入、查阅和变更公寓信息,部门领导审核数据并进行统计分析。模块详细描述包括单位管理(单位编码等)、院系管理(院系编码等)、专业管理(专业编码等)、公寓管理主表及子表如楼栋管理(公寓楼栋编码)、房间管理(公寓房间编码)和床位管理(公寓床位编码)。每个子表字段全面覆盖,确保系统功能完整。
公寓管理主要属性包括:公寓编码、公寓名称、公寓编码、所属单位、公寓地址、公寓类型、楼栋数量、房间数量、床位数量、所属管理员、状态。

4.2.5 (略)(查看更多请关注博主获取)
5. 系统实现
5.1 核心功能实现
5.1.1 系统登录
打开系统登录网址,输入账号、密码、验证码确定登录即可,登录界面如图所示。

5.1.2 单位管理功能实现
单位管理功能包括单位列表、单位统计。
在单位列表中可以选择新增单位、编辑单位、删除单位、搜索单位等。单位属性包括:单位编码、单位名称、单位地址、联系人、联系电话、电子邮箱、状态等。新增单位界面如图所示:

在单位统计中可以看到状态统计,状态统计如图所示:

5.1.3 院系管理功能实现
院系管理功能包括院系列表、院系统计。
在院系列表中可以选择新增院系、编辑院系、删除院系、搜索院系等。院系属性包括:院系编码、院系名称、院系编码、所属上级院系、所属单位、联系人、联系电话、状态等。新增院系界面如图所示:

在院系统计中可以看到所属单位统计、状态统计,状态统计如图所示:

5.1.4 专业管理功能实现
专业管理功能包括专业列表、专业统计。
在专业列表中可以选择新增专业、编辑专业、删除专业、搜索专业等。专业属性包括:专业编码、专业名称、专业编码、所属院系、所属单位、联系人、联系电话、状态等。新增专业界面如图所示:

在专业统计中可以看到所属院系统计、所属单位统计、状态统计,所属院系统计如图所示:

5.1.5 公寓管理功能实现
公寓管理功能包括公寓列表、公寓统计。
在公寓列表中可以选择新增公寓、编辑公寓、删除公寓、搜索公寓等。公寓属性包括:公寓编码、公寓名称、公寓编码、所属单位、公寓地址、公寓类型、楼栋数量、房间数量、床位数量、所属管理员、状态等。新增公寓界面如图所示:

在公寓统计中可以看到所属单位统计、公寓类型统计、状态统计,状态统计如图所示:

5.1.6 (略)(查看更多请关注博主获取)
6. 福利来了!这些资源帮你省时间
需要项目源码和毕设论文的可以关注评论哈,同时也欢迎在评论区留言交流项目开发过程中遇到的问题,分享自己的开发经验。如果觉得本文对你有帮助,欢迎点赞、收藏、转发。
资源获取地址:[https://bishe.it87.cn/web/main/search.html?keyword=学生公寓智慧管理系统]
|
操作手册 |
毕设论文 |
答辩PPT |



323

被折叠的 条评论
为什么被折叠?



