风光储、风光储并网直流微电网simulink仿真模型。
各个系统功能明确,波形质量
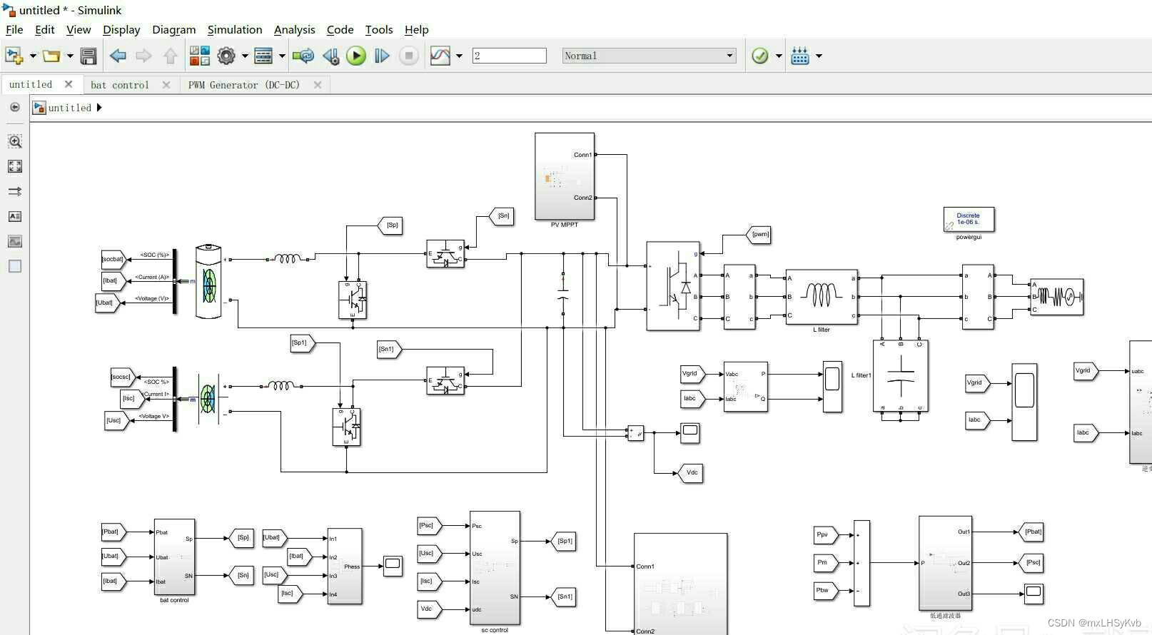
1、系统由光伏发电系统、风力发电系统、混合储能系统(可单独储能系统)、逆变器VSR?大电网构成。
2、光伏系统采用扰动观察法实现mppt控制,经过boost电路并入母线;
3、风机采用最佳叶尖速比实现mppt控制,风力发电系统中pmsg采用零d轴控制实现功率输出,通过三相电压型pwm变换器整流并入母线;
4、混合储能由蓄电池和超级电容构成,通过双向DCDC变换器并入母线,并采用低通滤波器实现功率分配,超级电容响应高频功率分量,蓄电池响应低频功率分量,有限抑制系统中功率波动,且符合储能的各自特性。
5、并网逆变器VSR采用PQ控制实现功率入网。








风光储能技术在可再生能源领域具有重要的应用价值。本文将介绍一种风光储能并网直流微电网的simulink仿真模型,该模型可以帮助研究人员快速学习和理解这一技术。
首先,该系统由光伏发电系统、风力发电系统、混合储能系统(可单独储能系统)以及并网逆变器VSR组成。光伏发电系统采用了扰动观察法实现最大功率点跟踪(MPPT)控制,并通过boost电路将电能并入母线。而风力发电系统中的风机则采用最佳叶尖速比实现MPPT控制,pmsg通过零d轴控制方式实现功率输出,并经过三相电压型pwm变换器整流并入母线。
为了实现能量的储存与调度,混合储能系统由蓄电池和超级电容构成。双向DCDC变换器将混合储能系统的能量并入母线,并采用低通滤波器实现功率的分配。超级电容响应高频功率分量,而蓄电池则响应低频功率分量,这种功率分配方式不仅可以有限地抑制系统中的功率波动,还能充分发挥储能设备的特性。
在系统的最后一环,采用了并网逆变器VSR来实现功率入网。并网逆变器采用PQ控制策略,能够确保系统的功率稳定地并入电网。
整个系统的功能明确,每个部分的运行都被严格控制。通过simulink仿真模型,我们可以看到系统中各个部分之间的相互作用以及波形的质量。这样的仿真模型可以帮助研究人员更好地理解风光储能技术,并帮助他们在实际应用中进行系统设计和优化。
总之,风光储能并网直流微电网simulink仿真模型是一项非常有价值的技术研究成果。通过该模型,我们可以深入了解风光储能技术的原理和运行情况,为今后的研究和应用提供了有力的支持。同时,该模型还具备开放性和灵活性,可以根据实际需求进行调整和优化。希望该模型的研究者能够不断挖掘其潜力,为可再生能源领域的发展做出更大的贡献。
相关代码,程序地址:http://imgcs.cn/lanzoun/730466975334.html
80

被折叠的 条评论
为什么被折叠?



