星梦天河
码龄16年
关注
提问 私信
  • 博客:202,326
    社区:2
    动态:58
    202,386
    总访问量
  • 48
    原创
  • 21,489
    排名
  • 3,890
    粉丝
  • 159
    铁粉
  • 学习成就
IP属地以运营商信息为准,境内显示到省(区、市),境外显示到国家(地区)
IP 属地:广东省
  • 加入CSDN时间: 2008-06-16
博客简介:

mxskymx的专栏

查看详细资料
  • 原力等级
    成就
    当前等级
    5
    当前总分
    1,048
    当月
    8
个人成就
  • 获得164次点赞
  • 内容获得35次评论
  • 获得496次收藏
  • 代码片获得673次分享
创作历程
  • 7篇
    2024年
  • 4篇
    2023年
  • 7篇
    2022年
  • 6篇
    2021年
  • 9篇
    2020年
  • 11篇
    2019年
  • 4篇
    2018年
  • 2篇
    2015年
  • 1篇
    2014年
成就勋章
TA的专栏
  • flowable
    3篇
  • 工作流
    2篇
  • mybatis
    3篇
  • Python
    1篇
  • matplotlib
    1篇
  • jquery
  • java
    13篇
  • spring
    5篇
  • jfinal
    2篇
  • IT项目管理
    1篇
  • DWZ
    1篇
  • DWZ inputB内容输入依赖其它inputA内容
  • mysql 多表查询、树形结构、递归
    2篇
  • jenkins
    1篇
  • 持续集成
    2篇
  • 持续发布
    1篇
  • springboot
    7篇
  • mongo
    1篇
  • redis
    1篇
  • docker
    6篇
  • 前端
    6篇
兴趣领域 设置
  • 大数据
    mysql
  • 后端
    spring架构
创作活动更多

如何做好一份技术文档?

无论你是技术大神还是初涉此领域的新手,都欢迎分享你的宝贵经验、独到见解与创新方法,为技术传播之路点亮明灯!

342人参与 去创作
  • 最近
  • 文章
  • 代码仓
  • 资源
  • 问答
  • 帖子
  • 视频
  • 课程
  • 关注/订阅/互动
  • 收藏
搜TA的内容
搜索 取消

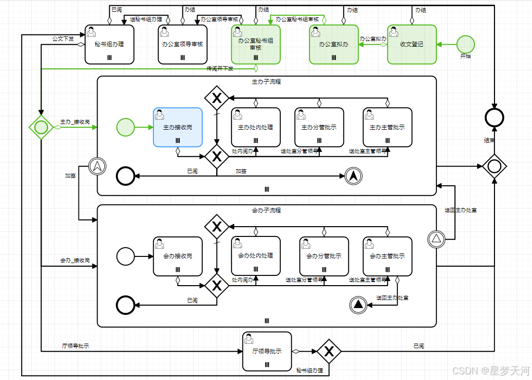
Flowable多实例嵌入式子流程加签(会办部门加签)

办公室秘书 支持同时送主办处室、会办处室;主办处室人员允许【加签】会办处室;会办处室主管,处理完可以【加签】送回主办处室。同时送主办处室、会办处室、厅领导,这里要用到包容网关(开始、结束都是包容网关)A子流程 【加签】B子流程,可以使用信号事件、升级事件等这里主办处室【加签】会办处室 用的是:中间升级抛出事件、升级边界事件(非中断)这里会办处室【加签】主办处室 用的是:中间信号抛出事件、信号边界事件(非中断)
原创
发布博客 2024.11.30 ·
223 阅读 ·
2 点赞 ·
0 评论 ·
2 收藏

Flowable之任务撤回(支持主流程、子流程相互撤回)

flowable6.7.2 支持主流程、子流程相互撤回、流程日志分组显示
原创
发布博客 2024.10.01 ·
829 阅读 ·
9 点赞 ·
0 评论 ·
9 收藏

flowable 异常 IntermediateThrowEventParseHandler

解决方法:部署bpmn.xml时添加。
原创
发布博客 2024.09.18 ·
162 阅读 ·
3 点赞 ·
0 评论 ·
0 收藏

Flowable之传阅功能实现

*** 查询传阅列表
原创
发布博客 2024.09.02 ·
306 阅读 ·
2 点赞 ·
0 评论 ·
0 收藏

Flowable多实例调用式子流程加签(会办部门加签)

收文流程,发文流程,呈批件流程,处内工作往来件流程。公文办理要求同时送给主办部门,会办部门,厅领导。
原创
发布博客 2024.08.13 ·
811 阅读 ·
4 点赞 ·
0 评论 ·
11 收藏

flowable之多个部门多角色会办 xml

发布资源 2024.08.13 ·
xml

springboot之Excel导入导出组件:支持字段检验、字典翻译、计算公式、级联下拉

Excel导入支持数据检验; 导出动态填充模板,生成单元格支持级联下拉和多选
原创
发布博客 2024.05.29 ·
735 阅读 ·
7 点赞 ·
0 评论 ·
10 收藏

模仿企业微信私有化部署对接oauth2.0

3.添加 AuthMengDianRequest.java。2.添加 ElephantAuthSource.java。4.添加 Oauth2Controller.java。1.添加依赖:JustAuth。
原创
发布博客 2024.04.23 ·
816 阅读 ·
3 点赞 ·
4 评论 ·
0 收藏

最简单的梅花易数吉凶表 - 共384种结果

随机报2组数字:第1个数除8得余数作为上爻,第2个数除8得余数作为下爻,然后对照以下表格,得到吉凶预测结果。说明:经过个人不断实践,[大吉转大吉] 经验为 风平浪静,平平安安-nothing happened!
原创
发布博客 2023.12.02 ·
4391 阅读 ·
7 点赞 ·
0 评论 ·
10 收藏

IDEA 配置 gradle6.8.3 解决导入gradle项目下载太慢问题

建议 Use Gradle from : 使用 location 方式,依赖本地安装的 gradle-6.8.3。Gradle官网地址:https://services.gradle.org/distributions/GRADLE_USER_HOME = {jar下载路径,可以放maven jar保存路径}导入gradle 项目到Idea,修改 idea > gradle 配置。GRADLE_HOME = {gradle 文件路径}Path = 追加 %GRADLE_HOME%\bin。
原创
发布博客 2023.11.28 ·
3193 阅读 ·
7 点赞 ·
0 评论 ·
9 收藏

springboot之数据翻译组件:支持枚举、字典表、字段、对象、方法翻译

说明:允许用户自定义枚举字典,要求枚举实现接口IDict,并添加 @DictType标识@Getter@Setter/* 应用状态:字典值 *//* 应用状态:字典名称 *///定义一个枚举@DictType(value = "project_status", label = "应用状态")no("未开始"),go("开发中"),check("验收中"),over("完成");
原创
发布博客 2023.10.01 ·
2004 阅读 ·
2 点赞 ·
1 评论 ·
4 收藏

集成kisso框架springboot解决登录不了问题

这样一分析就通了,后端登录接口会写入cookie(httpOnly=true),前端永远取不到cookie值,那所有接口请求头就没办法传 token了,所以要解决后端写入cookie(改为 httpOnly=false);分析原因是前端代码 getToken()一直是undefined,如果放到 localStorage中再获取没任何问题,然后又尝前端重新写cookie,修改一下写入参数 Cookies.set(TokenKey, token, {path:"/login"})#true前端js不能访问。
原创
发布博客 2023.07.31 ·
608 阅读 ·
0 点赞 ·
0 评论 ·
0 收藏

springboot 数据字典设计思路:字典表+字典枚举 两者兼故方案

springboot 数据字典设计思路:字典表+字典枚举 两者兼故方案,查询返回结果在controller方法上添加注解进行字典翻译
原创
发布博客 2022.09.29 ·
7818 阅读 ·
9 点赞 ·
4 评论 ·
67 收藏

flowable 自定义mybatis.xml查询我的待办,我的已办,流程列表,流程日志等

此处用mybatis.xml实现了查询流程定义,我的流程,我的待办,我的已办,流程日志等连表sql;说明:系统中没有flowable带的用户表 act_id_user,而是用的自定义用户表。2.查询已发布的流程版本列表3. 查询用户发起流程列表4.查询用户待办任务列表5.查询用户..................
原创
发布博客 2022.07.08 ·
11308 阅读 ·
11 点赞 ·
2 评论 ·
50 收藏

springboot+VUE 使用thinJar方式部署:jar放在 /lib下,html放在 /static下

部署目录如下:1.在WebMvcConfigurer 配置静态资源映射地址@Overridepublic void addResourceHandlers(ResourceHandlerRegistry registry) { //允许访问静态资源,支持classpath:/static/ 及 jar的同级目录/static下 String fileDir = "file:"+System.getProperties().getProperty("user.dir")+"
原创
发布博客 2022.05.15 ·
569 阅读 ·
0 点赞 ·
0 评论 ·
0 收藏

Python中国500强企业数据分析作业

作业一:历年500强企业行业分布(考察数据透视表的使用 )import pandas as pdimport matplotlib.pyplot as pltimport seaborn as snsplt.rcParams['font.sans-serif'] = ['SimHei'] plt.rcParams['axes.unicode_minus'] = False sns.set(font='SimHei') df = pd.read_csv("D:/数据文件/For...
原创
发布博客 2022.05.05 ·
3046 阅读 ·
3 点赞 ·
1 评论 ·
15 收藏

数据分析-各种图表的使用场景(网易云课堂笔记)

1.柱形图:适用于单维度+指标展示2.条形图:适用于单维度+指标展示,同时维度文字内容不规则或文字较长3.柱形堆叠图、条形堆叠图:适用于多维度+指标展示4.饼图:适用于5~7个对象比较5.多饼图:适用于饼图上扩展一个维度展示6.树图:适用于7-20个对象比较7.气泡图:适用于>30个对象比较8.词云:适用于>30个对象比较...
原创
发布博客 2022.04.28 ·
2894 阅读 ·
0 点赞 ·
0 评论 ·
0 收藏

根据快递分类,统计订单到达总数(tableau作业-网易云课堂)

题目:快递发货状态统计图,其中晚于规定时间统计为送达延后,早于为提前送达,在时间内为准时送达,人为规定'Same Day'为当天送达'First Class'为1天内送达'Second Class'为2-3天送达'Standard Class'为4-6天内送达作业分析:这里要根据快递类型计算出订单真实送达情况,求不同快递分类下实际[提前送达个数] [延后送达个数] [准时送达个数]最终显示效果:具体操作,需要添加计算字段来实现,添加字段及公式参考如下.
原创
发布博客 2022.03.30 ·
912 阅读 ·
0 点赞 ·
0 评论 ·
1 收藏

有没有在麒麟操作系统上成功安装minio的,要求基于mips64版本,有玩过的同学求带!

发布动态 2022.03.21

零售商数据杜邦分析仪(网易云课堂作业)

发布资源 2022.03.13 ·
xlsx
加载更多