长路漫漫, 唯剑作伴.
概述
要学习二叉树, 先来看看二叉树的分类, 二叉树的分类可根据存储方式来:

从存储方式来看, 二叉树更加适合链式结构, 能更加节省空间, 避免空间浪费.
但顺序结构也适合一些特殊的二叉树 .如:完全二叉树.
由完全二叉树衍生出来的堆, 也是一个十分重要的数据结构
注意: 这里的堆与计算机内存的堆完全是两码事.这里指的是存储结构.
在学习堆之前, 应该知晓 完全二叉树的一些基本知识:

堆的概念

堆的操作相对顺序表比较复杂, 先来看堆的结构实现
typedef struct Heap
{
HPDataType* _array;
int _capacity;
int _size;
}Heap;
时间复杂度
建堆O(n) +排序O(nlogn) = O(nlogn)
堆排序的时间复杂度,主要在初始化堆过程和每次选取最大数后重新建堆的过程;
- 初始化建堆过程时间:O(n)
推算过程:
首先要理解怎么计算这个堆化过程所消耗的时间,可以直接画图去理解;
假设高度为k,则从倒数第二层右边的节点开始,这一层的节点都要执行子节点比较然后交换(如果顺序是对的就不用交换);倒数第三层呢,则会选择其子节点进行比较和交换,如果没交换就可以不用再执行下去了。如果交换了,那么又要选择一支子树进行比较和交换;
那么总的时间计算为:s = 2^( i - 1 ) * ( k - i );其中 i 表示第几层,2^( i - 1) 表示该层上有多少个元素,( k - i) 表示子树上 k = log(n) + 1,带入 S = 2^k -k -1,得到:S = 2n - logn -2
所以时间复杂度为:O(n)
- 更改堆元素后重建堆时间:O(nlogn)
推算过程:
循环 n -1 次,每次都是从根节点往下循环查找,所以每一次时间是 logn,总时间:logn(n-1) = nlogn - logn ;
综上所述:堆排序的时间复杂度为:O(nlogn)
堆的主要函数
void HeapInit(Heap* hp, HPDataType* array, int size);
void HeapInsert(Heap* hp, HPDataType data);
void HeapErase(Heap* hp);
int HeapSize(Heap* hp);
int HeapEmpty(Heap* hp);
HPDataType HeapTop(Heap* hp);
void HeapDestroy(Heap* hp);
void HeapSort(int* array, int size);
难点:

代码实现及注释
void swap(HPDataType* child, HPDataType* parent)
{
HPDataType tmp;
tmp = *child;
*child = *parent;
*parent = tmp;
}
// parent为要调整的节点
void AdjustDown(HPDataType* array, int size, int parent)
{
// 默认让child标记parent的左孩子,
// 因为: 完全二叉树某个节点如果只有一个孩子, 该孩子一定是其双亲的左孩子
int child = parent * 2 + 1;
while (child < size)
{
// 找双亲孩子中较小的孩子 交换
if (child + 1 < size && array[child] > array[child + 1])
{
child++;
}
if (array[child] < array[parent])
{
swap(&array[child], &array[parent]);
parent = child;
child = parent * 2 + 1;
}
else
{
return;
}
}
}
// 所有元素按完全二叉树的顺序存储方式存储 在一个一维数组中
void HeapInit(Heap* hp, HPDataType* array, int size)
{
assert(hp);
hp->_array = (HPDataType*)malloc(sizeof(HPDataType) * size);
if (NULL == hp->_array)
{
assert(0);
return;
}
hp->_capacity = size;
for (int i = 0; i < size; ++i)
{
hp->_array[i] = array[i];
}
hp->_size = size;
// 堆的特性: 堆中某个节点的值总是不大于或不小于其父节点的值还不满足
// 进行调整
// 向下调整---创建堆的关键一步
// 向下调整算法有一个前提:左右子树必须是一个堆,才能调整
// 找完全二叉树中倒数第一个非叶子节点, 从此向上把每一个节点下的都调整成堆
// 一直到跟节点
int root = (size - 2) >> 1; // 最后一个节点下标为size - 1; 其双亲节点为 (k - 1) /2
for (; root >= 0; --root)
{
AdjustDown(hp->_array, size, root);
}
}
void AdjustUP(HPDataType* array, int size, int child)
{
int parent = (child - 1) / 2;
while (child)
{
if (array[parent] > array[child])
{
swap(&array[parent], &array[child]);
child = parent;
parent = (child - 1) / 2;
}
else
{
return;
}
}
}
void CheakCapacity(Heap* hp)
{
assert(hp);
if (hp->_size == hp->_capacity)
{
int newCapacity = 2 * hp->_capacity;
HPDataType* pTemp = (HPDataType*)malloc(sizeof(HPDataType) * newCapacity);
if (NULL == pTemp)
{
assert(0);
return;
}
hp->_capacity = newCapacity;
for (int i = 0; i < hp->_size; ++i)
{
pTemp[i] = hp->_array[i];
}
free(hp->_array);
hp->_array = pTemp;
}
}
void HeapInsert(Heap* hp, HPDataType data)
{
assert(hp);
CheakCapacity(hp);
hp->_array[hp->_size] = data;
hp->_size++;
AdjustUP(hp->_array, hp->_size, hp->_size - 1);
}
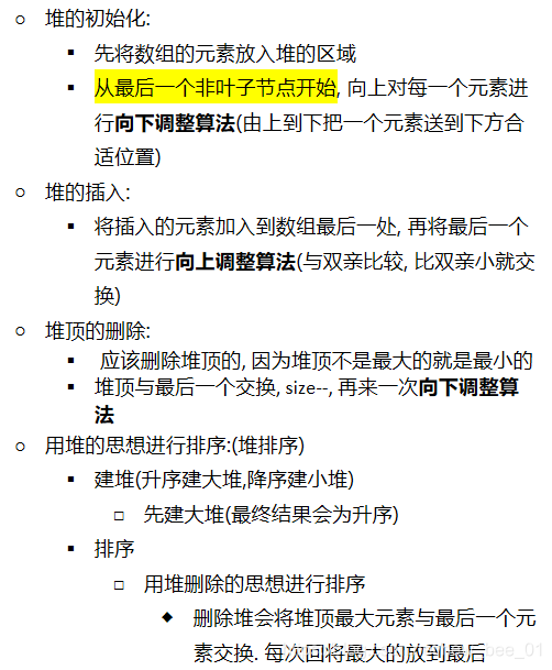
// 应该删除堆顶的, 因为堆顶不是最大的就是最小的
// 堆顶与最后一个交换, size--, 再来一次向下调整算法
void HeapErase(Heap* hp)
{
assert(hp);
if (HeapEmpty(hp))
{
return;
}
swap(&hp->_array[0], &hp->_array[hp->_size - 1]);
hp->_size -= 1;
AdjustDown(hp->_array, hp->_size, 0);
}
int HeapSize(Heap* hp)
{
assert(hp);
return hp->_size;
}
int HeapEmpty(Heap* hp)
{
assert(hp);
return 0 == hp->_size;
}
HPDataType HeapTop(Heap* hp)
{
assert(hp);
return hp->_array[0];
}
void HeapDestroy(Heap* hp)
{
assert(hp);
if (hp->_array)
{
free(hp->_array);
hp->_array = NULL;
hp->_size = hp->_capacity = 0;
}
}
void HeapAdjust(int* array, int size, int parent)
{
int child = parent * 2 + 1;
while (child < size)
{
if (child + 1 < size && array[child] < array[child + 1])
{
child += 1;
}
if (array[child] > array[parent])
{
swap(&array[child], &array[parent]);
parent = child;
child = parent * 2 + 1;
}
else
{
return;
}
}
}
void HeapSort(int* array, int size)
{
// 1.建立堆, 如果是升序建大堆, 降序建小堆
int root = ((size - 2) >> 1);
for (; root >= 0; --root)
{
HeapAdjust(array, size, root);
}
// 2. 排序, 用堆删除的思想
int end = size - 1;
while (end)
{
swap(&array[0], &array[end]);
HeapAdjust(array, end, 0);
end--;
}
}
堆的引用


348

被折叠的 条评论
为什么被折叠?



