STM32F103C8T6主控板
文章目录
设计目标
- 能够控制9路5V舵机
- 具有3路串口通信接口,其中有一路串口设计为串口转USB,通过一根USB数据线直接进行通信
- 拓展口,除了所用到的功能模块的IO口,其余的IO口都拓展出去
- 一路LED灯5V电源指示灯
- 设计了两组3V3-GND引脚
一、STM32F103C8T6核心板外围引脚电路
1.1 原理图设计

这里我们需要将对应的引脚和我们之前的【开源硬件篇】STM32F103C8T6核心板的外围IO电路对应起来。
具体的引脚的功能我们需要可以建立一个Excel表格查找,便于我们将对应引脚的功能分配到指定电路中:

注:第一列为引脚名称,第二列为引脚复用的功能列表,第三列为复用的功能。
1.2 PCB设计用例

一般来说,核心板的插座都会放置到主控板的中心,便于我们后期的走线以及元器件的摆放。
二、ISP一键下载电路设计
2.1 原理图设计

2.2 原理分析
2.2.1 CH340电路选择
一开始我的原理图设计时,串口转TTL芯片的采用的是CH340G,但是由于其需要额外提供晶振电路,导致物料增多,而CH340C芯片恰好把晶振电路集成到芯片的内部当中,而且价格也便宜,设计方便,所以采用CH340C芯片进行电路设计。
关于CH340电路我们需要考虑以下几点:
1)电压匹配问题
- 芯片供电问题
CH340芯片通过USB转换出来的TTL串口输入和输出电压是根据芯片的供电电压自适应的。
如果CH340芯片是5V 供电,那么串口输出和采样都是5V;如果是 3.3V 供电,那么标准就成了 3.3V。若CH340芯片是5V供电,可以兼容3.3V系统;若CH340芯片是3.3V供电,则不能兼容5V系统,若使用5V系统,则可能会损坏芯片。

-
芯片V3引脚接线问题
5V 供电时芯片 V3 引脚需要接一个 0.01uf电容到地;3.3V 供电时直接将 V3 脚与 3.3V 电源引脚短接

2)晶体以及电容的选用(CH340G需要,而CH340C不需要)
在选用晶振时如果选择 12MHz 的石英晶体,那么旁路电容选择 22pF 的独石或高频瓷片电容。如果选用的低成本陶瓷晶体,那么旁路电路的容量必须用该晶体厂家的推荐值,一般情况下是47pF。
对起振困难的晶体,建议电容数值减半。如果仍然无法起振,最好参考一下选用晶振的官方推荐电容值。
3)芯片CH340的V3引脚作用
V3 引脚的电容用于内部电源节点退耦,来改善 USB 传输过程中的 EMI,通常容量在 4700pF 到 0.1uF 范围,建议容量为 0.01uF,即 103 电容.
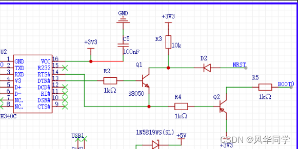
2.2.2 ISP一键下载原理

DTR#和RTS#都是 输出类型,MCUISP(一键下载工具)会控制DTR#和RTS#的高低电平状态,从而控制BOOT0和NRST
芯片上电后,DTR#、RST#初始状态的时都是高电平;当开始下载时,DTR#维持高,RST#拉低,此时Q1、Q2都导通,NRST为RTS#电平,即低电平,会发生复位,而BOOT0为RTS#,即高电平
下载完成后,DTR#变低,Q2不导通,复位结束,此时BOOT0为高电平
注:先是DTR#变为高,RST#变为低,等到代码下载结束时 RST#先变为高电平,然后DTR#在变成高电平
所以,在使用FlyMcu的时候一定要选择如下图所示的模式:

2.3 PCB设计示例

注:D+和D-最好为差分走线,这样我们的信号会更加稳定。
三、串口通信电路
3.1 原理图设计

3.2 原理分析
串口是一种串行通信,设备之间通过数据信号线、地线、电源线连接,按数据位形式一位一位地传输数据的通讯方式,同一时刻只能传输一位(bit)数据。
串口也是一种全双工通信,如图所示:

串口分为发送方TX和接受方RX,TX用于向外面发送数据,而RX用于接收外面的数据,两者互不干扰,可以同时进行。
串口是一种异步通讯方式,不需要时钟信号进行数据同步,但是要约定好数据的传输速率(波特率)。
原理图中,两个物体之间的GND和VCC要同时连接,为数据提供高低电平的参考。VCC的选择可以选择3.3V或者5V,5V可以兼容3.3V,但是3.3V不能兼容5V。
3.3 PCB设计示例

四、5V转3.3V电路
4.1 原理图设计

4.2 原理分析
4.2.1 AMS1117芯片数据手册分析
1)简介:
通过查阅数据手册,选择了AMS1117-3.3这款芯片,可以提供1A的电流。AMS系列有多种电压输出,包括了1.5V, 1.8V, 2.5V, 2.85V, 3.3V 和 5.0V
2)封装:
选择的封装为:SOT-223

1- Ground/Adjust
2- VOUT
3- VIN
3)最大额定值
最大输入电压为15V,焊接温度最好控制在265℃以下
4)电气特性

4.2.2 AMS1117电路分析
电容起到一个对电源的输入和输出进行一个滤波的操作
4.3 PCB设计示例

电容一定要靠近芯片的对应引脚,这样滤波的效果才明显,否则会导致滤波效果很差,电源纹波比较大。
五、舵机控制电路
5.1 原理图设计

5.2 原理分析
舵机是一种位置(角度)伺服的驱动器

一个舵机由变速齿轮箱,电位器,电路板与直流电机组成.伺服电机由信号线输入的PWM信号控制。信号的频率应为50Hz,周期为20ms,PWM的占空比决定了舵机旋转到的角度。
舵机的控制由一个脉冲宽度调制信号(PWM波)来实现

因此舵机主要有电源线、PWM控制线、GND线。一般的舵机输入电压,从4.8V到7.2V左右,电压越大,舵机达到指定位置的速度越快。舵机的工作电流为100mA~2A,若发生舵机堵转可能会达到3A左右的电流,很容易把舵机烧坏,所以在使用时候要注意舵机的堵转问题。
5.3 PCB设计示例

由于一个舵机的电流大概在1A左右,所以多个舵机驱动的话需要进行电源铺铜的方式,防止有导线不够粗而烧毁。
上述的原理图以及PCB设计已经开源至立创开源平台上,大家可以下载进行参考设计专属自己的STM32F103C8T6主控板,链接为:https://oshwhub.com/panzhongsheng/kai-yuan-ying-jian-STM32F103C8T6
如果觉得写的还不错的话,麻烦大家点赞收藏加关注哦!
PS:有单片机软硬件设计、嵌入式课程作业设计、课设等相关需求欢迎加入QQ群联系我哦!QQ群号: 593708918
3538

被折叠的 条评论
为什么被折叠?



