目录
1 什么是kubernetes
kubernetes是一个旨在自动部署、扩展和运行应用容器的开源平台。目标是构建一个生态系统,提供组件和工具以减轻在公共和私有云中运行应用程序的负担。
kubernetes是:
- 可移植:共有、私有、混合、多云
- 可扩展:模块化、可插拔、提供Hook、可组合
- 自愈:自动放置、自动重启、自动复制、自动缩放
2 kubernetes组件
一个 kubernetes集群需要有一个master节点来负责整个集群的管理和控制,除master以外的其他机器被称为node节点。
一般来说,k8s的所有控制命令都是发送给master,然后由master来负责具体的执行过程。master通常会部署在一个独立的服务器或虚拟机上,它是整个集群的首脑,如果master宕机或不可用,那么所有的控制命令都将失效。
与master一样,node节点也可以是一台物理机或虚拟机,作为k8s集群中的工作节点,一般任务pod都运行在node节点上。
master及node的组件具体包括以下部分:

在此简单提一下service:
service可以简单理解成一组提供相同服务的pod的对外访问入口。service与pod之间通过selector来绑定。service与pod的关系如下。

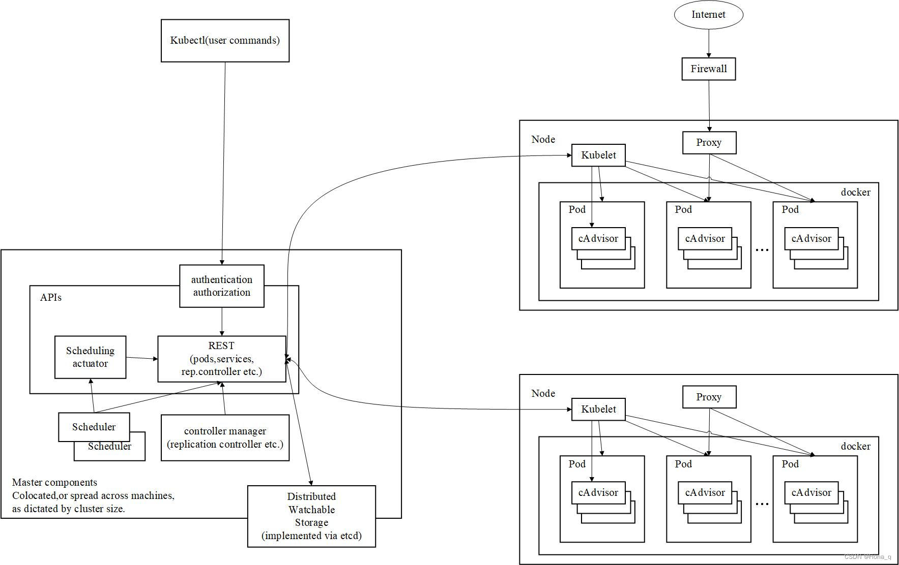
3 kubernetes架构
kubernetes最初源于谷歌内部的Borg,提供了面向应用的容器集群部署和管理系统。k8s旨在消除编排物理/虚拟计算,网络和存储基础设施的负担,k8s借鉴了Borg的设计理念,比如pod、service、labels和单pod单IP等。k8s的架构图如下图所示:

简单介绍一下核心组件:
apiserver:提供资源操作的唯一入口,并提供认证、授权、访问控制、API注册和发现等机制
controller manager:负责维护集群的状态,比如故障检测、自动扩展、滚动更新等;
scheduler :负责资源的调度,按照预定的调度策略将pod调度到相应的机器上;
etcd:保存整个集群的状态;
kubelet:负责维护容器的生命周期,同时也负责volume(CVI)和网络(CNI)的管理;
kube-proxy:负责为service提供cluster内部的服务发现和负载均衡。
常见的端口号需要了解一下哦~在实际使用过程中遇到bug的时候对于排错很有用!明天继续k8s架构的学习!
本文概述了Kubernetes,一个开源的容器编排平台,其组件包括master(apiserver、controllermanager、scheduler)和node(kubelet、kube-proxy),以及核心功能如服务、自动部署和扩展。架构基于谷歌的Borg系统,强调了其在简化云基础设施管理方面的价值。
485

被折叠的 条评论
为什么被折叠?



