新的一月,也是新的一周,一个月的回顾还是想在新的一月第一天搞定;一般情况下会在当月的月底做个总结,时间还是过得那么快,昨天还想着在老家种蒜的事情,意犹未尽呢,今天都开启了新的月份。中断了将近四个月晨跑,这几天试着跑了几次,感觉还是有点吃力,贴秋膘贴的有点多,跑起来腹部整块“肌肉”感觉在晃动。
翻看了一下九月底给十月份立的Flag,完成情况比较满意,生活中存在的变数很多,制定好的计划要想着执行,有的时候想着想着都忘到了脑后。
十月份关键字:
回老家种蒜,体检,借还书及阅读,晨跑,鸡肝粥,消费及分析
1.回老家种蒜
种大蒜,在国庆假期是种植的最佳时间段,程序稍微有点繁琐。家里边的小块地比较多,一分两分的比较多,地块距离也不集中。幸好种蒜的那几天没有赶上高温天气,前几年国庆回家种蒜时候,有的时候赶上温度比较干燥,土壤比较干,没有散的土都是硬土块。(我那边方言是“土坷垃”)种植完成后,还要灌溉,都是大水漫灌的形式,根据土壤的墒情,墒情好的情况下会灌溉时长短点。村里大面积种植蒜的还是比较少,年轻壮劳力外出打工的较多,留下大部分都是50+以上的老年人,乡村振兴政策实施后,希望村里多样产业,留得住年轻人,老年人能多享天伦之乐。
2.体检
假期有好几天,忙完了农活,给长辈做个体检很有必要。年龄越来越大,起码能够了解他们的身体情况,有没有潜伏的病情等等。
3.借还书及阅读
阅读养成习惯,有了娃后身教比言叫更重要。《一分钟领导智慧》杨思卓 著,近期在看,感觉还可以,针对每个问题现象,做了分析,有的总结言简意核,有的利用一个公式,胜过一堆“废话”。
4.晨跑
还不错,快到月底了,连续几天早起,还是有点不大适应,迷迷糊糊的。洗把脸困意基本上就没有了,晨跑结束后拉伸过程中感受到清晨的微凉,微风习习的,空气很新鲜。
5.鸡肝粥
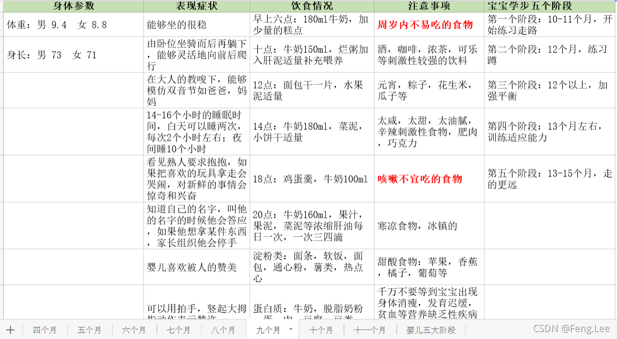
婴儿到了一定月份,可以吃鸡肝粥,通过短视频网站,研究了制作方法:a.将鸡肝和鸡蛋一块打碎 b.滤网过滤掉肉泥中的残渣 c.加适当的淀粉搅拌均匀 d.水烧开后微火,将鸡肝肉泥使用食品袋挤入开水中,然后用滤网捞出 e.加在面糊或米糊里边搅拌均匀就可以食用了。
下面是婴儿九个月大的时候表现特征,饮食情况,注意事项



6.消费及分析



十一月份Flag:
1.晨跑量100KM+
2.回趟老家
3.制作一份婴儿适合吃的饭菜
4.欣赏豆瓣高分影视剧
5.周末大扫除
6.每周与家人沟通
2996

被折叠的 条评论
为什么被折叠?



