概述
熟悉整车电子架构的朋友们都知道,Gateway(网关)在整车网络架构中协调不同物理链路数据的交换,发挥着数据中枢作用。本文为大家介绍AUTOSAR架构中Gateway的应用方式。
在AUTOSAR架构中,Signal、Signal Group或者PDU从一个源总线接收可以发送到一个或相同或不同协议的总线。在AUTOSAR架构中有两种类型的Gateway,分别是Signal Gateway和PDU Gateway。
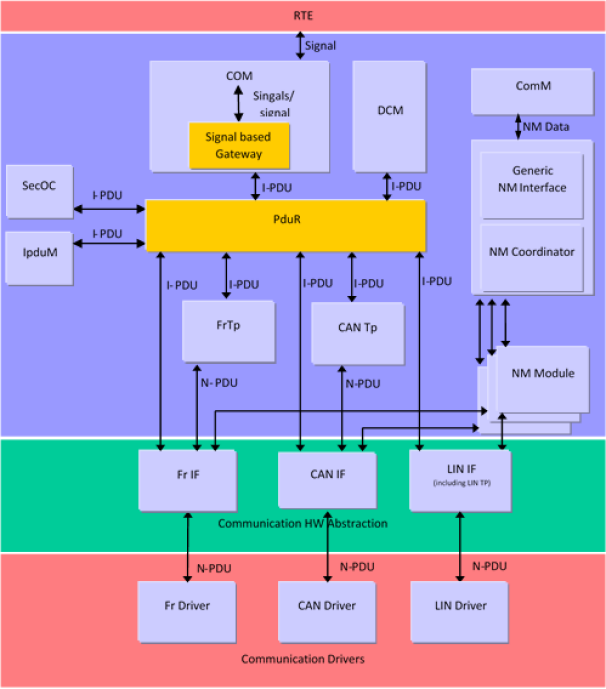
如下是AUTOSAR通信架构图,途中PduR模块能够为上下层模块路由PDU,并且能够为下层不同协议的总线(比如CAN,LIN,FlexRay)路由PDU,在下层不同协议总线间路由PDU也就是PDU Gateway的机制。而对于Signal Gateway则是由COM模块来实现。
AUTOSAR通信架构中Gateway关系图
Signal Gateway
Signal Gateway通过AUTOSAR中的COM模块实现。
COM模块将所接收的Signal或Signal Group映射到单个或多个发射Signal或Signal Group。一旦S
AUTOSAR Gateway在整车网络架构中作为数据中枢,协调不同物理链路数据交换。主要包括Signal Gateway(通过COM模块实现,接收Signal或Signal Group并映射发送)和PDU Gateway(通过PDUR模块实现,接收PDU并发送到不同协议总线)。Signal Gateway利用COM的打包/解包及超时处理,PDU Gateway则根据完整PDU或分片PDU进行动态或直接网关。
订阅专栏 解锁全文
709

被折叠的 条评论
为什么被折叠?



