
一、充电桩发展
充电桩产业十余年萌芽成长,迈入高速增长时代。2006-2015年为中国充电桩行业萌芽期,2006年,比亚迪在深圳总 部建立了第一座汽车充电站。2008年,北京市奥运会期间建设了国内第一个集中式充电站,在这个阶段充电桩主要由 政府参与建设,社会企业资本并无进入。2015-2020年为充电桩成长早期,2015年国家出台《电动汽车充电基础设施 发展指南(2015-2020年)》文件后,吸引了部分社会资本进入充电桩行业当中,从这个时间点开始,充电桩行业正 式具备社会资本属性。2020-至今为充电桩成长关键期,在这个期间政府多次颁布充电桩支持政策,2021年3月充电桩 被纳入新型基础设施建设中,刺激行业企业进一步扩能增产,至今充电桩行业还位于成长关键期,充电桩保有量有望持续高速增长。

中国领先全球的充电基础设施的成就突出。根据国际调研公司报告分析,中国2022年下半年的公共充电桩的车桩比是7:1,美洲是14.6:1,欧洲17.6:1,而滞留公共充电桩的对比看,中国是16.7:1,全球是105:1,欧洲是120:1,美洲是66:1。
二、充电桩产业链
充电桩工作流程

1、充电桩上下游产业
中国新能源汽车充电桩行业产业链分为三个环节。产业链上游参与者为建设充电桩所需设备的制造商;产业链中游参与者为充电桩运营商;产业链 下游参与者为充电桩用户,包括新能源汽车整车企业和个人消费者。

2、上下游主要参与企业

充电桩产业链的上游系各类元器件和充电设备生产商,提供各种充电桩元器件和充电设 备,包括充电模块(IGBT、逆变器、变压器、整流器等)、配电滤波设备、监控计费设备、 电池维护设备(断路器、熔断器等),以及其他元器件和设备包括接触器、连接器、电度表、显示屏、壳体、插头插座、线缆、充电枪等。


充电设备即充电桩硬件设备的成本是充电桩的主要成本,占比 60%以上。其中充电模块是充电桩的核心设备和主要成本来源,占新能源汽车充电桩硬件成本的 45%-55%。充电模块的主要功能为将交流电网中的交流电转换为可以为电池充电的直流电。其中,IGBT 功率开关是充电模块的关键组成部分,是在充电过程中起着电力转换与传输作用的核心器件,占据充电模块成本的 20%以上,目前对 IGBT 的进口依赖度较高

充电桩模块:格局集中,部分桩企逐步实现自研自产国内市场集中稳定,CR5超70%,部分桩企逐步实现自研自产。由于充电模块的生产技术要求较 高且具备通信要求,目前主要以具备一定技术积累的充电模块供应商(英飞源、华为、中兴等 电力电源或通讯电源企业)生产,但随着充电模块价格逐渐下降,叠加大功率、智能化、网络 平台化的发展趋势,充电桩厂商逐步进入充电模块生产环节,逐步实现充电模块的自产自研 (如特来电、中恒等)。目前充电模块市占率前五的企业包括英飞源、特来电、永联、英可瑞、中兴,CR5超70%。

充电模块在整个充电桩的成本中占比最高。充电模块内部结构复杂,是影响充电桩性能的重要部件,其次是充电枪线,是第二大成本来源,并且大功率推动风冷向液冷转变,价值量进一步提升,热管理是市场空间弹性较大的环节。充电模块内含元器件众多,主要包括:功率器件、电容电感、 传感器和 PCB、DSP 芯片、结构件。

充电桩主要零部件大多为标准化电气产品,制作技术难度小,企业之间同质性高, 产品差异化程度低。上游同质化程度较高,充电模块竞争格局相对较好,目前国内模块市场主流企业包括第一梯 队英飞源、华为、优优绿能、特来电,以及盛弘、英可瑞、麦格米特、通合、永联等。2021 年行业 CR5 超过 70%,市场集中稳定,其中,英飞源市占率从 2017 年的 11%上升至 2021 年 的 31%,头部优势地位不断提升。
三、充电桩市场
1、地区分布情况
(1)公共充电基础设施
公共充电基础设施省、区、市运行情况,广东、浙江、江苏、上海、湖北、山东、北京、安徽、河南、四川TOP10地区建设的公共充电桩占比达71.1%。
2023年的广东的公共充电桩数量增长18万个,充电桩总量份额也达到了21%,增量份额达到19%,表现突出。
江苏、浙江、河南、四川的增量份额大于总量份额较多,浙江公桩增量份额超出总量份额2.3个点,体现充电体系建设快。
各地公共充电站情况差异更大,主要是发达城市的充电站规模较大。广东、江苏、浙江、上海、北京的充电站的建设较好。
北京的充电设施的状态有12.9万个公共充电桩,增速较差,但规模已经很大。上海也是同样情况。

(2)换电站区域分布
据充电联盟数据显示,截至 2022 年末,全国共有 换电站 1,973 座,其中北京以 289 座居首,广东、浙江、江苏、上海、吉林、山 东、四川、湖北、河北分列第 2 至 10 位,前十地区合计占比达 73.80%,与公共 充电桩区域分布相同,换电站主要分布在新能源汽车推广程度较高的经济较发达地区。

2、商业模式
充电桩运营主要由运营商、车企、第三方平台主导。国内运营商玩家“三分天下”:主要有第三方企业(重资产为代表的特来电、跑马圈地建设充电站, 轻资产为代表的云快充、加盟-服务费分成模式)、能源企业(国南网、三桶油等)、车企。国内运营商 CR5维持在近70%的高位。第一梯队“五大家”为:特来电、星星充电、云快充、 国家电网、南方电网。特来电、星星充电市占率始终处于行业领军地位,云快充近年来后来居上,两大电网合计占比稳定。市场集中度维持高位。

运营商主导模式由运营商完成充电桩的投资建设和运营维护。运营商对场地设施投资量大,盈利取决于单桩利用率和充电服务费等,随着运营模式优化/增值服务的挖掘,有望打开利润空间。
车企主导模式分为车企自建和车桩合作。车企自建模式需要车企支出高成本建造充电桩以及后期维护。而收入则只有电费差价和服务费,且客群单一,利用率低,盈利困难。合作建桩模式 则是车企提供客群,充电运营商提供能源供给与技术,达到双方共赢的局面。
第三方平台一般不直接参与充电桩投资建设,而通过资源整合,将不同运营商接入自家平台。该模式的收益主要来源于充电运营商分成服务费以及一些增值服务费,玩家之间相互依存。

新能源汽车充电桩运营主体由这三类企业实行多种充电桩运营模式,其中专业化运营商主导模式为当前主流运营模式。因此专业化运营商占据充电桩运营市场的主导地位,占公共充电桩运营市场份额的75%以上。国有企业其次,占公共充电桩运营市场份额的20-25%。由于整车企业并非以开拓充电桩市场为目的,整车企业充电桩市场占比较低,不到5%

特锐德解决方案
通过 SaaS+互联互通两大生态平台,深度绑定客户与合作伙伴。SaaS 平台主要服务 中小运营商、城市运营商、地产物业公司、政府、企事业单位、公交集团、主机厂类等客户,

通过平台大数据为客户提供解决方案。互联互通平台功能是特来电与合作伙伴共享充 电网、生态及数据,目前已与宝马、支付宝、百度地图等达成合作

3、市场竞争格局
我国充电桩设备企业可以分为三大类,但竞争优势各不相同。第一类是国网、南网体系内的充电桩设备商,如国电南瑞、国电南自、许继电气、国网普瑞、国网智慧能源交通技术创新中心等;第二类是同时兼具充电桩设备生产和充电站运营的厂商,如特锐德(特来电)、万帮德和(星星充电)、上海普天、万马股份等;第三类是专业的充电站设备生产商,如盛弘股份、科陆电子、特锐德、科士达、和顺电气、中恒电气等。但各家发展模式和竞争优势各不相同,国 网、南网依托自身电网基础设施的优势,普天依托央企身份带来的资源优势,在大规模公共桩建设中具有一定竞争力。特来电、星星充电、万马股份等民营运营商大多依靠于电力设备制造 的母公司,同时向上下游延伸,意图打通全产业链。特斯拉、比亚迪、蔚来、小鹏等整车企业运营充电桩主要为了配合汽车销售,自建充电桩,吸引购车

国内公共充电运营商行业马太效应显著,呈现高度集中状态,行业 CR5 常年保持 70%以上,CR10 保持在80%以上。特来电、星星充电、云快充、国家电网等运营商充电桩运营市占率排名靠前,龙头特来电、星星充电市占率在 20%左右,地位保持稳定。集中度趋于稳定且集中,头部运营商地位难撼动

4、市场规模
(1)新能源
据 Marklines 数据统计,自 2016 年以来,全球新能源汽车销量保持波动增 长态势,从 2016 年的 69.89 万辆增长至 2022 年的 1,051.20 万辆,年均复合增 长率达 57.11%。2019 年,受单边主义和保护主义抬头、全球贸易摩擦频发影响, 全球宏观经济表现疲软,在此背景下,全球新能源汽车销量增长率仅为 8.02%;2020 年,受全球宏观经济波动影响,全球供应链受到一定冲击,但随着各国新能 源汽车产业政策的出台与落地,全球新能源汽车销量达到 289.00 万辆,逆势增 长 44.33%;2021 年,全球宏观经济表现有所恢复,各大车企纷纷扩大在新能源 汽车领域的布局,终端消费者对新能源汽车的接受程度也不断提高,全球新能源 汽车销量实现爆发式增长,销量高达 638.86 万辆,增幅达到 121.06%;2022 年, 全球新能源汽车销量继续快速增长,销量达到 1,051.20 万辆,首次突破一千万 辆,增幅达到 64.54%。根据国际能源署(IEA)在 2021 年 5 月发布的《Net Zero by 2050》报告中预测,到 2030 年,全球新能源汽车销量将达到 5,600 万辆;据其 2023 年 4 月发布的《Global EV Outlook 2023》报告中基于全球各国既定 政策目标进行预测,到 2030 年,全球新能源汽车保有量将达到 2.44 亿辆

中国大陆新能源汽车年度销量、保有量保持持续增长态势, 年度销量从 2016 年的 30.17 万辆增加至 2022 年的 654.78 万辆,年均复合增长 率达 67.01%;保有量从 2016 年末的 91 万辆增加至 2022 年末的 1,310 万辆,年 均复合增长率达 55.97%。2020 年,受宏观经济波动影响,新能源汽车企业的生 产与销售均受到较大冲击,新能源汽车销量、保有量增速有所放缓;2021 年,宏 观经济表现有所恢复,新能源汽车销量、保有量恢复高速增长;2022 年,俄乌战 争爆发、国际油价飙升助推包括我国在内的全球新能源汽车市场保持迅猛发展。根据 2020 年 10 月国务院办公厅印发的《新能源汽车产业发展规划(2021-2035 年)》中提出的发展愿景,2025 年,我国新能源汽车新车销售量达到汽车新车销售总量的 20%左右;2035 年,纯电动汽车成为新销售车辆的主流,公共领域用车 全面电动化。

(2)充电桩
国际能源署(IEA) 发布的《Global EV Outlook 2023》报告中基于既定政策进行了预测,预计到 2025 年,全球公共充电桩数量将达到 670.00 万台,其中公共快充充电桩数量达 240.00 万台,公共慢充充电桩数量达 430.00 万台;预计到 2030 年,全球公共 充电桩数量将达到 1,270.00 万台,其中公共快充充电桩数量达 480.00 万台,公共慢充充电桩数量达 790.00 万台

(3)换电站
在过往的十年间,受换电站建设成本高、电池标准不统一、企业间技术封闭、 行业缺乏适合的商业模式、各方利益难以均衡等因素影响,我国新能源汽车换电产业发展较为缓慢。随着我国换电技术不断发展,商业模式逐渐成型,加上充电设施分布不均、利用率低、现阶段充电时间相对较长、车辆续航里程短等问题的凸显,换电模式重新引起各方重视。根据充电联盟数据统计,中国大陆换电站保有量从 2015 年末的 10 座增长至 2022 年末的 1,973 座, 其中 2022 年增长率高达 52.00%。在国家政策支持及各厂商积极布局换电站的背景下,预计中国大陆换电站数量将保持较高增长速度。

(4)家庭充电桩
随车配桩是私人充电桩起量的主要驱动。2020年疫情导致消费低迷拉低随车配桩比例,21年开始逐步回暖并步入快速路,我们预计未来保持高增态势。配桩率有望从2022年的36%提升至2024年45%。二线城市或将成为新能源车渗透率继续提升的主战场,而二线城市土地不及特大城市稀缺,随车配桩条件更优,驱动配桩率持续提升,配桩率比例也会受到电网容量、土地等因素限制。随着私人充电桩保有量的提升,区域内充电高峰时段会对配电网提出更高的要求,有限的配网容量、用电安全隐患限制了私人桩不能无限 制地在住宅地扩量。

截至 2023Q3 公共充电桩保有量达 246.10 万辆,公桩保有量车桩比为 7.4:1,总保有量车桩比为 2.4:1,参照工信部规划到 2025 年要实现总保有量车桩比 2:1、到 2030 年实现车桩比 1:1,距离此目标仍存在较大缺口国内充电桩市场具有三个特点,一是市场空间巨大,发展快速;二是国内充电桩存量市场以交流慢充为主,未来大功率趋势明确,直流快充桩发展前景广;三是公共桩的车桩比还较高,下降空间多。
驱动要素

1)量的逻辑:新能源车渗透率以及单车带电量的提升,有望带来充电电量的大幅增长,保有量车桩比(公桩)为 7.4:1,总保有量车桩比为 2.4:1,同时车桩比发展呈现非常明显的区域不平衡。
2)利的逻辑:行业单桩平均利用率呈现上升趋势, 充电运营行业有望加速迎来盈亏平衡点。
3)价的逻辑:经过“跑马圈地”之后,充电运营行业竞争格局高度集中,头部运营商具有较高的服务费定价话语权。市场占有率逐步提升。
投资盈利测算

根据测算,在利用率水平为 8%时,50kW 充电桩单桩年均利润为 1905 元/年,年现金净额为 10574 元/年,投资收回年限为 4.7 年。提升单桩年均利润主要可以通过提升度电服务费、提升单桩利用效率等方式。我们对 单桩利用效率-度电服务费进行敏感性测算:1)在服务费为 0.45 元/kWh,单桩利用效率为 8%以及服务费为 0.5 元/kWh,单桩利 用效率为 7%时,充电运营实现盈利。2)在服务费为0.5元/kWh时,单桩利用效率从8%提升至10%,单桩年均利润从1905 元提升至 5361 元

四、充电桩行业发展趋势
1、充电桩未来发展趋势
(1)充电桩技术持续优化升
充电技术体系多元化
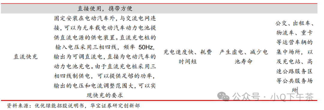
伴随新能源汽车的大规模商业化,除汽车续航里程外,充电效率和耗时 也是汽车车主和潜在消费者关注的重点。在此背景下,一系列新型充电 模式和技术应运而生。目前,除交流充电和直流充电外,为配合各类应用场景,新能源汽车充 电桩行业积极探索多元化的充电模式,如换电充电、无线充电等模式。为提高充电效率,大功率充电技术也获得逐步推广

交流慢充和直流快充对比
充电模式主要包括交流慢充、直流快充,快充升级趋势明确


(2)大功率充电技术成为发展趋势
为配合整车的销售,部分新能源汽车整车厂商会选择自建充电桩吸引消费者。为提升消费者充电体验,缩减充电时间,新能源汽车整车厂商通常会为其消费者提供大功率直流快充方案。功率为电流和电压的乘积,因此,提高充电功率可以通过提高充电电流和提升充电电压予以实现
当前充电桩多为 400V,若采用 800V 替代 400V,高压系统对应有两种升级方案,一种为充电采用 800V 部件,用电维持 400V 部件,这种方案不需要压缩机、PTC 等重新适配,成本较低;另一种全系高压架构,即充电、用电均采用 800V 部件,这种方案效率更高,随着供应链整体升级,高压部件成本降低

高电压是实现大功率快充的主流方式,多家车企积极推进 800V 平台和车型上市。800V 电压平台可以使快充功率突破至 350kW,实现 6C 到 8C 充电,除了充电功率大幅提高外,由于电流小散热少,能支持快充的时间也更长,可在 SOC 10%-50%内均以 250kW 以上功率充电。海内外多家车企积极推动 800V 平台和车型上市。

提高充电设备输出功率是提高汽车充电速度的重要举措之一。全球多个国家均提出了提升充电桩功率的规划,众多企业 积极研发和建设大功率充电设施
(3)充电桩互联互通化
目前中国的充电桩市场尚未完全统一接入标准,各运营平台也存在壁垒。例如,用户通常需要下载多个APP才能满足日常充电需求,各运营商之间缺乏有效的关联和共享,为充电桩用户增添诸多困扰的同时造成充电资源浪费。作为充电网络进一步完善的关键途径,统一行业标准、实现电动汽车、充电桩、运营商三方互联互通将成为充电桩行业的发展方向。
充电桩的互联互通涵盖三个层面:
-
充电接口的互联互通,即车桩充电接口的匹配;
-
充电交易结算的互联互通;
-
充电服务信息的互联互通。

(4)盈利方式更加灵活
充电桩充电服务费逐渐市场化,服务费价格弹性增加,提升充电桩市场自行调节能力。充电桩盈利模式更加丰富,运营商收入来源更广
充电桩充电服务费定价机制市场化后,充电服务费将根据地区差异而出现结构化:

充电桩盈利模式多元化

2、充电桩行业发展趋势
(1)车桩比进一步下降
截至 2022 年末,中国大陆新能源汽车保有量 为 1,310.00 万辆,公共充电桩和私人充电桩合计保有量为 520.91 万台,车桩比 从 2017 年末的 3.43:1 下降至 2022 年末的 2.51:1,呈下降趋势,但距离政策目 标仍有较大差距.为实现既定车桩比目标,且考虑到中长期新能源汽车保有量的持续增长,预 计未来充电桩保有量也将快速增长,可以预见以充电模块为核心器件的大功率直流充电桩增长潜力巨大。

(2)公私桩保有量占比趋于稳定
从 2018 年末至 2022 年末,中国大陆公共充电桩保有量从 299,752 台增加至 1,797,488 台,私人充电桩保有量从 476,869 台增加至 3,412,143 台,在数量上均大幅增加。从比例上看,公共充电桩和私人充电桩的占比结构总体维持在 4:6 左右。目前来看,公共充电桩和私人充电桩数量均呈较快增长趋势,预计未来一段时间内,公私桩保有量占比仍将趋于稳定

(3)直流充电桩占比上升
2018 年末至 2022 年末中国大陆公共充电桩中直流充电桩和交流充电 桩的比例变化,公共直流充电桩桩占比从 2018 年末的 36.62%上升至 2022 年末 的 42.35%,呈明显上升的趋势。直流充电桩与交流充电桩相比功率较大,充电速 度更快,但建设成本较高,占地面积较大,对电网供电能力要求较高,因此数量 相对较少。但随着用户对快速充电需求的增加,提高新能源汽车充电速度将是行 业未来发展趋势,预计未来直流充电桩占比有望进一步提升。充电模块作为直流 充电桩的核心部件,未来也将迎来广阔的市场空间。

(4)充电站运营市场集中度较高,但呈降低趋势
从运营端来看,充电桩运营具有显著的规模效应,导致了较高的市场集中度。截至 2022 年末,在中国大陆充电站运营商中,所运营充电桩数量超过 2 万台的共有 14 家,其中特来电、星星充电和云快充处于前三的市场地位。整体上看,运营商运营充电桩数量占总量的 86.31%。由于充电站建设和运营需要投入大量资金,回本周期长,其行业特性决定了企业需要具有资金优势、技术优势、资源优势、互联网思维和服务意识, 具有较高的行业门槛,因此目前行业保持着较高的市场集中度。

3、我国充电基础设施未来功能定位与变革趋势明显

趋势一:“即充(换)即走型”设施补能快速化, 其功能定位相当于新能源汽车的 5G 移动网络

新建充电桩将大部分具备 3C 及以上充电能力,大功率快充将进入加速推广阶段,有望基本完成快充网络升级和基本覆盖。
趋势二:“停-充复合型”设施普及化与智能化, 其功能定位相当于新能源汽车的固网 WIFI

加快从目前无序随机报装接电 模式向“表前电网统一改造、表后统一智能有序运营”的 统一建设和统一运营的新模式转变,有效提升公共车位资源、充电资源和电力资源利用效率
趋势三:车网协同试点突破与规模商用化,其功能定位是构建新能源汽车的“净负碳排放”平台

车网协同涉及到电网企业、整车企业、充电设施企业、用户等多个环节,是一项复杂的系统工程。重点解决大功率场站接入和与电力市场交易的需求。其次是在进一步完善技术和模式后,小区和单位智能有序充电模式推广应用;第三是 V2G 技术规模商用推广。


4、充电基础设施规划与路线图
(1)虚拟电厂
电以“充电网、微电网、储能网”为载体构建的虚拟电厂平台,虚拟电厂平台通过聚合电动汽车 有序充电、光伏微网、移动储能、梯次储能等资源,能够实现调频调峰、需求侧响应、聚 合售电、绿电消纳和碳交易等功能

(2)光储充放
“光储充放”一体化微电网打通了绿电从生产到存储、再到消纳的完整闭环,缓解充 电负荷对配网的冲击,并获得更好的经济效益。“光储充放”即由光伏发电、储能电池、充 电桩充放电装置等部分组成一个局域的绿色微电网。该模式下,储能系统可以利用峰谷电价差,将电动汽车这种移动的能源终端和家用储能设施与电网之间进行需求响应,制定合 理的充放电策略、优化电能量配置。基于光储充放一体化电站,可以实现光伏资源的就地 消纳,减少充电站与配网简单连接对配电网造成的冲击影响,并实现局域微电网和电网的 有序互动。

(3)V2G
新型电力市场驱动电网建设进一步加快,在以新能源为主体的新型电力系统下,电网 投资发生结构性变化。随着波动性较强的新能源大比例接入,终端负荷发生结构变化,电网增量投资方向将集中在灵活性资源(火电灵活性改造等)、主网建设(特高压、柔性直流 输电)、配网扩容及智能化(缓解分布式电源接入带来的负荷压力),灵活性资源协调控制 (虚拟电厂、需求侧响应)等。


5、中国新能源汽车充电桩行业制约因素
(1)充电桩盈利较为困难
充电桩运营企业的主要收入来源为充电服务费,其他盈利方式仍 处于创新和探索中。企业收入来源单一,完全依赖于用户充电量的需求。此外,由于充电桩前期投资建设成本高、充电桩布局不合理、运营维护 成本高等问题,运营商投资成本回报周期长、短期难以盈利。在此背景下,中国新能源汽车充电桩运营
(2)充电桩建设难度较大
公共场所建设充电桩的难点在于场地使用权获取难度较高。由于购买和租用场地的成本一般较高,运营商通常与场地方合作。部分场地方在收取自身公共场地停车费的同时要求额外分成 运营商充电服务利润,对运营商正常运营造成困扰。在私人场所建设充 电桩的难点主要在于老旧住宅无固定停车位,充电桩安装空间少。此外, 部分住宅小区物业除利益诉求外,还考虑到用电安全、变压器容量不足等问题,拒绝接受运营商或个人用户安装充电桩

一、充电桩发展
充电桩产业十余年萌芽成长,迈入高速增长时代。2006-2015年为中国充电桩行业萌芽期,2006年,比亚迪在深圳总 部建立了第一座汽车充电站。2008年,北京市奥运会期间建设了国内第一个集中式充电站,在这个阶段充电桩主要由 政府参与建设,社会企业资本并无进入。2015-2020年为充电桩成长早期,2015年国家出台《电动汽车充电基础设施 发展指南(2015-2020年)》文件后,吸引了部分社会资本进入充电桩行业当中,从这个时间点开始,充电桩行业正 式具备社会资本属性。2020-至今为充电桩成长关键期,在这个期间政府多次颁布充电桩支持政策,2021年3月充电桩 被纳入新型基础设施建设中,刺激行业企业进一步扩能增产,至今充电桩行业还位于成长关键期,充电桩保有量有望持续高速增长。

中国领先全球的充电基础设施的成就突出。根据国际调研公司报告分析,中国2022年下半年的公共充电桩的车桩比是7:1,美洲是14.6:1,欧洲17.6:1,而滞留公共充电桩的对比看,中国是16.7:1,全球是105:1,欧洲是120:1,美洲是66:1。
二、充电桩产业链
充电桩工作流程

1、充电桩上下游产业
中国新能源汽车充电桩行业产业链分为三个环节。产业链上游参与者为建设充电桩所需设备的制造商;产业链中游参与者为充电桩运营商;产业链 下游参与者为充电桩用户,包括新能源汽车整车企业和个人消费者。

2、上下游主要参与企业

充电桩产业链的上游系各类元器件和充电设备生产商,提供各种充电桩元器件和充电设 备,包括充电模块(IGBT、逆变器、变压器、整流器等)、配电滤波设备、监控计费设备、 电池维护设备(断路器、熔断器等),以及其他元器件和设备包括接触器、连接器、电度表、显示屏、壳体、插头插座、线缆、充电枪等。


充电设备即充电桩硬件设备的成本是充电桩的主要成本,占比 60%以上。其中充电模块是充电桩的核心设备和主要成本来源,占新能源汽车充电桩硬件成本的 45%-55%。充电模块的主要功能为将交流电网中的交流电转换为可以为电池充电的直流电。其中,IGBT 功率开关是充电模块的关键组成部分,是在充电过程中起着电力转换与传输作用的核心器件,占据充电模块成本的 20%以上,目前对 IGBT 的进口依赖度较高

充电桩模块:格局集中,部分桩企逐步实现自研自产国内市场集中稳定,CR5超70%,部分桩企逐步实现自研自产。由于充电模块的生产技术要求较 高且具备通信要求,目前主要以具备一定技术积累的充电模块供应商(英飞源、华为、中兴等 电力电源或通讯电源企业)生产,但随着充电模块价格逐渐下降,叠加大功率、智能化、网络 平台化的发展趋势,充电桩厂商逐步进入充电模块生产环节,逐步实现充电模块的自产自研 (如特来电、中恒等)。目前充电模块市占率前五的企业包括英飞源、特来电、永联、英可瑞、中兴,CR5超70%。

充电模块在整个充电桩的成本中占比最高。充电模块内部结构复杂,是影响充电桩性能的重要部件,其次是充电枪线,是第二大成本来源,并且大功率推动风冷向液冷转变,价值量进一步提升,热管理是市场空间弹性较大的环节。充电模块内含元器件众多,主要包括:功率器件、电容电感、 传感器和 PCB、DSP 芯片、结构件。

充电桩主要零部件大多为标准化电气产品,制作技术难度小,企业之间同质性高, 产品差异化程度低。上游同质化程度较高,充电模块竞争格局相对较好,目前国内模块市场主流企业包括第一梯 队英飞源、华为、优优绿能、特来电,以及盛弘、英可瑞、麦格米特、通合、永联等。2021 年行业 CR5 超过 70%,市场集中稳定,其中,英飞源市占率从 2017 年的 11%上升至 2021 年 的 31%,头部优势地位不断提升。
三、充电桩市场
1、地区分布情况
(1)公共充电基础设施
公共充电基础设施省、区、市运行情况,广东、浙江、江苏、上海、湖北、山东、北京、安徽、河南、四川TOP10地区建设的公共充电桩占比达71.1%。
2023年的广东的公共充电桩数量增长18万个,充电桩总量份额也达到了21%,增量份额达到19%,表现突出。
江苏、浙江、河南、四川的增量份额大于总量份额较多,浙江公桩增量份额超出总量份额2.3个点,体现充电体系建设快。
各地公共充电站情况差异更大,主要是发达城市的充电站规模较大。广东、江苏、浙江、上海、北京的充电站的建设较好。
北京的充电设施的状态有12.9万个公共充电桩,增速较差,但规模已经很大。上海也是同样情况。

(2)换电站区域分布
据充电联盟数据显示,截至 2022 年末,全国共有 换电站 1,973 座,其中北京以 289 座居首,广东、浙江、江苏、上海、吉林、山 东、四川、湖北、河北分列第 2 至 10 位,前十地区合计占比达 73.80%,与公共 充电桩区域分布相同,换电站主要分布在新能源汽车推广程度较高的经济较发达地区。

2、商业模式
充电桩运营主要由运营商、车企、第三方平台主导。国内运营商玩家“三分天下”:主要有第三方企业(重资产为代表的特来电、跑马圈地建设充电站, 轻资产为代表的云快充、加盟-服务费分成模式)、能源企业(国南网、三桶油等)、车企。国内运营商 CR5维持在近70%的高位。第一梯队“五大家”为:特来电、星星充电、云快充、 国家电网、南方电网。特来电、星星充电市占率始终处于行业领军地位,云快充近年来后来居上,两大电网合计占比稳定。市场集中度维持高位。

运营商主导模式由运营商完成充电桩的投资建设和运营维护。运营商对场地设施投资量大,盈利取决于单桩利用率和充电服务费等,随着运营模式优化/增值服务的挖掘,有望打开利润空间。
车企主导模式分为车企自建和车桩合作。车企自建模式需要车企支出高成本建造充电桩以及后期维护。而收入则只有电费差价和服务费,且客群单一,利用率低,盈利困难。合作建桩模式 则是车企提供客群,充电运营商提供能源供给与技术,达到双方共赢的局面。
第三方平台一般不直接参与充电桩投资建设,而通过资源整合,将不同运营商接入自家平台。该模式的收益主要来源于充电运营商分成服务费以及一些增值服务费,玩家之间相互依存。

新能源汽车充电桩运营主体由这三类企业实行多种充电桩运营模式,其中专业化运营商主导模式为当前主流运营模式。因此专业化运营商占据充电桩运营市场的主导地位,占公共充电桩运营市场份额的75%以上。国有企业其次,占公共充电桩运营市场份额的20-25%。由于整车企业并非以开拓充电桩市场为目的,整车企业充电桩市场占比较低,不到5%

特锐德解决方案
通过 SaaS+互联互通两大生态平台,深度绑定客户与合作伙伴。SaaS 平台主要服务 中小运营商、城市运营商、地产物业公司、政府、企事业单位、公交集团、主机厂类等客户,

通过平台大数据为客户提供解决方案。互联互通平台功能是特来电与合作伙伴共享充 电网、生态及数据,目前已与宝马、支付宝、百度地图等达成合作

3、市场竞争格局
我国充电桩设备企业可以分为三大类,但竞争优势各不相同。第一类是国网、南网体系内的充电桩设备商,如国电南瑞、国电南自、许继电气、国网普瑞、国网智慧能源交通技术创新中心等;第二类是同时兼具充电桩设备生产和充电站运营的厂商,如特锐德(特来电)、万帮德和(星星充电)、上海普天、万马股份等;第三类是专业的充电站设备生产商,如盛弘股份、科陆电子、特锐德、科士达、和顺电气、中恒电气等。但各家发展模式和竞争优势各不相同,国 网、南网依托自身电网基础设施的优势,普天依托央企身份带来的资源优势,在大规模公共桩建设中具有一定竞争力。特来电、星星充电、万马股份等民营运营商大多依靠于电力设备制造 的母公司,同时向上下游延伸,意图打通全产业链。特斯拉、比亚迪、蔚来、小鹏等整车企业运营充电桩主要为了配合汽车销售,自建充电桩,吸引购车

国内公共充电运营商行业马太效应显著,呈现高度集中状态,行业 CR5 常年保持 70%以上,CR10 保持在80%以上。特来电、星星充电、云快充、国家电网等运营商充电桩运营市占率排名靠前,龙头特来电、星星充电市占率在 20%左右,地位保持稳定。集中度趋于稳定且集中,头部运营商地位难撼动

4、市场规模
(1)新能源
据 Marklines 数据统计,自 2016 年以来,全球新能源汽车销量保持波动增 长态势,从 2016 年的 69.89 万辆增长至 2022 年的 1,051.20 万辆,年均复合增 长率达 57.11%。2019 年,受单边主义和保护主义抬头、全球贸易摩擦频发影响, 全球宏观经济表现疲软,在此背景下,全球新能源汽车销量增长率仅为 8.02%;2020 年,受全球宏观经济波动影响,全球供应链受到一定冲击,但随着各国新能 源汽车产业政策的出台与落地,全球新能源汽车销量达到 289.00 万辆,逆势增 长 44.33%;2021 年,全球宏观经济表现有所恢复,各大车企纷纷扩大在新能源 汽车领域的布局,终端消费者对新能源汽车的接受程度也不断提高,全球新能源 汽车销量实现爆发式增长,销量高达 638.86 万辆,增幅达到 121.06%;2022 年, 全球新能源汽车销量继续快速增长,销量达到 1,051.20 万辆,首次突破一千万 辆,增幅达到 64.54%。根据国际能源署(IEA)在 2021 年 5 月发布的《Net Zero by 2050》报告中预测,到 2030 年,全球新能源汽车销量将达到 5,600 万辆;据其 2023 年 4 月发布的《Global EV Outlook 2023》报告中基于全球各国既定 政策目标进行预测,到 2030 年,全球新能源汽车保有量将达到 2.44 亿辆

中国大陆新能源汽车年度销量、保有量保持持续增长态势, 年度销量从 2016 年的 30.17 万辆增加至 2022 年的 654.78 万辆,年均复合增长 率达 67.01%;保有量从 2016 年末的 91 万辆增加至 2022 年末的 1,310 万辆,年 均复合增长率达 55.97%。2020 年,受宏观经济波动影响,新能源汽车企业的生 产与销售均受到较大冲击,新能源汽车销量、保有量增速有所放缓;2021 年,宏 观经济表现有所恢复,新能源汽车销量、保有量恢复高速增长;2022 年,俄乌战 争爆发、国际油价飙升助推包括我国在内的全球新能源汽车市场保持迅猛发展。根据 2020 年 10 月国务院办公厅印发的《新能源汽车产业发展规划(2021-2035 年)》中提出的发展愿景,2025 年,我国新能源汽车新车销售量达到汽车新车销售总量的 20%左右;2035 年,纯电动汽车成为新销售车辆的主流,公共领域用车 全面电动化。

(2)充电桩
国际能源署(IEA) 发布的《Global EV Outlook 2023》报告中基于既定政策进行了预测,预计到 2025 年,全球公共充电桩数量将达到 670.00 万台,其中公共快充充电桩数量达 240.00 万台,公共慢充充电桩数量达 430.00 万台;预计到 2030 年,全球公共 充电桩数量将达到 1,270.00 万台,其中公共快充充电桩数量达 480.00 万台,公共慢充充电桩数量达 790.00 万台

(3)换电站
在过往的十年间,受换电站建设成本高、电池标准不统一、企业间技术封闭、 行业缺乏适合的商业模式、各方利益难以均衡等因素影响,我国新能源汽车换电产业发展较为缓慢。随着我国换电技术不断发展,商业模式逐渐成型,加上充电设施分布不均、利用率低、现阶段充电时间相对较长、车辆续航里程短等问题的凸显,换电模式重新引起各方重视。根据充电联盟数据统计,中国大陆换电站保有量从 2015 年末的 10 座增长至 2022 年末的 1,973 座, 其中 2022 年增长率高达 52.00%。在国家政策支持及各厂商积极布局换电站的背景下,预计中国大陆换电站数量将保持较高增长速度。

(4)家庭充电桩
随车配桩是私人充电桩起量的主要驱动。2020年疫情导致消费低迷拉低随车配桩比例,21年开始逐步回暖并步入快速路,我们预计未来保持高增态势。配桩率有望从2022年的36%提升至2024年45%。二线城市或将成为新能源车渗透率继续提升的主战场,而二线城市土地不及特大城市稀缺,随车配桩条件更优,驱动配桩率持续提升,配桩率比例也会受到电网容量、土地等因素限制。随着私人充电桩保有量的提升,区域内充电高峰时段会对配电网提出更高的要求,有限的配网容量、用电安全隐患限制了私人桩不能无限 制地在住宅地扩量。

截至 2023Q3 公共充电桩保有量达 246.10 万辆,公桩保有量车桩比为 7.4:1,总保有量车桩比为 2.4:1,参照工信部规划到 2025 年要实现总保有量车桩比 2:1、到 2030 年实现车桩比 1:1,距离此目标仍存在较大缺口国内充电桩市场具有三个特点,一是市场空间巨大,发展快速;二是国内充电桩存量市场以交流慢充为主,未来大功率趋势明确,直流快充桩发展前景广;三是公共桩的车桩比还较高,下降空间多。
驱动要素

1)量的逻辑:新能源车渗透率以及单车带电量的提升,有望带来充电电量的大幅增长,保有量车桩比(公桩)为 7.4:1,总保有量车桩比为 2.4:1,同时车桩比发展呈现非常明显的区域不平衡。
2)利的逻辑:行业单桩平均利用率呈现上升趋势, 充电运营行业有望加速迎来盈亏平衡点。
3)价的逻辑:经过“跑马圈地”之后,充电运营行业竞争格局高度集中,头部运营商具有较高的服务费定价话语权。市场占有率逐步提升。
投资盈利测算

根据测算,在利用率水平为 8%时,50kW 充电桩单桩年均利润为 1905 元/年,年现金净额为 10574 元/年,投资收回年限为 4.7 年。提升单桩年均利润主要可以通过提升度电服务费、提升单桩利用效率等方式。我们对 单桩利用效率-度电服务费进行敏感性测算:1)在服务费为 0.45 元/kWh,单桩利用效率为 8%以及服务费为 0.5 元/kWh,单桩利 用效率为 7%时,充电运营实现盈利。2)在服务费为0.5元/kWh时,单桩利用效率从8%提升至10%,单桩年均利润从1905 元提升至 5361 元

四、充电桩行业发展趋势
1、充电桩未来发展趋势
(1)充电桩技术持续优化升
充电技术体系多元化
伴随新能源汽车的大规模商业化,除汽车续航里程外,充电效率和耗时 也是汽车车主和潜在消费者关注的重点。在此背景下,一系列新型充电 模式和技术应运而生。目前,除交流充电和直流充电外,为配合各类应用场景,新能源汽车充 电桩行业积极探索多元化的充电模式,如换电充电、无线充电等模式。为提高充电效率,大功率充电技术也获得逐步推广

交流慢充和直流快充对比
充电模式主要包括交流慢充、直流快充,快充升级趋势明确


(2)大功率充电技术成为发展趋势
为配合整车的销售,部分新能源汽车整车厂商会选择自建充电桩吸引消费者。为提升消费者充电体验,缩减充电时间,新能源汽车整车厂商通常会为其消费者提供大功率直流快充方案。功率为电流和电压的乘积,因此,提高充电功率可以通过提高充电电流和提升充电电压予以实现
当前充电桩多为 400V,若采用 800V 替代 400V,高压系统对应有两种升级方案,一种为充电采用 800V 部件,用电维持 400V 部件,这种方案不需要压缩机、PTC 等重新适配,成本较低;另一种全系高压架构,即充电、用电均采用 800V 部件,这种方案效率更高,随着供应链整体升级,高压部件成本降低

高电压是实现大功率快充的主流方式,多家车企积极推进 800V 平台和车型上市。800V 电压平台可以使快充功率突破至 350kW,实现 6C 到 8C 充电,除了充电功率大幅提高外,由于电流小散热少,能支持快充的时间也更长,可在 SOC 10%-50%内均以 250kW 以上功率充电。海内外多家车企积极推动 800V 平台和车型上市。

提高充电设备输出功率是提高汽车充电速度的重要举措之一。全球多个国家均提出了提升充电桩功率的规划,众多企业 积极研发和建设大功率充电设施
(3)充电桩互联互通化
目前中国的充电桩市场尚未完全统一接入标准,各运营平台也存在壁垒。例如,用户通常需要下载多个APP才能满足日常充电需求,各运营商之间缺乏有效的关联和共享,为充电桩用户增添诸多困扰的同时造成充电资源浪费。作为充电网络进一步完善的关键途径,统一行业标准、实现电动汽车、充电桩、运营商三方互联互通将成为充电桩行业的发展方向。
充电桩的互联互通涵盖三个层面:
-
充电接口的互联互通,即车桩充电接口的匹配;
-
充电交易结算的互联互通;
-
充电服务信息的互联互通。

(4)盈利方式更加灵活
充电桩充电服务费逐渐市场化,服务费价格弹性增加,提升充电桩市场自行调节能力。充电桩盈利模式更加丰富,运营商收入来源更广
充电桩充电服务费定价机制市场化后,充电服务费将根据地区差异而出现结构化:

充电桩盈利模式多元化

2、充电桩行业发展趋势
(1)车桩比进一步下降
截至 2022 年末,中国大陆新能源汽车保有量 为 1,310.00 万辆,公共充电桩和私人充电桩合计保有量为 520.91 万台,车桩比 从 2017 年末的 3.43:1 下降至 2022 年末的 2.51:1,呈下降趋势,但距离政策目 标仍有较大差距.为实现既定车桩比目标,且考虑到中长期新能源汽车保有量的持续增长,预 计未来充电桩保有量也将快速增长,可以预见以充电模块为核心器件的大功率直流充电桩增长潜力巨大。

(2)公私桩保有量占比趋于稳定
从 2018 年末至 2022 年末,中国大陆公共充电桩保有量从 299,752 台增加至 1,797,488 台,私人充电桩保有量从 476,869 台增加至 3,412,143 台,在数量上均大幅增加。从比例上看,公共充电桩和私人充电桩的占比结构总体维持在 4:6 左右。目前来看,公共充电桩和私人充电桩数量均呈较快增长趋势,预计未来一段时间内,公私桩保有量占比仍将趋于稳定

(3)直流充电桩占比上升
2018 年末至 2022 年末中国大陆公共充电桩中直流充电桩和交流充电 桩的比例变化,公共直流充电桩桩占比从 2018 年末的 36.62%上升至 2022 年末 的 42.35%,呈明显上升的趋势。直流充电桩与交流充电桩相比功率较大,充电速 度更快,但建设成本较高,占地面积较大,对电网供电能力要求较高,因此数量 相对较少。但随着用户对快速充电需求的增加,提高新能源汽车充电速度将是行 业未来发展趋势,预计未来直流充电桩占比有望进一步提升。充电模块作为直流 充电桩的核心部件,未来也将迎来广阔的市场空间。

(4)充电站运营市场集中度较高,但呈降低趋势
从运营端来看,充电桩运营具有显著的规模效应,导致了较高的市场集中度。截至 2022 年末,在中国大陆充电站运营商中,所运营充电桩数量超过 2 万台的共有 14 家,其中特来电、星星充电和云快充处于前三的市场地位。整体上看,运营商运营充电桩数量占总量的 86.31%。由于充电站建设和运营需要投入大量资金,回本周期长,其行业特性决定了企业需要具有资金优势、技术优势、资源优势、互联网思维和服务意识, 具有较高的行业门槛,因此目前行业保持着较高的市场集中度。

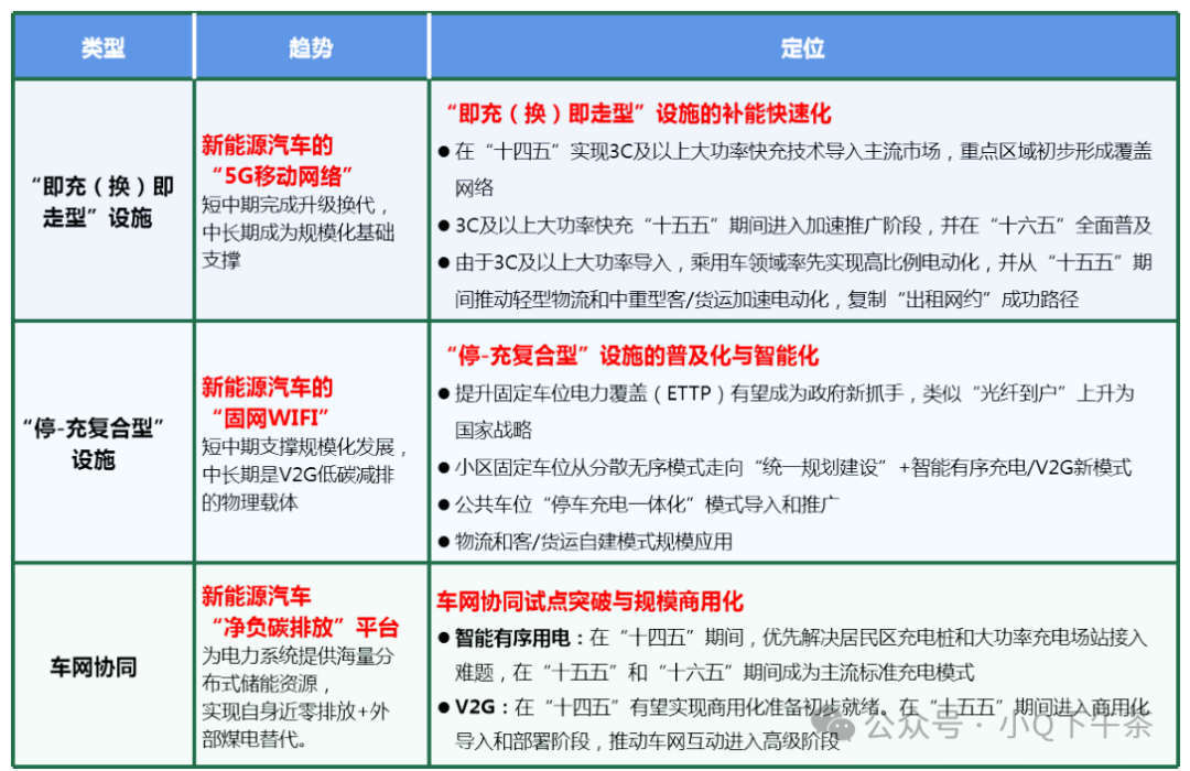
3、我国充电基础设施未来功能定位与变革趋势明显

趋势一:“即充(换)即走型”设施补能快速化, 其功能定位相当于新能源汽车的 5G 移动网络

新建充电桩将大部分具备 3C 及以上充电能力,大功率快充将进入加速推广阶段,有望基本完成快充网络升级和基本覆盖。
趋势二:“停-充复合型”设施普及化与智能化, 其功能定位相当于新能源汽车的固网 WIFI

加快从目前无序随机报装接电 模式向“表前电网统一改造、表后统一智能有序运营”的 统一建设和统一运营的新模式转变,有效提升公共车位资源、充电资源和电力资源利用效率
趋势三:车网协同试点突破与规模商用化,其功能定位是构建新能源汽车的“净负碳排放”平台

车网协同涉及到电网企业、整车企业、充电设施企业、用户等多个环节,是一项复杂的系统工程。重点解决大功率场站接入和与电力市场交易的需求。其次是在进一步完善技术和模式后,小区和单位智能有序充电模式推广应用;第三是 V2G 技术规模商用推广。


4、充电基础设施规划与路线图
(1)虚拟电厂
电以“充电网、微电网、储能网”为载体构建的虚拟电厂平台,虚拟电厂平台通过聚合电动汽车 有序充电、光伏微网、移动储能、梯次储能等资源,能够实现调频调峰、需求侧响应、聚 合售电、绿电消纳和碳交易等功能

(2)光储充放
“光储充放”一体化微电网打通了绿电从生产到存储、再到消纳的完整闭环,缓解充 电负荷对配网的冲击,并获得更好的经济效益。“光储充放”即由光伏发电、储能电池、充 电桩充放电装置等部分组成一个局域的绿色微电网。该模式下,储能系统可以利用峰谷电价差,将电动汽车这种移动的能源终端和家用储能设施与电网之间进行需求响应,制定合 理的充放电策略、优化电能量配置。基于光储充放一体化电站,可以实现光伏资源的就地 消纳,减少充电站与配网简单连接对配电网造成的冲击影响,并实现局域微电网和电网的 有序互动。

(3)V2G
新型电力市场驱动电网建设进一步加快,在以新能源为主体的新型电力系统下,电网 投资发生结构性变化。随着波动性较强的新能源大比例接入,终端负荷发生结构变化,电网增量投资方向将集中在灵活性资源(火电灵活性改造等)、主网建设(特高压、柔性直流 输电)、配网扩容及智能化(缓解分布式电源接入带来的负荷压力),灵活性资源协调控制 (虚拟电厂、需求侧响应)等。


5、中国新能源汽车充电桩行业制约因素
(1)充电桩盈利较为困难
充电桩运营企业的主要收入来源为充电服务费,其他盈利方式仍 处于创新和探索中。企业收入来源单一,完全依赖于用户充电量的需求。此外,由于充电桩前期投资建设成本高、充电桩布局不合理、运营维护 成本高等问题,运营商投资成本回报周期长、短期难以盈利。在此背景下,中国新能源汽车充电桩运营
(2)充电桩建设难度较大
公共场所建设充电桩的难点在于场地使用权获取难度较高。由于购买和租用场地的成本一般较高,运营商通常与场地方合作。部分场地方在收取自身公共场地停车费的同时要求额外分成 运营商充电服务利润,对运营商正常运营造成困扰。在私人场所建设充 电桩的难点主要在于老旧住宅无固定停车位,充电桩安装空间少。此外, 部分住宅小区物业除利益诉求外,还考虑到用电安全、变压器容量不足等问题,拒绝接受运营商或个人用户安装充电桩
一、充电桩发展
充电桩产业十余年萌芽成长,迈入高速增长时代。2006-2015年为中国充电桩行业萌芽期,2006年,比亚迪在深圳总 部建立了第一座汽车充电站。2008年,北京市奥运会期间建设了国内第一个集中式充电站,在这个阶段充电桩主要由 政府参与建设,社会企业资本并无进入。2015-2020年为充电桩成长早期,2015年国家出台《电动汽车充电基础设施 发展指南(2015-2020年)》文件后,吸引了部分社会资本进入充电桩行业当中,从这个时间点开始,充电桩行业正 式具备社会资本属性。2020-至今为充电桩成长关键期,在这个期间政府多次颁布充电桩支持政策,2021年3月充电桩 被纳入新型基础设施建设中,刺激行业企业进一步扩能增产,至今充电桩行业还位于成长关键期,充电桩保有量有望持续高速增长。

中国领先全球的充电基础设施的成就突出。根据国际调研公司报告分析,中国2022年下半年的公共充电桩的车桩比是7:1,美洲是14.6:1,欧洲17.6:1,而滞留公共充电桩的对比看,中国是16.7:1,全球是105:1,欧洲是120:1,美洲是66:1。
二、充电桩产业链
充电桩工作流程

1、充电桩上下游产业
中国新能源汽车充电桩行业产业链分为三个环节。产业链上游参与者为建设充电桩所需设备的制造商;产业链中游参与者为充电桩运营商;产业链 下游参与者为充电桩用户,包括新能源汽车整车企业和个人消费者。

2、上下游主要参与企业

充电桩产业链的上游系各类元器件和充电设备生产商,提供各种充电桩元器件和充电设 备,包括充电模块(IGBT、逆变器、变压器、整流器等)、配电滤波设备、监控计费设备、 电池维护设备(断路器、熔断器等),以及其他元器件和设备包括接触器、连接器、电度表、显示屏、壳体、插头插座、线缆、充电枪等。


充电设备即充电桩硬件设备的成本是充电桩的主要成本,占比 60%以上。其中充电模块是充电桩的核心设备和主要成本来源,占新能源汽车充电桩硬件成本的 45%-55%。充电模块的主要功能为将交流电网中的交流电转换为可以为电池充电的直流电。其中,IGBT 功率开关是充电模块的关键组成部分,是在充电过程中起着电力转换与传输作用的核心器件,占据充电模块成本的 20%以上,目前对 IGBT 的进口依赖度较高

充电桩模块:格局集中,部分桩企逐步实现自研自产国内市场集中稳定,CR5超70%,部分桩企逐步实现自研自产。由于充电模块的生产技术要求较 高且具备通信要求,目前主要以具备一定技术积累的充电模块供应商(英飞源、华为、中兴等 电力电源或通讯电源企业)生产,但随着充电模块价格逐渐下降,叠加大功率、智能化、网络 平台化的发展趋势,充电桩厂商逐步进入充电模块生产环节,逐步实现充电模块的自产自研 (如特来电、中恒等)。目前充电模块市占率前五的企业包括英飞源、特来电、永联、英可瑞、中兴,CR5超70%。

充电模块在整个充电桩的成本中占比最高。充电模块内部结构复杂,是影响充电桩性能的重要部件,其次是充电枪线,是第二大成本来源,并且大功率推动风冷向液冷转变,价值量进一步提升,热管理是市场空间弹性较大的环节。充电模块内含元器件众多,主要包括:功率器件、电容电感、 传感器和 PCB、DSP 芯片、结构件。

充电桩主要零部件大多为标准化电气产品,制作技术难度小,企业之间同质性高, 产品差异化程度低。上游同质化程度较高,充电模块竞争格局相对较好,目前国内模块市场主流企业包括第一梯 队英飞源、华为、优优绿能、特来电,以及盛弘、英可瑞、麦格米特、通合、永联等。2021 年行业 CR5 超过 70%,市场集中稳定,其中,英飞源市占率从 2017 年的 11%上升至 2021 年 的 31%,头部优势地位不断提升。
三、充电桩市场
1、地区分布情况
(1)公共充电基础设施
公共充电基础设施省、区、市运行情况,广东、浙江、江苏、上海、湖北、山东、北京、安徽、河南、四川TOP10地区建设的公共充电桩占比达71.1%。
2023年的广东的公共充电桩数量增长18万个,充电桩总量份额也达到了21%,增量份额达到19%,表现突出。
江苏、浙江、河南、四川的增量份额大于总量份额较多,浙江公桩增量份额超出总量份额2.3个点,体现充电体系建设快。
各地公共充电站情况差异更大,主要是发达城市的充电站规模较大。广东、江苏、浙江、上海、北京的充电站的建设较好。
北京的充电设施的状态有12.9万个公共充电桩,增速较差,但规模已经很大。上海也是同样情况。

(2)换电站区域分布
据充电联盟数据显示,截至 2022 年末,全国共有 换电站 1,973 座,其中北京以 289 座居首,广东、浙江、江苏、上海、吉林、山 东、四川、湖北、河北分列第 2 至 10 位,前十地区合计占比达 73.80%,与公共 充电桩区域分布相同,换电站主要分布在新能源汽车推广程度较高的经济较发达地区。

2、商业模式
充电桩运营主要由运营商、车企、第三方平台主导。国内运营商玩家“三分天下”:主要有第三方企业(重资产为代表的特来电、跑马圈地建设充电站, 轻资产为代表的云快充、加盟-服务费分成模式)、能源企业(国南网、三桶油等)、车企。国内运营商 CR5维持在近70%的高位。第一梯队“五大家”为:特来电、星星充电、云快充、 国家电网、南方电网。特来电、星星充电市占率始终处于行业领军地位,云快充近年来后来居上,两大电网合计占比稳定。市场集中度维持高位。

运营商主导模式由运营商完成充电桩的投资建设和运营维护。运营商对场地设施投资量大,盈利取决于单桩利用率和充电服务费等,随着运营模式优化/增值服务的挖掘,有望打开利润空间。
车企主导模式分为车企自建和车桩合作。车企自建模式需要车企支出高成本建造充电桩以及后期维护。而收入则只有电费差价和服务费,且客群单一,利用率低,盈利困难。合作建桩模式 则是车企提供客群,充电运营商提供能源供给与技术,达到双方共赢的局面。
第三方平台一般不直接参与充电桩投资建设,而通过资源整合,将不同运营商接入自家平台。该模式的收益主要来源于充电运营商分成服务费以及一些增值服务费,玩家之间相互依存。

新能源汽车充电桩运营主体由这三类企业实行多种充电桩运营模式,其中专业化运营商主导模式为当前主流运营模式。因此专业化运营商占据充电桩运营市场的主导地位,占公共充电桩运营市场份额的75%以上。国有企业其次,占公共充电桩运营市场份额的20-25%。由于整车企业并非以开拓充电桩市场为目的,整车企业充电桩市场占比较低,不到5%

特锐德解决方案
通过 SaaS+互联互通两大生态平台,深度绑定客户与合作伙伴。SaaS 平台主要服务 中小运营商、城市运营商、地产物业公司、政府、企事业单位、公交集团、主机厂类等客户,

通过平台大数据为客户提供解决方案。互联互通平台功能是特来电与合作伙伴共享充 电网、生态及数据,目前已与宝马、支付宝、百度地图等达成合作

3、市场竞争格局
我国充电桩设备企业可以分为三大类,但竞争优势各不相同。第一类是国网、南网体系内的充电桩设备商,如国电南瑞、国电南自、许继电气、国网普瑞、国网智慧能源交通技术创新中心等;第二类是同时兼具充电桩设备生产和充电站运营的厂商,如特锐德(特来电)、万帮德和(星星充电)、上海普天、万马股份等;第三类是专业的充电站设备生产商,如盛弘股份、科陆电子、特锐德、科士达、和顺电气、中恒电气等。但各家发展模式和竞争优势各不相同,国 网、南网依托自身电网基础设施的优势,普天依托央企身份带来的资源优势,在大规模公共桩建设中具有一定竞争力。特来电、星星充电、万马股份等民营运营商大多依靠于电力设备制造 的母公司,同时向上下游延伸,意图打通全产业链。特斯拉、比亚迪、蔚来、小鹏等整车企业运营充电桩主要为了配合汽车销售,自建充电桩,吸引购车

国内公共充电运营商行业马太效应显著,呈现高度集中状态,行业 CR5 常年保持 70%以上,CR10 保持在80%以上。特来电、星星充电、云快充、国家电网等运营商充电桩运营市占率排名靠前,龙头特来电、星星充电市占率在 20%左右,地位保持稳定。集中度趋于稳定且集中,头部运营商地位难撼动

4、市场规模
(1)新能源
据 Marklines 数据统计,自 2016 年以来,全球新能源汽车销量保持波动增 长态势,从 2016 年的 69.89 万辆增长至 2022 年的 1,051.20 万辆,年均复合增 长率达 57.11%。2019 年,受单边主义和保护主义抬头、全球贸易摩擦频发影响, 全球宏观经济表现疲软,在此背景下,全球新能源汽车销量增长率仅为 8.02%;2020 年,受全球宏观经济波动影响,全球供应链受到一定冲击,但随着各国新能 源汽车产业政策的出台与落地,全球新能源汽车销量达到 289.00 万辆,逆势增 长 44.33%;2021 年,全球宏观经济表现有所恢复,各大车企纷纷扩大在新能源 汽车领域的布局,终端消费者对新能源汽车的接受程度也不断提高,全球新能源 汽车销量实现爆发式增长,销量高达 638.86 万辆,增幅达到 121.06%;2022 年, 全球新能源汽车销量继续快速增长,销量达到 1,051.20 万辆,首次突破一千万 辆,增幅达到 64.54%。根据国际能源署(IEA)在 2021 年 5 月发布的《Net Zero by 2050》报告中预测,到 2030 年,全球新能源汽车销量将达到 5,600 万辆;据其 2023 年 4 月发布的《Global EV Outlook 2023》报告中基于全球各国既定 政策目标进行预测,到 2030 年,全球新能源汽车保有量将达到 2.44 亿辆

中国大陆新能源汽车年度销量、保有量保持持续增长态势, 年度销量从 2016 年的 30.17 万辆增加至 2022 年的 654.78 万辆,年均复合增长 率达 67.01%;保有量从 2016 年末的 91 万辆增加至 2022 年末的 1,310 万辆,年 均复合增长率达 55.97%。2020 年,受宏观经济波动影响,新能源汽车企业的生 产与销售均受到较大冲击,新能源汽车销量、保有量增速有所放缓;2021 年,宏 观经济表现有所恢复,新能源汽车销量、保有量恢复高速增长;2022 年,俄乌战 争爆发、国际油价飙升助推包括我国在内的全球新能源汽车市场保持迅猛发展。根据 2020 年 10 月国务院办公厅印发的《新能源汽车产业发展规划(2021-2035 年)》中提出的发展愿景,2025 年,我国新能源汽车新车销售量达到汽车新车销售总量的 20%左右;2035 年,纯电动汽车成为新销售车辆的主流,公共领域用车 全面电动化。

(2)充电桩
国际能源署(IEA) 发布的《Global EV Outlook 2023》报告中基于既定政策进行了预测,预计到 2025 年,全球公共充电桩数量将达到 670.00 万台,其中公共快充充电桩数量达 240.00 万台,公共慢充充电桩数量达 430.00 万台;预计到 2030 年,全球公共 充电桩数量将达到 1,270.00 万台,其中公共快充充电桩数量达 480.00 万台,公共慢充充电桩数量达 790.00 万台

(3)换电站
在过往的十年间,受换电站建设成本高、电池标准不统一、企业间技术封闭、 行业缺乏适合的商业模式、各方利益难以均衡等因素影响,我国新能源汽车换电产业发展较为缓慢。随着我国换电技术不断发展,商业模式逐渐成型,加上充电设施分布不均、利用率低、现阶段充电时间相对较长、车辆续航里程短等问题的凸显,换电模式重新引起各方重视。根据充电联盟数据统计,中国大陆换电站保有量从 2015 年末的 10 座增长至 2022 年末的 1,973 座, 其中 2022 年增长率高达 52.00%。在国家政策支持及各厂商积极布局换电站的背景下,预计中国大陆换电站数量将保持较高增长速度。

(4)家庭充电桩
随车配桩是私人充电桩起量的主要驱动。2020年疫情导致消费低迷拉低随车配桩比例,21年开始逐步回暖并步入快速路,我们预计未来保持高增态势。配桩率有望从2022年的36%提升至2024年45%。二线城市或将成为新能源车渗透率继续提升的主战场,而二线城市土地不及特大城市稀缺,随车配桩条件更优,驱动配桩率持续提升,配桩率比例也会受到电网容量、土地等因素限制。随着私人充电桩保有量的提升,区域内充电高峰时段会对配电网提出更高的要求,有限的配网容量、用电安全隐患限制了私人桩不能无限 制地在住宅地扩量。

截至 2023Q3 公共充电桩保有量达 246.10 万辆,公桩保有量车桩比为 7.4:1,总保有量车桩比为 2.4:1,参照工信部规划到 2025 年要实现总保有量车桩比 2:1、到 2030 年实现车桩比 1:1,距离此目标仍存在较大缺口国内充电桩市场具有三个特点,一是市场空间巨大,发展快速;二是国内充电桩存量市场以交流慢充为主,未来大功率趋势明确,直流快充桩发展前景广;三是公共桩的车桩比还较高,下降空间多。
驱动要素

1)量的逻辑:新能源车渗透率以及单车带电量的提升,有望带来充电电量的大幅增长,保有量车桩比(公桩)为 7.4:1,总保有量车桩比为 2.4:1,同时车桩比发展呈现非常明显的区域不平衡。
2)利的逻辑:行业单桩平均利用率呈现上升趋势, 充电运营行业有望加速迎来盈亏平衡点。
3)价的逻辑:经过“跑马圈地”之后,充电运营行业竞争格局高度集中,头部运营商具有较高的服务费定价话语权。市场占有率逐步提升。
投资盈利测算

根据测算,在利用率水平为 8%时,50kW 充电桩单桩年均利润为 1905 元/年,年现金净额为 10574 元/年,投资收回年限为 4.7 年。提升单桩年均利润主要可以通过提升度电服务费、提升单桩利用效率等方式。我们对 单桩利用效率-度电服务费进行敏感性测算:1)在服务费为 0.45 元/kWh,单桩利用效率为 8%以及服务费为 0.5 元/kWh,单桩利 用效率为 7%时,充电运营实现盈利。2)在服务费为0.5元/kWh时,单桩利用效率从8%提升至10%,单桩年均利润从1905 元提升至 5361 元

四、充电桩行业发展趋势
1、充电桩未来发展趋势
(1)充电桩技术持续优化升
充电技术体系多元化
伴随新能源汽车的大规模商业化,除汽车续航里程外,充电效率和耗时 也是汽车车主和潜在消费者关注的重点。在此背景下,一系列新型充电 模式和技术应运而生。目前,除交流充电和直流充电外,为配合各类应用场景,新能源汽车充 电桩行业积极探索多元化的充电模式,如换电充电、无线充电等模式。为提高充电效率,大功率充电技术也获得逐步推广

交流慢充和直流快充对比
充电模式主要包括交流慢充、直流快充,快充升级趋势明确


(2)大功率充电技术成为发展趋势
为配合整车的销售,部分新能源汽车整车厂商会选择自建充电桩吸引消费者。为提升消费者充电体验,缩减充电时间,新能源汽车整车厂商通常会为其消费者提供大功率直流快充方案。功率为电流和电压的乘积,因此,提高充电功率可以通过提高充电电流和提升充电电压予以实现
当前充电桩多为 400V,若采用 800V 替代 400V,高压系统对应有两种升级方案,一种为充电采用 800V 部件,用电维持 400V 部件,这种方案不需要压缩机、PTC 等重新适配,成本较低;另一种全系高压架构,即充电、用电均采用 800V 部件,这种方案效率更高,随着供应链整体升级,高压部件成本降低

高电压是实现大功率快充的主流方式,多家车企积极推进 800V 平台和车型上市。800V 电压平台可以使快充功率突破至 350kW,实现 6C 到 8C 充电,除了充电功率大幅提高外,由于电流小散热少,能支持快充的时间也更长,可在 SOC 10%-50%内均以 250kW 以上功率充电。海内外多家车企积极推动 800V 平台和车型上市。

提高充电设备输出功率是提高汽车充电速度的重要举措之一。全球多个国家均提出了提升充电桩功率的规划,众多企业 积极研发和建设大功率充电设施
(3)充电桩互联互通化
目前中国的充电桩市场尚未完全统一接入标准,各运营平台也存在壁垒。例如,用户通常需要下载多个APP才能满足日常充电需求,各运营商之间缺乏有效的关联和共享,为充电桩用户增添诸多困扰的同时造成充电资源浪费。作为充电网络进一步完善的关键途径,统一行业标准、实现电动汽车、充电桩、运营商三方互联互通将成为充电桩行业的发展方向。
充电桩的互联互通涵盖三个层面:
-
充电接口的互联互通,即车桩充电接口的匹配;
-
充电交易结算的互联互通;
-
充电服务信息的互联互通。

(4)盈利方式更加灵活
充电桩充电服务费逐渐市场化,服务费价格弹性增加,提升充电桩市场自行调节能力。充电桩盈利模式更加丰富,运营商收入来源更广
充电桩充电服务费定价机制市场化后,充电服务费将根据地区差异而出现结构化:

充电桩盈利模式多元化

2、充电桩行业发展趋势
(1)车桩比进一步下降
截至 2022 年末,中国大陆新能源汽车保有量 为 1,310.00 万辆,公共充电桩和私人充电桩合计保有量为 520.91 万台,车桩比 从 2017 年末的 3.43:1 下降至 2022 年末的 2.51:1,呈下降趋势,但距离政策目 标仍有较大差距.为实现既定车桩比目标,且考虑到中长期新能源汽车保有量的持续增长,预 计未来充电桩保有量也将快速增长,可以预见以充电模块为核心器件的大功率直流充电桩增长潜力巨大。

(2)公私桩保有量占比趋于稳定
从 2018 年末至 2022 年末,中国大陆公共充电桩保有量从 299,752 台增加至 1,797,488 台,私人充电桩保有量从 476,869 台增加至 3,412,143 台,在数量上均大幅增加。从比例上看,公共充电桩和私人充电桩的占比结构总体维持在 4:6 左右。目前来看,公共充电桩和私人充电桩数量均呈较快增长趋势,预计未来一段时间内,公私桩保有量占比仍将趋于稳定

(3)直流充电桩占比上升
2018 年末至 2022 年末中国大陆公共充电桩中直流充电桩和交流充电 桩的比例变化,公共直流充电桩桩占比从 2018 年末的 36.62%上升至 2022 年末 的 42.35%,呈明显上升的趋势。直流充电桩与交流充电桩相比功率较大,充电速 度更快,但建设成本较高,占地面积较大,对电网供电能力要求较高,因此数量 相对较少。但随着用户对快速充电需求的增加,提高新能源汽车充电速度将是行 业未来发展趋势,预计未来直流充电桩占比有望进一步提升。充电模块作为直流 充电桩的核心部件,未来也将迎来广阔的市场空间。

(4)充电站运营市场集中度较高,但呈降低趋势
从运营端来看,充电桩运营具有显著的规模效应,导致了较高的市场集中度。截至 2022 年末,在中国大陆充电站运营商中,所运营充电桩数量超过 2 万台的共有 14 家,其中特来电、星星充电和云快充处于前三的市场地位。整体上看,运营商运营充电桩数量占总量的 86.31%。由于充电站建设和运营需要投入大量资金,回本周期长,其行业特性决定了企业需要具有资金优势、技术优势、资源优势、互联网思维和服务意识, 具有较高的行业门槛,因此目前行业保持着较高的市场集中度。

3、我国充电基础设施未来功能定位与变革趋势明显

趋势一:“即充(换)即走型”设施补能快速化, 其功能定位相当于新能源汽车的 5G 移动网络

新建充电桩将大部分具备 3C 及以上充电能力,大功率快充将进入加速推广阶段,有望基本完成快充网络升级和基本覆盖。
趋势二:“停-充复合型”设施普及化与智能化, 其功能定位相当于新能源汽车的固网 WIFI

加快从目前无序随机报装接电 模式向“表前电网统一改造、表后统一智能有序运营”的 统一建设和统一运营的新模式转变,有效提升公共车位资源、充电资源和电力资源利用效率
趋势三:车网协同试点突破与规模商用化,其功能定位是构建新能源汽车的“净负碳排放”平台

车网协同涉及到电网企业、整车企业、充电设施企业、用户等多个环节,是一项复杂的系统工程。重点解决大功率场站接入和与电力市场交易的需求。其次是在进一步完善技术和模式后,小区和单位智能有序充电模式推广应用;第三是 V2G 技术规模商用推广。


4、充电基础设施规划与路线图
(1)虚拟电厂
电以“充电网、微电网、储能网”为载体构建的虚拟电厂平台,虚拟电厂平台通过聚合电动汽车 有序充电、光伏微网、移动储能、梯次储能等资源,能够实现调频调峰、需求侧响应、聚 合售电、绿电消纳和碳交易等功能

(2)光储充放
“光储充放”一体化微电网打通了绿电从生产到存储、再到消纳的完整闭环,缓解充 电负荷对配网的冲击,并获得更好的经济效益。“光储充放”即由光伏发电、储能电池、充 电桩充放电装置等部分组成一个局域的绿色微电网。该模式下,储能系统可以利用峰谷电价差,将电动汽车这种移动的能源终端和家用储能设施与电网之间进行需求响应,制定合 理的充放电策略、优化电能量配置。基于光储充放一体化电站,可以实现光伏资源的就地 消纳,减少充电站与配网简单连接对配电网造成的冲击影响,并实现局域微电网和电网的 有序互动。

(3)V2G
新型电力市场驱动电网建设进一步加快,在以新能源为主体的新型电力系统下,电网 投资发生结构性变化。随着波动性较强的新能源大比例接入,终端负荷发生结构变化,电网增量投资方向将集中在灵活性资源(火电灵活性改造等)、主网建设(特高压、柔性直流 输电)、配网扩容及智能化(缓解分布式电源接入带来的负荷压力),灵活性资源协调控制 (虚拟电厂、需求侧响应)等。


5、中国新能源汽车充电桩行业制约因素
(1)充电桩盈利较为困难
充电桩运营企业的主要收入来源为充电服务费,其他盈利方式仍 处于创新和探索中。企业收入来源单一,完全依赖于用户充电量的需求。此外,由于充电桩前期投资建设成本高、充电桩布局不合理、运营维护 成本高等问题,运营商投资成本回报周期长、短期难以盈利。在此背景下,中国新能源汽车充电桩运营
(2)充电桩建设难度较大
公共场所建设充电桩的难点在于场地使用权获取难度较高。由于购买和租用场地的成本一般较高,运营商通常与场地方合作。部分场地方在收取自身公共场地停车费的同时要求额外分成 运营商充电服务利润,对运营商正常运营造成困扰。在私人场所建设充 电桩的难点主要在于老旧住宅无固定停车位,充电桩安装空间少。此外, 部分住宅小区物业除利益诉求外,还考虑到用电安全、变压器容量不足等问题,拒绝接受运营商或个人用户安装充电桩



被折叠的 条评论
为什么被折叠?



