如今各行各业都在发力数字化转型,企业管理软件的应用场景越来越多,正是企业管理软件企业发展的黄金时期,下面我们盘点下当今十大企业管理软件排名,他们各有所长,企业特点和主要产品功能如下。本排名参考互联网周刊 / 艾瑞等第三方研究报告、百度指数等。

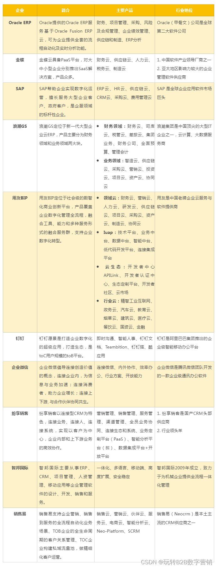
1、Oracle ERP
Oracle(甲骨文)公司是全球第二大软件公司,其提供的Oracle ERP服务基于Oracle Fusion ERP云,可为企业提供全套的流程自动化及实时分析功能。目前,Oracle ERP在116个国家和地区有超过10000家知名企业客户,这些企业的总收入高达113万亿美元。
主要功能:
- 财务:提供全面的财务状况和结果视图,让财务部快速响应业务变化。
- 项目管理:高效制定项目目标和实施计划,配置项目资源。
- 采购:精简并整合寻源到付款的流程,有利于供应商管理。
- 风险及合规管理:利用人工智能和机器学习来增强财务控制,防范风险,消除大量人工工作。
- 企业绩效管理:支持企业跨财务、HR、供应链和销售职能进行整体建模和规划。
- 供应链和制造:SCM 云提供集成式云业务应用套件,为企业构建互联式供应网络。
- ERP分析:Oracle Analytics for Cloud ERP 是对 Oracle ERP云的嵌入式分析功能的完善和补充,可提供预测分析、KPI信息等。

【官网:https://www.oracle.com/cn/erp/】
2、金蝶
金蝶是中国软件产业领导厂商之一,在亚太地区亦是影响力较大的企业管理软件供应商,1993年成立,港交所上市,服务超过740万企业客户。金蝶云具备PaaS平台,对大中小型企业分别推出SaaS解决方案,产品众多,主打财务云、供应链云、人力云、税务云、制造云。
主要产品:
- 财务云:费用管理、财务会计、财务共享、财务中台、税务管理、管理会计、企业绩效、资金管理等新一代财务云应用。
- 供应链云:包括采购、供应链、全渠道营销,面向客户、伙伴、员工实现全面业务运营数字化管理。
- 人力云:人力资源管理专业应用平台、多角色社交化的自助服务平台、开放的云端轻应用平台,服务于大中小型企业,可组装企业级PaaS平台。
- 税务云:首创“软件+服务”设计理念,覆盖5000+纳税场景、15000+纳税算法。
- 制造云:以精益计划、拉动看板、精益执行、智能物流、精益协同、数字化运营等应用,帮助企业实现精益生产。

【官网:https://www.kingdee.com/】
3、SAP
SAP 是全球企业应用软件市场巨头,在140多个国家和地区拥有105000名员工,超过21000家合作伙伴。SAP帮助各行各业、各种规模的企业实现数字化运营,尤其擅长服务大型企业客户、政府客户,是企服领域的标杆性企业。
主要产品:
- ERP云:具备多重先进功能,覆盖财务、销售、制造、供应链、资产管理等多项业务管理。
- HR云:SAP提出员工体验管理 (HXM),其重心从支持事务型 HR 流程转为提供以员工为中心的体验。
- 供应链云:一款典型的供应链一体化管理系统,涵盖企业从产品设计、物料采购、制造执行到交付运维等供应链运营中的各项职能。
- CRM云:包括客户数据、营销 CRM、销售 CRM、电子商务和客户服务解决方案,为企业提供涵盖整个价值链的端到端洞察。
- 采购云:云采购模式利用智能技术简化搜索和审批流程,加快采购系统运行效率,优化采购支出。
- 费用管理云:随时随地提交和审批费用,捕获通过任何渠道预订的差旅行程,并按时支付供应商款项。

【官网:https://www.sap.cn/index.html】
4、浪潮GS
浪潮集团是中国顶尖的大型IT企业之一,云计算、大数据服务商。浪潮集团拥有浪潮信息、浪潮软件、浪潮国际三家上市公司,为全球一百二十多个国家和地区提供IT产品和服务。
浪潮GS定位于新一代大型企业云ERP,产品主要分为财务领域和业务领域两大块。
主要产品:
- 财务领域:财务云、司库云、税管云、差旅云、集团业务、财务公司、全面预算、管理会计。
- 业务领域:智造云、供应链云、采购云、营销云、投资云、项目云、资产云、协同云。

【官网:https://www.inspur.com/】
5、用友BIP
用友创立于1988年,是中国老牌企业云服务与软件提供商。产品覆盖企业数字化管理全流程。目前,用友在全球拥有230多个分支机构和10000多家生态伙伴,用友BIP定位于社会级的数智化商业创新平台,融合工具、能力和多种服务形式的融合服务群,支持企业数字化转型。
主要产品:
- 领域云:财务云、营销云、人力云、研发云、供应链云、项目云、采购云、资产云、制造云、协同云。
- Iuap:技术平台、业务中台、数据中台、智能中台、低代码开发平台、连接集成平台。
- 云生态:开发者中心APILink、开发者认证中心、生态定制平台、开发者社区、云市场。
- 行业云:精智工业互联网、政务云、汽车云、教育云、烟草云、建筑云、医疗云、餐饮云、国资云、金融。

【官网:https://www.yonyou.com/YonBIP/】
6、钉钉
钉钉是阿里巴巴集团推出的企业级智能移动办公平台,2014年发布初始测试版,2022年末发布7.0版本,愿景是打造企业数字化的超级应用,打造生态。钉钉用户数有6亿,其中企业用户2300万,付费日活1500万。可以说是有to C用户规模的to B平台。
主要功能:
- 即时沟通:群 2.0 提供即开即用的场景群,将应用和群深度融合,建群时能同步创建对应上下游组织,让组织间业务协作更高效。
- 智能人事:支持人事、考勤、假期、招聘、培训、绩效、OKR、薪酬、盘点。
- 钉钉文档:免费试用不限人数,支持多人多端讨论修改,云端存储一键分享。
- Teambition:项目管理和任务协同解决方案。
- 钉钉搭:使用低代码工具快速解决工作问题。
- 酷应用:将应用功能与钉钉内多产品场景融合,打造沉浸式使用体验。

【官网:https://www.dingtalk.com/#/】
7、企业微信
企业微信是腾讯微信团队开发的一款企业级通讯办公软件,2016年推出。截止2022年底,企业微信拥有企业与组织客户近1000万,活跃用户数1.8亿。企业微信倡导连接创造价值的概念,连接企业内,为信息与业务加速;连接消费者,助力企业增长;连接上下游, 与合作伙伴协同共生。
主要特点:
- 连接微信:无缝对接微信,企业微信直接加微信客户好友,支持企业支付,客户朋友圈等。
- 内外协作:可以邀请同事、微信客户、上下游加入文档共同编辑查阅,还有会议、邮件、日程管理及文件共享等功能。
- 效率办公:可查看发出消息的已读未读状态,支持手机或考勤机打卡并自动生成考勤表,在线审批让流程更有效率。
- 行业方案:可提供包括零售行业、教育行业、政务行业、制造行业、餐饮行业及金融行业等的行业解决方案。
- 开放能力:依托社区提供的问答、互动、分享能力,企业内的开发者们可相互解惑、交流经验,共同进步。

【官网:https://work.weixin.qq.com/】
8、纷享销客
纷享销客是国产CRM头部供应商,行业领头羊,2011年成立,员工1000余人。纷享销客以连接型CRM为特色,连接业务、连接人、连接系统,实现以客户为中心,企业内部和上下游业务的高效协作。纷享销客践行“PaaS业务定制平台+BI智能分析平台+开放互联平台”的平台化战略,支持企业个性化配置,协同能力出众,支持和企业微信、钉钉、HR、ERP等多异构系统的无缝打通。纷享销客服务于超过5000家中大型企业,具备高科技、现代企业服务、快消、农牧、大制造等行业解决方案,致力于成为最可信赖的CRM云厂商。
主要功能:
- 营销管理:支持全渠道获客、潜客识别评估、线索培育转化、渠道ROI与数据驾驶舱等,助力企业广域获客,提高转化力,提高业绩。
- 销售管理:提供精细化线索管理、360°客户画像、标准化商机管理和预测、报价、促销、订单管理,实现线索到现金的完整业绩闭环。
- 服务管理:多渠道服务受理、工单自动分派、现场服务、配件管理、设备维保与巡检、服务评价、服务数据分析,助力企业为客户提供高效专业的服务体验。
- 渠道管理:渠道在线订货、客户报备、联合跟进、销售预测、费用管理、门店访销、数据洞察、沟通协作、培训赋能等业务经营的数字化管理,与伙伴共赢。
- 全员业务协同:提供一站式企业办公入口,包括即时沟通、办公审批、日程、任务、网盘、企业邮箱、考勤打卡、工作圈等功能。
- 连接生态和系统:连接钉钉和企业微信平台,无缝对接ERP系统,连接微信生态,提供小程序和公众号营销获客与售后服务能力,直达终端客户。
- 业务定制平台(PaaS):提供高效率、低成本的数字化业务定制方案。
- 智能分析平台(BI):深度融合营销、销售、服务、渠道多种CRM业务场景,无缝继承PaaS平台数据结构与数据权限,支持用户随时随地洞察数据,助力科学决策。
- 数据集成平台+开放平台:通过无代码、低代码能力、高效、灵活、稳定的连接企业第三方系统。根据场景,CRM与ERP、OA、企业微信、钉钉、呼叫中心、电子签章、企业自建等系统的数据同步,提高业务协同效率。

【官网:https://www.fxiaoke.com/】
9、智邦国际ERP系列
智邦国际2009年成立,致力于为机械企业提供全流程一体化管理,主要从事ERP、CRM、项目管理、人资管理、移动应用等企业管理软件的设计、开发、销售和服务。
主要特点:
- 一体化:一体化实现ERP、CRM、供应链、项目管理、人资、财务等各项功能,支持按企业类型及行业类型定制服务。
- 多语言:支持中文简体、繁体、英文、德文、法文、日文等语言。
- 移动端:Android、IOS、Windows Phone全面支持。
- 高度扩展:流程、单据、界面高度扩展,支持系统对接。
- 安全稳定:128不可逆加密,访问终端控制,丰富经验确保安全。

10、销售易
销售易(Neocrm)隶属于北京仁科互动网络技术有限公司,是本土主流的CRM供应商之一。销售易支持企业从营销、销售到服务的全流程自动化业务场景。销售易支持TO B企业的全生命周期的客户关系管理,也支持TO C企业构建私域流量池,做精细化客户运营。销售易的另一特点是有多语言、多地域、多币种的国际化能力。
- 主要产品包括:销售云、营销云、伙伴云、服务云、电商云、智能分析云、Neo-Platform、SCRM
- 行业解决方案包括:软件互联网、高科技制造、装备制造、工业制造、生命科学、快消、农业、汽车等


1423

被折叠的 条评论
为什么被折叠?



