千载春秋书风华
码龄11年
关注
提问 私信
  • 博客:10,226
    社区:40
    10,266
    总访问量
  • 14
    原创
  • 1,241,306
    排名
  • 106
    粉丝
  • 0
    铁粉
IP属地以运营商信息为准,境内显示到省(区、市),境外显示到国家(地区)
IP 属地:江苏省
  • 加入CSDN时间: 2014-05-24
博客简介:

千载春秋书风华的博客

查看详细资料
个人成就
  • 获得130次点赞
  • 内容获得1次评论
  • 获得105次收藏
  • 代码片获得108次分享
创作历程
  • 5篇
    2024年
  • 7篇
    2023年
  • 2篇
    2022年
成就勋章
TA的专栏
  • 大数据运维
    12篇
  • java学习
    1篇
  • 大数据开发
    1篇
  • 量化交易
兴趣领域 设置
  • Python
    python
  • Java
    java
  • 大数据
    mysqlhadoopredisspark
  • 服务器
    centos
创作活动更多

超级创作者激励计划

万元现金补贴,高额收益分成,专属VIP内容创作者流量扶持,等你加入!

去参加
  • 最近
  • 文章
  • 代码仓
  • 资源
  • 问答
  • 帖子
  • 视频
  • 课程
  • 关注/订阅/互动
  • 收藏
搜TA的内容
搜索 取消

Doris on K8s

以下以doris2.0.3版本为例。
原创
发布博客 2024.01.13 ·
546 阅读 ·
12 点赞 ·
0 评论 ·
8 收藏

k8s集群对接存储资源

登陆kuboard
原创
发布博客 2024.01.13 ·
400 阅读 ·
8 点赞 ·
0 评论 ·
9 收藏

NFS服务器部署

nfs的部署较为简单,直接放指令了。
原创
发布博客 2024.01.13 ·
404 阅读 ·
11 点赞 ·
0 评论 ·
10 收藏

k8s集群部署(kuboard)

该部署方式较为简单,后续基于k8s的文章均以kuboard管理为例。
原创
发布博客 2024.01.13 ·
854 阅读 ·
21 点赞 ·
0 评论 ·
9 收藏

集群组件介绍

物理机托管在机房,防火墙是paloalto,有需要的小伙伴可以私信我。物理机2台,共112c512gb内存。
原创
发布博客 2024.01.13 ·
415 阅读 ·
11 点赞 ·
0 评论 ·
9 收藏

StreamPark部署(DockerCompose)

下载mysql-connector-j-8.0.31.jar至同目录。在同目录下新建docker-compose.yaml。文档操作目录: /data/streampark。执行docker compose up -d。在同目录下新建dockerfile。
原创
发布博客 2023.12.13 ·
591 阅读 ·
10 点赞 ·
0 评论 ·
9 收藏

DataSophon部署(Dockerfile)

由于docker的容器化本质上进程而不是虚拟机,所以原有启动脚本的nohuo会导致docker认为任务已经执行完毕,从而退出,故而需要修改。后续已有打包好的docker-compose模式,将在下期发布,镜像已上传至阿里云(因为是私仓,所以下载速度和并发会有点拮据)通过挂在目录的方式将数据文件放到容器中,方便我们在宿主机上进行修改,但只暴露所需的8081端口到宿主机。EXPOSE是容器暴露端口,理论容器间可以访问的情况下是无需暴露,此处是官方文档中提到的端口。
原创
发布博客 2023.11.26 ·
674 阅读 ·
9 点赞 ·
0 评论 ·
5 收藏

StreamPark实时运维平台(Docker部署)

由于官方的镜像在国内拉取不到,本次以二进制包的方式进行部署。
原创
发布博客 2023.11.26 ·
674 阅读 ·
7 点赞 ·
0 评论 ·
7 收藏

大数据基础镜像(Docker)

因为大数据集群需要互相免密。所以在开始之前需要首先构建可以直接互相访问的标准镜像。
原创
发布博客 2023.11.25 ·
423 阅读 ·
8 点赞 ·
0 评论 ·
7 收藏

K8s集群部署(阿里云基础篇)

使用2023年双11阿里云2c2g的服务器3台(几个小伙伴一起买的)网络环境:多账号没有内网,使用公网直连,并在安全组中对互相的公网ip进行全端口放行。1个master节点和2个node节点无自建Harbor仓库。
原创
发布博客 2023.11.25 ·
428 阅读 ·
6 点赞 ·
0 评论 ·
7 收藏

Docker/K8s基础环境

参考文档https://developer.aliyun.com/mirror/docker-ce?3. cri-docker(k8s需要)2. docker-ce环境。
原创
发布博客 2023.11.24 ·
379 阅读 ·
9 点赞 ·
0 评论 ·
7 收藏

大数据运维目录

Kerbernet(K8s)篇。
原创
发布博客 2023.11.24 ·
634 阅读 ·
13 点赞 ·
0 评论 ·
7 收藏

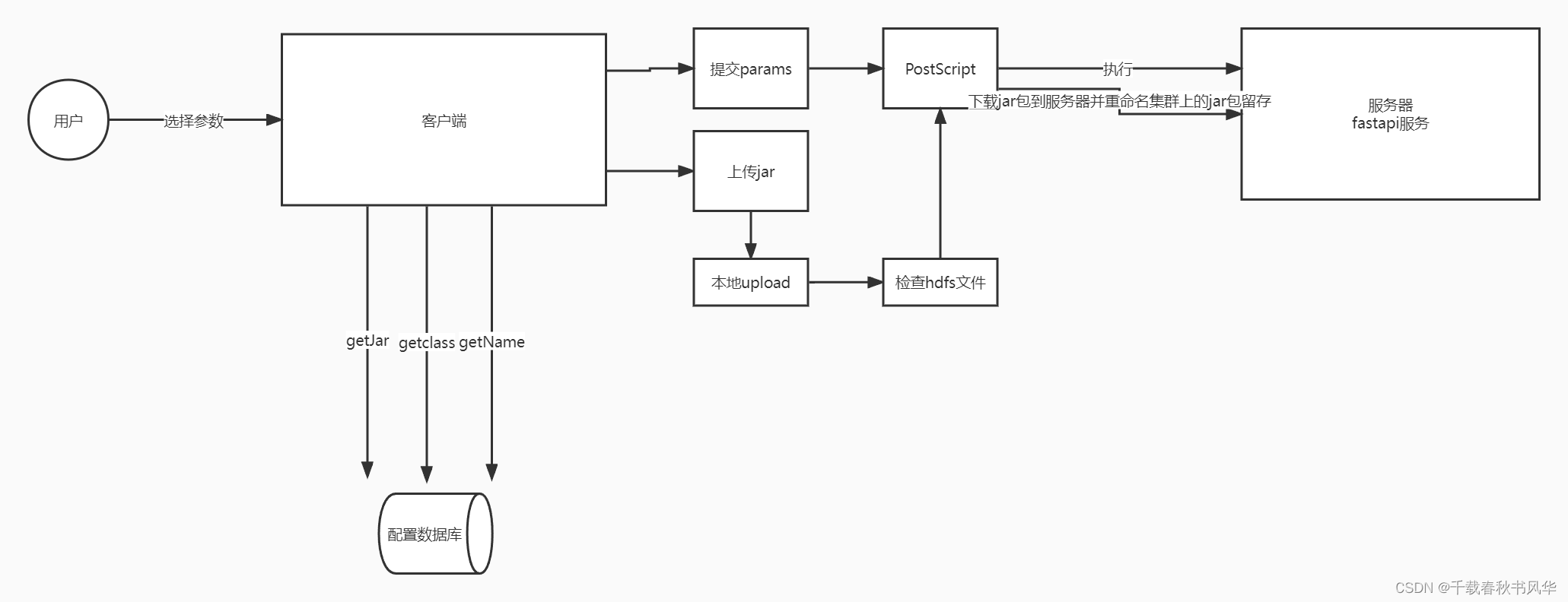
从零开发Flink提交小工具

由于开发中会经常提交测试flink应用,并且在某些特殊场景(如服务器以为宕机,手动停机)下需要对大量的flink应用启动,所以考虑开发这套工具。这套工具具备了选择jar包,选择jar包下入口,避免了手动输入的繁琐场景,配备自动查找最新的checkpoint,常用的process内存,mamaged内存,slot数量以及jobmanage的heap内存和offheap内存,并且提供了一建启动yarn-session,一键上传jar包,并且同步留存历史jar包,即使出现了错了也可以手动恢复。
原创
发布博客 2022.10.02 ·
374 阅读 ·
0 点赞 ·
1 评论 ·
0 收藏

回型矩阵python、java

从数学的规律角度来计算回型矩阵,以python为例def hxjz_math(n): a = np.zeros([n,n]) a[0,0]=1 a[0,n-1]=n a[n-1,n-1]=2*n-1 a[n-1,0]=3*n-2 for i in range(1,int((n-1)/2)+1): a[i,i]=4*(n-2*i+1)+a[i-1,i-1] a[i,n-i-1]=a[i,i]+n-2*i-1
原创
发布博客 2022.03.21 ·
1806 阅读 ·
4 点赞 ·
0 评论 ·
7 收藏