1.飞书应用创建
1.1应用创建设置流程

1.2应用创建设置注意点
1.权限配置那边建议所有权限都配置上,以免调用接口功能时出现一些莫名其妙的问题。
2.每次修改配置后(工作台应用不管修改了什么),都需要进行修改版本号,然后进行发布申请。申请通过后修改的配置项才会生效。
2.网页应用集成飞书登录

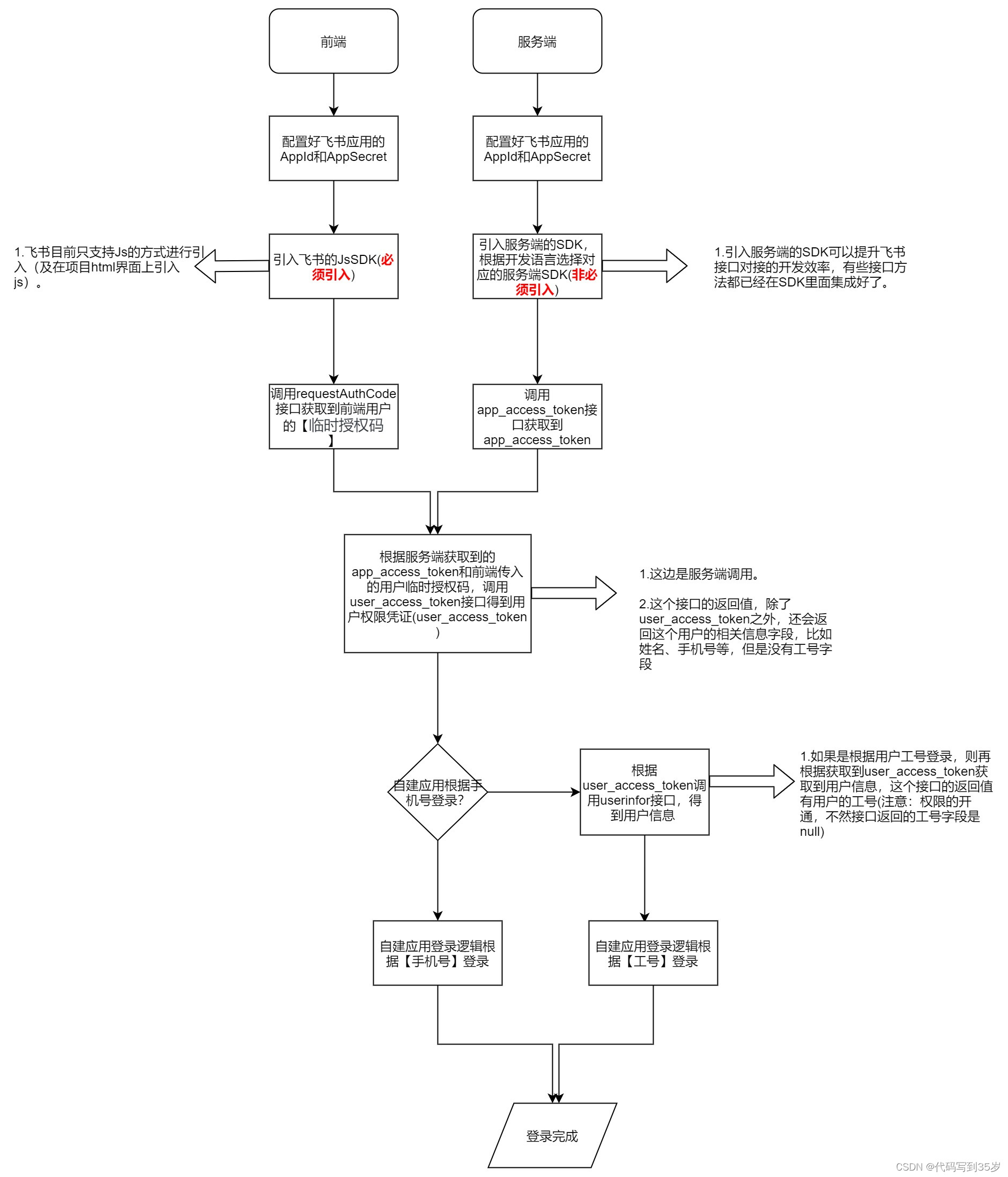
2.2.企业自建应用的登录流程总结流程图
暂时无法在飞书文档外展示此内容
2.3. 飞书集成登录注意点
1.飞书接口各个授权码的有效时间可以配合应用的缓存使用:
前端用户临时授权码 : 5分钟
服务端应用授权码 app_access_token: 2小时
服务端user_access_token:7200 秒
3.集成飞书发送消息功能
3.1 发送消息的整体逻辑流程图

3.2 .发送消息的注意点
1.目前获取飞书的用户user_id的接口只支持通过手机号和邮箱来获取用户的user_id。
2.飞书提供的了批量发送消息的接口【批量发送消息】。
3.卡片消息中如果使用了url,在手机端可以在飞书内进行跳转,但在PC端是用电脑本地的浏览器打开,无法进行应用的登录。
502

被折叠的 条评论
为什么被折叠?



