异常
在使用计算机语言进行项目开发的过程中,不可能把代码写的完美,在系统的运行过程中仍然会遇到一些问题,例如用户输入数据的格式,读取文件但是文件是否存在等等。
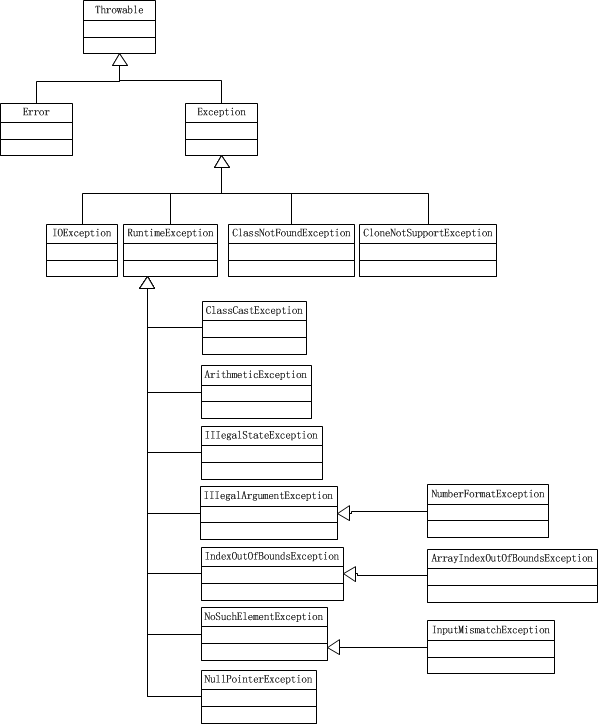
在java中,将程序执行过程中发生的不正常情况称为异常,当然开过程中的语法错误和逻辑错误就不是异常了。
异常体系结构
分类
java程序在执行过程中所发生的异常可分为两类:
Error:Java虚拟机无法解决的严重问题,例如:JVM系统内部错误,资源耗尽等严重情况,一般不会编写代码进行处理。
Exception:因编程错误或偶然的外在因素导致的一般问题,可以编写代码进行针对性处理,例如空指针访问,试图读取不存在的文件等等
解决办法
1.遇见错误就终止程序的运行。
2.编写程序时就考虑到这些错误,并编写了错误检测,错误提示,错误处理的代码 。
捕获错误最理想的就是在编译期间,就是生成.class文件前,但是有的错误只有在运行期间才会发生,例如除数为0,数组下标越界等等,所以又分为编译时异常和运行时异常。
常见异常
1.IndexOutOfBoundsException下标越界异常。例如
public static void main(String[] args) {
int a[] = new int[10];
System.out.println(a[10]);
System.out.println(a[-10]);
}
2.ArithmeticException算术异常,例如
public static void main(String[] args) {
int i = 10;
System.out.println(i/0);
}
3.ClassCastException类转换异常,例如
public static void main(String[] args) {
Object obj = new Date();
String str = (String) obj;
}
4.NullPointerException空指针异常,例如
public class TestException {
public static void main(String[] args) {
TestPerson person = new TestPerson();
person = null;
System.out.println(person.toString());
}
}
class TestPerson{
}
说明:程序有异常,如果没有处理,就会结束继续向下执行,例如
public class TestException {
public static void main(String[] args) {
TestPerson person = new TestPerson();
person = null;
System.out.println(person.toString());
String str = new String("AA");
System.out.println(str.length());
}
}
class TestPerson{
}
在上述代码中,会抛出NullPointerException空指针异常,也不会打印str的长度。
异常处理方式
java采用异常处理机制,将异常处理的程序代码集中在一起,与正常的程序代码分开,使得程序简洁,并易于维护。
java提供的异常处理是抓抛模型。
抛
java程序在执行过程中如果遇见异常,就会生成一个异常类对象,该异常类对象将被提交给java运行时系统,这个过程称为抛出异常。
抛出异常分为自动抛出和手动抛出,一旦抛出异常类的对象,程序就终止执行,异常类的对象是抛给方法的调用者。
抓
抓住上一把抛出的异常类的对象,如何抓,就是异常类的处理方式,有两种方式。
异常处理方式一
try{
//可能出现异常的代码
}catch(Exception1 e1){
//处理方式1
}catch(Exception2 e2){
//处理方式2
}finally{
//一定要执行的代码
}
解释:try中的代码如果抛出了异常,就会抛给catch,catch根据Exception类型执行不同的解决方式,catch可以有多个,就和if-else一样的道理。其中try中申明的变量类似局部变量,在try外就不能访问。
例如下面的代码,解决异常的方式:
public class TestException {
public static void main(String[] args) {
Scanner scanner = new Scanner(System.in);
try {
int i= scanner.nextInt();
System.out.println(i);
} catch (InputMismatchException e) {
System.out.println("出现了类型不匹配异常");
}
}
}
说明:
1.使用try-catch时候,出现了异常就会进入catch语句中,如果有多个catch,也只会进入一个catch,然后继续执行下面的代码。
2.如果catch里的异常类型是包含关系,必须将子类放在父类的上面,进行处理,否则就会报错。
3.finally存放的就是一定会处理的代码,不管try-catch中是否有异常未被处理,以及里面是否有return语句。
4.try-catch是可以嵌套的。
异常处理方式二
使用try-catch处理的异常是知道可能会产生异常,并且知道怎么处理这个异常,如果一个方法中可能产生某种异常,但是并不明确知道该如何处理这种异常,这个时候就要显示的 声明抛出异常,表明我这个方法不进行异常处理,谁调用谁处理。
在方法的声明中使用throws语句可以声明抛出异常的列表,throws后面的异常类型可以是方法中可能产生的异常类型,也可以是他的父类。
例如如下:
public void readFile()throws FileNotFoundException{
//可能产生文件找不到异常
FileInputStream fis = new FileInputStream(file);
}
在上述代码中抛出的是系统自带的异常对象,还可以自己定义一个异常处理类。
在程序中还可以手动的抛出异常,例如:
public int compareTo(Object obj){
if(obj instanceof Person){
return 0;
}else{
throw new RuntimeException("传入的类型有误");
}
}
在上述代码中
1.我们手动抛出 RuntimeException,代码编译不会报错,如果抛出了Exception,程序就会报错,因为运行时异常在编译不会报错,这个时候要么用try-catch,要么在方法声明上使用throws.
2.我们使用throw手动抛出异常,这个throw和throws有很大的区别:
注意的是
在继承后,子类重写父类异常方法时,抛出的异常要比父类小才行。
throw和throws的区别
1.throws+异常类型,是在方法的声明处,是解决异常处理的两种方式之一,
2.在处理异常的方式中有自动抛出异常和手动抛出异常(就使用到了throw后面是一个异常类对象)
自定义异常类
使用java自定义异常需要注意以下几点:
1.定义一个类继承Throwable类或者他的子类
2.在某个方法类抛出异常
3.捕捉和解决该异常
自定义异常类步骤
1.新建一个类,并继承Throwable类或者他的子类
2.类中提供一个序列号,作为唯一标识,具体看RuntimeException源码。
3.提供几个重载的构造器
例如:
public class MyException extends RuntimeException {
static final long serialVersionUID = -7034897190745766939L;
public MyException(){
}
public MyException(String message){
super(message);
}
}
在处理异常就可以手动的抛出自定义的异常类。
throw new MyException("传入的类型有误");
异常面试题
1.Error和Exception有什么区别?
答:Error表示系统级别的错误和程序不必处理的异常,比如内存溢出。
Exception表示需要捕捉或者程序处理的异常,是一种设计和实现问题,简单来讲就是如果程序运行正常就不会发生这样的情况。
2.try{}里有一个return语句,那么紧跟在try后面的finally{}里的代码会不会执行,什么时候执行?return前还是后?
答:会执行,在方法返回调用者前执行。简单说就是不管catch是否有return,finally里的代码都会执行。
3.Java如何进行异常处理?throws、throw、try、catch、finally分别如何使用?
答:java通过面向对象的方法进行异常处理,把各种异常进行分类,并提供的接口,在java中每一个异常都是一个对象,他是Throwable的子类的实例,
java异常处理使用五个关键字:try、catch、finally、throws、throw
一般情况下是try来执行一段程序,如果系统会抛出throw一个异常类对象,就用catch来捕获,或者使用finally来处理。try-catch是知道怎么处理异常,如果不知道就使用throws抛出异常,将异常交给方法调用者处理。
4.列出你常见的运行时异常?
①.ArithmeticException算术异常,
当出现异常的运算条件时,抛出此异常。例如,一个整数“除以零”时,抛出此类的一个实例。
②.ClassCastException类转换异常
当试图将对象强制转换为不是实例的子类时,抛出该异常。例如,以下代码将生成一个 ClassCastException:
Object x = new Integer(0);
System.out.println((String)x);
③.IllegalArgumentException非法参数异常
抛出的异常表明向方法传递了一个不合法或不正确的参数。
④.IndexOutOfBoundsException下标越界异常
指示某排序索引(例如对数组、字符串或向量的排序)超出范围时抛出。
⑤.NullPointerException空指针异常
当应用程序试图在需要对象的地方使用 null 时,抛出该异常。这种情况包括:
调用 null 对象的实例方法。
访问或修改 null 对象的字段。
将 null 作为一个数组,获得其长度。
将 null 作为一个数组,访问或修改其时间片。
将 null 作为 Throwable 值抛出。
⑥.SecurityException安全异常
由安全管理器抛出的异常,指示存在安全侵犯。
5.阐述final、finally、finalize区别?
答:final:修饰符,修饰类表明该类不能被继承,修饰方法表明该方法不能被重写,修饰变量,则必须赋值,成为常量。
finally:是异常处理try-catch的后面总要执行的代码块,可以将资源的关闭写在里面。
finalize:Object类中定义的方法,java中允许使用finalize()方法在垃圾收集器里讲对象从内存中清除出去之前做必要的工作,这个方法是有垃圾收集器在销毁对象时候调用的。
2142

被折叠的 条评论
为什么被折叠?



