18岁的许嵩
码龄10年
关注
提问 私信
  • 博客:31,474
    31,474
    总访问量
  • 17
    原创
  • 51,676
    排名
  • 71
    粉丝

个人简介:好的想法十块钱一打,真正无价的是实现这些想法的人

IP属地以运营商信息为准,境内显示到省(区、市),境外显示到国家(地区)
IP 属地:广东省
  • 加入CSDN时间: 2015-09-14
博客简介:

月七

博客描述:
好的想法是十分钱一打,真正无价的是能够实现这些想法的人。
查看详细资料
  • 原力等级
    当前等级
    3
    当前总分
    325
    当月
    11
个人成就
  • 获得84次点赞
  • 内容获得24次评论
  • 获得114次收藏
  • 代码片获得480次分享
创作历程
  • 1篇
    2025年
  • 2篇
    2024年
  • 2篇
    2022年
  • 6篇
    2021年
  • 5篇
    2020年
  • 2篇
    2019年
成就勋章
TA的专栏
  • 服务器中间件
    6篇
  • Java相关
    9篇
  • Mysql相关
    2篇
  • Linux相关
    8篇
  • node.js相关
    1篇
  • 微信开发者工具
    1篇
  • 信息安全优化
兴趣领域 设置
  • 大数据
    mysqlredis
  • 后端
    spring架构
  • 服务器
    linux
  • 最近
  • 文章
  • 代码仓
  • 资源
  • 问答
  • 帖子
  • 视频
  • 课程
  • 关注/订阅/互动
  • 收藏
搜TA的内容
搜索 取消

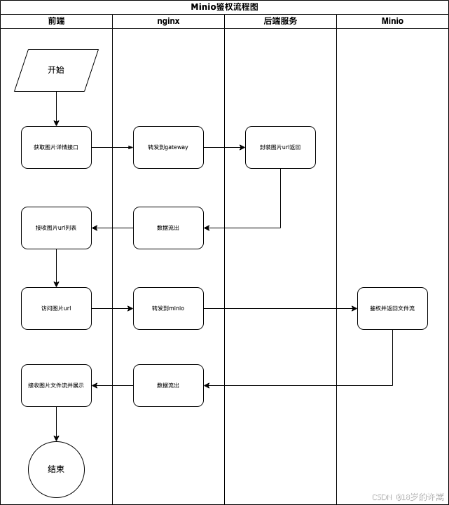
minio的访问链接设置有效时长,防止被保存链接,恶意访问

在使用 MinIO 进行文件存储和分享时,为了防止共享链接被长期保存或恶意访问,确保数据安全性。demo仅供参考,以实际业务场景进行调整。
原创
发布博客 2025.03.24 ·
397 阅读 ·
4 点赞 ·
0 评论 ·
11 收藏

Nacos Cluster模式的使用

● 单机模式:仅用于测试和单机试用,不适合生产环境。● 多集群模式:适用于多数据中心场景。可以部署多个Nacos集群,每个集群运行在不同的物理或虚拟机上,实现跨地域的高可用性和容灾能力。
原创
发布博客 2024.09.26 ·
325 阅读 ·
2 点赞 ·
0 评论 ·
2 收藏

Redis Cluster模式的使用

● 单机模式:‌在这种模式下,‌Redis实例被部署在单个服务器上。‌这种模式的优点是简单易于设置,‌适合小型应用。‌然而,‌它的缺点是存在单点故障,‌性能和容量有限。‌● 主从复制模式:‌这种模式包括一个主节点和多个从节点。‌主节点处理所有的写操作,‌而从节点复制主节点的数据并处理读操作。‌这种模式的优点是提高了可用性,‌分担了读负载。‌但缺点是主节点仍然是单点故障点。‌● 哨兵模式:‌在主从复制模式的基础上,‌增加了哨兵节点来监控主节点。‌哨兵模式自动进行主节点故障转移,‌提高了可用性。
原创
发布博客 2024.09.26 ·
616 阅读 ·
7 点赞 ·
0 评论 ·
4 收藏

etcd+minio联邦扩容方案

文章目录场景一、etcd介绍二、准备三、配置1.etcd2.minio3.etcd Manager4.测试总结场景项目每日图片增加量约为20G,minio且为单机服务,存在有磁盘空间使用完导致图片存储失败情况。为解决此问题,需要对磁盘空间进行扩容。但扩容方案只能是新增磁盘。这意味着需要解决新旧磁盘数据共享问题。一、etcd介绍[引用]每个 etcd cluster 都是有若干个 member 组成的,每个 member 是一个独立运行的 etcd 实例,单台机器上可以运行多个 member。
原创
发布博客 2022.05.18 ·
4648 阅读 ·
26 点赞 ·
8 评论 ·
15 收藏

Could not install from calendar.js as it does not contain a package.json file

前言记录一下微信开发者工具的一个问题npm ERR! code ENOLOCALnpm ERR! Could not install from "node_modules\miniprogram-datepicker\calendar@github:pithyone\calendar.js" as it does not contain a package.json file.npm ERR! A complete log of this run can be found in:npm ERR
原创
发布博客 2022.01.21 ·
960 阅读 ·
2 点赞 ·
0 评论 ·
0 收藏

学无止境,京东活动自动领取脚本

文章目录前言一、免责声明二、开始学习1.选择服务器2.安装Docker3.创建容器并运行4.修改nginx的访问端口5.浏览器访问6.配置京东账号三、总结前言无意间发现,github上有京东活动自动领取脚本,抱着学习的心态尝试部署,测试成功了,虽然每天才一两百豆,有时候甚至100以下,但是博主依旧很激动,想把它分享出来一、免责声明此文章中所涉及的任何解锁和解密分析脚本,仅用于测试和学习研究,不保证其合法性,准确性,完整性和有效性,请根据情况自行判断。请勿将本项目的任何内容用于商业或非法途径,否则
转载
发布博客 2021.11.26 ·
3315 阅读 ·
1 点赞 ·
2 评论 ·
5 收藏

Coding使用构建计划,实现局域网Linux中docker的自动部署

文章目录前言一、创建节点池节点/接入新节点二、创建构建计划1.选择简易模板2.选择对应的git仓库,点击确定即可3.流程配置4.触发规则5.Linux shell脚本 auto_server.sh6.docker镜像中 shell脚本 demo.sh总结前言在项目测试阶段,我们经常要部署测试环境。第一步先拉去测试分支的最新代码;第二步mvn clean install打包jar/war包;第三步通过一些ftp工具传输到局域网的linux上,第四步拷贝进docker镜像;第五步java -jar启动j
原创
发布博客 2021.11.02 ·
1937 阅读 ·
9 点赞 ·
8 评论 ·
5 收藏

JDK1.8 Lambda表达式

系列文章目录第一章 JDK1.8 Lambda表达式文章目录系列文章目录前言一、Lambda表达式是什么?二、重要特征三、语法1.如果代码无法在一个表达式中完成,可以像写方法一样把代码放在大括号中。只有一行代码的Lambda表达式也可以使用大括号2.没有参数时,也要提供一个空的小括号。如果只有一个参数,而且这个参数的类型可以推导,也可以省略小括号,Lambda表达式也可以包含多个参数1.只有一个抽象方法的函数式接口总结前言有一说一,Lambda表达式是JDK1.8的最大亮点,使用它设计的代码会
原创
发布博客 2021.11.02 ·
2435 阅读 ·
1 点赞 ·
1 评论 ·
5 收藏

Linux加私钥登录

系列文章目录第一章 Linux加私钥登录文章目录系列文章目录前言一、私钥是什么?二、使用步骤1.生成私钥2.进入/root/.ssh/目录,在服务器上安装公钥,执行3.文件授权4.编辑 /etc/ssh/sshd_config 文件5.当你完成全部设置,并以密钥方式登录成功后,再禁用密码登录5.重启SSH服务,生效总结前言为了服务器的安全性考虑,加上私钥登录是常见的操作提示:以下是本篇文章正文内容,下面案例可供参考一、私钥是什么?id_rsa文件,ssh访问Linux时加上密钥,如果i
原创
发布博客 2021.10.23 ·
2074 阅读 ·
1 点赞 ·
0 评论 ·
3 收藏

window git图形化工具

系列文章目录第一章 window git图形化工具的使用文章目录系列文章目录前言一、TortoiseGit-2.10.0.0-64bit.msi是什么?二、使用步骤1.双击安装2.功能列表3.常用操作总结前言运行在window上的git图形化工具,简化了开发者的工作提示:以下是本篇文章正文内容,下面案例可供参考一、TortoiseGit-2.10.0.0-64bit.msi是什么?是一款运行在window上的git图形化工具,下载提取码:H25X二、使用步骤1.双击安装2.功
原创
发布博客 2021.10.23 ·
949 阅读 ·
1 点赞 ·
0 评论 ·
2 收藏

linux外执行docker里的脚本

linux外执行docker里的脚本shell脚本shell脚本这里实现linux shell脚本去调docker里的shell脚本,实现前端资源一键部署下面是linux shell脚本,auto_deployment.sh#!/bin/shSERVER_NAME=yunst-dev-server:1.0#file dirFILE_DIR=/home/cxyc_web-uat.zip#target urlTARGET_URL=/usr/local#get docker cidCID=
原创
发布博客 2021.10.15 ·
576 阅读 ·
1 点赞 ·
0 评论 ·
3 收藏

企业微信的access_token使用redis减少访问次数提升性能

企业微信的access_token使用redis减少访问次数提升性能前言代码实现总结前言此处引用为企业微信API的话:开发者需要缓存access_token,用于后续接口的调用(注意:不能频繁调用gettoken接口,否则会受到频率拦截)。当access_token失效或过期时,需要重新获取。1.access_token的有效期通过返回的expires_in来传达,正常情况下为7200秒(2小时),有效期内重复获取返回相同结果,过期后获取会返回新的access_token。2.由于企业微信每个应用
原创
发布博客 2020.12.30 ·
2760 阅读 ·
10 点赞 ·
6 评论 ·
18 收藏

Java解析字符串计算表达式

Java解析计算表达式前言应用场景代码实现前言本章讲的是Java解析字符串计算表达式。应用场景当业务需求需要由业务部门录入计算表达式时,存储在数据库是一个字符串,例如:(PV-AV)/PV>0.5此时则需要用到javax.script.ScriptEngine的eval方法来实现。代码实现 public static void main(String[] args) throws Exception { String strFormula = "(PV-AV)/PV>
原创
发布博客 2020.08.18 ·
1533 阅读 ·
3 点赞 ·
0 评论 ·
5 收藏

VMware虚拟机增加磁盘空间的扩容操作

VMware虚拟机增加磁盘空间的扩容操作前言VMware磁盘空间设置linux下添加分区格式化分区挂载前言使用虚拟机时,前期分配的磁盘空间一般会略小,如何让虚拟机增加磁盘空间,就是本章的内容。VMware磁盘空间设置打开虚拟机设置,调整扩展磁盘容量,点击保存,此时linux环境下还不可见。linux下添加分区启动虚拟机后,使用root账号登录1.查看当前linux下的所有分区ll grep /dev/sda*2.执行fdisk -l添加分区,如果最大分区为sda3,则新添加的分区为sda
原创
发布博客 2020.08.14 ·
6200 阅读 ·
11 点赞 ·
0 评论 ·
26 收藏

如何使用手机连接测试电脑为服务端的企业微信应用

如何使用手机连接测试电脑为服务端的企业微信应用场景介绍本地伪域名设置nginx解决跨域在企业微信后台管理界面设置伪域名手机网络代理设置使用fiddler软件场景介绍在企业微信里加应用,为了节约成本,本地使用伪域名,且使用nginx来解决跨域问题,最后在手机的企业微信里访问本地电脑项目。本地伪域名设置打开C:\Windows\System32\drivers\etc\host文件,用管理员是身份编辑,添加如下一行127.0.0.1 www.xxx.com域名可以随意取nginx解决跨域
原创
发布博客 2020.07.17 ·
1185 阅读 ·
2 点赞 ·
0 评论 ·
2 收藏

windows安装mysql服务器

【本章只讲zip安装流程】**一、到官网下载zip包,并解压**地址:https://dev.mysql.com/downloads/mysql/推荐使用5.7版本,这里选择查看其他版本选择64位,zip包下载解压后目录如下**二、创建my.ini文件,以及把mysql加入到环境变量PATH**在当前目录创建my.ini文件,加入以下代码[client]default-character-set = utf8mb4[mysql]default-character-set
原创
发布博客 2020.06.30 ·
295 阅读 ·
1 点赞 ·
0 评论 ·
1 收藏

Java简单实用的JDBC模板生成

源码github地址:https://github.com/hxinZhang/hxin.git(common-utils项目)本文用mybatis为持久化层,使用freemarker模板引擎来生成entity、xml、mapper、dao等,接下来就让我们来看看如何使用。第一步、配置JDBC打开spring-db.xml,配置数据库的地址以及用户名、密码等。<?xml versio...
原创
发布博客 2019.12.13 ·
319 阅读 ·
1 点赞 ·
0 评论 ·
2 收藏

spring boot+JWT实现前后端分离快速开发

spring boot+JWT实现前后端分离快速开发直接步入正题首先看pom.xml,主要是spring boot的依赖包以及jwt的依赖包。<?xml version="1.0" encoding="UTF-8"?><project xmlns="http://maven.apache.org/POM/4.0.0" xmlns:xsi="http://www.w3.or...
原创
发布博客 2019.12.13 ·
417 阅读 ·
1 点赞 ·
0 评论 ·
6 收藏
加载更多