
Window子系统技术WSL使用详情
WSL(Windows Subsystem for Linux)是微软为Windows操作系统开发的一个子系统,允许用户在Windows环境中直接运行Linux的命令行工具、应用程序及系统服务,而无需启动完整的Linux虚拟机或进行双系统启动。
虚拟机
《Python深度学习》
Redis
flink
信创
设计模式
大数据
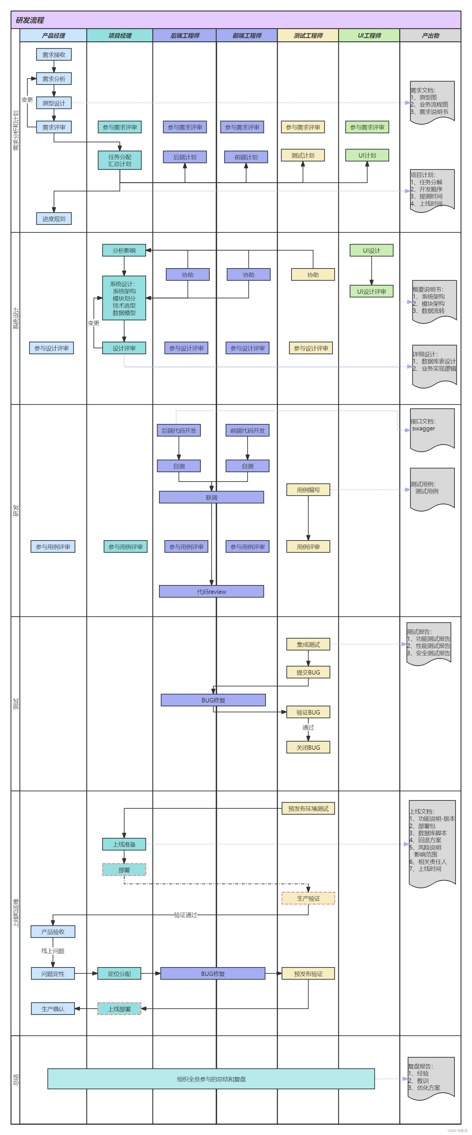
项目管理规范
emqx
K8S
Netty
leedcode刷题
vue
读书而得
Java工具
echarts
Python
《Python网络数据采集》
MySQL数据库
Java框架
Java源码解读
docker
angular4
阶段总结
Linux
其他
《Byte-of-python》
《spring实战(第四版)》
JVM
思考 
