一、算法与数据结构
1、二叉树
1. 重建二叉树
输入某二叉树的前序遍历和中序遍历的结果,请重建该二叉树。假设输入的前序遍历和中序遍历的结果中都不含重复的数字。
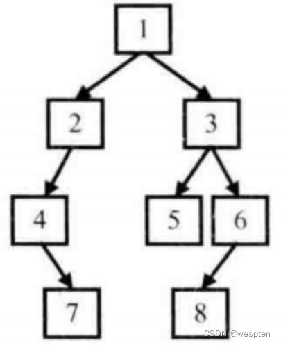
例如,输入前序遍历序列{1,2,4, 7,3,5, 6, 8}和中序遍历序列{4, 7,2,1,5,3,8, 6},则重建如下图所示的二叉树并输出它的头节点。

前序遍历:访问顺序为根节点、左子节点、右子节点。
中序遍历:访问顺序为左子节点、根节点、右子节点。
后序遍历:访问顺序为左子节点、右子节点、根节点。
根据前序遍历的特点,第一个数必定是根节点,根据中序遍历的特点,只要找到序列当中的根节点,在根节点的左边序列是左子树,在根节点的右边序列是右子树。
- 创建一个二叉树类。
- 编写递归函数,先写出满足最小分割的序列,也就是说如果前序遍历序列和中序遍历序列只有两个数值的时候,那么就可以得到叶子节点,并返回这个只有两层的子二叉树。
- 如果分割的序列不只是两个数值,那么就需要继续分割子序列,递归调用
本文详细探讨了算法与数据结构的主题,包括二叉树、链表问题、栈和队列的操作,以及字符串和数组的相关算法。文章通过实例介绍了如何在Python中实现这些算法,如重建二叉树、寻找链表的下一个节点、队列的最大值以及字符串替换空格等。此外,还讨论了代码质量和时间、空间复杂度的重要性,提供了面试题的解题思路,如画图、举例、分解问题以及知识迁移等策略。
订阅专栏 解锁全文
109

被折叠的 条评论
为什么被折叠?



