天亮换季
码龄9年
关注
提问 私信
  • 博客:9,114
    9,114
    总访问量
  • 10
    原创
  • 194,018
    排名
  • 546
    粉丝
  • 3
    铁粉

个人简介:普通人更需要奋斗

IP属地以运营商信息为准,境内显示到省(区、市),境外显示到国家(地区)
IP 属地:上海市
  • 加入CSDN时间: 2016-06-27
博客简介:

qq_35435798的博客

查看详细资料
  • 原力等级
    当前等级
    3
    当前总分
    211
    当月
    1
个人成就
  • 获得29次点赞
  • 内容获得2次评论
  • 获得46次收藏
  • 代码片获得125次分享
创作历程
  • 5篇
    2024年
  • 5篇
    2023年
成就勋章
TA的专栏
  • 量化_Onnx_TensorRT
    付费
    9篇
兴趣领域 设置
  • 数据结构与算法
    算法数据结构链表动态规划最小二乘法b树广度优先深度优先图搜索算法霍夫曼树
  • 人工智能
    计算机视觉神经网络cnnpytorch视觉检测AI作画
创作活动更多

开源数据库 KWDB 社区征文大赛,赢取千元创作基金!

提交参赛作品,有机会冲刺至高2000元的创作基金,快来参与吧!

去参加
  • 最近
  • 文章
  • 代码仓
  • 资源
  • 问答
  • 帖子
  • 视频
  • 课程
  • 关注/订阅/互动
  • 收藏
搜TA的内容
搜索 取消

记录nuscenes的数据处理,包括类别识别框的读取等

【代码】记录nuscenes的数据处理,包括类别识别框的读取等。
原创
发布博客 2024.09.05 ·
257 阅读 ·
0 点赞 ·
0 评论 ·
0 收藏

TensorRT量化模型分析(耗时分布可视化等)

又难以解决掉点问题,则我们往往会分析模型的不同模块,找到哪个模块量化后导致掉点严重,然后这些模块将不再被插入量化算子,保持其原始的模型结构。无论哪种方式,都不可避免要进行模型耗时分析,比如,了解模型某个模块甚至某个节点的耗时情况,才能更加精确的指导模型缩减耗时的方向。文件(笔者这里仅写结论,具体内容可以由读者进入该脚本文件中阅读代码),该文件具体执行的动作,可以分解为以下所述内容。会看到如下图示,点击左上角的选项,能选择各类对比分析,比如不同精度计算量的占比,即可,根据问题,补充依赖包,完成安装。
原创
发布博客 2024.09.05 ·
961 阅读 ·
5 点赞 ·
0 评论 ·
1 收藏

一个demo了解TensorRT的PTQ和QAT

TensorRT框架下的PTQ和QAT,一个demo了解TensorRT的PTQ和QAT
原创
发布博客 2024.08.17 ·
254 阅读 ·
0 点赞 ·
0 评论 ·
0 收藏

onnx处理和TensorRT量化推理相关代码工具

1. onnx合并、拆分、修改等操作2. tensorrt模型量化推理等
原创
发布博客 2024.08.07 ·
457 阅读 ·
1 点赞 ·
0 评论 ·
1 收藏

转onnx模型学习汇总及TensorRT部署

转onnx模型和TensorRT部署。涉及自动驾驶相关开源算法(bevdepth、MatrixVT、BEVDet poolv2)。有需要可深入交流
原创
发布博客 2024.08.06 ·
1025 阅读 ·
15 点赞 ·
0 评论 ·
17 收藏

TensorRT-engin可视化、量化等

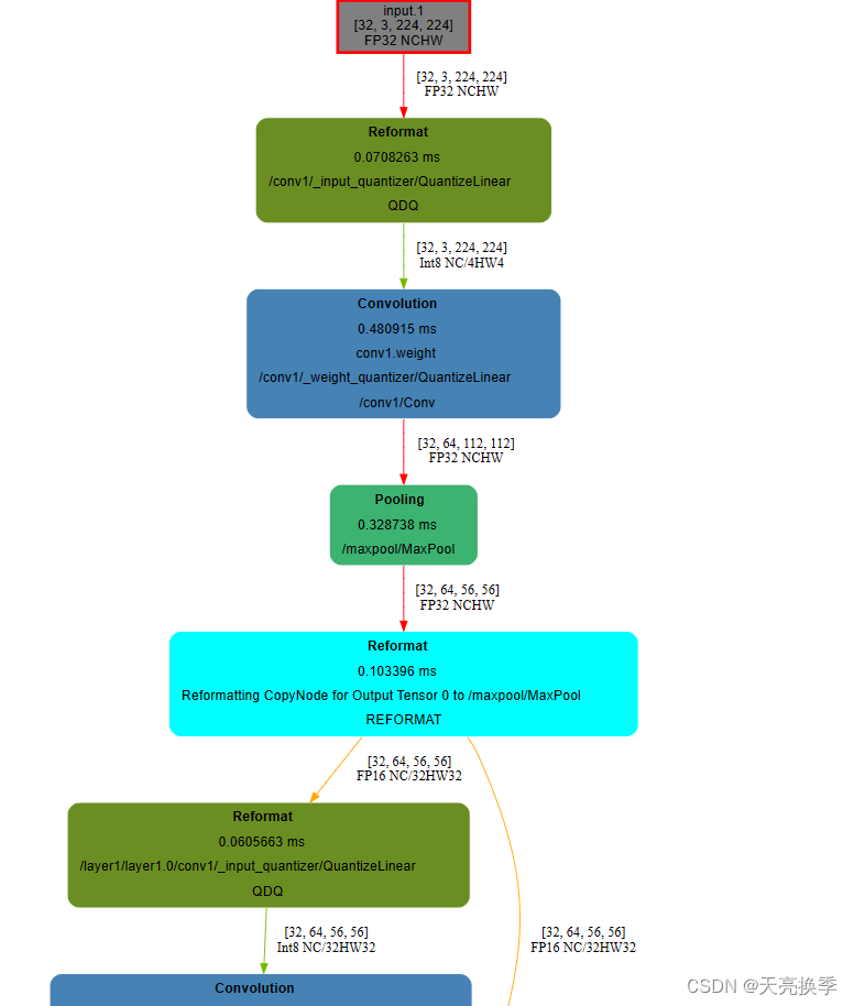
我们知道`onnx`模型可以通过`netron`工具进行可视化,但是`onnx`转到`TensorRT`模型后的`engin`似乎暂时没有好用的类似于`netron`的可视化工具。但是为了进行性能分析,`TensorRT`官方提供了可是工具`trt-engin-explorer`。位于`TensorRT`开源代码下的`tools/experimental/trt-engine-explorer`目录下。
原创
发布博客 2023.11.02 ·
2339 阅读 ·
1 点赞 ·
1 评论 ·
9 收藏

HDMapNet: An Online HD Map Construction and Evaluation Framework

HDMapNet: An Online HD Map Construction and Evaluation Framework BEV感知 自动驾驶
原创
发布博客 2023.04.15 ·
927 阅读 ·
0 点赞 ·
1 评论 ·
3 收藏

添加动态resize的TensorRT算子

添加动态resize的TensorRT算子
原创
发布博客 2023.04.01 ·
383 阅读 ·
0 点赞 ·
0 评论 ·
0 收藏

MMCVDeformConv2d转TensorRT记录

MMCVDeformConv2d转Tensorrt
原创
发布博客 2023.03.25 ·
1483 阅读 ·
2 点赞 ·
1 评论 ·
6 收藏

Tensorrt的相关杂记

TensorRT编译和MMdeploy的相关杂记
原创
发布博客 2023.03.12 ·
944 阅读 ·
5 点赞 ·
1 评论 ·
6 收藏