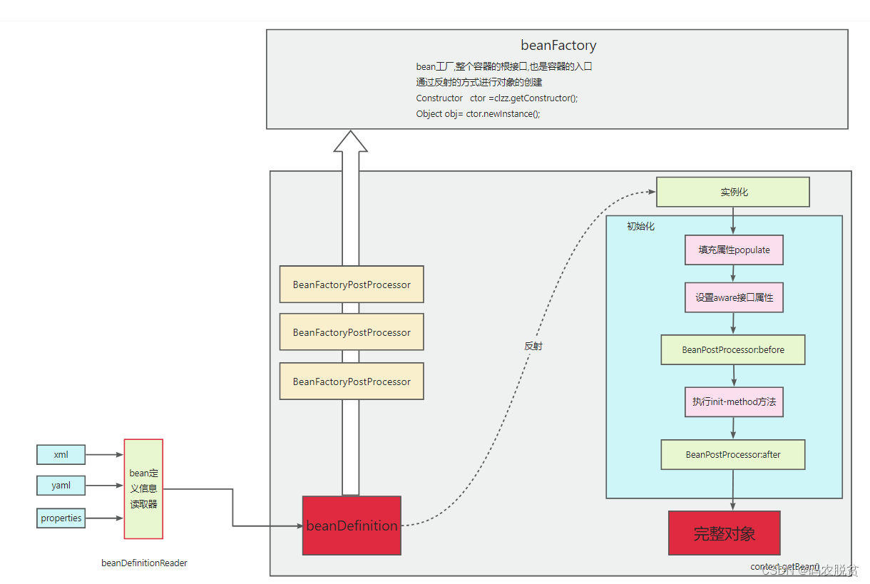
1.整体概念图解,后续源码分析会验证该图解

spring的IOC容器,就是用来解析创建对象大概流程如图:
加载文件->读取文件->bean定义信息->前置处理器(扩展增强)->实例化->初始化->设置属性->设置aware接口->后置处理器:before->后置处理器:after->完整对象

spring的IOC容器,就是用来解析创建对象大概流程如图:
加载文件->读取文件->bean定义信息->前置处理器(扩展增强)->实例化->初始化->设置属性->设置aware接口->后置处理器:before->后置处理器:after->完整对象
5560
1015

被折叠的 条评论
为什么被折叠?