设计模式系列文章
一、设计模式分类
- 创建型模式
- 用于描述“怎样创建对象”,它的主要特点是“将对象的创建与使用分离”
- 提供了单例、原型、工厂方法、抽象工厂、建造者
5 种创建型模式
- 结构型模式
- 用于描述如何将类或对象按某种布局组成更大的结构
- 提供了代理、适配器、桥接、装饰、外观、享元、组合
7 种结构型模式
- 行为型模式
- 用于描述类或对象之间怎样相互协作共同完成单个对象无法单独完成的任务,以及怎样分配职责
- 提供了模板方法、策略、命令、职责链、状态、观察者、中介者、迭代器、访问者、备忘录、解释器
11 种行为型模式
二、适配器模式
1、概述
- 生活中这样的例子很多,手机充电器(将220v转换为5v的电压),读卡器等

定义:
- 将一个类的接口转换成客户希望的另外一个接口
- 使得原本由于接口不兼容而不能一起工作的那些类能一起工作
- 适配器模式分为
类适配器模式和对象适配器模式- 前者类之间的耦合度比后者高
- 且要求程序员了解现有组件库中的相关组件的内部结构
- 所以应用相对较少些
2、结构
适配器模式(Adapter)包含以下主要角色:
- 目标(Target)接口:当前系统业务所期待的接口,它可以是抽象类或接口
- 适配者(Adaptee)类:它是被访问和适配的现存组件库中的组件接口
- 适配器(Adapter)类:它是一个转换器,通过继承或引用适配者的对象,把适配者接口转换成目标接口,让客户按目标接口的格式访问适配者
3、类适配器模式
实现方式:定义一个适配器类来实现当前系统的业务接口,同时又继承现有组件库中已经存在的组件
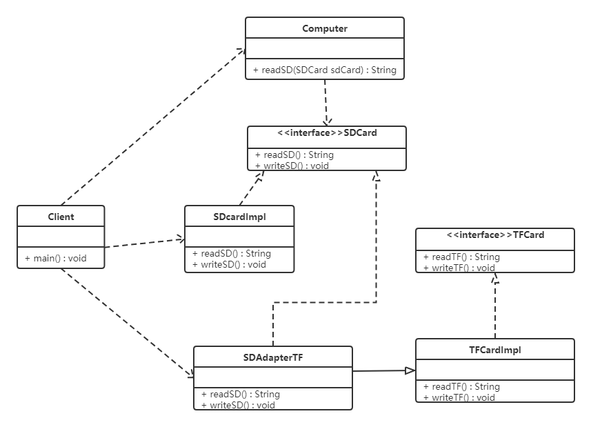
读卡器
- 现有一台电脑只能读取SD卡
- 而要读取TF卡中的内容的话就需要使用到适配器模式
- 创建一个读卡器,将TF卡中的内容读取出来
类图如下:

代码如下:
//SD卡的接口
public interface SDCard {
//读取SD卡方法
String readSD();
//写入SD卡功能
void writeSD(String msg);
}
//SD卡实现类
public class SDCardImpl implements SDCard {
public String readSD() {
String msg = "sd card read a msg :hello word SD";
return msg;
}
public void writeSD(String msg) {
System.out.println("sd card write msg : " + msg);
}
}
//电脑类
public class Computer {
public String readSD(SDCard sdCard) {
return sdCard.readSD();
}
}
//TF卡接口
public interface TFCard {
//读取TF卡方法
String readTF();
//写入TF卡功能
void writeTF(String msg);
}
//TF卡实现类
public class TFCardImpl implements TFCard {
public String readTF() {
String msg ="tf card read msg : hello word tf card";
return msg;
}
public void writeTF(String msg) {
System.out.println("tf card write a msg : " + msg);
}
}
//定义适配器类(SD兼容TF)
public class SDAdapterTF extends TFCardImpl implements SDCard {
public String readSD() {
System.out.println("adapter read tf card ");
return super.readTF();
}
public void writeSD(String msg) {
System.out.println("adapter write tf card");
super.writeTF(msg);
}
}
//测试类
public class Client {
public static void main(String[] args) {
Computer computer = new Computer();
SDCard sdCard = new SDCardImpl();
System.out.println(computer.readSD(sdCard));
System.out.println("------------");
SDAdapterTF adapter = new SDAdapterTF();
System.out.println(computer.readSD(adapter));
}
}
- 类适配器模式违背了合成复用原则
- 类适配器是客户类有一个接口规范的情况下可用,反之不可用
4、对象适配器模式
实现方式:对象适配器模式可釆用将现有组件库中已经实现的组件引入适配器类中,该类同时实现当前系统的业务接口
代码如下:
//创建适配器对象(SD兼容TF)
public class SDAdapterTF implements SDCard {
private TFCard tfCard;
public SDAdapterTF(TFCard tfCard) {
this.tfCard = tfCard;
}
public String readSD() {
System.out.println("adapter read tf card ");
return tfCard.readTF();
}
public void writeSD(String msg) {
System.out.println("adapter write tf card");
tfCard.writeTF(msg);
}
}
//测试类
public class Client {
public static void main(String[] args) {
Computer computer = new Computer();
SDCard sdCard = new SDCardImpl();
System.out.println(computer.readSD(sdCard));
System.out.println("------------");
TFCard tfCard = new TFCardImpl();
SDAdapterTF adapter = new SDAdapterTF(tfCard);
System.out.println(computer.readSD(adapter));
}
}
- 还有一个适配器模式是
接口适配器模式- 当不希望实现一个接口中所有的方法时
- 可以创建一个抽象类Adapter,实现所有方法
- 而此时我们只需要继承该抽象类即可
5、JDK源码解析
InputStream(字节流)转换为Reader(字符流)的InputStreamReader转换流使用的就是适配器模式
- InputStreamReader继承自java.io包中的Reader
- read的重载方法都直接或间接调用了read(char cbuf[], int off, int len)方法

- InputStreamReader则对他中的抽象的未实现的方法给出实现,如下:
public class InputStreamReader extends Reader {
private final StreamDecoder sd;
public int read() throws IOException {
return sd.read();
}
public int read(char cbuf[], int offset, int length) throws IOException {
return sd.read(cbuf, offset, length);
}
...
}
- 如上代码中的sd(StreamDecoder类对象),在Sun的JDK实现中
- 实际的方法实现是对sun.nio.cs.StreamDecoder类的同名方法的调用封装
- 类结构图如下:
- InputStreamReader和StreamDecoder都继承Reader
- StreamDecoder实现抽象方法read
- 然后InputStreamReader也实现抽象方法read,实际就是调用StreamDecoder的实现
- StreamDecoder相当于一个过渡类
- StreamDecoder类聚合了InputStream,read方法内部实际也是调用InputStream的read方法

结论:
- 从表层来看,InputStreamReader做了InputStream字节流类到Reader字符流之间的转换
- 而从如上Sun JDK中的实现类关系结构中可以看出,是StreamDecoder的设计实现在实际上采用了适配器模式
文章详细介绍了从创建型到行为型的23种设计模式,包括单例、工厂、原型、建造者等创建型模式,代理、适配器、装饰器等结构型模式,以及模板方法、策略、命令等行为型模式。特别地,文章深入探讨了适配器模式,区分了类适配器和对象适配器,并给出了代码示例和JDK源码解析。
752

被折叠的 条评论
为什么被折叠?



